湖北省恩施土家族苗族自治州文斗民族初级中学2023-2024学年九年级物理第一学期期末教学质量检测试题含答案
展开学校_______ 年级_______ 姓名_______
注意事项:
1.答卷前,考生务必将自己的姓名、准考证号填写在答题卡上。
2.回答选择题时,选出每小题答案后,用铅笔把答题卡上对应题目的答案标号涂黑,如需改动,用橡皮擦干净后,再选涂其它答案标号。回答非选择题时,将答案写在答题卡上,写在本试卷上无效。
3.考试结束后,将本试卷和答题卡一并交回。
一、选择题(每题1分,共30题,30分)
1.如图所示电路,电源电压恒定不变,闭合开关S,当滑动变阻器的滑片P向右移动时,关于电流表A1和电压表V1的示数变化叙述正确的是( )
A.电流表A1示数变大,电压表V1示数变大
B.电流表A1示数变大,电压表V1示数变小
C.电流表A1示数变小,电压表示数V1变大
D.电流表A1示数变小,电压表V1示数变小
2.如图所示的电路中,电源电压保持不变,当开关S闭合,S1断开,甲、乙两表为电流表时,R1和R2消耗的功率P1:P2=2:3;当开关S和S1都闭合;甲、乙两表为电压表时,两电压表示数V甲:V乙和R1、R2消耗的功率P′1:P′2分别为( )
A.5:2 2:3B.2:3 4:9
C.5:2 3:2 .D.2:3 9:4
3.一群蜜蜂不小心飞入小区一户人家里,聪明的保安将装有蜂蜜的木桶置于门外,蜜蜂陆续飞入桶中。下列现象中,与此原理相同的是
A.两个铅块压紧后粘在一起B.用鼻子鉴别酱油和醋
C.固体、液体很难压缩D.煮稀饭时米粒在水中翻滚
4.以下估测中最接近事实的是( )
A.中学生使用的课桌高约1.8mB.一个普通中学生的重力约为500N
C.人正常步行的速度一般约为12m/sD.一部手机的质量约2.4kg
5.以下几条摘录是出自某同学在学习“内能”一章时的课堂笔记,其中不正确的是( )
A.扩散现象不能在固体之间发生
B.分子间的引力和斥力是同时存在的
C.物体吸收热量,温度不一定升高
D.摩擦生热是通过做功的方法改变物体的内能
6.如图所示的电路中,电源电压不变,闭合电键s后,灯L1、L2都发光。一段时间后,其中一灯突然熄灭,而电流表、电压表的示数都不变,则产生这一现象的原因是
A.灯L2断路B.灯L2短路C.灯L1断路D.灯L1短路
7.如图所示物态变化现象中,需要吸热的是( )
A.雾凇的形成B.河水结冰
C.樟脑丸逐渐变小D.露珠的形成
8.关于温度、热量、内能,以下说法正确的是( )
A.-10℃的冰没有内能
B.物体的温度越高,所含的热量越多
C.对物体做功,物体的温度一定升高
D.一个物体吸收热量时,温度不一定升高
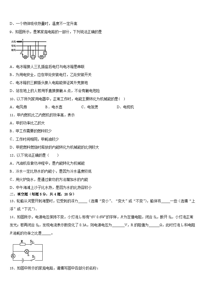
9.如图所示,是某家庭电路的一部分,下列说法正确的是
A.电冰箱接人三孔插座后电灯与电冰箱是串联
B.为用电安全,应在甲处安装电灯,乙处安装开关
C.电冰箱的三脚插头接入电路能保证其外壳接地
D.站在地上的人若用手直接接触A点,不会有触电危险
10.以下所列家用电器中,正常工作时,电能主要转化为机械能的是( )
A.电风扇B.电水壶C.电饭煲D.电视机
11.甲内燃机比乙内燃机的效率高,表示
A.甲的功率比乙的大
B.甲工作需要的燃料较少
C.工作时间相同,甲耗油较少
D.甲把燃料燃烧时释放的内能转化为机械能的比例较大
12.以下说法正确的是( )
A.汽油机在做功冲程中,是内能转化为机械能
B.冷水一定比热水的内能小,是因为冷水温度较低
C.用火炉烧水,是通过做功的方法增加水的内能
D.中午海滩上沙子比水热,是因为水的比热容较小
二、填空题(每题5分,共4题,20分)
13.轮船从河里开到海里时,它受到的浮力_____(选填“变小”、“变大”或“不变”),船体将_____一些(选填“上浮”或“下沉”).
14.如图所示,电源电压保持不变,小灯泡L标有“6V 0.6W”的字样,R为定值电阻,闭合S1,断开S2,小灯泡正常发光;若再闭合S2,发现电流表示数变化了0.3A,则电源电压为_______V,R的阻值为______Ω,此时灯泡L和电阻R消耗的功率之比是_____。
15.如图中所示的家庭电路,请填写图中各部分的名称:
①_____,②_____,③_____。
16.某导体两端的电压为3 V,通过它的电流为0.3 A.10 s内通过导体横截面的电荷量为______C,当通过该导体的电流为0.5 A时,其电阻为______Ω.
三、实验题(共12分)
17.(4分)某实验小组的同学们用图甲所示电路进行“探究电流与电压的关系”的实验.
(1)请根据实物图在虚线框内画出对应的电路图.________
(2)连接电路时,开关应该_____.
(3)闭合开关前,滑动变阻器滑片P应该位于_____端(选填“A”或“B”).
(4)闭合开关,同学们发现,电流表没有示数,电压表示数接近电源电压,原因可能是__.
(5)实验中通过调节滑动变阻器滑片P,测出通过定值电阻R的不同电流和对应的电压值如表,第4次实验电流表示数如图乙所示,则此时电流表示数为___A,通过分析表中的数据能够得出的结论是______________.
(6)该小组的同学们利用电源、开关、最大阻值为R0的滑动变阻器、电流表、导线按如图丙所示电路测定待测电阻Rx的阻值,他们进行如下操作:
A:闭合开关,将滑动变阻器滑片P滑至a端,读出电流表示数为I1;
B:将滑动变阻器滑片P滑至b端,读出电流表示数为I2;
C:待测电阻Rx的阻值的表达式为Rx=_____(用I1、I2、R0表示)
18.(4分)某同学设计了如图所示的电路测小灯泡的额定功率。已知滑动变阻器R1的最大阻值为R0,小灯泡的额定电压为U额,请完成下列实验步骤:
(1)闭合开关前,将滑动变阻器R1和R2的滑片调到最_____端(选填“左”或“右”)。
(2)闭合开关S和S1,调节R1的滑片,使电压表的示数为U额。
(3)保持变阻器_____的滑片位置不动,再断开S1闭合S2,移动变阻器_____的滑片使电压表仍为U额。
(4)保持变阻器_____的滑片位置不动,将另一个滑动变阻器的滑片调至最左端,记下电压表示数U1,再将该滑动变阻器的滑片调至最右端,记下电压表示数为U2,小灯泡额定功率的表达式:P=_____(用R0、U额,U1、U2表示)。
19.(4分)在做“探究电流通过导体时产生的热量与什么因素有关”的实验时,小于采用了如图甲所示的实验装置.两个相同且透明的容器中密闭了等量的空气,U形管中液面变化反映了密闭空气温度的变化.
(1)实验中通过观察两个U形管中____的变化来比较电流通过电阻丝产生的热量的多少.
(2)如图甲中,若通电时间相同,发现B玻璃管内液面上升较高,这表明:在电流和通电时间相同的情况下,导体的____越大,产生的热量越多.
(3)小刚采用了如图乙所示的实验装置,这时连通A玻璃管的容器中电热丝的电流是连通B玻璃管容器中电热丝电流的____倍,通电相同时间,发现A玻璃管液面上升较高,这表明:在电阻和通电时间相同的情况下,通过导体的____越大,产生的热量越多.
(4)若通电一段时间后,发现其中一个U形管中液面的高度几乎不变,出现该现象的原因可能是___.
(5)该实验用到的研究物理问题的方法有_____________.
四、作图题(共16分)
20.(8分)一束光线与水平面成角照射到水面上,在图中画出这束光线大致的折射路径。
(______)
21.(8分)科研人员制成“光控开关”(能在天黑时自动闭合,天亮时自动断开)和“声控开关”(能在有声音发出时自动闭合,无声时自动断开).请将图中的光控开关、声控开关、灯泡用笔画线代替导线正确连入电路,设计出只有在天黑且有声音时灯才亮的自动控制安全电路,并同时安装一个不受开关控制的三孔插座.
(______)
五、计算题(共22分)
22.(10分)太阳能热水器内盛有30kg的水,在阳光照射下,水的温度从20℃升高到40℃.求:
(1)水吸收了多少热量?
(2)热水器内的水吸收的热量相当于完全燃烧多少质量的焦炭放出的热量?(已知焦炭的热值为3.0×107J/kg,水的比热容为4.2×103J/(kg•℃)。
23.(12分)已知天然气的热值为q=4.2×107J/m3,水的比热容为c水=4.2×103J /(kg·℃),烧水时天然气燃烧放出的热量有60%被水吸收,要将质量为5 kg、初温为20℃的水加热到100℃,求:
(1)水需要吸收的热量;
(2)需要完全燃烧多少m3的天然气?
参考答案
一、选择题(每题1分,共30题,30分)
1、C
2、C
3、B
4、B
5、A
6、A
7、C
8、D
9、C
10、A
11、D
12、A
二、填空题(每题5分,共4题,20分)
13、不变 上浮
14、6 20 1:3
15、电能表 总开关 保险盒
16、3 10
三、实验题(共12分)
17、 断开 B 电阻断路 1.36 在电阻不变时,电阻的电压与通过的电流成正比 R1
18、右 R1 R2 R2
19、液面高度 电阻 两倍 电流 空气盒气密性不好 控制变量法和转换法
四、作图题(共16分)
20、
21、
五、计算题(共22分)
22、(1)2.52×106J;(2)84g。
23、 (1) ;(2) 0.07m3。
实验次数
1
2
3
4
5
电压U/V
1.2
1.4
1.6
1.8
2.0
电流I/A
0.24
0.28
0.32
0.4
湖北省恩施州利川市长坪民族初级中学2023-2024学年九上物理期末复习检测模拟试题含答案: 这是一份湖北省恩施州利川市长坪民族初级中学2023-2024学年九上物理期末复习检测模拟试题含答案,共10页。试卷主要包含了答题时请按要求用笔,如图所示电路中,电源电压,发现电流周围存在磁场的科学家是,下列说法中正确的是等内容,欢迎下载使用。
湖北省恩施土家族苗族自治州利川市2023-2024学年九年级物理第一学期期末达标检测模拟试题含答案: 这是一份湖北省恩施土家族苗族自治州利川市2023-2024学年九年级物理第一学期期末达标检测模拟试题含答案,共8页。试卷主要包含了考生必须保证答题卡的整洁等内容,欢迎下载使用。
湖北省恩施市龙凤镇民族初级中学2023-2024学年九年级物理第一学期期末预测试题含答案: 这是一份湖北省恩施市龙凤镇民族初级中学2023-2024学年九年级物理第一学期期末预测试题含答案,共10页。

