江西省安远县三百山中学2023-2024学年物理九上期末经典试题含答案
展开
这是一份江西省安远县三百山中学2023-2024学年物理九上期末经典试题含答案,共12页。试卷主要包含了下列数据中,最接近实际情况的是等内容,欢迎下载使用。
学校_______ 年级_______ 姓名_______
请考生注意:
1.请用2B铅笔将选择题答案涂填在答题纸相应位置上,请用0.5毫米及以上黑色字迹的钢笔或签字笔将主观题的答案写在答题纸相应的答题区内。写在试题卷、草稿纸上均无效。
2.答题前,认真阅读答题纸上的《注意事项》,按规定答题。
一、选择题(每题1.5分,共30题,45分)
1.两盏白炽灯,甲灯标有“”,乙灯标有“”,比较两灯的亮度,下列说法正确的是( )
A.甲灯一定比乙灯亮B.乙灯一定比甲灯亮
C.都正常工作时,甲灯比乙灯亮D.都正常工作时,乙灯比甲灯亮
2.四个同学进行登山比赛。如果规定功率最大者获胜,那么最后胜出者一定是( )
A.体重最大的同学B.做功最快的同学
C.时间最短的同学D.力气最大的同学
3.下列数据中,最接近实际情况的是( )
A.一般在干燥环境中,人体电阻的大小约为0ΩB.普通的家用台灯正常工作时的电流约为2A
C.教室里电风扇工作时两端的电压约为220VD.家用电饭锅正常工作1h消耗的电能约为36kW⋅h
4.如图所示的电路中,两个规格不同的灯泡,
A.闭合开关S1和S2,灯泡L1亮,L2不亮
B.闭合开关S1和S2,电压表测电源电压
C.只闭合开关S1,流过灯泡L1和L2的电流不等
D.只闭合开关S1,灯泡L1和L2两端的电压相等
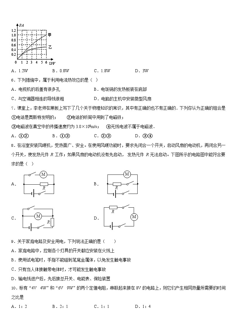
5.甲、乙两只灯泡,其I-U关系图像如图所示.现将甲、乙两灯并联在电路中,当通过乙灯的电流为0.4A时,甲灯消耗的功率是
A.1.2WB.0.8WC.1.8WD.3W
6.下列措施中,属于利用电流热效应的是( )
A.电视机的后盖有很多孔B.电饭锅的发热板装在底部
C.与空调器相连的导线很粗D.电脑的主机中安装微型风扇
7.课堂上,李老师在黑板上写下了几个关于物理知识的常识,其中有正确的也不有正确的.下列你认为正确的组合是
①电话是奥斯特发明的; ②电话的听筒中用到了电磁铁;
③电磁波在真空中的传播速度约为3.0×108m/s; ④无线电波不属于电磁波.
A.①②B.①③C.②③D.③④
8.在浴室安装风暖机,受热面广、安全。在使用风暖功能时,要求先闭合一个开关,启动风扇的电动机,再闭合另一个开关,使发热元件 R 工作;如果风扇的电动机没有先启动, 发热元件 R 无法启动。下图所示的电路图中能符合要求的是( )
A.B.
C.D.
9.关于家庭电路及安全用电,下列说法正确的是( )
A.家庭电路中,控制各个灯具的开关都应安装在火线上
B.使用试电笔时,手指不能碰到笔尾金属体,以免发生触电事故
C.只有当人体接触带电体时,才可能发生触电事故
D.输电线进户后,先后接总开关、电能表、保险装置
10.标有“4V 4W”和“6V 9W”的两个定值电阻,串联起来接在8V的电路上,则它们产生相同热量所需要的时间之比是
A.1:2B.2:1C.1:1D.1:4
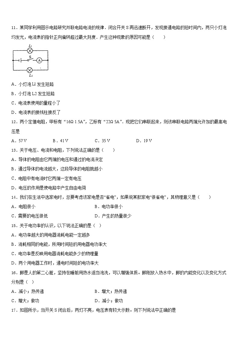
11.某同学利用图示电路研究并联电路电流的规律.闭合开关S再迅速断开,发现接通电路的短时间内,两只小灯泡均发光,电流表的指针正向偏转超过最大刻度.产生这种现象的原因可能是( )
A.小灯泡Ll发生短路
B.小灯泡L2发生短路
C.电流表使用的量程小了
D.电流表的接线柱接反了
12.两个定值电阻,甲标有“16Ω 1.5A”,乙标有“22Ω 5A”.现把它们串联起来,则该串联电路两端允许加的最高电压是
A.57 VB.41 VC.35 VD.19 V
13.关于电压、电流和电阻,下列说法正确的是( )
A.导体的电阻由它两端的电压和通过的电流决定
B.通过导体的电流越大,这段导体的电阻就越小
C.电阻中有电流时它两端一定有电压
D.电压的作用是使电路中产生自由电荷
14.我们在生活中选家电时,总要考虑该家电是否“省电”,如果说某款家电“很省电”,其物理意义是( )
A.电阻很小B.电功率很小
C.需要的电压很低D.产生的热量很少
15.关于电功率的认识,以下说法正确的是( )
A.电功率越大的用电器消耗电能一定越多
B.消耗相同的电能,所用时间短的用电器电功率大
C.电功率是反映用电器消耗电能多少的物理量
D.两个用电器工作时,通电时间短的电功率大
16.脚是人的第二心脏,坚持在睡前用热水适当泡洗,可以增强体质。脚刚放入热水中,脚的内能变化以及变化方式分别是( )
A.减小;热传递B.增大;热传递
C.增大;做功D.减小;做功
17.如图所示,当开关S闭合后,两灯不亮,电压表有较大示数。则下列说法中正确的是
A.灯L1的灯丝断了B.灯L1被短路了
C.灯L2的灯丝断了D.灯L2被短路了
18.如右图所示家庭电路中,当开关S闭合后,灯泡L不亮,用试电笔测试c、d两点时,氖管都发光,测试a、b两点时,只有a点氖管发光,则故障可能是
A.b、c 之间某处断路B.a、d 之间某处断路
C.火线与零线短路D.电灯的灯丝断了
19.学习了电磁现象,对图的描述中,正确的是( )
A.甲图中导体棒ab竖直向上运动时,电流表指针将会摆动
B.乙图的实验表明磁可以生电
C.丙图的实验可以探究电磁铁磁性的强弱与线圈匝数的关系
D.丁图演示的是电磁感应现象
20.生活中的许多现象都与我们学过的物理知识有关,下列说法正确的是
A.尘土飞扬,说明分子在不停地做无规则运动
B.钻木取火,利用热传递来改变物体的内能
C.人工湖能调节气温,利用水的比热容大
D.夏天吃冰糕,看到冰糕周围冒“白气”是汽化现象
21.以下几条摘录是出自某同学在学习“内能”一章时的课堂笔记,其中不正确的是( )
A.扩散现象不能在固体之间发生
B.分子间的引力和斥力是同时存在的
C.物体吸收热量,温度不一定升高
D.摩擦生热是通过做功的方法改变物体的内能
22.已知电源电压是 6V,小灯泡上标有“4.5V 0.3A”字样,为了使小灯泡能正常发光,我们需要
A.串联一个10Ω 的保护电阻B.串联一个5Ω 的保护电阻
C.并联一个10Ω 的保护电阻D.并联一个5Ω 的保护电阻
23.如图所示,电源电压不变,闭合开关S,滑片P向右移动的过程中以下说法正确的是( )
A.电压表V1的示数变大,电流表示数变小B.电压表V1的示数不变,灯泡亮度变暗
C.电压表V2的示数变小,灯泡亮度不变D.电压表V1的示数与电流表示数的比值变小
24.下列关于电路的说法错误的是( )
A.电源是提供电能的装置
B.电路中必须有电源并且是通路时,电路中才有电流
C.电流沿着“正极→用电器→负极”的方向流动
D.用电器是将其他形式的能转化为电能的装置
25.冬天,暖气系统中用热水流过散热器,利用水温度降低时放出的热来取暖。其中,选用水而不选用其它液体的主要原因是( )
A.水比其它液体流动性大B.水比其它液体价格便宜
C.水比其它液体的比热容大D.水比其它液体来源广,无污染
26.下列事例中,人对物体做功的是
A.物理老师提着实验器材爬上二楼教室
B.运动员举着杠铃原地不动
C.背着书包的中学生在水平路面上匀速行走
D.被运动员踢出去的足球在草地上滚动的过程中
27.下列有关家庭电路的说法正确的是( )
A.家庭电路中的插座应与用电器串联
B.家庭电路的电压对于人体是安全的
C.测电笔可以辨别零线与地线
D.电能表用来测量用户消耗的电能
28.饮酒后驾驶机动车会严重危害公共安全,属违法行为.如图(甲)是某厂家设计的酒精测试仪的原理图,R为气敏电阻,R的阻值跟酒精气体浓度的关系如图(乙)所示,R0为定值电阻,电源电压恒定不变.闭合开头S后,酒精浓度增大时,下列说法正确的是
A.电压表示数变大
B.电压表示数不变
C.电压表与电流表示数的比值不变
D.电压表与电流表示数的比值变小
29.把标有“220V 40W”的灯泡L1和“220V 60W”的灯泡L2串联接入220V电路两端,下列说法正确的是( )
A.两灯泡的额定电压都变小了
B.两灯泡的额定电功率都变小了
C.灯泡L1两端的实际电压比L2两端的实际电压大
D.通过灯泡L1的实际电流比L2的实际电流大
30.下列用电器中,主要利用电流热效应工作的是( )
A.电视机B.电冰箱C.电暖器D.电风扇
二、填空题(每空1分,共10题,20分)
31.将两盏相同的灯L1和L2串联或并联后,直接接在电压为6V的电源上.两灯都发光.请根据下列操作及观察到的现象,判断灯L1、L2的连接方式,并填入表格中.
32.氢气的热值为14.3×107J/kg,完全燃烧0.1kg氢气可以放出_____J的热量,这些热量可以使100kg水温度从20℃升高到_____℃.作为燃料,氢气燃烧后的生成物仅为水,和煤炭相比具有_____的特点.[水的比热容为4.2×103J/(kg•℃)].
33.在如图所示的电路中,R1=15Ω,R2=10Ω,闭合开关后电流表的示数为0.3A,则电源电压为_________V,通过R1的电流为_________A.
34.在曲靖创建全国文明城市活动中,麒麟城区的街道、小区变得更加清洁、整齐。路边、公园的树木、花草发出阵阵清香。我们闻到花香是______现象;天气越晴朗,花香越浓,这是因为______。
35.2019年11月,第28届中国金鸡百花电影节在厦门举行,无人机群组成3D金鸡造型惊艳夜空。如图,若每架无人机上的LED灯功率为20W,1200架无人机持续亮灯5min消耗的电能为__________kW·h。LED灯比传统白炽灯节电70%,减少了将电能转化为_______能的比例。
36.如图所示,是某物质的凝固图像,第20min的内能_____(选填“大于”“小于”或“等于”)第10min的内能;若该物质是均匀放热,且质量不变,那么500g该液体从A点降温到B点,要放出______J的热量;从图像可以看出,该物质液态与固态的比热容之比为______。(常见物质比热容:水,酒精,水银)
37.查表员来小明家收电费,观察到小明家电能表的情况如图所示,则小明家同时使用的用电器总功率不能超过_____W;查表员从记录本上查出上月电能表的示数是811.6kW·h,若按0.5元/ kW·h计费,小明家本月应缴电费_____元:若在4min内该表转盘匀速转动20r,则小明家正在使用的电器总功率为_____W。
38.如图所示电路中,当S1、S2断开,S3闭合时,L1与L2_____联;若同时闭合S1、S2、S3,则会造成电路_____。
39.如图所示,瓶内装有少量的水,水上方有水蒸气,塞紧瓶塞,用打气筒向瓶内打气,当塞跳起时,有白雾产生,白雾是水蒸气_______(“液化”或“汽化”)而成的,这说明气体对外做功时,内能_______(“增加”或“减少”),温度________(“升高”或“降低”)。
40.小明家中一周前、后电能表示数如图所示,小明家所在地区每度电的电费是0.5元,则本周小明家应付电费____元.1度电可使一盏“220V 20W”的灯正常工作____h;这盏灯正常工作10h,电能表的铝盘转____转.
三、实验题(每空1分,共2题,15分)
41.卓玛利用如图所示的实验装置探究“导体产生的热量与电阻大小的关系”。甲瓶中铜丝的电阻比乙瓶中镍铬合金丝的小。
(1)根据______法的研究思想,应该使这两个烧瓶中煤油的质量与初温相同。
(2)为了在较短的时间内达到明显的实验效果,卓玛选用煤油而不用水做实验,主要是由于_______。
(3)实验中,乙瓶中的温度计示数升高得快,由此得出的实验结论是___________________。
42.小石利用如图所示的装置进行实验。实验中将金属棒ab放在磁场中的两根平行的金属导轨上静止。闭合开关后金属棒ab没有运动。经检查,全部实验器材均无故障且连接无误。根据此现象,小石得出结论:通电的金属棒不受磁场的作用力。请你利用器材,设计一个实验证明:小石的结论是错误的。要求写出实验步骤和实验现象。
四、计算题(每题10分,共2题,20分)
43.如图所示电路中,电源电压保持 6V 不变,R1是定值电阻,R2是最大阻值为 30Ω 的滑动变阻器.闭合开关,当R2的滑片位于最左端时,电路中的电流为 0.6A.试求:
(1)电阻R1的阻值;
(2)当滑动变阻器R2的功率为 0.9W 时,R2的有效阻值
44.工人师傅要将质量120kg的木箱搬到1m高的车厢里.他将一块6m长的木板搁在地面与车厢之间构成斜面,然后站在车上用300N的拉力在10s内将物体从斜面底端匀速拉到车厢里,如图所示(g=10N/kg) 求:
(1)工人所做的有用功.
(2)工人做功的功率。
(3)物体所受斜面的摩擦力.
参考答案
一、选择题(每题1.5分,共30题,45分)
1、D
2、B
3、C
4、B
5、C
6、B
7、C
8、B
9、A
10、C
11、C
12、A
13、C
14、B
15、B
16、B
17、A
18、A
19、C
20、C
21、A
22、B
23、B
24、D
25、C
26、A
27、D
28、D
29、C
30、C
二、填空题(每空1分,共10题,20分)
31、
32、1.43×107 54 无污染(清洁)
33、3 0.2
34、扩散 温度越高,分子运动速度越快
35、2 内
36、小于
37、4400 60 120
38、串 短路
39、液化 减少 降低
40、20; 50; 120
三、实验题(每空1分,共2题,15分)
41、控制变量 水的比热容大 在电流和通电时间相同时,导体电阻越大产生的热量越多
42、步骤:调节滑动变阻器滑片的位置,使其连入电路阻值变小;现象:观察到棒AB运动起来,说明棒AB受到了磁场的作用力(换用质量更轻更光滑的金属棒重复以上实验,观察到金属棒AB发生运动)。
四、计算题(每题10分,共2题,20分)
43、(1)10 Ω;(2) 10Ω。
44、 (1)1200J(2)180W(3)100N
操作
取下一盏灯
取下一盏灯
将电压表并联接在一盏灯的两端
将电压表并联接在一盏灯的两端
现象
另一盏灯仍能发光
另一盏不发光
电压表示数为3V
电压表示数为6V
L1、L2连接方式
操作
取下一盏灯
取下一盏灯
将电压表并联接在一盏灯的两端
将电压表并联接在一盏灯的两端
现象
另一盏灯仍能发光
另一盏不发光
电压表示数为3V
电压表示数为6V
L1、L2连接方式
并联
串联
串联
并联
相关试卷
这是一份江西省安远县三百山中学2023-2024学年物理九年级第一学期期末质量检测模拟试题含答案,共9页。试卷主要包含了考生要认真填写考场号和座位序号等内容,欢迎下载使用。
这是一份江西省安远县2023-2024学年物理九上期末达标检测模拟试题含答案,共14页。试卷主要包含了考生必须保证答题卡的整洁,以下说法中符合生活实际的是等内容,欢迎下载使用。
这是一份2023-2024学年江苏省无锡市惠山、玉祁、钱桥九上物理期末经典模拟试题含答案,共11页。试卷主要包含了下列物体属于绝缘体的是,下列说法中正确的是,下列关于热现象的说法中正确的是等内容,欢迎下载使用。

