2024年山东省普通高中学业水平等级考试适应性测试(一)生物试题+
展开2024.2.5
生 物
本试卷共8页,25小题,满分100分,考试用时90分钟。
注意事项:1. 答卷前,考生务必将用黑色字迹的钢笔或签字笔将自己的姓名、考生号、考场号、座位号填写在答题卡上。用2B铅笔将试卷类型(A)填涂在答题卡相应位置上。
作答选择题时,选出每小题答案后,用 2B 铅笔把答题卡上对应题目选项的答案信息点涂黑;如需改动,用橡皮擦干净后,再选涂其他答案。答案不能答在试卷上。非选择题必须用黑色字迹的签字笔作答,答案必须写在答题卡各题目指定区域内相应位置上。
考生必须保持答题卡的整洁。考试结束后,将试卷和答题卡一并交回。
单项选择题:本题共15小题,每小题2分,共30分。在每小题给出的四个选项中,只有一项是最符合题意。
1.随细胞分裂次数的增加,端粒DNA序列被截短,使细胞活动渐趋异常。人的癌细胞中,在端粒酶(由RNA和蛋白质组成)的作用下,会伸长已缩短的染色体末端。研究发现,控制饮食和抑制胰岛素信号转导可以降低RNA聚合酶Ⅱ(plⅡ)在合成RNA时沿着模板链的移动速率,从而延缓细胞衰老。下列说法正确的是
A.细胞衰老发生时,细胞核皱缩,水分减少,物质运输功能降低
B.人的癌细胞中,端粒酶通过逆转录过程来修复缩短的染色体末端
C.通过控制饮食可降低plⅡ在RNA上移动速率,进而延缓细胞衰老
D.胰岛素通过参与细胞代谢来影响细胞衰老进程
2.科学家用离心技术分离得到了有核糖体结合的微粒体,即膜结合核糖体,其核糖体上最初合成的多肽链含有信号肽(SP)以及信号识别颗粒(SRP)。研究发现,SRP与SP结合是引导新合成的多肽链进入内质网腔进行加工的前提,经囊泡包裹离开内质网的蛋白质均不含SP,此时的蛋白质一般无活性。下列相关推测正确的是
A.微粒体中的膜是高尔基体膜结构的一部分
B.细胞中每个基因都有控制SP合成的脱氧核苷酸序列
C.SP合成缺陷的浆细胞中,抗体会在内质网腔中聚集
D.内质网腔中含有能够在特定位点催化肽键水解的酶
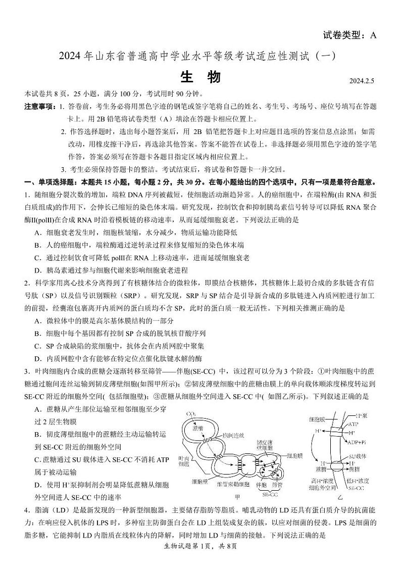
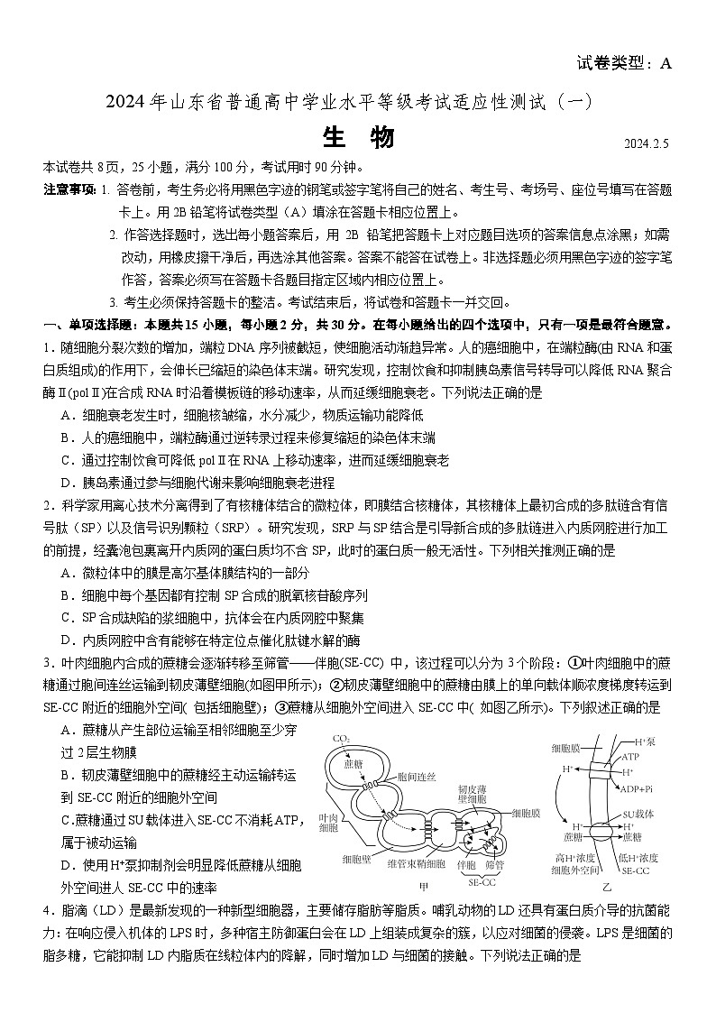
3.叶肉细胞内合成的蔗糖会逐渐转移至筛管——伴胞(SE-CC) 中,该过程可以分为3个阶段:①叶肉细胞中的蔗糖通过胞间连丝运输到韧皮薄壁细胞(如图甲所示);②韧皮薄壁细胞中的蔗糖由膜上的单向载体顺浓度梯度转运到SE-CC附近的细胞外空间( 包括细胞壁);③蔗糖从细胞外空间进入SE-CC中( 如图乙所示)。下列叙述正确的是
A.蔗糖从产生部位运输至相邻细胞至少穿过2层生物膜
B.韧皮薄壁细胞中的蔗糖经主动运输转运到SE-CC附近的细胞外空间
C.蔗糖通过SU载体进入SE-CC不消耗ATP,属于被动运输
D.使用H+泵抑制剂会明显降低蔗糖从细胞外空间进人SE-CC中的速率
4.脂滴(LD)是最新发现的一种新型细胞器,主要储存脂肪等脂质。哺乳动物的LD还具有蛋白质介导的抗菌能力:在响应侵入机体的LPS时,多种宿主防御蛋白会在LD上组装成复杂的簇,以应对细菌的侵袭。LPS是细菌的脂多糖,它能抑制LD内脂质在线粒体内的降解,同时增加LD与细菌的接触。下列说法正确的是
A.LD可能是由磷脂双分子层包裹而成的细胞器
B.LPS含有C、H、O元素,其合成部位是内质网
C.LD可作为组织和使用防御蛋白杀死细胞内病原体的细胞器
D.LPS是由哺乳动物细胞产生的信号分子,可抑制LD内脂质的代谢
5.在细胞分裂时,着丝粒在水平方向上发生断裂,染色体的两个臂分开,会形成两条等臂染色体,下图示人类X 染色体的两种等臂形态。已知决定身高的基因位于X 染色体的短臂,而控制卵巢功能的基因位于X 染色体的短臂和长臂中。人类中的Turner 综合征患 者只有45条染色体,其染色体简式记为45,X,O, 因缺少一条X 染色体,表现为身材矮 小、性腺发育不全。 X 等臂染色体患者——46,X,i(Xq) 患者与46,X,i(Xp) 患者也表现了Turner综合征的某些特征。说法正确的是
A.母亲有丝分裂出错不可能生出X 等臂染色体患者
B.X 等臂染色体患者某细胞中可能出现6个等位基因
C.46,X,i(Xq)患者性腺发育正常
D.46,X,i(Xp) 患者身材矮小
6.正常的水稻体细胞染色体数为2n=24.现有一种三体水稻,细胞中7号染色体有三条。该水稻细胞及其产生的配子类型如图所示(6、7为染色体标号;A为抗病基因,a为感病基因;①~④为四种配子类型)。已知染色体数异常的配子(①③)中雄配子不能参与受精作用,雌配子能参与受精作用。以下说法正确的是
A.形成配子①的次级精母细胞中染色体数一直为13
B.正常情况下,配子②④可由同一个初级精母细胞分裂而来
C.以该三体抗病水稻作父本,与感病水稻(aa)杂交,子代中抗病:感病=5:1
D.以该三体抗病水稻作母本,与感病水稻(aa)杂交,子代抗病个体中三体植株占3/5
7.某优良栽培稻纯合品系H和野生稻纯合品系D中与花粉育性相关的基因分别是SH、SD,与某抗性相关的基因分别是TH、TD。科学家构建基因SD纯合品系甲和基因TD纯合品系乙的流程如图,甲、乙品系只有一对基因与品系H不同。甲乙品系杂交后的F₁自交得到的F₂中SDSD、SDSH、SHSH数量分别为12、72和60,TDTD、TDTH、THTH数量分别为50、97和52。下列叙述正确的是
A.培育品系甲、乙的原理是染色体变异
B.TD/TH基因和SD/SH基因位于一对同源染色体上
C.分子检测筛选的目的是选出具有TH或SH基因的子代
D.甲乙品系杂交F₁产生的SD可育花粉:SH可育花粉为1:5
8.2023年10月2日,卡塔琳·卡里科、德鲁·魏斯曼获得诺贝尔生理学或医学奖。他们注意到树突状细胞将体外转录的mRNA识别为外来物质,导致树突状细胞的激活和炎症信号分子的释放,引发炎症反应。将碱基修饰mRNA输送到树突状细胞,炎症反应几乎完全消失,具体过程如图所示。下列相关叙述正确的是
碱基修饰mRNA既减少炎症反应又增加相关蛋白质含量
B.碱基修饰改变mRNA中碱基排列顺序
C.碱基修饰mRNA指导树突状细胞炎症信号分子合成
D.碱基修饰mRNA可能涉及对胸腺嘧啶等碱基修饰
9.人体中的血红蛋白(Hb)型要有R型和T型,其中R型与氧结合的亲和力是T型的500倍,血液pH升高、温度下降等因素都可使Hb由T型转化为R型。已知血红蛋白氧饱和度与血红蛋白—氧亲和力呈正相关,如图表示氧分压与血红蛋白氧饱和度的关系。下列叙述正确的是
A.血液流经组织后,CO2含量下降,有利于氧合血红蛋白结合O2
B.血红蛋白的构型由R型变为T型时,实线b向虚线a方向偏移
C.机体运动后或炎症等能使组织温度增高,实线b向虚线a方向偏移
D.在肺部毛细血管处,血红蛋白由T型向R型转变,实线向虚线a方向偏移
10.人类偏肺病毒(HMPV)是一种呼吸道病原体,通过对自身遗传物质的N6—甲基腺苷(m6A)修饰来降低宿主免疫蛋白识别病毒RNA的能力,躲避免疫系统的攻击,进而确保HMPV的复制增殖。动物实验表明,阻断m6A修饰会引发有效的适应性免疫应答,进而预防肺部感染。下列叙述正确的是
A.机体通过产生特异性抗体与HMPV结合阻止其在体液内增殖
B.HMPV的RNA发生m6A修饰有利于病毒侵染呼吸道细胞
C.通过诱变产生去m6A修饰的HMPV可以作为疫苗预防肺部感染
D.再次注射HMPV疫苗可增强记忆细胞增殖从而实现有效的免疫治疗
11.植物生长调节剂与植物激素具有相似的化学性质,对植物生长发育都有调节作用。下列叙述正确的是
A.黄瓜茎端赤霉素与脱落酸的比值较高,利于分化形成雌花
B.有些种子经历暴雨冲刷以后才能萌发,与脱落酸升高有关
C.赤霉素处理大麦,可使种子不需要经过发芽就能产生α一淀粉酶
D.喷施生长素类调节剂可防止豌豆因天气原因未授粉带来的减产
12.黑条矮缩病毒(SRBSDV)是南方水稻最主要的病害病毒,由迁飞性害虫白背飞虱传播。研究表明,SRBSDV 编码的 P6蛋白是调控水稻乙烯信号的效应蛋白。病毒侵染前期,P6蛋白增强乙烯信号,促进病毒的增殖并驱避白背飞虱;病毒侵染后期,P6蛋白抑制乙烯信号,增强水稻对白背飞虱的引诱能力,白背飞虱通过刺吸病株汁液,促进病毒传播和扩散。下列说法正确的是
A.病毒和水稻为寄生关系,白背飞虱和水稻为捕食关系
B.乙烯属于化学信息,该信息能调节生物的种间关系
C.利用昆虫信息素诱捕白背飞虱属于化学防治
D.将抗白背飞虱基因导入南方水稻增加了物种多样性
13.群落中某种植物的个体数占该群落所有植物个体数的百分比称为相对多度。科学家统计了某退耕地中五种草本植物相对多度的变化如下图所示,已知裂科草和须芒草能将土壤中硝酸盐和氨态氮的浓度降到更低水平。下列说法正确的是
剪股颖被淘汰的原因可能是对土壤中低水平氮元素的利用率更低
B.可采用目测估计法对样方中植物的相对多度进行统计进而绘制以上图像
C.草地早熟禾在演替时间10-20年间种群密度达到最大
D.在演替时间10到40年间,草地早熟禾因其相对多度最高而成为优势种
14.下列关于菊花组织培养的叙述,正确的是
A.用自然生长的茎进行组织培养须用适宜浓度的乙醇和次氯酸钠的混合液消毒
B.培养瓶用专用封口膜封口可防止外界杂菌侵入并阻止瓶内外的气体交换
C.为防止杂菌污染,从接种外植体到生成试管苗尽量在同一个锥形瓶内完成
D.容易进行无性繁殖的植物也容易进行植物组织培养
15.基因组印记(通过甲基化实现受精卵中来自双亲的两个等位基因一个表达另一个不表达)阻碍了哺乳动物孤雌生殖的实现。某研究团队利用甲基化酶、去甲基化酶和基因编辑技术,改变了小鼠生殖细胞的“基因组印记”,使其“变性”,然后将一个极体注入修饰后的次级卵母细胞(类似受精作用),最终创造出“孤雌生殖”的小鼠。实验过程如下图所示。下列相关叙述正确的是
A.体外培养卵母细胞时,为防止污染,需将培养皿置于二氧化碳培养箱中进行培养
B.甲基化可能会关闭基因的活性,对某些基因进行去甲基化处理有利于其表达
C.“孤雌小鼠”的诞生过程没有精子参与,其基因型与提供卵母细胞的雌鼠相同
D.移植后的囊胚进一步扩大,会导致滋养层破裂,胚胎从其中伸展出来
不定项选择题:本题共5小题,每小题3分,共15分。选对但不全得1分。
16.图甲表示某油科植物种子萌发过程中CO2释放和O2吸收速率的变化趋势,图乙表示油科植物叶肉细胞中C3的相对含量在夏季某天24h内(有一段时间乌云遮蔽)的变化趋势。下列有关分析判断有误的是
A.图甲中,在12~24h期间,萌发种子的呼吸方式主要是无氧呼吸
B.图甲中,第48h后,萌发的种子O2吸收速率超过CO2释放速率,其原因是幼苗开始进行光合作用
C.图乙中,叶肉细胞进行光合作用的区间是曲线B-I,乌云遮蔽开始的时间可能是曲线上D点对应的时刻
D.与F点相比,G点叶绿体中NADPH的含量较高
17.果蝇的性别是由早期胚胎的性指数所决定的,即X染色体的数目与常染色体组数的比例(X:A)。X:A=1时,会激活性别相关基因M进而发育成为雌性,若M基因发生突变,则发育为雄性;X:A=0.5 时,即使存在M基因也会发育为雄性。已知Y染色体只决定雄蝇的可育性,M基因仅位于X染色体上,XXX和YY的个体致死。下列说法错误的是
A.XMXMAA和XMOAA的果蝇杂交子代雌雄之比为1:1
B.XMXmAA和XmYAA的果蝇杂交子代雌雄之比为1:3
C.XMXmYAA 和XmYAA的果蝇杂交子代雌雄之比为2:7
D.XMXMAAA 的果蝇可能与母本减数分裂I异常有关
18.在同一地方进行多次甲、乙两种植物的混种实验,连续进行若干代后,呈现出如下图所示的变化情况。(N=甲播种的种子数/乙播种的种子数,M=收获时甲种子数/收获时乙种子数)下列叙述正确的是
A.甲、乙两种植物的生态位完全重叠
B.甲种群对乙种群数量的影响属于密度制约因素
C.当播种时甲的种子数显著多于乙的种子数时,乙将被甲淘汰
D.若甲、乙达成竞争平衡,则收获的甲种子数等于乙种子数
19.坐骨神经由多种神经纤维组成,不同神经纤维的兴奋性和传导速率有差异,多根神经纤维同步兴奋时,其动作电位幅值(即大小变化幅度)可以叠加;单根神经纤维的动作电位存在“全或无”现象,即动作电位不论以何种刺激方式产生,刺激强度必须达到一定的阈值才能出现;阈下刺激不能引起任何反应——“无”,而阈上刺激则不论强度如何,一律引起同样的最大反应——“全”。现欲研究坐骨神经的电生理特性,装置如图(1)所示,①为刺激位点,②③④⑤为电表电极位点,4个电极位点均位于坐骨神经膜外,电表甲、乙测得的指针最大偏转幅度分别为图(2)曲线1、曲线2所示。下列叙述正确的是
A.刺激①处,电表甲、乙先后偏转时偏转方向不同
B.刺激强度从 a增强到b,兴奋的神经纤维数量增加
C.若增加坐骨神经膜外 Na⁺浓度,则曲线 1、2 将下移
D.电表乙偏转幅度小于电表甲可能是因为不同神经纤维的传导速率不同
20.三糖铁(TSI)培养基含有牛肉膏、蛋白胨、蔗糖、乳糖、微量葡萄糖、硫酸亚铁、氯化钠、酚红、琼脂等成分,可根据观察单一细菌对三种糖的分解能力及是否产生硫化氢,来鉴别细菌的种类。三糖铁(TSI)琼脂试验方法是:使用笔直的接种针挑取待测菌落,将接种针平稳刺入三糖铁固体斜面培养基内,然后沿原穿刺途径慢慢抽出接种针,最后在斜面上进行“之”字划线,36℃下培养18~24h,观察实验结果。酚红在酸性条件下显黄色,在碱性条件下显红色。细菌产生的硫化氢与铁盐反应生成黑色沉淀。下列叙述正确的是
A.穿刺或划线的目的是为了将纯培养物进行二次传代培养,须严格控制交叉污染
B.若培养基出现黑色沉淀,可推测该细菌能够分解牛肉膏、蛋白胨
C.若细菌能分解乳糖和葡萄糖而产酸、产CO2,推测斜面为黄色、底层为红色且有气泡
D.若底层穿刺线四周出现扩散生长现象,可推测细菌是可以运动的
综合题:本题共5小题,共55分。
21.(12分)为研究土壤中矿物质离子营养条件对植物生长和细胞代谢的影响,某研究小组用不同浓度Mg2+营养液处理红地球葡萄幼苗,90天后观察叶片叶绿体结构,测定了幼苗叶绿素含量(如表所示)及净光合速率(如图所示)
(1)而植物根可以通过 方式从土壤中吸收Mg2+,电镜观察发现,0mml·L-1Mg2+处理下叶片中的叶绿体发生形变,有的呈圆球形,叶绿体基粒之间发生断裂和分离,叶绿体膜模糊,类囊体大部分消失,这说明严重缺镁会导致 。(2点即可)
(2)从化学本质来说,分布在基粒上的叶绿素分子是一种脂质,可以在细胞中的 这种细胞器上合成。从表中数据来看,培养液中的Mg2+浓度与红地球葡萄幼苗叶片叶绿素含量的变化关系概括如下:随着培养液中的Mg2+浓度上升,红地球葡萄幼苗叶片叶绿素含量 。
(3)研究发现,Mg2+不仅可以影响RUBP羧化酶(催化C02固定的酶)的活性,还可以影响类囊体薄膜上的电子传递过程,如NADP++H++2e-→NADPH。上图显示,在同等强度光照下,0mml·L-1Mg2+处理后的叶片净光合速率明显低于其他处理组。综上分析,缺镁会导致净光合速率下降的具体原因有 (答出3点即可)。
(4)植物缺镁往往会导致叶片发黄,但引起幼苗叶片发黄的原因可能很多,如幼苗缺氮、缺水或遭病虫害等。在红地球葡萄繁育基地,研究人员发现了大田的同一位置上出现了几株叶片发黄的葡萄幼苗,现需要设计实验确认这几株幼苗是否因缺乏Mg2+引起的,请写出实验思路,并预期实验结果及结论,要求实验结果能够相互印证实验结论。
22.(12分)家蚕(2n=28)为ZW型性别决定。其蚕卵有圆形和椭圆形,受常染色体上的等位基因B、b控制,并且存有假母系遗传现象(子代总是表达母本基因型决定的性状);黑色卵(A)对白色卵(a)为显性,位于10号染色体上;正常蚕(Os)的幼体体表不透明,油蚕(s)的体表透明。回答下列问题。
(1)图1杂交实验中,蚕卵形状中F2的基因型是 。蚕卵形状的遗传符合基因分离定律,其判断依据是 。
(2)研究表明,s基因位于家蚕的Z染色体上,W染色体上无相应基因。若通过杂交实验证明s基因位于Z染色体上,则其杂交亲本的基因型及杂交结果分别为 。
(3)雄蚕食桑少,蚕丝质量高,蚕农希望只养雄蚕,避免雌雄蚕混养。可通过改造W染色体实现只养雄蚕的目的。
①图2中用γ射线处理、改造W染色体时所引发的变异称为 。研究人员利用W1通过杂交培育了基因型为aaZW1A的种蚕,该种蚕与白色卵雄蚕杂交,子代中 卵孵化为雄蚕。
②图3中利用W2构建的家蚕平衡致死体系中,m基因和n基因为隐性致死基因,s基因能遮蔽m基因的致死作用。普通蚕无m、n隐性致死基因(基因型为aaZMNZMN、aaZMNW),请说明利用家蚕平衡致死体系繁育雄蚕的过程 。家蚕平衡致死体系可以自稳,请用遗传图解解释其原理(只要求写出个体的基因型,基因型写法参照下例:平衡体系中的雌蚕写作aaZmNWsA)。
23.(9分)图1表示肾上腺皮质激素和胆碱能抗炎通道的发生机制。图2表示胰岛素促进脂肪细胞对葡萄糖的吸收过程。胰岛素抵抗是指肌肉细胞、脂肪细胞对正常浓度的胰岛素产生反应不足,使胰岛素促进细胞对葡萄糖摄取利用效率下降的现象。巨噬细胞分泌的肿瘤坏死因子TNF-α异常升高导致的胰岛素抵抗等炎症反应与2型糖尿病密切相关。TNF-α异常升高导致的胰岛素抵抗主要作用于脂肪细胞。
(1)图1中,以下丘脑作为靶器官的激素有 ;“下丘脑—垂体—肾上腺皮质轴”之间的调控体现了 ,这种调节的意义是 。
(2)研究表明,胆碱能抗炎通路机制和GC都有抑制巨噬细胞分泌的TNF-α的抗炎作用,但效果不同,试分析这两种调节过程中反应速度和作用途径的区别是 、 。
(3)根据图2分析肿瘤坏死因子TNF-α导致2型糖尿病可能的作用机制有: 。(3点即可)
24.(10分)入侵植物通过如图所示的3种途径影响食物网:一是入侵植物能够直接被土著草食者取食,通过上行效应按照原有的路径进入土著食物网;二是入侵植物所固定的能量通过引入新的消费者或者转变流通路径形成新的食物网结构;三是入侵植物通过非营养作用造成食物网中各级消费者的种群密度和行为活动等发生变化,进而影响土著生物群落和食物网结构。
注:图中灰色部分表示入侵前土著食物网的物种组成,空心部分表示植物入侵后食物网的物种组成。
(1)三种途径中表示入侵植物不能被土著草食者摄食,而是通过引入新的草食者而产生新的食物网结构的是途径 。途径Ⅲ中C同化的能量的去向除了通过有呼吸作用以热能的形式散失外,还有 。
(2)如果食物网中广食性消费者较 (填"多”或“少"),则入侵植物主要以途径I作用于食物网。若某种植物以途径Ⅱ影响土著生物群落,最终导致P1生物在当地消失,请从种间关系和能量流动角度分析P1消失的原因是 。
(3)绿水青山就是金山银山的发展理念深入人心。多年前某林场搞“砍树经济”,短期内增加了经济效益,但同时也造成了林木大面积退化。"砍树经济"导致该生态系统的稳定性降低,原因是 。为了恢复林场的生态环境,当地政府实施了"禁伐令",同时引导农户发展种植食用菌、花卉苗圃、中药材等。生态恢复的过程中,提高经济效益的同时兼顾了社会、自然发展,这主要体现了生态工程建设的 原理。
25.(12分)CRISPR/CAS9基因组编辑技术源于细菌抵御噬菌体的机理研究。细菌被特定噬菌体感染后,细菌Cas2会随机切断入侵的噬菌体DNA双链,并将切下的一个DNA片段(原型间隔序列)插入CRISPR位点(由间隔序列和重复序列交替排列组成的基因序列)的重复序列中,构成新的间隔序列,形成“免疫记忆”。当同种噬菌体再次入侵时,由CRISPR位,点的新的间隔序列转录产生的crRNA便会将另一种蛋白质(如Cas9)准确带人到入侵者的原间隔序列DNA处,并将之切断,即“免疫灭杀”。CRISPR/Cas9基因编辑技术中,sgRNA(单向导RNA)是根据靶基因设计的引导RNA,准确引导Cas9切割与sgRNA配对的靶基因DNA序列,CRISPR/Cas9系统进行基因编辑时,对DNA序列中的原型间隔序列相邻基序具有较高的编辑效率,如图所示。回答下列问题:
(1)细菌Cas2基因表达Cas2的过程需要细菌提供 等原料,Cas2和Cas9在功能上都属于 酶,可催化 (化学键)水解。
(2)CRISPR/Cas9系统中的sgRNA与细菌体内的 功能相同,都可以与相应靶基因序列发生碱基互补配对。细菌利用该防御机制可以有效抵抗噬菌体的二次入侵,但是仍然会有部分噬菌体能够继续侵染已经获得免疫能力的宿主菌,原因可能是: 。
(3)CRISPR/Cas9基因编辑技术存在一定的脱靶效应:正常情况下,sgRNA通过20个核苷酸长度的引导序列与目标DNA序列发生碱基互补配对准确识别需要编辑的位点,然而有时会发生第18-20个碱基不匹配的情况,此时,Cas9可通过一个手指状的结构紧紧抓住错配区稳定住RNA-DNA双链,从而为Cas9切割DNA铺平道路,但这可能会导致Cas9在错误的基因位点切割双链DNA,从而引发潜在风险。请就如何降低脱靶效应,提出可能思路: 。
(4)研究证实,人低氧诱导因子(HIF-1α)表达水平与肝癌的发生发展具有密切关系,HIF-lα在肝癌细胞中的表达水平明显高于正常肝细胞,使用CRISPR/Cas9基因编辑技术敲除HIF-1a基因为肝癌治疗提供了新途径。科研人员构建了靶向HIF-1α基因的CRISPR/Cas9重组质粒,并用重组质粒对肝癌细胞进行转染,利用其敲除肝癌细胞中的HIF-1α基因,并通过12孔板筛选获得了基因敲除的混合克隆细胞株,然后用HIF-1α表达诱导剂(CCl2)诱导相关细胞,提取蛋白,用Westernblt法(分离检测蛋白质的一种方法)检测HIF-1α蛋白的表达,以相应条带灰度值(越大)表示表达水平(越高)。右图为三类细胞HIF-1α蛋白的检测结果:
请尝试分析图示实验结果及结论: 。
2024年山东省普通高中学业水平等级考试适应性测试(一)
生物参考答案与评分细则
一、单项选择题:本题共15小题,每小题2分,共30分。
1.B 2.D 3.D 4.C 5.B 6.D 7.D 8.A
9.D 10.B 11.C 12.B 13.A 14.D 15.B
二、不定项选择题:本题共5小题,每小题3分,共15分。选对但不全得1分。
16.BC 17.AC 18.B 19.BD 20.ABD
三、综合题:本题共5小题,共55分。
21.(12分)
(1)主动运输(1分) 严重缺镁不仅会破坏叶绿体结构,还会导致叶绿体内部的基粒数量减少。(2分)
(2)内质网(1分) 先上升后下降(1分)
(3)缺镁会降低叶片中的叶绿素(a和b)含量;缺镁会导致RUBP羧化酶活性不足,暗反应速率较低;缺镁还会影响NADPH的合成,光反应速率较低(3分)
(4)实验思路:将叶片发黄的葡萄幼苗随机分成甲、乙两组,甲组幼苗用含Mg2+的完全培养液培养,乙组幼苗用缺Mg2+的培养液培养,将两组幼苗放置于相同且适宜的环境中培养一段时间后,观察幼苗叶片生长情况。(2分)
预期实验结果及结论:若甲组幼苗叶片恢复正常(绿色),乙组幼苗叶片仍然发黄,则说明叶片发黄的葡萄幼苗是因缺Mg2+引起的;(1分)
若两组幼苗叶片均恢复正常(绿色)或均发黄,则说明叶片发黄的葡萄幼苗不是缺Mg2+引起的。(1分)
(12分)
(1) BB、Bb、bb (1分) F3出现3:1的分离比(1分)
(2)ZsZs与ZOsW(2分);子代雌性为油蚕,雄性为正常蚕(2分)
(3)易位 (1分) 白色 (1分)
让家蚕平衡体系中的雄蚕(aaZmNZMn)与普通蚕的雌蚕(aaZMNW)杂交,子代中雌蚕(aaZmNW、aaZMnW)致死,存活的全为雄蚕(aaZMNZmN、aaZMNZMn) (2分) (2分)
(9分)
(1)Ⅱ (1分) 流向下一营养级和流向分解者(或未被利用)(1分)
(2)多(1分) 入侵植物在于土著植物竞争中处于优势,导致土著植物数量下降,其同化的太阳能减少,能量流动逐级递减,最终能够流人P1的能量不足以支撑该生物的生存,P1生物灭绝或迁出该生态系统导致P1生物在当地消失(3分)
(3) 生态系统的组成成分减少,营养结构变简单,自我调节能力降低 (2分)
整体(1分)
(10分)
肾上腺皮质激素(GC)、促肾上腺皮质激素(ACTH)(2分)
分级调节(1分)
可以放大激素的调节效应,形成多级反馈调节,有利于精细调控,从而维持机体的稳态。(2分)
GC调节速度慢,胆碱能抗炎通路调节速度快(或“GC调节速度比胆碱慢”或“胆碱的调节速度比GC快”)(1分)
GC调节通过体液运输,胆碱能抗炎通路调节通过反射弧(或者“GC调节速度慢,通过体液运输,胆碱能抗炎通路调节速度快,通过反射弧”)(1分)
损害胰岛素的信号通路(或“干扰胰岛素与受体结合”),进而诱发脂肪细胞的胰岛素抵抗;(1分)
抑制脂肪细胞中葡萄糖转运体蛋白的合成,进一步抑制胰岛素的作用;(1分)
抑制葡萄糖转运体的膜泡运输(或“抑制携带葡萄糖转运蛋白的囊泡向细胞膜运输”或“细胞膜上的葡萄糖转运蛋白少”)。(1分)
25.(12分)
(1)核糖核苷酸和氨基酸(1分) 限制性内切核酸酶/限制酶(1分) 磷酸二酯键(1分)
(2)crRNA (1分)
噬菌体DNA中的原型间隔序列发生基因突变,导致CRISPR位点形成的crRNA无法对其进行识别(2分)
(3)①设计Cas9酶,让其手指状结构远离DNA序列,从而在sgRNA和DNA错配时,不会用来稳定错配结构;(2分)
②设计sgRNA的长度为17个碱基,避免第18-20个碱基不匹配时,导致错误位点的切割。(2分)
(4)结果显示,未经转染的细胞经CCl2诱导后可见明显的HIF-1a表达,而转染的混合克隆细胞经CCl2诱导后HIF-1a未见明显表达,表明HIF-1a基因敲除成功。(2分)
精品解析:2023届山东省潍坊市普通高中学业水平等级考试模拟生物试题(解析版): 这是一份精品解析:2023届山东省潍坊市普通高中学业水平等级考试模拟生物试题(解析版),共25页。试卷主要包含了选择题,非选择题等内容,欢迎下载使用。
2022年山东省聊城市普通高中学业水平等级考试模拟卷(二) 生物试题 PDF版: 这是一份2022年山东省聊城市普通高中学业水平等级考试模拟卷(二) 生物试题 PDF版,共8页。
2022-2023学年山东省聊城市普通高中学业水平等级考试模拟(一)生物试题(PDF版): 这是一份2022-2023学年山东省聊城市普通高中学业水平等级考试模拟(一)生物试题(PDF版),文件包含山东省聊城市2022-2023学年普通高中学业水平等级考试模拟一生物试题PDF版无答案pdf、生物答案pdfpdf等2份试卷配套教学资源,其中试卷共10页, 欢迎下载使用。

