2023-2024学年河北省沧州市第一中学高一12月月考历史试题含答案
展开2023-2024学年河北省沧州市泊头市第一中学等NT20名校联合体第一学期高一12月月考历史试题含答案: 这是一份2023-2024学年河北省沧州市泊头市第一中学等NT20名校联合体第一学期高一12月月考历史试题含答案,共18页。
2023-2024学年河北省沧州市第一学期高一上学期期末考试历史试题含答案: 这是一份2023-2024学年河北省沧州市第一学期高一上学期期末考试历史试题含答案,共12页。
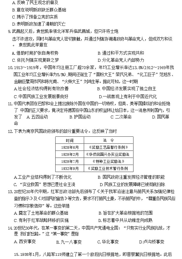
2023-2024学年河北省沧州市第一学期高一11月月考历史试题含答案: 这是一份2023-2024学年河北省沧州市第一学期高一11月月考历史试题含答案,共8页。试卷主要包含了本试卷分选择题和非选择题两部分,本卷命题范围,宋仁宗统治时期,宋仁宗庆历二年,两宋时期质朴洁净之风逐渐盛行,观察下图等内容,欢迎下载使用。

