还剩6页未读,
继续阅读
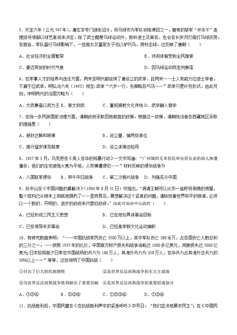
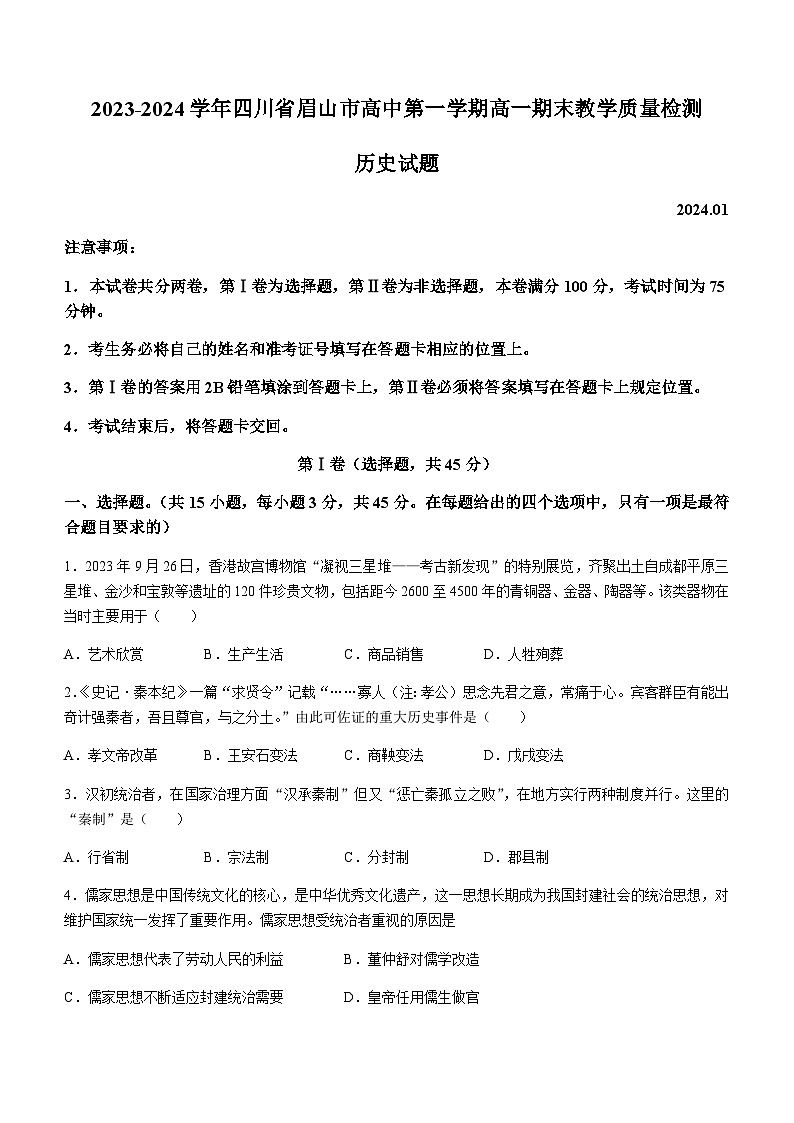
2023-2024学年四川省眉山市高中第一学期高一上学期期末教学质量检测历史试题含答案
展开
这是一份2023-2024学年四川省眉山市高中第一学期高一上学期期末教学质量检测历史试题含答案,共9页。试卷主要包含了01等内容,欢迎下载使用。
相关试卷
2023-2024学年四川省眉山市高二上学期期末考试历史试题含答案:
这是一份2023-2024学年四川省眉山市高二上学期期末考试历史试题含答案,共7页。试卷主要包含了考试结束后,将答题卡交回,《罗马民法大全》规定等内容,欢迎下载使用。
四川省眉山市2023-2024学年高一上学期期末考试历史试题:
这是一份四川省眉山市2023-2024学年高一上学期期末考试历史试题,文件包含教研室四川省眉山市2023-2024学年高一上学期期末考试历史试题pdf、2026届上学期期末历史答案简答pdf等2份试卷配套教学资源,其中试卷共8页, 欢迎下载使用。
2023-2024学年云南省玉溪市第一学期高一教学质量检测期末历史试题含答案:
这是一份2023-2024学年云南省玉溪市第一学期高一教学质量检测期末历史试题含答案,共21页。

