还剩10页未读,
继续阅读
2023-2024学年湖南省涟源市第一学期高一上学期期末考试历史试题含答案
展开相关试卷
2023-2024学年湖南省涟源市高二上学期期末考试历史试题含答案:
这是一份2023-2024学年湖南省涟源市高二上学期期末考试历史试题含答案,共12页。试卷主要包含了本试卷分选择题和非选择题两部分,答题前,考生务必用直径0,本卷命题范围等内容,欢迎下载使用。
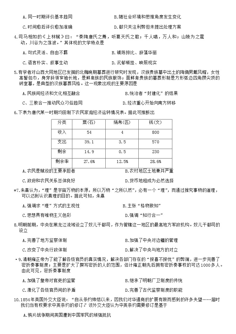
2023-2024学年湖南省娄底市涟源市第一中学等部分学校高二上学期12月月考历史试题含答案:
这是一份2023-2024学年湖南省娄底市涟源市第一中学等部分学校高二上学期12月月考历史试题含答案,共10页。试卷主要包含了选择题,非选择题等内容,欢迎下载使用。
湖南省涟源市行知中学2023-2024学年高二上学期期末考试历史试题:
这是一份湖南省涟源市行知中学2023-2024学年高二上学期期末考试历史试题,文件包含涟源市行知高级中学2023年下学期高一期末考试试题卷历史docx、高一历史参考答案docx等2份试卷配套教学资源,其中试卷共9页, 欢迎下载使用。

