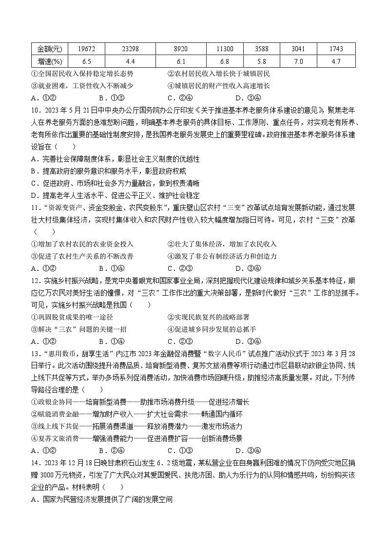
四川省内江市2023-2024学年高一上学期期末检测政治试题
展开四川省内江市2023-2024学年高二上学期期末检测政治试题: 这是一份四川省内江市2023-2024学年高二上学期期末检测政治试题,共7页。
四川省内江市2023-2024学年高一上学期期末检测政治试题: 这是一份四川省内江市2023-2024学年高一上学期期末检测政治试题,共6页。
四川省内江市威远中学2023-2024学年高一上学期12月月考政治试题(Word版附解析): 这是一份四川省内江市威远中学2023-2024学年高一上学期12月月考政治试题(Word版附解析),共16页。试卷主要包含了单项选择题,主观题,共25分等内容,欢迎下载使用。

