科粤版九年级上册5.2 组成燃料的主要元素——碳优秀同步训练题
展开基础知识清单
一、碳的单质(金刚石、石墨和C60)
1、金刚石:无色透明的固体,是自然界中 的物质,可用于 、 、 等。
2、石墨:深灰色固体,是 的矿物之一,有优良的导电性,润滑性。可用于 、 、电车的滑块等。
金刚石和石墨都是由 构成,由 组成,金刚石和石墨的物理性质有很大差异,原因是:
;CO和CO2的化学性质有很大差异的原因是: 。一种元素可以组成不同种单质。石墨在一定条件下可以转化为金刚石,该变化为 变化。
3、C60 也叫富勒烯,C60由 构成,一个分子中含60个碳原子,形似足球,它应用于 和 等方面。还有其它管状的碳的单质,它们有很大的用途。
4.活性炭与木炭具有 ,对一些色素、异味有 作用。防毒面具里的滤毒罐就是利用 来吸附毒气的,这种变化是 变化,因此吸附性属于 性质。焦炭用于 ,炭黑加到橡胶里能够 。
【答案】一、1.最硬;制钻石、刻划玻璃、钻探机的钻头
2.最软;制铅笔芯、干电池的电极;碳原子;碳元素 ;碳原子的排列不同;分子的构成不同;化学
3.C60分子;材料科学和超导体
4.吸附;吸附;活性炭;物理;物理;炼铁;增加轮胎的耐磨性。
二、碳的化学性质
①在常温下,碳的化学性质 ;
②可燃性:不充分燃烧化学方程式: ;充分燃烧化学方程式:
③还原性:在高温条件下,炽热的碳可使二氧化碳转变成一氧化碳。碳还原氧化铜的化学方程式为: ,在此反应中,氧化铜中的氧元素被碳夺去了,碳表现出 性,氧化铜发生 反应。反应前反应物为 色固体, 充分反应后固体变成 色,并生成 的气体。
【答案】二、①不活泼;②2C + O2 2CO; C + O2 CO2
③C+2CuO 2Cu+CO2↑;还原性;还原;黑;红;使澄清石灰水变浑浊
三、一氧化碳
(1)物理性质:一氧化碳是 的气体, 溶于水。
(2)化学性质
①可燃性:一氧化碳燃烧,火焰呈 色,其化学方程式为:
②有毒性:煤气中毒即一氧化碳中毒,原因是一氧化碳极易 ,造成缺氧危及生命。
【答案】三、(1)无色无味;难 (2)①蓝;02+2CO 2CO2 ②与血液中的血红蛋白结合
一、单选题
1.关于金刚石和石墨的说法正确的是( )
A.都有可燃性B.都是无色固体
C.硬度都很大D.都能导电
【答案】A
【解析】A、金刚石和石墨是碳的单质,都具有可燃性,A项正确;B、石墨是黑色固体,B项错误;
C、金刚石是自然界最硬的物质,但石墨很软,C项错误;D、金刚石不能导电,石墨能导电,D项错误。
故选A。
2.航天飞机表面覆盖石墨瓦。主要是利用石墨( )
A.具有导电性,防辐射B.密度小,减轻机身重量
C.熔点高,耐高温D.硬度小,有润滑作用
【答案】C
【解析】航天飞机与空气的磨擦过程中会产生高温,覆盖的物质应该具有的性质是:熔点高、耐高温,化学性质稳定,这样才能对航天飞机起到保护作用。故选C。
3.结构决定性质,性质决定用途,下列对应关系错误的是( )
A.石墨、金刚石的硬度不同,原因是碳原子排列方式不同
B.活性炭多孔,可用于制糖工业脱色
C.碳有还原性,常用焦炭冶炼金属
D.CO和CO2组成元素相同,化学性质相似
【答案】D
【解析】A、由于碳原子排列方式不同,石墨、金刚石的物理性质存在较大差异,选项对应关系正确;B、活性炭具有疏松多孔的结构,具有吸附性,可吸附色素和异味,可用于制糖工业脱色,选项对应关系正确;C、碳具有还原性,在高温下将金属从其化合物中还原出来,所以常用焦炭冶炼金属,选项对应关系正确;D、CO和CO2组成元素相同,一氧化碳由一氧化碳分子构成,二氧化碳由二氧化碳分子构成,分子的构成不同,化学性质不同,选项对应关系不正确。故选D。
4.两位英国科学家因在石墨烯材料方面的开创性研究获得2020年诺贝尔奖。石墨烯是由碳元素组成的单质,下列关于碳单质的说法正确的是( )
A.金刚石是天然存在的最硬的物质,可用来裁玻璃
B.石墨有金属光泽,有导电性,所以是一种金属
C.活性炭具有吸附性,可以吸附所有物质
D.金刚石、石墨和足球烯(C60)都是由碳原子直接构成的
【答案】A
【解析】A、金刚石是天然存在的最硬的物质,可以做钻头,切割玻璃大理石等,正确,符合题意;B、石墨有金属光泽,有导电性,但不是金属,选项错误,不符合题意;C、活性炭具有吸附性,但不可以吸附所有物质,选项错误,不符合题意;D、金刚石、石墨是由碳原子直接构成的,但足球烯(C60)是由C60分子构成的,选项错误,不符合题意。故选A。
5.下列有关碳单质的说法错误的( )
A.金刚石和石墨都是由碳元素组成的
B.铅笔芯主要是用铅和少量碳粉制成的
C.金刚石是天然存在的最硬的物质
D.古代用墨(用炭黑制成)书写的字画能够保存很长时间
【答案】B
【解析】A、金刚石和石墨都是由碳元素组成的单质,不符合题意;B、铅笔芯是石墨和粘土的混合物,不含铅,符合题意;C、金刚石是天然存在的最硬的物质,不符合题意;D、墨汁中含有炭黑,主要成分是碳,碳在常温下化学性质不活泼,古代用墨,用炭黑制成,书写的字画能够保存很长时间,不符合题意。故选B。
6.碳单质的性质与用途对应关系错误的是( )
A.石墨导电性好可作电池电极B.活性炭吸附性强可作冰箱除味剂
C.金刚石硬度大可制作铅笔芯D.炭黑常温化学性质稳定可制墨汁
【答案】C
【解析】A、石墨导电性好可作电池电极,故选项正确;B、活性炭吸附性强可作冰箱除味剂是利用了活性炭的吸附性,故选项正确;C、石墨在刻划时容易留下痕迹,可以制作铅笔芯,故选项错误;D、常温下,碳单质的化学性质稳定,可制墨汁,故选项正确。故选C。
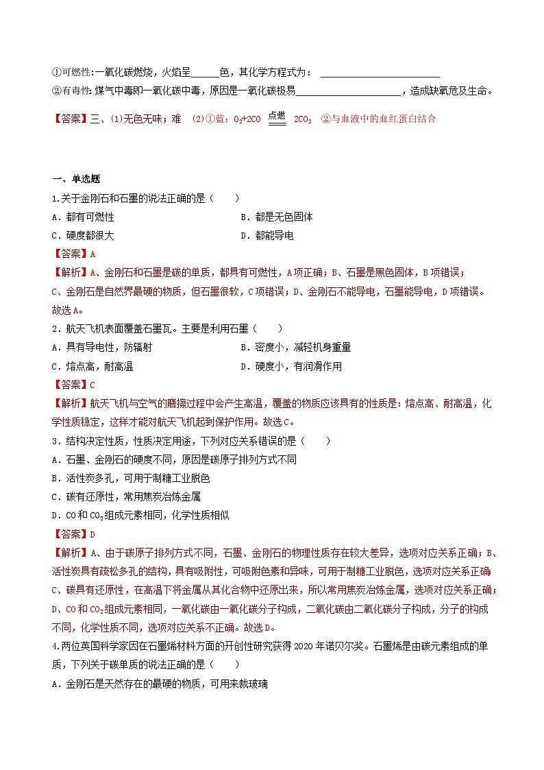
7.下图是金刚石、石墨、C60、碳纳米管结构示意图,下列说法正确的是( )
金刚石 石墨 C60 碳纳米管
A.这四种物质都很软,可作润滑剂
B.这四种物质碳原子的排列方式相同
C.这四种物质完全燃烧后的产物都是CO2
D.这四种物质的结构中都是每个碳原子连接3个碳原子
【答案】C
【解析】本题考查了常见碳单质的有关结构、物理性质及化学性质等知识,完成此题,可以通过观察碳单质的结构并结合已有的知识进行。A、金刚石的硬度很大,石墨质软,石墨可用作润滑剂,但金刚石不行。故A选项错误;B、由结构图可知,这四种物质碳原子的排列方式不同。故B选项错误;C、这四种物质都是由碳元素组成的,完全燃烧后的产物都是CO2。故C选项正确;D、在石墨、C60、碳纳米管中,每个碳原子是与另外3个碳原子相连;但在金刚石中,每个碳原子与其余4个碳原子相连,形成正四面体结构。故D选项错误。故选C。
8.金刚石、石墨、木炭和C60都是由碳元素组成的单质,下列关于碳的单质的叙述正确的是( )
A.都是黑色固体
B.一定条件下,石墨转化成金刚石是物理变化
C.碳原子的排列方式相同
D.在氧气中充分燃烧时都生成二氧化碳
【答案】D
【解析】A、金刚石是无色透明的,选项说法错误,不符合题意;B、化学变化、物理变化的本质区别是前者生成了新物质,后者没有生成新物质,石墨和金刚石是两种不同的物质,从石墨转化成金刚石是化学变化,说法错误,不符合题意;C、物质的结构决定物质的性质,金刚石、石墨、木炭和C60的物理性质不同,主要是它们中的碳原子的排列方式不同,说法错误,不符合题意;D、金刚石、石墨、木炭和C60都是由碳元素组成的单质,化学性质相似,都有可燃性,由于组成元素相同,在氧气中充分燃烧时都生成二氧化碳,说法正确。故选D。
9.下列物质的用途与其依据的性质不相符合的是( )
A.石墨用于制铅笔芯﹣﹣石墨灰黑、质软
B.干冰用于人工降雨﹣﹣干冰易升华同时吸收大量的热
C.金刚石用于裁玻璃﹣﹣金刚石很硬
D.一氧化碳用于冶金工业﹣﹣一氧化碳能够燃烧
【答案】D
【解析】A、石墨是黑色的,而且质地柔软,易在纸上留下痕迹,因此石墨用于制铅笔芯,故选项说法正确; B、干冰升华吸收大量的热,因此干冰用于人工降雨,故选项说法正确; C、金刚石很硬,因此金刚石用于裁玻璃,故选项说法正确;D、一氧化碳具有还原性,因此一氧化碳用于冶金工业,故选项说法错误。故选D。
10.碳纳米管是从石墨中剥离出的单层石墨片层卷成的无缝、中空的管体,有关碳纳米管说法正确的是( )
A.碳纳米管不能燃烧B.碳纳米管具有导电性
C.碳纳米管是一种新型化合物D.每1个碳原子连结6个碳原子
【答案】B
【解析】A、资料中给出碳纳米管是碳的单质,因此应具有碳的可燃性等,因此A错误;B、资料中给出碳纳米管是由石墨剥离制成,因此应具有石墨的导电性等,正确;C、石墨属于碳单质,因此碳纳米管也是碳单质,因此C错误;D、右图中观察可知1个碳原子与3个碳原子相连,因此D错误。
故选B。
11.金刚石、石墨的物理性质有很大差异的原因是( )
A.金刚石是单质,石墨是化合物B.金刚石和石墨碳原子排列不同
C.金刚石和石墨是由不同种元素组成的D.金刚石不含杂质,石墨含杂
【答案】B
【解析】A、金刚石和石墨是由同种元素组成的不同单质,选项A错误;B、金刚石和石墨的物理性质有很大差异的原因是金刚石和石墨中碳原子的排列方式不同,选项B正确;C、金刚石和石墨都是由碳元素组成的单,选项C错误;D、金刚石和石墨是由同种元素组成的不同单质,都属于纯净物,选项D错误。故选B。
12.下列有关碳单质的说法错误的是( )
A.金刚石、石墨均为碳单质,它们充分燃烧的产物都是二氧化碳
B.金刚石和石墨的物理性质不同的原因是碳原子的排列方式不同
C.书写档案时规定使用碳素墨水,是因为常温下碳的化学性质不活泼
D.石墨在一定条件下转化成金刚石是物理变化
【答案】D
【解析】A、由质量守恒定律,金刚石、石墨均为碳单质,他们与氧气充分反应后的产物是二氧化碳,正确;B、金刚石的结构是正八面体,石墨的结构是分层状的,决定了他们的物理性质不同,正确;C、在常温下碳的化学性质不活泼,故碳素墨水可用于书写档案,正确;D、石墨和金刚石是碳的两种不同的单质,故相互转化是化学变化,错误。故选D。
13.纳米材料被誉为21世纪最有前途的新型材料。纳米碳管是一种由碳原子构成的直径为几个纳米(1 nm=10-9m)的空心管。下列说法错误( )
A.纳米碳管是一种新型的化合物
B.纳米碳管材料如果完全燃烧,生成物是二氧化碳
C.纳米碳管材料管道多,表面积大,吸附能力强
D.纳米碳管在常温下性质稳定
【答案】A
【解析】A、碳纳米管是一种单质,错误;B、碳纳米管材料如果完全燃烧,生成物是二氧化碳,正确;C、碳纳米管材料管道多,表面积大,吸附能力强,正确;D、碳纳米管常温下化学性质稳定,正确。故选A。14.消防员若需要进入到有毒气的现场时,必须戴上防毒面具。你建议他们最好用以下哪种材料做滤毒罐( )
A.棉花B.活性炭C.布条D.碎纸
【答案】B
【解析】活性炭具有吸附性,可吸收空气中的异味和毒气,棉花、布条、碎纸均不能起到该作用,故选B。
15.下列有关碳及其化合物的说法正确的是( )
A.金刚石、石墨是碳的单质,而 C60 则是碳的化合物
B.利用活性炭的稳定性来吸附冰箱中的异味
C.室内放一盆水能防止一氧化碳中毒
D.大气中二氧化碳消耗的途径主要是绿色植物的光合作用
【答案】D
【解析】A、金刚石、石墨、C60都是碳的单质,故A不正确;B、利用活性炭的吸附性来吸附冰箱中的异味,故B不正确;C、一氧化碳难溶于水,室内放一盆水不能防止一氧化碳中毒,故C不正确; D、光合作用能消耗大量的二氧化碳,大气中二氧化碳消耗的途径主要是绿色植物的光合作用,故D正确。故选D。16.科学家们对石墨进行机械剥离,最终获得目前已知的最薄的材料——石墨烯(Cn)。石墨烯和铜有着一样出色的导电性,而且比目前任何其他材料的导热效果都好。下列关于石墨烯的说法正确的是( )
A.石墨烯与金刚石是同一种物质B.石墨烯是一种有机化合物
C.石墨制取石墨烯的过程是化学变化D.石墨烯完全燃烧后的产物是二氧化碳
【答案】D
【解析】A、根据题意,石墨烯是从石墨中剥离出来的,则石墨烯与金刚石不是同一种物质,故选项说法错误;B、石墨烯是从石墨中剥离出来的,是碳元素形成的单质,不是有机化合物,故选项说法错误;C、石墨烯是从石墨中剥离出来的,石墨制取石墨烯的过程没有新物质生成,是物理变化,故选项说法错误;D、石墨烯是碳元素组成的单质,具有可燃性,完全燃烧后的产物是二氧化碳,故选项说法正确。故选D。17.下列关于物质用途的说法中,错误的是( )
A.焦炭用于冶炼金属B.木炭用作电池电极
C.铅笔芯用作润滑剂D.金刚石用于裁割玻璃
【答案】B
【解析】A、焦炭可以用于冶炼金属是利用焦炭的还原性,说法正确;B、木炭没有导电性,不可用作电池电极,说法错误;C、铅笔芯含有石墨,石墨具有滑腻感,可用作润滑剂,说法正确;D、金刚石用于裁玻璃是利用金刚石的硬度大,说法正确;故选B。
18.据报道,科学家己经研制出世界上最薄的材料一碳膜片,其厚度只有一根头发的二十万分之一。如下图所示,这种碳膜片状如蜂巢,是由碳原子构成的六边形单元向外延展而成,下列有关碳膜片的说法中,正确的是( )
A.碳膜片属于单质
B.碳膜片与C60是同一种物质
C.碳膜片属于人工合成的有机化合物
D.碳膜片在氧气中完全燃烧的产物和碳在氧气中完全燃烧的产物不同
【答案】A
【解析】A、由题意可知碳膜片是由碳原子构成的,是由同种元素组成的纯净物,所以属于单质。故A选项正确;B、由于碳膜片与C60的分子构成不同,所以不是同一种物质。故B选项错误;C、由题意可知碳膜片是由碳原子构成的,是由同种元素组成的纯净物,属于单质,碳膜片不属于有机化合物。故C选项错误;D、碳膜片是由碳元素组成的,在氧气中完全燃烧的产物和碳在氧气中完全燃烧的产物相同,都是二氧化碳。故D选项错误。故选A。
19.有关金刚石和石墨的说法正确的是( )
A.都有可燃性B.都有导电性
C.完全燃烧产物不同D.都有滑腻感
【答案】A
【解析】A、金刚石和石墨均是碳元素形成的单质,都有可燃性,符合题意;B、金刚石不具有导电性,不符合题意;C、金刚石和石墨均是碳元素形成的单质,完全燃烧产物相同,不符合题意;D、石墨有滑腻感,金刚石没有,不符合题意。故选A。
20. 研究人员发明了世界上最黑的物质“超级黑”,它是用比头发丝细一万倍的碳纳米管(碳单质)制造的,其导热效率为铜的七倍,坚固程度为钢的十倍。下列说法正确的是( )
A. “超级黑”说明碳单质都是黑色B. “超级黑”的结构和性质与金刚石相似
C. “超级黑”在一定条件下能够燃烧D. “超级黑”是一种新型的金属材料
【答案】C
【解析】A、金刚石就是碳元素组成的单质,但它不是黑色的;故说法错误;
B、纯净的金刚石是无色,不导电、不导热;而“超级黑”是黑色的,能导热,故说法错误;
C、在一定条件下,“超级黑”能够燃烧,故说法正确;
D、“超级黑”是一种新型的非金属材料,故说法错误;
故选C。
21. 浙江大学制造出一种由碳元素组成的超轻物质,其内部像海绵一样多孔隙,故名“碳海绵”.碳海绵可用于处理海上原油泄漏事件,处理时,先用它吸收浮在水面上的原油,再通过挤压,将碳海绵内的原油进行回收。此过程没有应用到下列“碳海绵”性质中的( )
A.保温性能好
B.易被压缩
C.能吸油但不吸水
D.密度很小,能浮于海面上
【答案】A
【解析】由题意可知,碳海绵可用于处理海上原油泄漏事件,处理时,先用它吸收浮在水面上的原油,再通过挤压,将碳海绵内的原油进行回收,利用到的性质有易被压缩、能吸油但不吸水、密度很小,能浮于海面上等,此过程没有用到保温性能好。
故选:A。
22.关于碳的化学性质不正确的是( )
A.温度越高,碳的活动性越强
B.高温时碳能与二氧化碳反应
C.碳在氧气中充分燃烧是放热反应,而不充分燃烧时是吸热反应
D.碳在常温下能长时间保存不变质
【答案】C
【解析】A、常温下碳的化学性质不活泼,但温度越高,碳的活动性越强,故选项说法正确。
B、碳具有还原性,高温时碳能与二氧化碳反应,故选项说法正确。
C、碳在氧气中充分燃烧是放热反应,不充分燃烧时也是放热反应,故选项说法错误。
D、常温下化学性质不活泼,碳在常温下能长时间保存不变质,故选项说法正确。
故选:C。
23.《墨经》记载“立窑烧烟法”的示意图如图所示,炉膛口较小,松木置于炉膛中燃烧,翁中收集的黑烟(主要为炭黑)可用于制墨。下列说法错误的是( )
A.黑烟是由松木不完全燃烧产生的
B.炉膛口的大小和翁的高矮会影响炭黑的产量
C.炭黑的主要成分是碳的化合物
D.水墨画能长时间保存,体现了常温下碳的稳定性
【答案】C
【解析】A、黑烟是由松木不完全燃烧产生的,故选项说法正确。
B、炉膛口的大小和翁的高矮会影响炉膛氧气含量,会影响燃烧充分程度,进而影响炭黑的产量,故选项说法正确。
C、炭黑的主要成分是碳,不是碳的化合物,故选项说法错误。
D、水墨画能长时间保存,体现了常温下碳的稳定性,故选项说法正确。
故选:C。
24.化学知识能反映出丰富的化学基本观念。某同学将化学知识与基本观念对应起来,整理出以下内容。其中认识错误的是( )
A.微粒观:金刚石和C60都由碳原子构成
B.能量观:C60在氧气中燃烧是放热反应
C.变化观:一定条件下可以将石墨转化为金刚石
D.结构观:碳原子排列方式不同,因此三种物质的物理性质存在差异
【答案】A
【解析】A、金刚石由碳原子构成,C60由C60分子构成,该选项不正确。
B、C60在氧气中燃烧生成二氧化碳,是放热反应,该选项正确。
C、一定条件下可以将石墨转化为金刚石,该选项正确。
D、碳原子排列方式不同,因此三种物质的物理性质存在差异,该选项正确。
故选:A。
25.认真阅读下列材料,回答问题:
煤气是一氧化碳的俗称,通常情况下,它是一种没有颜色、没有气味且难溶于水的气体。为了防止煤气中毒,常在煤气里加入一些有强烈刺激性气味的气体﹣﹣硫醚。当煤气泄漏时,人们可以根据硫醚的气味觉察到煤气泄漏了,以便及时采取措施。1L一氧化碳约重1.25g,密度跟空气接近。一氧化碳具有可燃性,还可以作还原剂用于工业冶炼钢铁。
(1)写出一氧化碳的化学式: 。
(2)写出一氧化碳具有的物理性质: 。
【答案】(1)CO;(2)没有颜色、没有气味、难溶于水、1L一氧化碳约重1.25g,密度跟空气接近。
【解析】(1)一氧化碳的化学式为CO。
(2)物理性质是指不需要通过化学变化表现出来的性质,一氧化碳物理性质有没有颜色、没有气味、难溶于水、1L一氧化碳约重1.25g,密度跟空气接近。
26.美国麻省理工学院团队利用14000多个碳纳米管晶体管,制造出16位微处理器。其设计和制造方法克服了之前与碳纳米管相关的挑战,将为先进微电子装置中的硅带来一种高效能替代品。
(1)碳纳米管是由碳层(一层只有一个碳原子层)形成的石墨烯片层卷成的无缝、中空的管体。构成碳纳米管的物质属于______(填“单质”或“氧化物”)。
(2)下列有关碳纳米管性质的说法不正确的是______(填字母)。
A. 优异的导电性 B. 化学性质不稳定 C. 在氧气中完全燃烧生成二氧化碳
(3)碳和硅属于同一主族元素,硅原子核外最外层电子数为______;碳和硅化学性质相似的原因是______。
(4)碳具有还原性,可与二氧化碳在高温下发生反应,反应的化学方程式为______。
【答案】(1)单质 (2)B (3) ①. 4 ②. 它们原子的最外层电子数相同
(4)C+CO2 2CO
【解析】(1)碳纳米管的物质为由碳元素组成的纯净物,属于单质;
(2)A. 碳纳米管晶体管为先进微电子装置中的硅带来一种高效能替代品,说明具有优异的导电性,正确;
B. 碳单质的化学性质稳定,常温不容易参加反应,错误;
C. 碳单质在氧气中完全燃烧生成二氧化碳,正确;
故选B。
(3)同主族最外层电子数相同,碳和硅属于同一主族元素,硅原子核外最外层电子数为4;碳和硅化学性质相似的原因它们原子的最外层电子数相同。
(4)碳和二氧化碳高温生成一氧化碳,C+CO2 2CO。
27.根据下列物质的性质,写出其对应的一种或几种用途:
(1)金刚石的硬度很大:______;
(2)石墨的导电性能好:______;
(3)活性炭的吸附性强:______;
(4)单质碳具有还原性:______;
(5)常温下碳的化学性质不活泼:______;
(6)碳燃烧时放出大量的热:______。
【答案】(1)切割玻璃(合理即可);(2)干电池的电极(合理即可);(3)冰箱去味剂(合理即可);(4)冶炼金属;(5)制成碳素墨水(合理即可);(6)用作燃料
【解析】(1)金刚石硬度大,用于切割玻璃;(2)石墨导电性良好,可以用作干电池的电极;(3)活性炭吸附性强,可以用于吸附色素和异味;(4)单质碳具有还原性,可以用于冶炼金属;(5)常温下,碳的化学性质不活泼,受日光照射或与空气、水分接触,都不容易起变化,因此可用墨书写或绘制字画等;
(6)碳燃烧时放出大量的热,可用作燃料。
28.如图所示,向盛有红棕色二氧化氮气体的广口瓶中投入若干小木炭,连接好装置,稍等片刻,最终观察到的现象是:(1)__________________________;(2)_______________________________。其原因为木炭具有__________________作用,使得瓶中的气体压强___________外界大气压。
【答案】广口瓶内红棕色逐渐消失
【解析】木炭具有疏松多孔的结构,具有吸附能力,能吸附二氧化氮气体,故广口瓶内红棕色逐渐消失;由于气体被吸附,装置内气体减少,广口瓶内压强减小,导致漏斗内液面上升,故可观察到广口瓶内红棕色逐渐消失,漏斗中的液面上升;原因是木炭具有吸附作用,使得瓶中的气体压强小于外界大气压。
29.碳单质在工农业生产及日常生活中有广泛的用途。
(1)请画出碳原子结构示意图_______。
(2)金刚石和石墨性质存在差异的原因是_______。
(3)中国高铁技术走在世界的前列,高铁动车与电路连接的石墨电刷应用了石墨的(填序号);
A.稳定性B.滑腻感
C.不透明D.导电性
(4)C60充分燃烧的化学方程式为_______。
【答案】(1);(2)原子排列方式不同;(3)ABD;(4)C60+60O260CO2
【解析】(1)碳原子的原子序数为6,中间的原子核里写+6,外边有2个电子层,第一层排2个电子,第二层排4个电子。(2)金刚石与石墨均是由碳原子构成的固态非金属单质,但是由于金刚石和石墨中碳原子的排列方式不同造成了金刚石和石墨物理性质具有很大差异。(3) A、电刷应该具有经久耐用的特点,石墨的化学性质稳定,用石墨制成的电刷符合这一要求,因此石墨制成的电刷与石墨的稳定性有关,故A符合题意﹔B、石墨具有滑腻感,因此用石墨制成的电刷能够减小与电线的摩擦,故B符合题意;C、石墨是黑灰色固体,不透明,但高铁动车与电路连接的石墨电刷的应用和石墨的不透明无关,故C不符合题意;D、电刷的主要用途是用于输电,因此石墨制成的电刷与石墨的导电性有关,故D符合题意﹔(4)C60是由碳原子构成的,充分燃烧的产物是二氧化碳,C60+60O260CO2。
30.《日本工业新闻》报道了一条用炸药和碳粉炸出金刚石的消息,引起了许多人的兴趣,认为这种方法很新鲜。在爆炸的瞬间,可产生40万个大气压的超高压和5000℃的超高温。按以往用石墨在2000℃加2万个大气压就能“压”出金刚石的情况,爆炸时产生的超高压和高温条件应该说完全可以“压”出金刚石。请结合上述材料回答下列有关问题:
(1)下列叙述属于金刚石用途的是________
A.用来裁玻璃 B.琢磨成璀璨夺目的钻石 C.润滑剂 D.用作钻探机钻头
(2)科研人员用碳粉来制金刚石,所发生的变化属于_______(填“物理”或“化学”)变化。
(3)中国科学技术大学化学家在 440℃和高压下,利用金属钠与二氧化碳作用得到了金刚石和碳酸钠。 请写出这一反应的化学方程式____________________。
【答案】ABD 化学 4Na + 3CO2 2Na2CO3 + C(金刚石)
【解析】(1)A、金刚石的硬度大,所以用来裁玻璃,正确;B、金刚石晶莹剔透,所以金刚石能琢磨成璀璨夺目的钻石,正确;C、金刚石不具有润滑性,所以不能用作润滑剂,错误;D、金刚石的硬度大,所以金刚石用作钻探机钻头,正确。故选ABD;(2)根据题中信息,日本科研人员用来制金刚石用到的是碳粉,在变化过程中,有新物质生成,属于化学变化;(3)二氧化碳与钠在440℃和高压下,反应生成金刚石和碳酸钠,该反应的化学方程式为:4Na + 3CO2 2Na2CO3 + C(金刚石)。
31.世界上的几千万种物质都是由一百多种元素组成的,同一种元素能够形成不 同种单质,如碳元素能形成的单质有金刚石、石墨和 C60 等,这几种碳单质的物理性质_____(填“相似”或“不同”),其原因是_____.化学性质_____(填“相似”或“不同”);石墨在氧气不充足时燃烧的化学方程式是_____.相同的元 素能组成不同的物质,如磷元素能组成白磷和_____ (填名称)氢元素和氧元 素能组成_____和_____(填化学式).
【答案】不同 碳原子排列方式不同 相似 2C+O22CO 红磷 H2O2 H2O
【解析】碳元素能形成的单质有金刚石、石墨和 C60 等,这几种碳单质的物理性质不同,其原因是碳原子排列方式不同,化学性质相似;石墨在氧气不充足时燃烧生成一氧化碳 , 反应的化学方程式是 :2C+O22CO; 相同的元素能组成不同的物质,如磷元素能组成白磷和红磷;氢元素和氧元素能组成 H2O2 和 H2O。故填:不同;碳原子排列方式不同;相似;2C+O22CO;红磷;H2O2;H2O。
1.(2023年江苏省连云港市中考)宋代许道宁用墨(主要成分为单质碳)所画的《关山密雪图》保存至今而不变色,这是因为在常温下单质碳
A.化学性质不活泼B.硬度高C.导电性能好D.吸附能力强
【答案】A
【详解】A、常温下单质碳化学性质不活泼,不易发生反应,所以所画的画能保存至今,故A正确;
B、碳可作为墨,硬度较小,故B错误;
C、用碳画的画保存至今与导电性无关,故C错误;
D、用碳画的画保存至今与吸附能力无关,故D错误。
故选A。
2.(2023年天津市中考)下列对实验现象的描述正确的是
A.硫在氧气中燃烧发出淡蓝色火焰
B.红磷在空气中燃烧产生大量白雾
C.木炭在空气中充分燃烧生成黑色固体
D.铁丝在氧气中燃烧时,火星四射,生成黑色固体
【答案】D
【详解】A、硫在氧气中燃烧,发出明亮的蓝紫色火焰,故选项说法错误;
B、红磷在空气中燃烧,产生大量的白烟,而不是白雾,故选项说法错误;
C、木炭在空气中充分燃烧,生成能使澄清石灰水变浑浊的气体,故选项说法错误;
D、铁丝在氧气中剧烈燃烧,火星四射,生成一种黑色固体,故选项说法正确。
故选D。
3.(2023年湖南省衡阳市中考)有关碳及碳的氧化物的说法中,正确的是
A.碳的单质都是黑色
B.植物光合作用可将转变为
C.CO和元素组成相同,它们的化学性质相似
D.金刚石和石墨都是碳单质,它们的相互转化是物理变化
【答案】B
【详解】A、碳的单质不一定都是黑色的,如纯净的金刚石是无色,故A说法错误;
B、植物的光合作用吸收二氧化碳,释放出氧气,可将CO2转变为O2,故B说法正确;
C、由分子构成的物质,分子是保持物质化学性质的最小微粒,CO和CO2的组成元素相同,但一氧化碳是由一氧化碳分子构成的,二氧化碳是由二氧化碳分子构成的,它们的分子构成不同,因此二者的化学性质不相似,故C说法错误;
D、石墨和金刚石都是碳单质,属于两种不同的物质,所以它们的相互转化过程中有新物质生成,属于化学变化,故D说法错误;
故选B。
4. (2023年湖南省岳阳市中考)实验是科学探究的重要手段,下列实验不能达到目的的是
A. 测定空气中氧气的含量
B. 探究燃烧需要氧气
C. 验证质量守恒定律
D. 探究石墨的导电性
【答案】B
【详解】A、白磷能在空气中燃烧,消耗氧气,生成五氧化二磷固体,没有生成新的气体,能形成压强差,能用来测定空气中氧气含量,故选项能达到实验目的;
B、实验过程中白磷与氧气接触,温度达到着火点,白磷燃烧,而红磷与氧气接触,温度没有达到着火点,红磷不燃烧,对比可知燃烧需要温度达到着火点,故选项不能达到实验目的;
C、红磷在密闭容器中与空气中氧气反应生成五氧化二磷,反应在密闭容器中进行,没有物质逸出或进入,天平保持平衡,可以用来验证质量守恒定律,故选项能达到实验目的;
D、实验过程中,小灯泡发光,所以可探究石墨的导电性,故选项能达到实验目的。
故选B。
5.(2023·湖北武汉·中考真题)石墨、活性炭和木炭在生产生活中有着广泛的应用。
回答下列问题:
(1)石墨的用途可以是______。
A.用于制铅笔芯B.用作电极C.用于切割大理石
(2)活性炭作冰箱除味剂,是利用其______(填“物理”或“化学”)性质。
(3)木炭可用作燃料。木炭完全燃烧的化学方程式为______。
【答案】(1)AB (2)物理 (3)
【详解】(1)A、石墨具有滑腻感,且为深灰色,可用于制铅笔芯,故选项正确;
B、石墨具有导电性,可用作电极,故选项正确;
C、石墨很软,不能用于切割大理石,故选项错误;
故选:AB;
(2)活性炭作冰箱除味剂,不需要通过化学变化表现出来,是利用其物理性质;
(3)碳和氧气在点燃条件下生成二氧化碳,反应的化学方程式为:。
6.(2023·河南·中考真题节选)碳是形成化合物种类最多的元素,含碳物质是化学研究的重要内容。
(1)如图是碳原子的结构示意图,图中的数值为_____。
(2)碳元素可组成多种单质,下列有关说法不正确的是_____(填字母)。
a.金刚石的硬度很大
b.每个C60分子是由60个碳原子构成的
c.石墨的导电性良好
d.金刚石、石墨和C60里碳原子排列方式相同
【答案】(1)4
(2)d
【详解】(1)原子的结构示意图中,质子数=电子数,所以,6=2+,=4。
(2)a.金刚石是天然存在的最硬物质,即金刚石的硬度很大。正确;
b.C60由C60分子构成,每个C60分子是由60个碳原子构成的。正确;
c.石墨具有良好的导电性。正确;
d.金刚石、石墨和C60里碳原子排列方式不同。不正确。
综上所述:选择d。
7.(2023年四川省南充市中考)阅读下列科普短文
近年来,为了克服传统材料在性能上的一些缺点,人们运用先进技术将不同性能的材料优化组合形成复合材料。复合材料的组成包括基体和增强材料两部分,常见基体有金属、陶瓷、树脂、橡胶、玻璃等;增强材料种类繁多,包括玻璃纤维、碳纤维、高分子纤维等。近年我国使用不同增强材料的比例如图1。
石墨烯是从石墨中剥离出来的单层碳原子晶体,是一种理想的复合材料增强体。如应用于纺织行业的石墨烯复合纤维,能有效抑制真菌滋生,祛湿透气,同时能瞬间升温,还可防紫外线等。复合纤维中石墨烯含量对紫外线透过率的影响如图2.石墨烯还可用于橡胶行业制成石墨烯橡胶复合材料,能提高导电、导热及力学性能。石墨烯用量对橡胶复合材料热导率的影响如图3。
随着科学技术的发展,更多优异的石墨烯复合材料将会被广泛应用。
依据文章内容回答下列问题:
(1)下列属于复合材料的是_____。(填选项)
A.棉花B.玻璃钢C.钛合金D.塑料
(2)由图1可知,近年我国使用最多的增强材料是_____。
(3)石墨和金刚石都是由碳元素组成的单质,但它们的物理性质存在明显差异,原因是_____。
(4)由图3可以得到的结论是_____。
(5)下列说法错误的是_____(填选项)。
A.石墨烯属于化合物
B.复合纤维中石墨烯的含量越高,紫外线透过率越高
C.在一定条件下,石墨、石墨烯分别在氧气中充分燃烧,产物相同
D.石墨烯复合材料将被广泛应用到各个领域
【答案】(1)B
(2)玻璃纤维
(3)碳原子排列方式不同
(4)石墨烯的用量在1-2份时,随着石墨烯的用量增大,橡胶复合材料热导率增大;石墨烯的用量大于2份时,随着石墨烯的用量增大,橡胶复合材料热导率减小
(5)AB
【详解】(1)A.棉花属于天然纤维,不符合题意;
B.玻璃钢属于复合材料,符合题意;
C.钛合金属于金属材料,不符合题意;
D.塑料属于合成材料,不符合题意。
故选:B。
(2)由图1数据可知,近年我国使用最多的增强材料是玻璃纤维。
(3)石墨和金刚石都是由碳元素组成的单质,但碳原子排列方式不同,所以它们的物理性质存在明显差异。
(4)图像3是石墨烯用量和热导率的关系图。由图3数据可以得到的结论是石墨烯的用量在1-2份时,随着石墨烯的用量增大,橡胶复合材料热导率增大;石墨烯的用量大于2份时,随着石墨烯的用量增大,橡胶复合材料热导率减小。
(5)A.石墨烯是从石墨中剥离出来的单层碳原子晶体,属于单质,错误;
B.由图2可知,同等情况下普通纤维的紫外线透过率高于加了石墨烯的紫外线透过率,错误;
C.在一定条件下,石墨、石墨烯都属于碳单质,所以分别在氧气中充分燃烧,产物相同,正确;
D.由材料可知,随着科学技术的发展,更多优异的石墨烯复合材料将会被广泛应用,正确。
故选:AB。
科粤版九年级上册5.2 组成燃料的主要元素——碳精品课堂检测: 这是一份科粤版九年级上册5.2 组成燃料的主要元素——碳精品课堂检测,共3页。
科粤版九年级上册5.2 组成燃料的主要元素——碳精品同步练习题: 这是一份科粤版九年级上册5.2 组成燃料的主要元素——碳精品同步练习题,文件包含52组成燃料的主要元素碳试题含答案docx、52组成燃料的主要元素碳试题版docx等2份试卷配套教学资源,其中试卷共23页, 欢迎下载使用。
2021学年5.2 组成燃料的主要元素——碳练习: 这是一份2021学年5.2 组成燃料的主要元素——碳练习,共11页。

