广东省广州市花都区黄冈中学2023-2024学年九年级物理第一学期期末调研模拟试题含答案
展开学校_______ 年级_______ 姓名_______
注意事项:
1. 答题前,考生先将自己的姓名、准考证号填写清楚,将条形码准确粘贴在考生信息条形码粘贴区。
2.选择题必须使用2B铅笔填涂;非选择题必须使用0.5毫米黑色字迹的签字笔书写,字体工整、笔迹清楚。
3.请按照题号顺序在各题目的答题区域内作答,超出答题区域书写的答案无效;在草稿纸、试题卷上答题无效。
4.保持卡面清洁,不要折叠,不要弄破、弄皱,不准使用涂改液、修正带、刮纸刀。
一、选择题(每题1.5分,共30题,45分)
1.腊八节到了,小银同学一进家门便闻到“腊八粥”的香味,这一现象表明
A.分子间有间隙B.分子间存在引力
C.分子间存在斥力D.分子永不停息地做无规则运动
2.如图所示,闭合开关S,在滑动变阻器滑片P向右滑动过程中,下列说法正确的是( )
A.电压表V2示数变大,灯泡L的实际功率变小
B.电压表V2示数变大,灯泡L的亮度变亮
C.电流表A示数变大,灯泡L的亮度变暗
D.电压表V1与电流表A示数比值变大,灯泡L的亮度变亮
3.关于电流的热效应,下列说法不正确的是( )
A.电能转化为内能的现象叫做电流的热效应
B.热效应有危害,生活和生产中应防止电热
C.电流通过导体产生的热量与电流的大小有关
D.电流通过导体产生的热量与导体的电阻有关
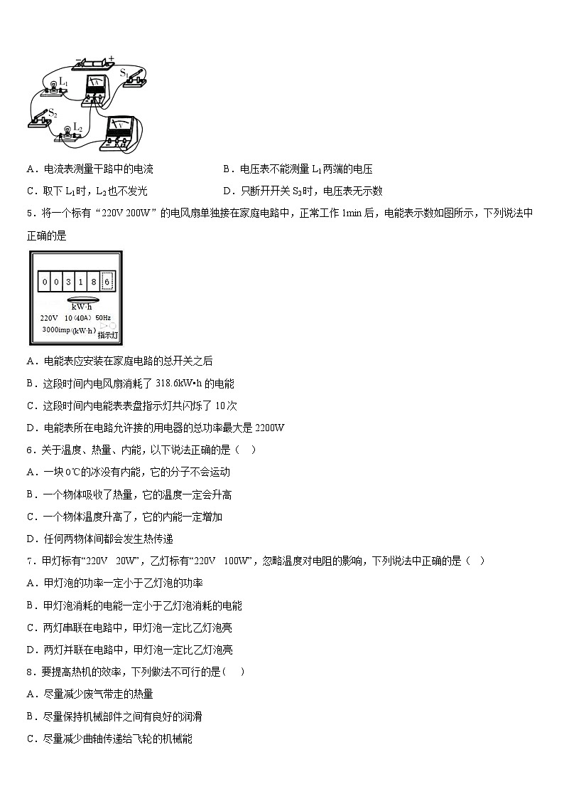
4.如图所示的电路中,闭合开关S1、S2,小灯泡L1和L2正常发光,电流表和电压表均有示数,下列关于该电路的说法正确的是( )
A.电流表测量干路中的电流B.电压表不能测量L1两端的电压
C.取下L1时,L2也不发光D.只断开开关S2时,电压表无示数
5.将一个标有“220V 200W”的电风扇单独接在家庭电路中,正常工作1min后,电能表示数如图所示,下列说法中正确的是
A.电能表应安装在家庭电路的总开关之后
B.这段时间内电风扇消耗了318.6kW•h的电能
C.这段时间内电能表表盘指示灯共闪烁了10次
D.电能表所在电路允许接的用电器的总功率最大是2200W
6.关于温度、热量、内能,以下说法正确的是( )
A.一块0℃的冰没有内能,它的分子不会运动
B.一个物体吸收了热量,它的温度一定会升高
C.一个物体温度升高了,它的内能一定增加
D.任何两物体间都会发生热传递
7.甲灯标有“220V 20W”,乙灯标有“220V 100W”,忽略温度对电阻的影响,下列说法中正确的是( )
A.甲灯泡的功率一定小于乙灯泡的功率
B.甲灯泡消耗的电能一定小于乙灯泡消耗的电能
C.两灯串联在电路中,甲灯泡一定比乙灯泡亮
D.两灯并联在电路中,甲灯泡一定比乙灯泡亮
8.要提高热机的效率,下列做法不可行的是( )
A.尽量减少废气带走的热量
B.尽量保持机械部件之间有良好的润滑
C.尽量减少曲轴传递给飞轮的机械能
D.尽量让燃料充分燃烧
9.关于温度、热量和内能,下列说法错误的是( )
A.温度低的物体可能比温度高的物体内能多
B.同一个物体的内能与温度有关,只要温度不变,物体的内能就一定不变
C.内能小的物体也可能将热量传给内能大的物体
D.雪天路滑,汽车紧急刹车时,由于轮胎和地面上的冰雪摩擦,会使车轮摩擦过的冰雪融化后再结冰,这是通过做功方式改变了冰雪的内能。
10.几个同学在实验室中看到甲、乙两只外形相同的灯泡,铭牌标注如图所示.下面列出了他们在讨论中的几种说法,其中不正确的是
A.甲、乙两灯正常发光时,通过它们的电流相等
B.甲、乙两灯正常发光时,甲灯的电阻大于乙灯的电阻
C.两灯串联在9V的电源上时,甲灯消耗的功率比较小
D.两灯并联在6V的电源上时,乙灯消耗的功率比较大
11.下列说法中正确的是
A.电饭锅工作时,将内能转化为电能
B.电风扇工作时,将机械能转化为电能
C.水果电池供电时,将电能转化为化学能
D.核电站发电时,将核能转化为电能
12.一个标有“6V 3W”字样的灯泡,在它两端加3V电压时,不考虑温度对它电阻的影响,则( )
A.此时灯泡中的电流为0.5A
B.此时灯泡中的电流为1A
C.此时灯泡的实际功率为0.75W
D.此时灯泡的实际功率为1.5W
13.某同学利用如图所示的电路测定小灯泡的额定功率,滑动变阻器上标有“50 Ω 2 A”,小灯泡的额定电流为0.3 A。该同学将滑动变阻器置于最大阻值后,闭合开关,电压表、电流表的示数分别为2 V和0.2 A,接着移动滑动变阻器直至小灯泡正常发光,这时滑动变阻器的滑片恰好在中点,则小灯泡的额定功率为( )
A.0.9W B.0.4W C.1.35W D.无法确定
14.与丝绸摩擦过的玻璃棒带正电荷,这是因为摩擦使得( )
A.电子从玻璃棒转移到丝绸
B.中子从玻璃棒转移到丝绸
C.质子从丝绸转移到玻璃棒
D.原子核从丝绸转移到玻璃棒
15.下列生活实例中,属于机械能转化为内能的是
A.冬天,人站在阳光下感到暖和 B.在炉子上烧水,水温升高
C.爆竹点燃后腾空而起 D.反复弯折铁丝,铁丝温度升高
16.周末,小明和他的小伙伴们到摩尔春天广场去买运动鞋,他站在商场匀速上楼的自动扶梯上,听到楼下传来小伙伴们熟悉的声音.下列描述中不正确的是( )
A.以扶梯为参照物,小明是静止的
B.小明受到的重力和扶梯对他的支持力是一对平衡力
C.小明的动能增大,重力势能增大
D.小伙伴们发出的声音是通过空气传播到小明耳朵里的
17.在下列各物理量中,可以用来鉴别物质的是 ( )
A.密度B.压强C.电流D.电压
18.灯泡灯丝断了再搭上,下列说法正确的是
A.灯泡变暗,因为阻值增大而电流减小
B.灯泡变亮,因为阻值增大,产生的热量增大
C.灯泡亮度不变,因为电源电压不变
D.灯泡变亮,因为其阻值减小,电流增大,根据公式“P=UI”可知,其电功率增大
19.下列关于能量转化和转移现象的说法中,错误的是( )
A.暖瓶塞跳起时,内能转化为机械能B.给蓄电池充电,电能转化为化学能
C.内燃机的压缩冲程,机械能转化为内能D.用热水袋取暖时,能量的形式发生变化
20.如图所示的电路中,开关闭合后,要损坏电流表的是( )
A.B.
C.D.
21.如图所示的各类杠杆中,属于费力杠杆的是( )
A.起子
B.核桃夹子
C.筷子
D.撬棒
22.如图所示,a, b是连接在电路中的两个电表仪表。闭合开关S后,灯L1,L2均发光,则
A.a为电流表、b为电流表
B.a为电流表、b为电压表
C.a为电压表,b为电流表
D.a为电压表,b为电压表
23.灯泡L1标有“24V 12W”的字样,灯泡L2标有“12V 12W”的字样,将两个灯泡串联后接在电源电压为U的电路中,若要保证两个灯泡不损坏,则( )
A.电源电压U的最大值为30V
B.两灯泡的实际功率之比为1:4
C.灯泡L2两端电压与电源电压U之比为1:3
D.电源电压U为36 V时,灯泡L1、L2均能正常发光
24.甲、乙两电热丝电阻之比为3:2,通电时间之比为3:5,它们产生的热量之比为18:5,则通过它们的电流之比为
A.2:1B.1:4C.4:1D.1:2
25.在如图所示的电路中,导体A、B是由同种材料做成的,A和B等长,但A比B的横截面积大,当闭合后,在相同时间内,下列叙述正确的是( )
A.电流通过A、B所做的功
B.电流通过A、B所做的功
C.电流通过A、B所做的功
D.无法比较电流通过A、B做功的大小
26.如图是一款太阳能座椅,椅子顶部安装的硅光电池板,可储备能量供晚间使用,下列说法正确的是
A.硅光电池板是由超导材料制成的
B.硅光电池板可以将太阳能转化为电能
C.太阳能来源于太阳内部氢核的裂变
D.太阳能属于不可再生能源
27.下列电器设备中,主要利用电流热效应进行工作的是
A.话筒B.电话
C. 电视机的散热窗D.电饭锅
28.关于温度、热量、内能,以下说法正确的是( )
A.-10℃的冰没有内能
B.物体的温度越高,所含的热量越多
C.对物体做功,物体的温度一定升高
D.一个物体吸收热量时,温度不一定升高
29.机场安检过程中,防暴犬功不可没.即使隔着多层包装,防暴犬也能嗅出炸药的气味,这说明组成炸药的分子
A.一直处于静止状态B.处于永不停息的运动中
C.相互之间存在排斥力D.相互之间存在吸引力
30.将I﹣U图象如图甲所示的小灯泡与定值电阻接入如图乙所示的电路中,只闭合开关S时,小灯泡的实际功率为1.8W;再闭合开S1,电流表示数为0.9A。下列判断正确的是( )
A.闭合S1时灯泡变暗
B.电源电压为12V
C.通过电阻的电流为0.5A
D.定值电阻的阻值为10Ω
二、填空题(每空1分,共10题,20分)
31.甲、乙两个灯泡分别标有“220 V 40W”、“220 V 100W”字样,并联在220 V电源上,通过灯丝电流较大的是_____灯泡,该灯泡的电阻是_____Ω。如果两灯泡钨丝长短一样,则钨丝较粗的是______灯泡。
32.一个完整的电路是由供给电能的电源,消耗电能的______,控制电流通断的____和输送电能导线构成。
33.在如图甲所示的电路中,当闭合开关后,两个电压表的指针偏转均为图乙中所示,则电源和R1两端的电压分别为_____V和_____V。
34.家庭室内装修工人使用加热与搅拌为一体的用电器,如图是该用电器的工作原理图。先把液体材料放入容器中,温控开关S接A开始加热,发光二极管L正常发光,当液体温度达到某一温度;温控开关S自动接B,发光二极管熄灭,同时在容器中倒入粉状材料,电动机起动保温搅拌。开关接A时电路消耗的总功率为1522W,发光二极管L规格为“2V0.2W”;开关接B时电路消耗的总功率为1200W,电动机正常工作的功率为1100W,R1是加热电热丝,R2是保温电热丝,R0为保护发光二极管正常工作的限流电阻。(忽略温度对电阻的影响)。用电器正常工作时,求保温电热丝R2的电阻值是_____Ω;温控开关S接A开始加热到刚接B时,该过程中加热电热丝R1产生的热量为900kJ,电路正常工作了_____min。
35.如甲图所示,把菜刀放在磨刀石上磨几下,发现菜刀的温度升高了,这是用_____的方法在改变物体的内能;如图乙所示,阳光明媚的夏天中午,在海边我们会发现,海边的沙子很烫,而海水却比较凉爽,这主要是因为海水的_____比沙子大。
36.在测量小灯泡电阻的实验中.正确连接电路并闭合开关后,电压表和电流表的示数如图所示.则流过小灯泡的电流为____A,小灯泡的电阻为_____Ω。
37.把标有“6V 1W”字样的电灯,接在9V的电路上,要使其正常发光,需要串联一个_____Ω的电阻,该电阻消耗的电功率为_____W,通电1min整个电路消耗的电能为_____ J.
38.如图甲是小海家的电能表,由表盘上的信息可知,他家同时使用的用电器总功率不能超过_____W;图乙中电阻箱此时的阻值为_____Ω;图丙中电压表的示数为_____V。
甲 乙 丙
39.今年9月,华为推出的全球首款旗舰麒麟990 5G芯片采用顶级7_____(选填:mm、µm、nm)工艺制造,其中“芯片”所用的材料是_____(选填:导体、绝缘体、半导体、超导体)。
40.泡方便面时,调料包很难被撕开,说明分子间存在_____力,倒入开水后,过一会儿闻到香味是_____现象。
三、实验题(每空1分,共2题,15分)
41.为研究不同物质的吸热能力,某同学用两个完全相同的电加热器,分别给质量和初温都相同的甲、乙两种液体同时加热,分别记录加热时间和升高的温度,根据记录的数据作出了两种液体的温度随时间变化的图像,如图所示。
(1)根据图像,某同学认为“加热相同的时间时,甲升高的温度高一些,这说明甲吸收的热量多一些。”这位同学的判断是__________。因为______________。
(2)要使甲、乙升高相同的温度,应给_______ 加热更长的时间,这说明_________的吸热能力强些。
(3)如果已知甲的比热容是1.8×10³J/(kg·℃),则乙的比热容是________J/(kg·℃)。
42.在“探究串联电路的电流特点”的实验中,小虹同学选用两个不同的小灯泡组成了如图甲所示的串联电路,然后用一个电流表分别接在a、b、c三处去测量电流。
(1)连接电路时,开关必须_____。
(2)她先把电流表接在a处,闭合开关后。电流表的指针指示位置如图乙所示。则所测的电流值为_____A;
(3)她测量了a、b、c三处的电流,又改变灯泡的规格进行了多次实验,其中一次实验的测量数据如下表,在分析数据时,她发现三处的测量值有差异。下列分析正确的是_____;
A.可能是因为测量误差造成的 B.是因为没有对电流表调零造成的
C.串联电路中各处的电流本来就不等 D.电流从电源正极流向负极的过程中,电流越来越小
四、计算题(每题10分,共2题,20分)
43.某学校共有30间教室,每间教室12盏灯,都用60W的普通照明灯泡,平均每天用电6h。如果都改用40W的日光灯,不但可以省电,而且比原来更亮了。
(1)学生在校时间一年按200天算可节约多少度电?
(2)节约的电能可以同时开动1000个500W的电吹风工作多长时间?
44.上海世博会的主题是“城市, 让生活更美好”。为了倡导低碳生活,太阳能热水器被广泛应用于现代生活。下表提供的是一装满初温为10℃的太阳能热水器在太阳照射下的相关信息:
(1)热水器中的水吸收的热量是多少;
(2)此次热水器接收的太阳能为多少;
(3)如果这些太阳能由燃烧燃气提供,至少需要多少m3燃气。(燃气的热值为4.2×107J/m3)
参考答案
一、选择题(每题1.5分,共30题,45分)
1、D
2、A
3、B
4、D
5、C
6、C
7、C
8、C
9、B
10、C
11、D
12、C
13、C
14、A
15、D
16、C
17、A
18、D
19、D
20、B
21、C
22、C
23、A
24、A
25、B
26、B
27、D
28、D
29、B
30、D
二、填空题(每空1分,共10题,20分)
31、乙 484 乙
32、用电器 开关
33、7 1.4
34、484 10
35、做功 比热容
36、0.5 5
37、18Ω 0.5W 90J
38、4400 4298 13
39、nm 半导体
40、引 扩散
三、实验题(每空1分,共2题,15分)
41、不正确 用相同的加热器加热相同的时间吸收热量相等 乙 乙 2.4×103
42、断开 0.22 A
四、计算题(每题10分,共2题,20分)
43、 (1)8640;(2)17.28h。
44、(1) 2.52×107J;(2) 4.2×107J;(3)1m3
Ia(A)
Ib(A)
Ic(A)
0.16
0.15
0.14
太阳照射时间/h
太阳能转换为水的内能的效率
热水器最大水容量/L
10
60%
100
水升高的温度/℃
水的比热容/(kg℃)-1
水的密度kg/m3
60
4.2×103
1.0×103
2023-2024学年广东省中学山市板芙镇九年级物理第一学期期末调研模拟试题含答案: 这是一份2023-2024学年广东省中学山市板芙镇九年级物理第一学期期末调研模拟试题含答案,共15页。试卷主要包含了一节干电池的电压为等内容,欢迎下载使用。
广东省广州市花都区2023-2024学年八年级上学期期末考试物理模拟试题(含答案): 这是一份广东省广州市花都区2023-2024学年八年级上学期期末考试物理模拟试题(含答案),共10页。
广东省广州市花都区黄冈中学2023-2024学年八年级物理第一学期期末检测模拟试题含答案: 这是一份广东省广州市花都区黄冈中学2023-2024学年八年级物理第一学期期末检测模拟试题含答案,共8页。

