山东省济宁市济宁院附属中学2023-2024学年九上物理期末经典试题含答案
展开学校_______ 年级_______ 姓名_______
注意事项:
1. 答题前,考生先将自己的姓名、准考证号填写清楚,将条形码准确粘贴在考生信息条形码粘贴区。
2.选择题必须使用2B铅笔填涂;非选择题必须使用0.5毫米黑色字迹的签字笔书写,字体工整、笔迹清楚。
3.请按照题号顺序在各题目的答题区域内作答,超出答题区域书写的答案无效;在草稿纸、试题卷上答题无效。
4.保持卡面清洁,不要折叠,不要弄破、弄皱,不准使用涂改液、修正带、刮纸刀。
一、选择题(每题1分,共30题,30分)
1.智能手机在生活中应用越来越频繁,当手机“电量”所剩无几时,我们可以采用“省电模式”来延长使用时间,这是通过哪种方式实现的( )
A.降低散热能力B.增加电池电压
C.给电池充电D.减小电功率
2.下列4个物理量中,与其他三个物理量的单位不同的是( )
A.功B.比热容C.内能D.热量
3.一台家用彩电正常工作时的电功率最接近于( )
A.1 WB.10 WC.100 WD.1000 W
4.质检部门为了检测汽油中是否有掺假销售,主要检测它的
A.热量B.内能C.热值D.比热容
5.如图是电子体温计,它是通过感温头中电流的大小来反映人的体温.感温头是用半导体材料制成的,这是应用了半导体的
A.单向导电特性
B.良好的绝缘特性
C.电阻随压力变化而变化的特性
D.电阻随温度变化而变化的特性
6.一般卧室中空气的质量相当于下列那个物体的质量
A.一个成年人B.一本书
C.一张报纸D.一头大象
7.下列关于电流、电压的说法中,正确的是
A.自由电荷的移动形成了电流B.规定自由电子定向移动的方向为电流方向
C.电压的作用是使自由电荷定向移动形成电流D.电路中有电源就一定有电流
8.下列关于电功、电功率的一些说法中正确的是( )
A.用电器消耗的功率越大,则电流做功越快
B.用电器消耗的电功率越小,则电流做的功就越少
C.千瓦和千瓦时都是电功率的单位
D.通过用电器的电流做功越多,则用电器功率就越大
9.小明用三个电流表和两个规格不同的小灯泡做实验,检验并联干路电路电流是否等于各支路电流之和,其连接的电路如图所示。以下判断不正确的是( )
A.电流表A1测量干路电流
B.电流表A2测量灯L1的电流
C.电流表A3测量灯L2的电流
D.电流表A2的电流等于电流表A3的电流
10.语音智能门禁系统能“辨音识人”,这主要是依据声音的
A.音调B.响度C.音色D.频率
11.如图所示,开关S闭合后电灯不亮,为了检查电路的故障,用电压表进行测量,发现Uac=3.0V,Uab=0 V,Ubc=3.0 V,则电路故障可能是:
A.灯L断路B.开关S断路
C.滑动变阻器R短路D.灯L短路或滑动变阻器R断路
12.下列运用科学方法的实验中,说法错误的是( )
A.探究磁场时引入磁感线,运用了模型法
B.用两个5Ω的电阻串联替代一个10Ω的电阻,运用了等效法
C.通过比较灯泡的亮度变化而比较通过灯泡电流的大小,运用了转换法
D.由电生磁联想到磁能否生电,运用了类比法
二、填空题(每题5分,共4题,20分)
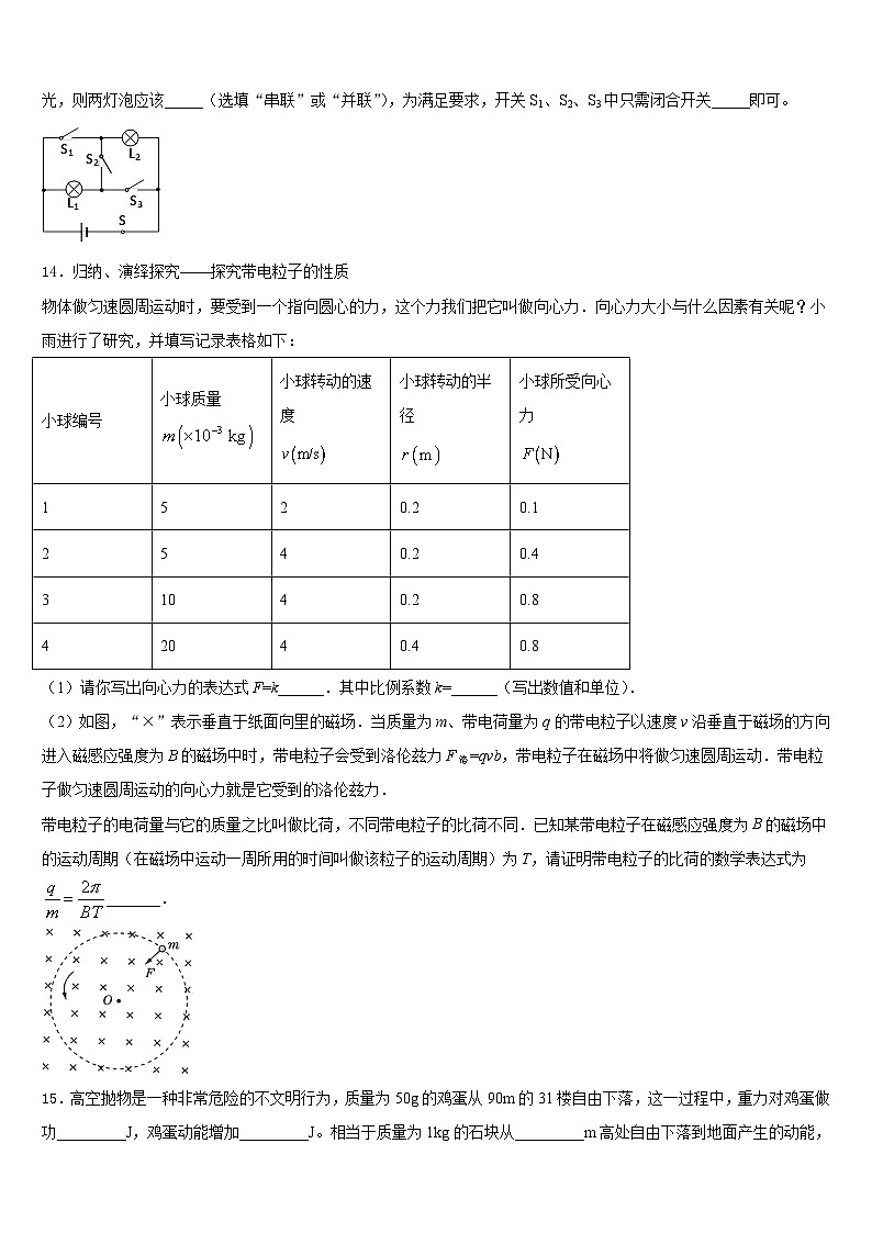
13.如图所示,电源电压为24V,两个标有“12V 6W”的灯泡L1、L2,实验时开关S始终闭合,若要使两灯泡正常发光,则两灯泡应该_____(选填“串联”或“并联”),为满足要求,开关S1、S2、S3中只需闭合开关_____即可。
14.归纳、演绎探究——探究带电粒子的性质
物体做匀速圆周运动时,要受到一个指向圆心的力,这个力我们把它叫做向心力.向心力大小与什么因素有关呢?小雨进行了研究,并填写记录表格如下:
(1)请你写出向心力的表达式F=k______.其中比例系数k=______(写出数值和单位).
(2)如图,“×”表示垂直于纸面向里的磁场.当质量为m、带电荷量为q的带电粒子以速度v沿垂直于磁场的方向进入磁感应强度为的磁场中时,带电粒子会受到洛伦兹力F洛=qvb,带电粒子在磁场中将做匀速圆周运动.带电粒子做匀速圆周运动的向心力就是它受到的洛伦兹力.
带电粒子的电荷量与它的质量之比叫做比荷,不同带电粒子的比荷不同.已知某带电粒子在磁感应强度为B的磁场中的运动周期(在磁场中运动一周所用的时间叫做该粒子的运动周期)为T,请证明带电粒子的比荷的数学表达式为_______.
15.高空抛物是一种非常危险的不文明行为,质量为50g的鸡蛋从90m的31楼自由下落,这一过程中,重力对鸡蛋做功_________J,鸡蛋动能增加_________J。相当于质量为1kg的石块从_________m高处自由下落到地面产生的动能,足以致人重伤甚至死亡。(g取10N/kg)
16.如图是灯泡L和电阻R的电流随电压变化的图象,由图象可知,电阻R的阻值为_____Ω;当电压改变时,灯泡L的阻值不断变化,这是因为导体的电阻大小与_____有关;若将它们并联接在电压为2V的电源两端,电路中的总电流为_____A。
三、实验题(共12分)
17.(4分)在“测小灯泡功率”的实验中,小灯泡标有“2.5V”字样。
(1)甲组同学连接好电路后,滑动变阻器的滑片应移至_____端(选填“A”或“B”)。闭合开关,发现小灯泡不亮,电流表无示数,但电压表有示数,电路故障可能是小灯泡
处_______。(选填“短路”或“断路”)
(2)乙组同学连接的电路如图甲所示,其中有一根导线接错了,请在接错的导线上打“×”再把它改接到正确的位置上。
(______)
(3)乙组同学正确连接电路后,先测小灯泡两端电压为2V时的电功率,若要继续测量小灯泡的额定功率,此时应将滑动变阻器的滑片向_______移动(选填“A”或“B”),当小灯泡正常发光时,电流表示数如图乙所示,此时电路中的电流是_______A,小灯泡的额定功率为_______W,小灯泡正常发光时的电阻为_______Ω。(保留一位小数)
18.(4分)在“测量小灯泡电功率”实验中,已知小灯泡的额定电压为;
(1)实验使用的电路图如图甲,该实验依据的原理是________;
(2)连接好电路后,闭合开关,移动滑片P到某一位置时,电压表示数如上图乙所示,记下对应的电压表和电流表读数后,若接下来要测量额定功率,则应该将滑动变阻器的电阻调_________(选填“大”或“小”).
(3)获得多组电压电流值之后,画出了上图丙所示的小灯泡的I-U图象,由图丙可知小灯泡的额定功率为_________W。
(4)小丽设计了如图丁所示的电路来测上述小灯泡的额定功率,请完成下列填空(电源电压不变,和为滑动变阻器,最大电阻为).
①只闭合开关S和_________,调节滑动变阻器,使电压表的示数为2.5V;
②只闭合开关S和_________,调节滑动变阻器_________的滑片,使电压表的示数仍为2.5V。
③接着将的滑片P调至最左瑞,记下电压表的示数为;再将的滑片P调至最右端,记下电压表的示数为。则小灯泡额定功率的表达式=________(用、、、表示)
19.(4分)小欣利用实验探究“电流跟电阻的关系”。已知电源电压为6V且保持不变,实验用到的电阻阻值分别为5Ω、10Ω、15Ω、20Ω、25Ω。
(1)请根据图甲所示的电路图将图乙所示的实物电路连接完整(导线不允许交叉);
(______)
(2)小欣把5Ω定值电阻接入电路后,闭合开关,电流表有示数而电压表无示数,电路故障可能是_____;
(3)排除电路故障进行实验。为达到实验目的,滑动变阻器除了起到保护电路的作用外,还起到_____的作用。实验中,当把5Ω的电阻换成10Ω的电阻后,应把变阻器滑片向_____(选填“A”或“B”)移动滑动,同时眼睛盯住_____才可能达到这个目的;
(4)根据实验数据,作出I-R图象如图丙所示。根据实验目的分析图象可得出结论:_____。
四、作图题(共16分)
20.(8分)请根据实物电路(如图),在虚线框内画出电路图。
(____)
21.(8分)有电源一个,开关两个S1、S2,灯两个L1、L2,导线若于。请在方框内画出满足下列要求的电路图:
(1)只闭合开关S1,L1、L2两灯都亮;
(2)只闭合开关S2,L1、L2两灯都不亮;
(3)同时闭合开关S1、S2,L1灯亮、L2灯不亮。
五、计算题(共22分)
22.(10分)在如图所示的电路中,标着“”的小灯泡,灯泡的电阻不随温度的变化。电源电压U=3V,R=5Ω.求:
(1)只闭合开关S1时,电流表A的示数是多少?
(2)当开关S1和S2同时闭合后,电流表A的示数又是多少?
(3)当开关S1和S2同时闭合后,小灯泡的实际电功率是多少?
23.(12分)在一个标准大气压下,用炉子将 15 kg 的水加热至沸腾,完全燃烧了 0.5 kg 的焦炭,水吸收了 5.04×106 J 的热量, 已知水的比热容为 4.2×103J/(kg·℃),焦炭的热值为 3.0×107 J/kg,求:
(1)水的初温;
(2)0.5 kg 焦炭完全燃烧释放的热量;
(3)炉子烧水的效率.
参考答案
一、选择题(每题1分,共30题,30分)
1、D
2、B
3、C
4、C
5、D
6、A
7、C
8、A
9、D
10、C
11、D
12、D
二、填空题(每题5分,共4题,20分)
13、串联 S2
14、 见解析
15、45 45 4.5
16、20 温度 0.35
三、实验题(共12分)
17、B 断路 A 0.3 0.75 8.3
18、 小 0.625 S1 S2
19、 电阻短路 调节电阻两端电压保持不变 A 电压表 电压不变时,导体中的电流与导体的电阻成反比
四、作图题(共16分)
20、
21、
五、计算题(共22分)
22、(1)0.6A(2)0.9A(3)0.9W
23、 (1)20℃;(2) 1.5×107 J;(3) 33.6%
小球编号
小球质量
小球转动的速度
小球转动的半径
小球所受向心力
1
5
2
0.2
0.1
2
5
4
0.2
0.4
3
10
4
0.2
0.8
4
20
4
0.4
0.8
山东省济宁院附中2023-2024学年九上物理期末教学质量检测模拟试题含答案: 这是一份山东省济宁院附中2023-2024学年九上物理期末教学质量检测模拟试题含答案,共9页。
山东省济宁市邹城市九级2023-2024学年九上物理期末监测模拟试题含答案: 这是一份山东省济宁市邹城市九级2023-2024学年九上物理期末监测模拟试题含答案,共8页。试卷主要包含了扩散现象可以说明等内容,欢迎下载使用。
2023-2024学年山东省济宁市曲阜市九上物理期末达标测试试题含答案: 这是一份2023-2024学年山东省济宁市曲阜市九上物理期末达标测试试题含答案,共12页。试卷主要包含了下列估测最接近实际的是,在国际单位制中,电流的单位是等内容,欢迎下载使用。

