山东省临沂市经济技术开发区2023-2024学年九年级物理第一学期期末达标检测试题含答案
展开
这是一份山东省临沂市经济技术开发区2023-2024学年九年级物理第一学期期末达标检测试题含答案,共8页。试卷主要包含了下面说法中正确的是,关于温度、内能和热量,下列说法等内容,欢迎下载使用。
学校_______ 年级_______ 姓名_______
注意事项:
1. 答题前,考生先将自己的姓名、准考证号填写清楚,将条形码准确粘贴在考生信息条形码粘贴区。
2.选择题必须使用2B铅笔填涂;非选择题必须使用0.5毫米黑色字迹的签字笔书写,字体工整、笔迹清楚。
3.请按照题号顺序在各题目的答题区域内作答,超出答题区域书写的答案无效;在草稿纸、试题卷上答题无效。
4.保持卡面清洁,不要折叠,不要弄破、弄皱,不准使用涂改液、修正带、刮纸刀。
一、选择题(每题1分,共30题,30分)
1.(福建省福州市2015年中考物理试题)如图所示,电源电压不变,闭合开关S,当滑动变阻器滑片P向右移动时
A.电流表A1示数变小,电压表V示数变小
B.电流表A2示数变大,电压表V示数变大
C.电压表V示数与电流表A1示数比值不变
D.电压表V示数与电流表A2示数比值不变
2.下列家用电器中,利用电流热效应工作的是
A.计算器B.电暖器C.电视机D.电冰箱
3.真空包装的食品袋边缘总有一个锯口型的缺口,它的作用是开启时
A.增大压力B.增大压强
C.增大受力面积D.减小压强
4.关于功率,下列说法中正确的是( )
A.物体做功越快,功率越大B.物体做功时间越短,功率越大
C.物体做功越多,功率越大D.物体做功时间越长,功率越大
5.世界上的一切物体,无论是一粒沙、一缕烟、还是一朵花……都是由大量的分子组成的,下列现象能用分子动理论来解释的是
A.沙尘暴起,飞沙漫天B.微风拂过,炊烟袅袅
C.阳春三月,花香袭人D.丰收季节,麦浪起伏
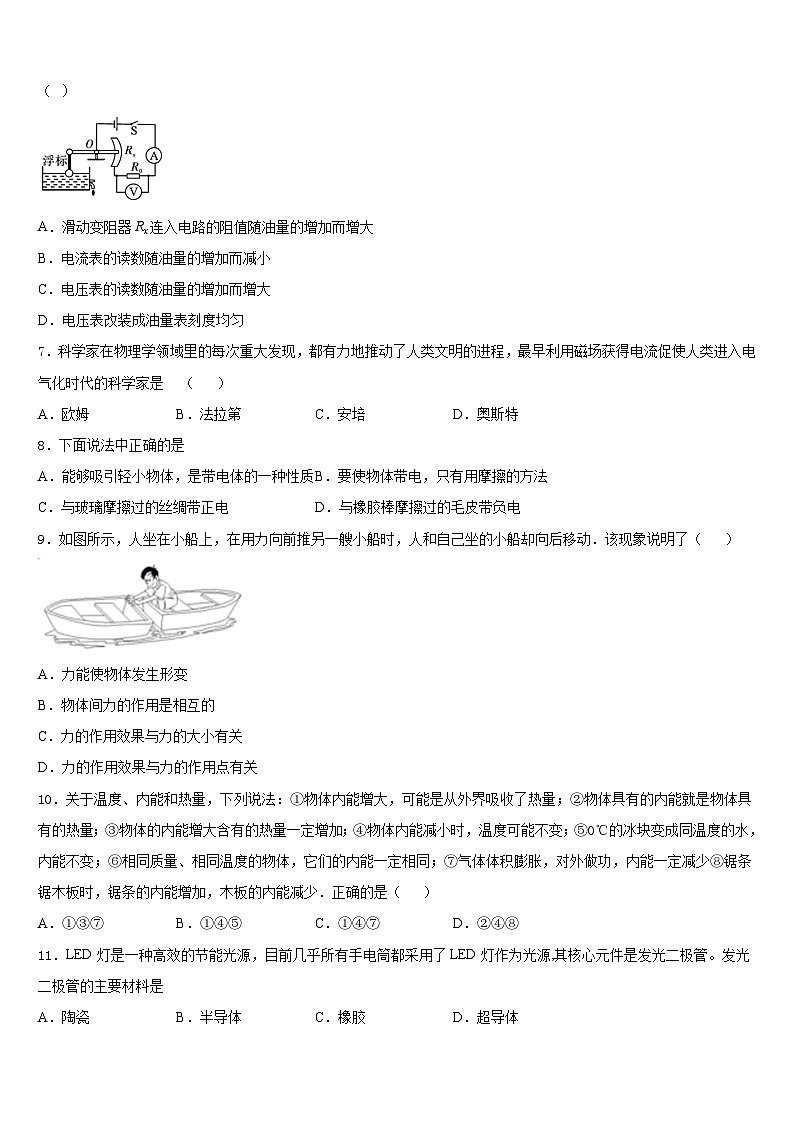
6.如图所示是油量自动测定装置的示意图,O为杠杆支点,R0为定值电阻,Rx是滑动变阻器,当闭合开关S后( )
A.滑动变阻器Rx连入电路的阻值随油量的增加而增大
B.电流表的读数随油量的增加而减小
C.电压表的读数随油量的增加而增大
D.电压表改装成油量表刻度均匀
7.科学家在物理学领域里的每次重大发现,都有力地推动了人类文明的进程,最早利用磁场获得电流促使人类进入电气化时代的科学家是 ( )
A.欧姆B.法拉第C.安培D.奥斯特
8.下面说法中正确的是
A.能够吸引轻小物体,是带电体的一种性质B.要使物体带电,只有用摩擦的方法
C.与玻璃摩擦过的丝绸带正电D.与橡胶棒摩擦过的毛皮带负电
9.如图所示,人坐在小船上,在用力向前推另一艘小船时,人和自己坐的小船却向后移动.该现象说明了( )
A.力能使物体发生形变
B.物体间力的作用是相互的
C.力的作用效果与力的大小有关
D.力的作用效果与力的作用点有关
10.关于温度、内能和热量,下列说法:①物体内能增大,可能是从外界吸收了热量;②物体具有的内能就是物体具有的热量;③物体的内能增大含有的热量一定增加;④物体内能减小时,温度可能不变;⑤0℃的冰块变成同温度的水,内能不变;⑥相同质量、相同温度的物体,它们的内能一定相同;⑦气体体积膨胀,对外做功,内能一定减少⑧锯条锯木板时,锯条的内能增加,木板的内能减少.正确的是( )
A.①③⑦B.①④⑤C.①④⑦D.②④⑧
11.LED灯是一种高效的节能光源,目前几乎所有手电筒都采用了LED灯作为光源,其核心元件是发光二极管。发光二极管的主要材料是
A.陶瓷B.半导体C.橡胶D.超导体
12.如图所示,电源电压U恒定,闭合开关S1和S2,在滑动变阻器滑片向上移动过程中
A.灯泡L的亮度不变B.R2两端的电压变大
C.电流表A1的示数变大D.A2电流表的示数变大
二、填空题(每题5分,共4题,20分)
13.如图,将两个铅柱的底面削平、削干净,然后紧紧压在一起,两个铅柱就会结合起来,甚至下面吊一个重物都不能把它们拉开。这说明分子间存在相互作用的__________(选填“引力”、“斥力”或“引力和斥力”)。
14.射箭运动员用力拉满弓,这是为了让弓具有更大的_______,可以将箭射得更远。
15.某同学家的保险丝突然熔断,换上新的同规格保险丝后又立即熔断,这种现象说明电路中存在____故障或用电器的____.为了确保用电安全,日常生活中要做到既不接触低压带电体,也不____高压带电体.
16.在图中,放在热汤中的金属勺子很快变得烫手,金属勺子的内能_____(选填“减少”、“不变”或“增加”),这是通过_____的方法改变了它的内能。
三、实验题(共12分)
17.(4分)在图所示的电路中,闭合开关S,灯L不亮,电压表有示数.已知除灯L和电阻R外,电路中各处均接触良好,其余元件均完好。
⑴请判断该电路中存在的故障可能是_________或_________;
⑵为进一步确定故障,小华同学将图中的电压表正确并联在灯L两端,请判断他能否查找出电路的故障,并说明理由。__________________。
⑶若小明同学将一个电流表正确串联在电路中,闭合开关S,观察电流表的示数情况.若电流表有示数,说明故障是_________,若电流表无示数,说明故障是_________。
18.(4分)如图所示是“探究不同物质吸热升温现象”的实验。将质量相等的沙子和水分别装在烧杯中,并测出沙子和水的初温。然后用酒精灯加热并不断搅拌,每隔l min记录一次温度。
实验记录如下表
(1)实验中,加热时间实质上反应了__________。
(2)根据实验数据,在如图中画出沙子和水的温度随时间变化的图象。
(______)
(3)分析图象可知,对于质量相等的沙子和水:吸收相等的热量,升温较快的是______; 若使两者升高相同的温度,则______ 吸收的热量较多。通过大量类似实验,人们发现了物质的又一种物理属性,物理学将这种属性叫做__________。
(4)该实验用到的研究方法是__________。
19.(4分)同学们在探究“影响电流热效应的因素”实验中晓彤和小雪将在创新实验中自制的“灯泡”中插入温度计,通过测量“灯泡”内空气温度变化情况,就可以比较电流通过“灯丝”产生的热量。
(1)将“灯泡”接入电路中,通电一段时间后,发现温度计的示数会上升,在此过程中发生的能量转化是____________。
(2)晓彤利用如图甲所示的装置探究“电流产生的热量跟电流的关系”,实验步骤如下∶
①闭合开关,调节滑动变阻器的滑动触头,使电流表的示数为Il时,记录R1“灯泡内温度计的示数t0;
②通电30s,记下R1“灯泡”中温度计的示数为t1,断开开关;
③待R1“灯泡”中温度计示数恢复至t0,闭合开关,改变滑动变阻器滑动触头的位置,使电流表的示数为I2,____________,记下R1“灯泡”中温度计的示数为t2,断开开关;
④待R1“灯泡”中温度计示数恢复至t0,闭合开关,改变滑动变阻器滑动触头的位置,使电流表的示数为I3,通电30s,记下R1“灯泡”中温度计的示数为t3,断开开关;比较________,即可比较每次电流通过“灯丝”产生的热量,进而探究“电流产生的热量跟电流的关系”。
(3)小雪利用如图乙所示的装置探究“电流产生的热量跟电阻的关系,获得的实验数据如下表所示。
①分析表中数据得出的实验结论是∶_____________________。
②小雪发现自己的实验结论跟其他同学的不符,在实验器材完好及实验过程无误的情况,请你结合实验装置图分析小雪的结论跟其他同学不符的原因_______ 。
③请你根据分析的原因,帮助小雪提出改进方案________。
四、作图题(共16分)
20.(8分)某地下通道两端的入口处各装有一个声控开关来控制同一盏电灯,为确保行人不管从哪段进入,电灯都能接通电源发光,请用笔画线代替导线,按题意要求将图中电路连接完整。
(____)
21.(8分)根据图中通电螺线管的N极,用箭头标出磁感线的方向,并在括号内标出电源的正负极.
五、计算题(共22分)
22.(10分)洒水车可用于城市道路、大型厂区、部队、园林等单位清洁路面、浇水、喷洒农药等,以达到美化环境的作用。如图所示为一辆某型号的洒水车,洒水车在平直公路上以10m/s的速度匀速行驶10min,消耗柴油3kg,柴油机的效率为40%。求:
(1)3kg的柴油完全燃烧放出的热量是多少?(柴油的热值取4.2×107J/kg)
(2)柴油机做机械功的功率是多大?
(3)若洒水车行驶过程中所受阻力为洒水车总重的0.2倍,洒水车总重是多少?
23.(12分)太阳能热水器是把太阳能转化为内能的设备之一。某品牌太阳能热水器在6小时的有效照射时间内接收到2.52×107J的热量,将热水器中质量为100kg、初温为20℃的水温度升高到50℃,已知水的比热容为。求:
(1)热水器中的水吸收的热量Q吸;
(2)此太阳能热水器的效率η。
参考答案
一、选择题(每题1分,共30题,30分)
1、C
2、B
3、B
4、A
5、C
6、C
7、B
8、A
9、B
10、C
11、B
12、A
二、填空题(每题5分,共4题,20分)
13、引力
14、弹性势能
15、短路 总功率过大 靠近
16、增加 热传递
三、实验题(共12分)
17、R断路 L短路 不能,因为R断路,L短路时电压表均无示数 L短路 R断路
18、物质吸收热量的多少 见解析所示 沙子 水 比热容 转换法
19、电能转化为内能 通电30s t1-t0、t2-t0和t3-t0(t1、t2和t3) 在电流和通电时间相同时,导体电阻越小,产生的热量越多 R1瓶中温度计比R2瓶中插入的浅 将R1瓶中温度计插入至跟R2瓶中相同深度,或将R2瓶中温度计拔出至跟R1瓶中相同深度
四、作图题(共16分)
20、
21、如下图所示
五、计算题(共22分)
22、 (1)1.26×108J;(2)8.4×104W;(3)4.2×104N
23、(1);(2)50%。
加热时间/min
0
1
2
3
4
温度/℃
沙 子
20
25
29
34
38
水
20
21
22
23
24
电阻/Ω
电流/A
通电时间/s
温度升高/℃
R1=10
0.4
60
2
R2=5
8
相关试卷
这是一份山东省临沂市河东区2023-2024学年物理九上期末达标检测试题含答案,共14页。试卷主要包含了答题时请按要求用笔等内容,欢迎下载使用。
这是一份山东省垦利区2023-2024学年九年级物理第一学期期末达标检测模拟试题含答案,共12页。试卷主要包含了考生要认真填写考场号和座位序号,关于比热容,下列说法中正确的是等内容,欢迎下载使用。
这是一份2023-2024学年山东省临沂市沂水区九年级物理第一学期期末检测试题含答案,共11页。试卷主要包含了考生必须保证答题卡的整洁,以下说法中符合生活实际的是等内容,欢迎下载使用。

