- 第06讲 小说主题和题目类试题(课件)-备战2024年高考语文一轮复习精品课件+讲义+练习(新教材新高考) 课件 0 次下载
- 第06讲 小说主题和题目类试题(练习)-备战2024年高考语文一轮复习精品课件+讲义+练习(新教材新高考) 课件 0 次下载
- 第07讲 小说语言类试题(课件)-备战2024年高考语文一轮复习精品课件+讲义+练习(新教材新高考) 课件 0 次下载
- 第07讲 小说语言类试题(练习)-备战2024年高考语文一轮复习精品课件+讲义+练习(新教材新高考) 课件 0 次下载
- 专题02 现代文阅读II-备战2024年高考语文一轮复习精品课件+讲义+练习(新教材新高考) 课件 0 次下载
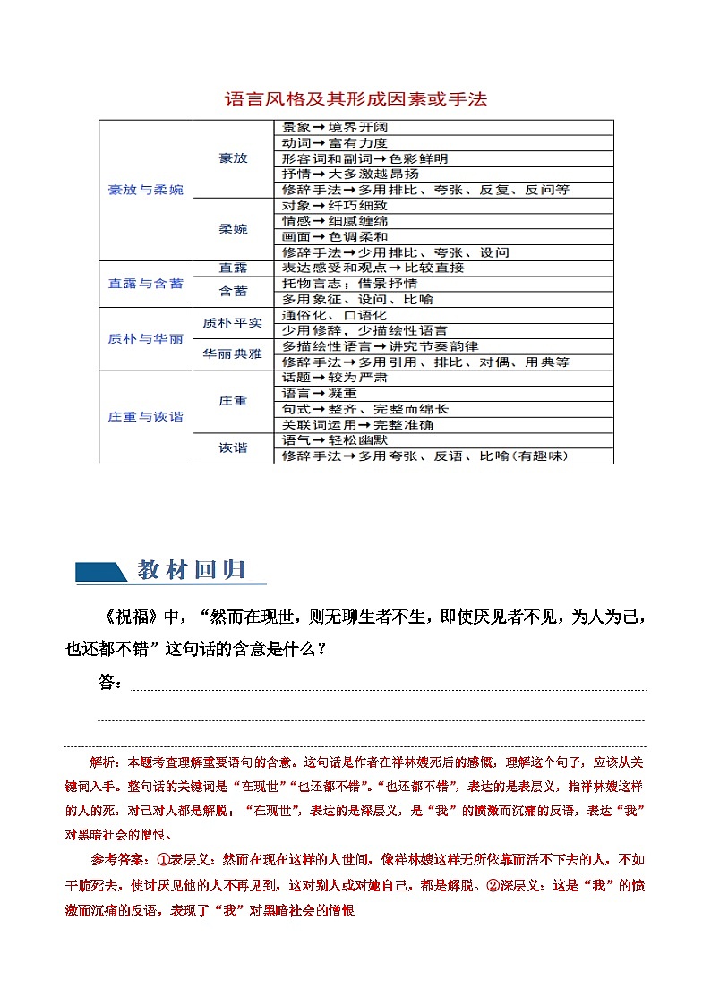
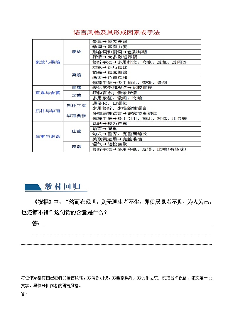
第07讲 小说语言类试题 (讲义)-备战2024年高考语文一轮复习精品课件+讲义+练习(新教材新高考)
展开第07讲 小说语言类试题(练习)-备战2024年高考语文一轮复习精品课件+讲义+练习(新教材新高考): 这是一份第07讲 小说语言类试题(练习)-备战2024年高考语文一轮复习精品课件+讲义+练习(新教材新高考),文件包含第07讲小说语言类试题练习原卷版docx、第07讲小说语言类试题练习解析版docx等2份课件配套教学资源,其中PPT共0页, 欢迎下载使用。
第07讲 小说语言类试题(课件)-备战2024年高考语文一轮复习精品课件+讲义+练习(新教材新高考): 这是一份第07讲 小说语言类试题(课件)-备战2024年高考语文一轮复习精品课件+讲义+练习(新教材新高考),共60页。PPT课件主要包含了考情分析,网络构建,考点解读,手法之美,答题步骤,教材回归,内心独白的作用,真题剖析,新高考2卷,思维点拨等内容,欢迎下载使用。
第06讲 小说主题和题目类试题 (讲义)-备战2024年高考语文一轮复习精品课件+讲义+练习(新教材新高考): 这是一份第06讲 小说主题和题目类试题 (讲义)-备战2024年高考语文一轮复习精品课件+讲义+练习(新教材新高考),文件包含第06讲小说主题和题目类试题讲义原卷版docx、第06讲小说主题和题目类试题讲义解析版docx等2份课件配套教学资源,其中PPT共0页, 欢迎下载使用。

