高考化学一轮复习 化学与生活专题讲义
展开
这是一份高考化学一轮复习 化学与生活专题讲义,共26页。试卷主要包含了 化学与环境保护,蒸馏法是常用的海水淡化方法之一,高性能分离膜可用于海水淡化,双氧水和碘酒都可作医用消毒剂等内容,欢迎下载使用。
(1)绿色化学
概念 即环境友好化学,主要指在制造和应用化学产品时应有效利用原料,消除废物和避免使用有毒的和危险的试剂和溶剂。
练习
1.下列反应中,原子利用率达到100%的是( A )
2.绿色化学中,最理想的“原子经济”是原子利用率为100%.下列反应类型能体现“原子经济性”原则的是( A )
①取代反应 ②加成反应 ③酯化反应 ④水解反应⑤加聚反应.
A.②⑤ B.①② C.③④ D.②④
3.最理想的“原子经济性反应”是指反应物的原子全部转化为期望的最终产物的反应。下列属于最理想的“原子经济性反应”的是( D )
A.用电石与水制备乙炔的反应
B.用溴乙烷与NaOH的乙醇溶液共热制备乙烯的反应
C.用苯酚稀溶液与饱和溴水制备 2,4,6一三溴苯酚的反应
D.用乙烯与氧气在Ag催化下制备环氧乙烷( )的反应
(2)PM2.5与雾霾
练习
判断题:
1.PM2.5(直径小于或者等于2.5×10-6m的细颗粒物)分散在空气中形成溶胶( ×)
2.PM2.5是指直径小于或者等于2.5×10−6m的可吸入悬浮颗粒物(√)
3.研制高性能的耐磨轮胎,可减少 PM2.5 等细颗粒物的产生( √ )
4.“霾尘积聚难见路人”,雾霾所形成的气溶胶没有丁达尔效应( × )
(3)酸雨
防治方法:
①开发新能源(太阳能、风能、核能等)
②减少化石燃料中S的含量:
钙基脱硫:CaO+SO2=CaSO3 、2CaSO3+O2=2CaSO4
③安装汽车尾气净化装置:2NO+2CO N2+2CO2
④吸收空气中的 SO2
练习
1.【2021年新课标Ⅲ】化学与人体健康及环境保护息息相关。下列叙述正确的是( C )
A.食品加工时不可添加任何防腐剂
B.掩埋废旧电池不会造成环境污染
C.天然气不完全燃烧会产生有毒气体
D.使用含磷洗涤剂不会造成水体污染
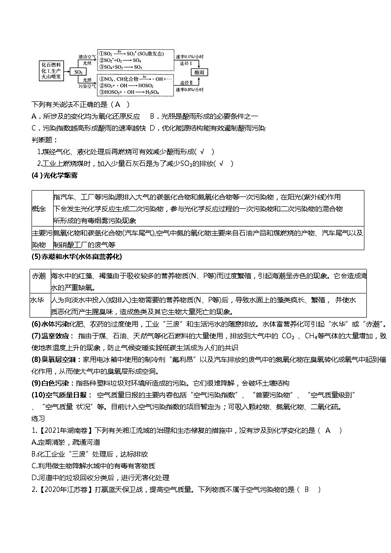
2.酸雨的形成是一种复杂的大气化学和光学化学过程,在清洁空气、污染空气中形成硫酸
型酸雨的过程如下:
下列有关说法不正确的是 ( A )
A.所涉及的变化均为氧化还原反应 B.光照是酸雨形成的必要条件之一
C.污染指数越高形成酸雨的速率越快 D.优化能源结构能有效遏制酸雨污染
判断题:
1.煤经气化、液化处理后再燃烧可有效减少酸雨形成( √ )
2.工业上燃烧煤时,加入少量石灰石是为了减少SO2的排放( √ )
(4 )光化学烟雾
(5)赤潮和水华(水体富营养化)
(6)水体污染:化肥、农药的过度使用,工业“三废”和生活污水的随意排放。水体富营养化可引起“水华”或“赤潮”。
(7)温室效应: 指由于煤、石油、天然气等化石燃料的大量使用,排放到大气中的 CO2 、CH4等气体的大量增加,致使地表温度上升的现象,防止气候变暖实践低碳生活成为人们的共识
(8)臭氧层空洞:家用电冰箱中使用的制冷剂“氟利昂”以及汽车排放的废气中的氮氧化物在臭氧转化成氧气中起到催化作用,从而使大气中的臭氧层形成空洞。
(9)白色污染:指各种塑料垃圾对环境所造成的污染。它们很难降解,会破坏土壤结构
(10)空气质量日报: 空气质量日报的主要内容包括“空气污染指数”、“首要污染物”、“空气质量级别”、“空气质量 状况”等。目前计入空气污染指数的项目暂定为;可吸入颗粒物、氮氧化物、二氧化硫。
练习
1.【2021年湖南卷】下列有关湘江流域的治理和生态修复的措施中,没有涉及到化学变化的是( A )
A.定期清淤,疏通河道
B.化工企业“三废”处理后,达标排放
C.利用微生物降解水域中的有毒有害物质
D.河道中的垃圾回收分类后,进行无害化处理
2.【2020年江苏卷】打赢蓝天保卫战,提高空气质量。下列物质不属于空气污染物的是( B )
A.PM2.5 B.O2 C.SO2 D.NO
3.2019年4月22日是第50个“世界地球日”,我国确定的活动主题为“珍爱美丽地球,守护自然资源”。下列行为不符合这一活动主题的是( B )
A.改进汽车尾气净化技术,减少大气污染物的排放
B.加快化石燃料的开采与使用,促进社会可持续发展
C.用CO2合成聚碳酸酯可降解塑料,实现碳的循环利用
D.对工业废水、生活污水进行净化处理,减少污染物的排放
化学与资源开发
(1)能源的分类
(2)水资源:海水淡化的主要方法有蒸馏法、电渗析法,离子交换法等;生活中采用煮沸的方法将硬水软化,工业上采用蒸馏的方法将硬水软化。
①海水提NaCl---海水晒盐
方法: 把海水引到盐滩上,利用日光和风力使水分蒸发,得到食盐。
原理:蒸发海水,使食盐浓缩结晶
② 海水提镁
③海水提碘 ④海水提溴---吹出法
Ⅰ.水的净化处理:
方法步骤:
①静置沉淀 ②过滤
③吸附(常用明矾或活性炭,只能净化水,不能杀菌消毒)
④消毒(加入适量漂白粉或通入氯气及新型消毒剂ClO2等)
⑤蒸馏(净化程度最高)
Ⅱ.水的净化(利用吸附性吸附悬浮物)≠水体消毒(利用强氧化性杀菌消毒)。
Ⅲ.净水剂就是投放入水中能和水中其它杂质产生反应的药剂。
无机盐净水剂;氯化铁、硫酸亚铁、硫酸铁、硫酸铝、氯化铝、明矾,其原理均是无机盐电离出的金属阳离子水解形成氢氧化铁胶体、氢氧化铝胶体吸附水中的悬浮颗粒并一起沉降下来;
Na2FeO4、K2FeO4是强氧化剂,能消毒杀菌,还原产生的Fe3+水解生成氢氧化铁胶体可吸附水中的悬浮杂质,是新型净水剂。
Ⅳ.消毒剂用于杀灭传播媒介上病原微生物,使其达到无害化要求,将病原微生物消灭于人体之外,切断传染病的传播途径,达到控制传染病的目的。
Ⅴ.常用到的消毒剂有:
①含氯消毒剂: 是指溶于水产生具有杀灭微生物活性的次氯酸的消毒剂,其有效成分常以有效氯表示。包括氯气、二氧化氯、漂白粉(氯化钙与次氯酸钙的混合物)、次氯酸钠(84消毒液)、次氯酸钙(漂粉精)
②过氧化物:过氧化(H2O2)、过氧乙酸(CH3COOOH)
③其他:臭氧、SO2、KMnO4、75%的酒精、苯酚、甲醛、戊二醛、硫酸铜、生石灰、环氧乙烷
练习
1.2020年春节前后,新冠病毒肆虐全球,防控疫情已成为国际首要大事。按照以往对冠状病毒的经验,乙醚、75%乙醇、含氯的消毒剂、过氧乙酸等均可有效灭活病毒,下列有关说法错误的是( C )
A.因乙醇易燃,不可使用酒精溶液大面积对室内空气进行消毒
B.次氯酸钠具有一定的腐蚀性和刺激性,使用时需带手套,并稀释使用
C.过氧乙酸(CH3COOOH)用于杀灭病毒是因为其含有羧基
D.不能将“84消毒液”和酒精混合进行环境消毒
判断
1.明矾常用作净水剂和消毒剂( × )
2.自来水厂可用Cl2和绿矾(FeSO4·7H2O)进行自来水的消毒、净化,以改善水质( × )
3.海洋是一个远未被完全开发的巨大化学资源宝库,目前海水淡化的方法主要有
蒸馏法、电渗析法、离子交换法等,从海水中提铀和重水对一个国家来说具有战略意义( √ )
4.向含有纯碱的废水中加入适量生石灰,不能消除水的污染( √ )
5.古人煮沸海水制取淡水,现代人可通过向海水中加入明矾实现海水淡化( × )
6.由反应 4FeO42- +10H2O=4Fe(OH)3(胶体)+3O2↑+8OH-可知,新型水处理剂高铁酸钾(K2FeO4) 集氧化、吸附、絮凝等多种功能于一体( √ )
7.常用投加明矾、硫酸铁等电解质的方法处理浑浊的水( √ )
8.蒸馏法是常用的海水淡化方法之一( √ )
9.高性能分离膜可用于海水淡化( √ )
10.双氧水和碘酒都可作医用消毒剂( √ )
(3)煤和石油的综合利用
练习
1.我国地大物博、资源丰富,其中山西的煤、 大庆的石油,四川的天然气较为出名。下列有关化行能源叙述正确的是( A )
A.煤的干馏为化学变化
B.汽油为纯净物
C.天然气为二次能源
D.裂化的目的是提高乙烯产量
2.下列变化属于物理变化的是( A )
A.石油的分馏 B.重油的裂化 C.轻质油的裂解 D.石油的催化重整
3.(2017·全国Ⅲ卷)化学与生活密切相关。下列说法错误的是( C )
A.PM2.5是指粒径不大于2.5μm的可吸入悬浮颗粒物
B.绿色化学要求从源头上消除或减少生产活动对环境的污染
C.燃煤中加入CaO可以减少酸雨的形成及温室气体的排放
D.天然气和液化石油气是我国目前推广使用的清洁燃料
4.判断
1.港珠澳大桥路面使用了沥青和混凝土,沥青可以通过石油分馏得到( √ )
2.“直上云霄”,客机所用燃油是石油的分馏产物( √ )
3.液化石油气是纯净物(× )
4.通过石油的常压分馏可获得石蜡等馏分,常压分馏过程为物理变化(× )
5.石油在加热和催化剂的作用下,可以通过结构重整,生成苯、甲苯、苯甲酸等芳香烃(× )
6.煤干馏的产品有出炉煤气、煤焦油和焦炭( √ )
7.煤的干馏、海带提碘、石油裂解、芒硝风化等都涉及化学变化( √ )
8.现代工业生产中芳香烃主要来源于石油的催化重整和煤的干馏( √ )
9.以液化石油气代替燃油可减少大气污染( √ )
10.沥青可以通过石油分馏得到,常用于铺路( √ )
11.石油裂解的主要目的是提高轻质液体燃料的产量和质量(× )
12.贵阳市目前推广使用的清洁燃料压缩天然气(CNG)和液化石油气(LPG)的主要成分均是烃类( √ )
13.石油裂解是为了得到更多的汽油,以满足迅速增长的汽车需要(× )
14.煤的气化、液化与石油的裂化、裂解均为化学变化( √ )
15.石油裂化和裂解制取乙烯、丙烯等化工原料不涉及化学变化(× )
16.液化石油气和天然气都是含烃混合物( √ )
(4)新型能源
练习
1.2020年4月20日,习近平总书记来到秦岭,关注山清水秀。下列做法正确的是( C )
A.集中深埋废旧电池 B.远海排放工业污水 C.减少冶炼含硫矿物 D.推广使用一次性木筷
2.化学与生活密切相关。下列说法错误的是( D )
A.火力发电的能量转化过程有化学能→热能→机械能→电能
B.页岩气是蕴藏于页岩层可供开采的天然气资源,可以归属为不可再生能源
C.食品添加剂可以改善食物风味和延长保质期等,使用时符合国家相关标准,对人体没有不良影响
D.广泛使用乙醇汽油,能够减少原油的用量,但不能降低尾气中CO的排放量和改善大气环境
3.有关化学资源的合成、利用与开发的叙述错误的是( B )
A.通过有机物的合成,可以制造出比钢铁更强韧的新型材料
B.开发利用可燃冰(固态甲烷水合物),有助于海洋生态环境的治理
C.大量使用化肥和农药,可以提高农作物产量,但对环境和土壤有负面影响
D.安装煤炭燃烧过程的“固硫”装置,主要是为了脱硫,防止废气污染环境
(5)碳中和、碳达峰
碳中和:是指企业、团体或个人测算在一定时间内,直接或间接产生的温室气体排放总量,通过植树造林、节能减排等形式,抵消自身产生的二氧化碳排放,实现二氧化碳的“零排放”。
碳达峰:是指碳排放进入平台期后,进入平稳下降阶段。简单地说,也就是让二氧化碳排放量“收支相抵”。我国提出二氧化碳排放力争于2030年前达到峰值,努力争取2060年前实现碳中和。
练习
1.【2021年山东卷】有利于实现“碳达峰、碳中和”的是( A )
A.风能发电 B.粮食酿酒 C.燃煤脱硫 D.石油裂化
2.【2021年新课标Ⅱ】我国提出争取在2030年前实现碳达峰、2060年实现碳中和,这对于改善环境、实现绿色发展至关重要。“碳中和”是指CO2的排放总量和减少总量相当。下列措施中能促进碳中和最直接有效的是( D )
A.将重质油裂解为轻质油作为燃料 B.大规模开采可燃冰作为新能源
C.通过清洁煤技术减少煤燃烧污染 D.研发催化剂将CO2还原为甲醇
3.“碳中和”有利于全球气候改善。下列有关CO2的说法错误的是( A )
A.CO2是V形的极性分子 B.CO2可催化还原为甲酸
C.CO2晶体可用于人工降雨 D.CO2是侯氏制碱法的原料之一
4.习主席在第七十五届联合国大会上发表重要讲话时强调,中国将提高国家自主页献力度,采取更加有力的政策和措施,二氧化碳排放力争2030年前达到峰值。努力争取2060年前实现碳中和。下列傲法不正确的是( D )
A.推广电动汽车 B.开展植树造林 C.发展风力发电 D.禁止施用农药
3.化学与常见材料
(1)金属材料:金属材料可分为纯金属和合金。新型金属材料是具有特殊性能的金属结构材料
① 合金:合金是由两种或两种以上的金属(或金属和非金属)熔合而成的具有金属特性的物质。熔点比各组分的低,硬度一般比其组分中任一金属的大(特例:钠钾合金是液态的,用于原子反应堆里的导热剂),导电性和导热性低于任一组分金属。利用合金的这一特性,可以制造高电阻和高热阻材料。还可制造有特殊性能的材料。有的抗腐蚀能力强(如不锈钢)。
铁合金:按含碳量不同,铁碳合金分为钢与生铁两大类,生铁含碳量为2%~4.3%,钢是含碳量为0. 03%~2%的铁碳合金。
②金属材料分类
a. 黑色金属材料:铁、铬、锰以及它们的合金
b. 有色金属材料:除黑色金属以外的其他金属及其合金
③黑色金属材料——钢铁,钢是用量最大,用途最广的合金
④青钢是我国使用最早的合金,常见的钢合金有黄钢(Cu—Zn 合金)和白钢(Cu—Sn合金)
⑤常见金属用途
钠——①制Na2O2等 ②冶炼钛、锆、铌等金属③电光源高压钠④钠钾合金作原子反应堆导热剂
铝——①制电线电缆②食品饮料的包装③制多种合金,因其具有质地轻、强度高、抗腐蚀能力强等特点,可用于制造高铁车厢等④铝热反应用于焊接钢轨、冶炼难熔金属。
铜——制导线,做催化剂。
铁——还原铁粉,具有还原性,可用于防止食品氧化变质
锂——质量轻、比能量大,可用作电池负极材料
⑥冶炼方法
练习
1.中华文明源远流长,在世界文明中独树一帜,汉字居功至伟。随着时代发展,汉字被不断赋予新的文化内涵其载体也发生相应变化。下列汉字载体主要电合金材料制成的是( B )
判断
1.我国出土的青铜礼器后母戊鼎是铁和铜的合金( × )
2.铝及其合金广泛应用,是因为铝的性质稳定,不易被腐蚀( × )
3.商代后期铸造出工艺精湛的后母戊鼎,该鼎属于铜合金制品( √ )
4.制造欠量发动机使用含铼(Re)合金材料,合金是纯净物( × )
(2)无机非金属材料
无机非金属材料是以某些元素的氧化物、碳化物、氮化物、卤素化合物、硼化物以及硅酸盐、铝酸盐、磷酸盐、硼酸盐等物质组成的材料。是除有机高分子材料和金属材料以外的所有材料的统称
①传统无机非金属材料——水泥、玻璃、陶瓷等硅酸盐材料
②新型无机非金属村料:
高温结构陶瓷(如Si3N4陶瓷、Al2O3陶瓷等、BN陶瓷等)、磁性材料、光学材料、生物陶瓷等,不属于硅酸盐材料。
碳纤维:是由碳元素组成的一种特种纤维,含碳量一般在90%左右,为混合物。具有一般碳素材料的特性,如耐高温、耐摩擦、导电、导热及耐腐蚀性等。
石墨烯:是单层石墨结构,石墨烯电阻率极低,具有优良的导电、导热性能,具有优异的光学、电学、力学特性。
碳纳米管:由呈六边形排列的碳原子构成数层到数十层的同轴圆管,层与层之间保持固定距离,约0.34nm,直径一般为2~20nm,具有许多异常的力学、电学和化学性能。
富勒烯:由碳原子构成的一系列笼形分子的总称,其代表物为C60
碳化硅(SiC,俗称金刚砂),做砂纸、砂轮的磨料。
练习
1.化学与生产、生活、社会密切相关。下列有关说法错误的是 ( B )
A.碳纤维是一种新型的高强度无机非金属材料
B.应用高纯度单质硅制成光导纤维,提高信息传输速度
C.研制高性能的耐磨轮胎,可减少PM2.5 等细颗粒物的产生
D.开发二氧化碳制成的全降解塑料,缓解日益严重的“白色污染
判断
1.利用新型陶瓷制造的人造骨属于新型无机非金属材料(√)
2.手机壳上贴的碳纤维膜是由有机纤维经碳化及石墨化处理而得到的微晶石墨材料,是一种新型无机非金属材料(√)
3.碳纤维是一种新型的高强度无机非金属材料(√)
4.制作航天服的聚酯纤维和用于光缆通信的光导纤维都是新型无机非金属材料(×)
5.C919国产大飞机使用的碳纤维是一种新型的无机非金属材料(√ )
6.纳米材料的粒子直径一般从几纳米到几十纳米,因此纳米材料属于胶体(×)
7.玻璃是将石灰石、纯碱、石英高温熔融制得的(√)
8.“华为麒麟 980”手机中芯片的主要成分是二氧化硅(× )
9.利用新型陶瓷制造的人造骨属于新型无机非金属材料(√ )
10.黏土既是制水泥的原料又是制陶瓷的原料(√ )
11.半导体行业中有一句话:“从沙滩到用户”,计算机芯片的材料是二氧化硅(× )
12.生活中用到的陶瓷,如日用器皿、建筑饰材、卫生活具等主要是传统硅酸盐陶瓷(√ )
(3)有机高分子材料
高分子化合物(又称高聚物)一般相对分子质量高于10000,结构中有重复的结构单元;有机高分子化合物可以分为天然有机高分子化合物(如;淀粉、纤维素、蛋白质、天然橡胶等)和合成有机高分子化合物(如:聚乙烯、 聚氟乙烯等)
①塑料:主要成分是合成树脂。
热塑性塑料是线型高分子材料,如聚乙烯、聚氯乙烯、聚丙烯,此类材料可以反复加热熔融加工;
热固性塑料具有网状结构,如酚醛树脂,此类材料加工成型后受热不能软化或熔融,也不溶于任何溶剂
②纤维:指凡具备或可以保持长度大于本身直径100倍的均匀线条或丝状的线型高分子材料。
常见纤维有天然纤维和化学纤维
天然纤维:植物纤维(只含C、H、O元素,如棉花,成分为纤维素,属于糖类), 动物纤维(如羊毛、蚕丝,成分为蛋白质)。
化学纤维指的是用天然或人工合成的高分子物质经化学、机械加工而得的纤维。分为合成纤维和再生纤维。
合成纤维:以石油、天然气、煤和农副产品为原料加工得到的单体,单体通过聚合反应制得六大纶等高分子产品
再生纤维:以木材、枯秆等农副产品为原料,经过化学加工处理后得到的产品
③橡胶:橡胶是一类具有弹性的物质,在外力作用下,橡胶的形状发生改变,去除外力后又能资复原来的形状。
(1)天然橡胶:聚异戊二烯。天然橡胶是线型高分子,人们通过增加橡胶分子之间交联的方法,使线型转变为体型的网状分子,由异戊二烯(2-甲基-1,3-丁二烯)合成反应方程式为
(2)合成橡胶:以石油、天然气为原料,以二烯烃和烯烃等为单体,聚合而成,具有高弹性、绝缘性、气密性、 耐油性、耐高温或耐低温等性能,烦丁橡胶合成:顺丁橡胶是以1,3-丁二烯为原料,在催化剂作用下,通过加聚反应,得到以顺式结构为主的聚1,3-丁二烯
【微点拔】
①橡胶的硫化:将线型结构的橡胶与硫等硫化剂混合后加热,硫化剂将聚合物中的双键打开,以二疏键(-S-S-) 等把线型结构连接为网状结构,得到既有弹性又有强度的顺丁橡胶
②绝大多数橡胶的结构中有碳碳双键或还原性元素(如硫),故橡胶有较强的还原性。因此,在实验室中盛放强氧化性物质(如高锰酸钾)的试剂瓶不能用橡胶塞。
练习
1.下列说法正确的是( B )
A.医用酒精的浓度通常是95%
B.单质硅是将太阳能转化为电能的常用材料
C.淀粉、纤维素和油脂都属于天然高分子化合物
D.合成纤维和光导纤维都是新型无机非金属材料
2.高科技材料与生活、生产、科技密切相关。下列有关重点发展的科技材料说法错误的是 ( D )
A.用于“天宫二号”的纳米陶瓷铝合金硬度大、强度高
B.生物塑料可减少白色污染
C.高性能分离膜可用于海水淡化
D.用于3D打印材料的光敏树酯是纯净物
3.煤、石油、天然气仍是人类使用的主要能源,同时也是重要的化工原料,我们熟悉的塑料、合成纤维和合成橡胶都主要是以石油、煤和天然气为原料生产的。下列说法中不正确的是( A )
A.石油在加热和催化剂的作用下,可以通过结构重整,生成苯、甲苯、苯甲酸等芳香烃
B.煤干馏的产品有出炉煤气、煤焦油和焦炭
C.棉花、羊毛、蚕丝和麻等都是天然纤维
D.天然气是一种清洁的化石燃料,作为化工原料它主要用于合成氨和甲醇
4.化学与生活、生产密切相关,下列说法正确的是( D )
A.涤纶、有机玻璃、光导纤维都是有机高分子化合物
B.大豆中含有丰富的蛋白质,豆浆煮沸后蛋白质变为了氨基酸
C.合成纤维是以木材为原料,经化学加工处理所得
D.常用于染料、医药、农药等的酚类物质可于煤的干馏
5.化学与社会、生产、生活密切相关,下列说法正确的是( C )
A.汽车尾气中的氮氧化合物是汽油或柴油不完全燃烧造成的
B.我国全面启动的北斗导航系统的信号传输与硅有关
C.液氯罐泄漏时,可将其移入水塘中,并向水塘中加入熟石灰
D.工程兵开山使用的炸药“TNT”是有机高分子化合物
6.下列说法正确的是( B )
A.医用酒精的浓度通常是95%
B.单质硅是将太阳能转化为电能的常用材料
C.淀粉、纤维素和油脂都属于天然高分子化合物
D.合成纤维和光导纤维都是新型无机非金属材料
7.北京冬奥会备受世界瞩目。下列说法错误的是( B )
A. 冰壶主材料花岗岩属于无机非金属材料
B, 火炬“飞扬”使用的碳纤维属于有机高分子材料
C. 冬奥会“同心”金属奖牌属于合金材料
D. 短道速滑服使用的超高分子量聚乙烯属于有机高分子材料
判断
1.有人称“一带一路”是“现代丝绸之路”,丝绸的主要成分是纤维素,属于天然高分子
化合物( × )
2.聚乙炔掺入单质碘形成的导电高分子材料有固定的熔点( × )
3.制造人民币所用的棉花、优质针叶木等原料的主要成分是纤维素(√ )
4.防伪荧光油墨由颜料与树脂连接料等制成,其中树脂属于有机高分子材料(√ )
5.棉花和合成纤维的主要成分均为纤维素( × )
6.高铁“复兴号”车厢连接关键部位使用的增强聚四氟乙烯板属于高分子材料 (√ )
7.被称为“黑金”的新型纳米材料石墨烯属于有机化合物( × )
8.“梨花淡白柳深青,柳絮飞时花满城”中的柳絮的主要成分与“丝绸之路”中丝绸的主要成分相同( × )
9.我国发射的“嫦娥三号”卫星中使用的碳纤维,是一种有机高分子材料 ( × )
10.家用不粘锅的保护层聚四氟乙烯属于有机高分子材料(√ )
4. 化学与健康
(1)摄取人体必须的化学元素: 维持正常生命活动不可缺少的元素称之为生物体内必需元素。生物体内必需元素包括常量元素与微量元素。
①常量元素是指含量在0.01%以上的元素,包括H、C、N、O、P、S、CI、Na、Mg、K、Ca共11种元素。
②微量元素是指含量在0.01%以下的元素,包括B 、F 、SI 、Se 、As 、I、V 、Cr 、Mn 、Fe 、C 、Ni 、Cu 、Zn、Sn、M共16种元素。
③合理摄入必须元素
a.补碘——加碘盐(KIO3)—缺碘可得大脖子病、智力低下、发育迟统,补碘过高,引发甲状腺疾病,可从海带或加碘盐获取碘)
b.补铁——铁强化酱油——缺铁,患缺铁性贫血,血液输送O2的能力下降,儿童智力发育迟缓。过量服用补铁剂可引发铁中毒,造成胃肠道出血性坏死。
c. 补氟——含氟牙膏预防龋齿
d.补锌— 对人的生长发育起关键作用。儿童缺锌可导致生长发育不良,抵抗力差、食欲不振。
e.维生素C是一种水溶性维生素,具有很强的还原性,能防治坏血病,又称“抗坏血酸”
(2)提供能源和营养的食物:人体需要的营养物质主要有:糖类、油脂、蛋白质、无机盐、维生素和水。
①糖类(C、H、O )——通式Cn(H2O)m
a. 糖类按照水解的发生情况及结构特点分为;单糖(不能水解成单糖的糖)、二糖和多糖,常见单糖是葡萄糖 和果糖(最甜的糖)。常见的二糖是麦芽糖和蔗糖,常见的多糖是淀粉和纤维素(都属于天然高分子化合物), 能水解的只有二糖和多糖,具有还原性的是葡萄糖和麦芽糖。
b.蔗糖是二糖。相对分子质量较小,不是高分子化合物。
c. 纤维素在人体内不能水解,人体内无纤维素酶,所以纤维素不能作为人类的营养物质。
d.淀粉与纤维素分子式均为(C6H10O5)n ,n 值是一个区间,故两者不是同分异构体,都是混合物,是高分子化合物;
e.葡萄糖和麦芽糖含醛基,可和银氨(银镜)、斐林试剂(砖红沉淀)反应
f.判断淀粉水解程度的方法 (在酸性条件下水解)
1.尚未水解:必须先加 NaOH 中和硫酸,再加入新制氢氧化铜加热,无砖红色沉淀;
2.完全水解:加入碘水,不呈蓝色
练习
判断
1.棉花和合成纤维的主要成分均为纤维素( × )
2.大米、玉米、小麦中的淀粉经水解变成乙醇( × )
3.淀粉与纤维素互为同分异构体( × )
4.木糖醇(CH2OH(CHOH)3CH2OH)可作糖尿病人的甜味剂,属于糖类( × )
5.纤维素供给人体能量时,先在体内水解成葡萄糖再被氧化( × )
②油脂—(C 、H 、O)
油脂属于酯类,是高级脂肪酸和甘油生成的酯。包括:油和脂肪。
脂肪:由饱和的高级脂肪酸甘油酯组成(动物油),常温固态态:
油:属于不饱和脂肪酸甘油酯,常温液态,如豆油、花生油;能使溴水退色;不能从溴水中萃取溴单质
油脂属于烃的含氧衍生物,含有 C、H、O 三种元素,属
b . 油脂不是高分子,是由高级脂肪酸与甘油形成的酯类;(油脂在酸性条件下水解生成高级脂肪酸和甘油,在碱性条件下水解叫做皂化反应,生成高级脂肪酸钠和甘油。)
c . 油脂是人类主要食物之一,是热量较高的营养成分,人体中的脂肪食物是维持生命活动的一种备用能源,
成年人体内约占体重的10%~20%的是脂肪,油脂还能溶解一些维生素,促进维生素的吸收;
d.油脂硬化:不饱和高级脂肪酸甘油酯与氢气反应生成饱和高级脂肪酸甘油酯
e.油脂和矿物油不是同一物质,矿物油是烃类
练习
判断
1.油脂在酸性条件下水解生成高级脂肪酸和甘油( √ )
③蛋白质——(C、H、O、N 等)
水解反应:
a . 蛋白质主要由C、H、O、N 四种元素组成。天然蛋白质水解生成α—氨基酸。氨基酸中含有氨基(-NH2)
和羧基(-COOH)。 它们之间可以脱水生成肽键。氨基酸是构成蛋白质的物质基础,氨基酸分子的种类和排列顺序决定了蛋白质分子的种类及相对分子质量的大小,蛋白质的一级结构决定了蛋白质的生物活性,蛋白质是天然高分子化合物。
b. 蛋白质水解的最终产物是氨基酸。
c.蛋白质溶于水形成胶体;在浓度较高的低盐金属盐(如(NH4)2SO4或 Na2SO4等)或铵盐中,能使蛋白质溶解度降低,从而使蛋白质变成沉淀析出,析出的蛋白质仍具有生物活性.
d.变质:
①重金属盐、强酸、强碱、甲醛、酒精、紫外线等可使蛋白质变性而失去活性,析出的蛋白质不再溶于水;
②当人体误食重金属盐时,可喝大量的牛奶、豆奶、鸡蛋清来解毒;
③酒精消毒是破坏了病毒的蛋白质活性而杀死病毒;
练习
1.新型冠状病毒引发的肺炎疫情是2020年最大的公共卫生事件。下列关于新型肺炎及其防治持施正确的是( A )
A.新冠病毒害怕酒精是因为酒精能使蛋白质失去生理活性
B.聚丙烯是制造口罩的原料,聚丙烯能使酸性高锰酸钾溶液褪色
C.双氧水不能用于家庭消毒以预防新冠肺炎
D.抗病毒疫苗可以在高温下贮运
2.我国为人类科技发展作出巨大贡献。下列成果研究的物质属于蛋白质的是( D )
A. 陶瓷烧制 B, 黑火药 C. 造纸术 D. 合成结晶牛胰岛素
3.化学物质与生命过程密切相关,下列说法错误的是( C )
A.维生素C可以还原活性氧自由基
B.淀粉可用CO2为原料人工合成
C.蛋白质只能由蛋白酶催化水解
D.核酸可视为核苷酸的聚合产物
判断
1.乙醇和糖类和蛋白质都是人体必需的营养物质( × )
2.蛋白质作为营养物质,在人体主要生成水和二氧化碳排出体外( × )
3.淀粉、油脂、甘氨酸在一定条件下都能发生水解反应( × )
4.糖类、油脂、蛋白质均可水解( × )
5.“梨花淡白柳深青,柳絮飞时花满城”中的柳絮的主要成分与“丝绸之路”中丝绸的主要成分相同( × )
5. 化学品的合理使用
(1)合理使用化肥
①综合考虑因素:土壤酸碱性、作物营养状况、化肥本身性质
② 过量施肥危害;造 成水体富营养化,产生水华等污染;不合理施肥还会影响土壤的酸碱性和土壤结构
(2)合理使用农药
① 农药发展方向:高效、低毒、低残留 ② 农药对生态系统和自然环境的影响
a. 破坏害虫与天敌之间的生态平衡, 一些害虫还会产生抗药性
b. 引起传粉昆虫的大量死亡
c. 造成土壤或作物的农药残留超标
d. 造成大气、地表水和地下水的污染
(3)合理用药
① 阿司匹林:化学名称是乙酰水杨酸,具有解热镇痛作用,但长期服用会导致胃痛、头痛、眩晕、恶心等不适症状
②处方药需要凭医生处方才能从药房或药店获得,并要在医生的指导下使用。非处方药则不需要凭医生处方, 消费者可自行购买和使用,其包装上有“OTC”标识
③ 在医生、药师指导下,遵循安全、有效、经济、适当的原则合理用药,勿滥用药物,拒绝毒品
(4)安全使用食品添加剂
① 食品添加剂:为了改善食品品质和色、香、味,以及防腐、保鲜和加工工艺的需要而加入食品中的人工合成或天然物质
②常见的食品添加剂
③食品添加剂的使用:在规定范围内合理使用食品添加剂,对人体健康不会产生不良影响,但违规使用或者超量使用食品添加剂都会损害人体健康
④食品干燥剂具有吸水性,且吸水后仍然是无无害的固体状物质,生石灰、硅胶、可作食品干燥剂、无水氯化钙、P2O5不能于作食品干燥剂
⑤饮食中的有害物质:
a.非法食品添加剂:吊白块、苏丹红、三聚氰胺、硼酸、荧光增白剂、瘦肉精、工业明胶;
b.腌制食品:腌制过程中会产生亚硝酸盐,具有致癌性;
c.地沟油:地沟油中有黄曲霉素,具有致癌性;可以制肥皂和生物柴油;
练习
判断
(1)做油条用的膨松剂不应含明矾( √ )
(2)在熟食中添加过量的亚硝酸钠,防腐并改善肉食的色泽与口感(×)
(3)将海产品用甲醛溶液浸泡以延长保鲜时间(×)
(4)富脂食品包装中常放入活性铁粉袋,以防止油脂氧化变质( √)
(5)生石灰和五氧化二磷均可作食品干燥剂(×)
(6)食品添加剂在合理的限量范围内不影响人体健康( √ )
(5)抗酸药:作用是“中和”胃液中的HCl, 缓解胃部不适,其主要成分是能与HCI“中和”的化学物质,如氧氧化铝、碳酸氢钠、碳酸镁、氢氧化镁等。
(6)医学造影剂:医学上常用作胃肠和消化道造影剂的物质是难溶于胃酸的硫酸钡,又称“钡餐”。
练习
1.下列有关食品添加剂的说法正确的是(D )
A.木糖醇(CH2OH(CHOH)3CH2OH)可作糖尿病人的甜味剂,属于糖类
B.常见防腐剂丙酸(CH3CH2COOH)、苯甲酸(C6H5COOH)互为同系物
C.NaNO2能使肉类较长时间保持鲜红色,因此肉类添加的 NaNO2越多越好
D.维生素C具有还原性,食品中添加维生素C既作营养强化剂又作抗氧化剂
判断
1.在食品包装袋中放入装有硅胶的透气小袋,可以防止食物变潮及氧化变质(× )
2.二氧化硫有毒,严禁将它添加到任何食品和添加剂中(× )
3.食品袋内活性炭粉、活性铁粉和 NaCl 组成的混合物作除氧剂和干燥剂(√ )
4.氮气化学性质不活泼,可用作食品防腐剂(√ )
6.生产生活中的化学物质
1.过氧化钠——可用于呼吸面具和潜水艇里作氧气的来源。
2.碳酸钠——用于制造玻璃、造纸、纺织。热的纯碱溶液洗去油污。
3.BaSO4——不溶于水,不与胃酸反应,医疗上用作“钡餐”,用于肠胃照影
4. 乙二醇——用作内燃机的抗冻剂等。丙三醇(甘油)——用于制化妆品。
5.K2FeO4——是强氧化剂,还原产物铁离子水解生成氢氧化铁胶体,作新型净水剂。
6.地沟油——禁止食用,但可以用来制肥皂和生物柴油。
7.氮气N2——①焊接金属的保护气 ②填充灯泡 ③保存粮食作物 ④冷冻剂
8.氨气NH3——①制硝酸、铵盐的主要原料 ②用于有机合成 ③制冷剂
9.干冰、AgI——晶体——人工降雨剂。
10. AgBr——照相感光剂。
11. NaHCO3、Al(OH)3——治疗胃酸过多,NaHCO3还是发酵粉的主要成分之一。
12. 白磷——制高纯度磷酸、燃烧弹;红磷——制安全火柴、农药等。
13. H2O2——氧化剂、漂白剂、消毒剂、脱氯剂、火箭燃料等; O3——漂白剂、脱色剂、消毒杀菌剂、自来水消毒剂、地球保护伞。
14.石膏——制模型、水泥硬化调节剂、制豆腐过程中用它使蛋白质凝聚盐析。
15.高分子分离膜——有选择性地让某些物质通过而把另外一些物质分离掉。广泛应用于废液的处理及废液中有用成分的回收,海水和苦咸水的淡化,食品工业、氯碱工业等物质的分离,而且还能用在各种能量的转换上,等等。
16.氧化铝——高级耐火材料(如制耐火坩埚、耐火管、耐高温的实验仪器,刚玉球磨机、高压钠灯的灯管),红宝石蓝宝石的主要成分。
17.消毒杀菌:
氯气(自来水消毒,现在开始用新的消毒剂如ClO2、O3等);
漂白液、漂白粉(用于漂白棉麻、纸张,又可用于游泳池及环境消毒);
高锰酸钾(稀溶液用于皮肤消毒);
酒精(75%,用于皮肤消毒。酒精浓度过大会在细胞壁上形成一层膜,故消毒杀菌时酒精浓度不宜过大);
碘酒(用于皮肤消毒);
苯酚(粗品用于环境消毒、制洗涤剂,软膏用于皮肤消毒);
甲醛(福尔马林,用于环境消毒和浸制动物标本)。
18.钢化玻璃——成分与普通玻璃相同;有机玻璃——又名“亚克力材质”主要成分为聚甲基丙烯酸甲酯。
19. Fe3O4——黑色晶体,有磁性,俗称磁性氧化铁。Fe2O3——红棕色粉末,俗称铁红,常用作红色颜料。赤铁矿(主要成分是Fe2O3)是高炉炼铁原料。
20.硫(俗称硫黄)——常用作制黑火药(硫、硝酸钾、木炭按物质的量1:2:3混合)
21. 常用的食品和药品的干燥剂有:硅胶、生石灰、氯化钙、吸水性植物纤维等。
22 .C-14用于测定文物的年代,H-2、H-3用于制造氢弹, 放射性同位素用于育种和治疗恶性肿瘤。
23. CH4——天燃气的主要成分;乙烯——果实催熟剂、植物生长调节剂、其产量是石油化工发展水平的标志;乙炔——氧炔焰(切割、焊接金属)。
24.明矾KAl(SO4)2∙12H2O——澄清剂、净化剂
25.次氯酸盐——具有强氧化性,可作杀菌消毒剂,还可作漂白剂
26.碘酸钾——在常温下稳定,加碘食盐中的含碘物质
27. He——化学性质稳定、密度小,可用于填充飞艇、气球
28.硅酸钠的水溶液俗称水玻璃,不燃不爆,可用作耐火材料;是一种无机黏合剂,盛放碱性溶液的试剂瓶不能用玻璃。
29. SO2——①漂白剂 ②杀菌消毒③可用作葡萄酒的食品添加剂
30. 活性炭——具有吸附性,可用于除异味
31.乙烯——①制塑料、合成纤维、有机溶剂等 ②植物生长调节剂(果实催熟)
32.HF——雕刻玻璃
33.ClO2——具有较强的氧化性,可用于自来水的杀菌消毒
34.液化石油气是以丙烷、丁烷为主要成分的碳氢化合物;水煤气:CO和H2;
石油裂解气:以乙烯、丙烯、甲烷为主;焦炉气:以H2、CH4、CO为主
35.聚丙烯熔融后喷丝压成熔喷布的过程中没有新物质生成,属于物理变化
36浓氨水具有挥发性和还原性,用浓氨水检验输送氯气的管道是否漏气
37.草木灰和硫酸铵反应生成氨气,使肥效降低草木灰和硫酸铵不能混合施用
38.氦气化学性质稳定、密度小,可用于填充飞艇、气球
39.硅酸钠的水溶液是一种无机黏合剂,盛放碱性溶液的试剂瓶不能用玻璃塞
40.硅酸钠的水溶液是一种无机黏合剂,盛放碱性溶液的试剂瓶不能用玻璃塞
41.小苏打溶液和明矾溶液反应生成二氧化碳,可以作泡沫灭火器
42.聚乙烯性质稳定、无毒,聚氯乙烯有毒,则聚乙烯可作食品包装袋,聚氯乙烯不能
43.植物油中含有碳碳双键,能发生加成反应,植物油氢化制人造奶油
44.聚四氟乙烯具有抗酸、抗碱、抗各种有机溶剂的特点,可用于厨具表面涂层
45.食醋与碳酸钙反应生成可溶于水的醋酸钙,可以用食醋除水垢
46.乙酸和乙醇发生酯化反应生成乙酸乙酯,烧菜时加入醋和料酒可提香
练习:
1.2022年2月4日在北京开幕的第22届冬奥会,科技部提出了“科技冬奥”理念,并重点着力于此次冬奥会的科技支撑保障工作。下列说法不正确的是( C )
A.北京冬奥会上使用二氧化碳跨临界制冰机组,与传统制冷剂氟利昂相比更加环保
B.冬奥会上采用紫外杀菌技术对手机和笔记本电脑进行消毒,这是利用紫外线使蛋白质变性
C.轻质高强度的碳纤维有舵雪橇中的碳纤维是一种耐高温、抗摩擦、导电、导热及耐腐蚀的高分子材料
D.冬奥会采用了氢燃料电池车,还开发了全新的车载光伏发电系统,体现了“绿色出行”的理念
2.化学与生活、社会发展息息相关。下列说法正确的是( C )
A.燃料电池的能转量化率可达100%
B.“熔喷布”可制作N95型等口罩,生产“熔喷布”的主要原料是聚丙烯,它属于纯净物
C.体积分数75%的乙醇溶液可用于医疗消毒
D.84消毒液与酒精混用杀菌消毒效果更好
3.下列有关说法正确的是( C )
A.医用酒精和84消毒液(NaClO溶液)混合使用能增强它们的消毒效果
B.气溶胶被认为可以传播新冠病毒,它是气体分散质分散到液体分散剂中的一种胶体
C.“熔喷布”可用于制作口罩,生产“熔喷布”的主要原料是聚丙烯,它属于混合物
D.疫情期间可以多吃富含纤维素的食物,它们在人体内都可以通过水解反应提供能量
4.化学与科学、技术、社会、环境(STSE)密切联系。下列说法正确的是( B )
A.为了提高酒精的杀菌消毒效果,医院常使用体积分数为100%的酒精
B.生产普通医用口罩的主要原料聚丙烯是一种高分子化合物
C.聚乙烯是生产食品保鲜膜、塑料水杯等生活用品的主要原料,可用聚氯乙烯替代
D.高纤维食物是富含膳食纤维的食物,在人体内都可通过水解反应提供能量
5.化学与生产、生活、科技、环境等密切相关。下列说法不正确的是( C )
A.涤纶的主要成分是聚酯纤维
B.石油在加热和催化剂的作用下,可以通过结构的重新调整,使链状烃转化为环状烃,如苯或甲苯
C.“歼-20”飞机上大量使用的碳纤维是一种新型有机高分子材料
D.工业用乙烯直接氧化法制环氧乙烷体现了“绿色化学”和“原子经济”
6.化学与生活密切相关,下列说法正确的是( C )
A.酿酒工艺中加入的“酒曲”与面包工艺中加入的“发酵粉”作用相同
B.氨水显碱性,不能与金属反应,所以运输过程中可以用铁罐车
C.葡萄酒中通常添加微量的SO2,既可以杀菌消毒,又可以防止营养成分被氧化
D.大多数胶体的胶粒带电,利用这一性质可进行“血液透析”和“静电除尘”
7.化学与生活密切相关,下列说法不正确的是( B )
A.灼烧的方法能区分蚕丝和棉纤维
B.酿酒过程中葡萄糖在酒化酶的作用下发生水解反应生成乙醇
C.CO、甲醛、放射性元素氡(Rn)都是室内空气污染物
D.混凝法、中和法和沉淀法是常用的工业污水处理方法
8.化学与生活生产密切相关。下列说法中,不正确的是( A )
A.将海水直接电解可获得 Mg及Cl2等单质
B.把石灰浆喷涂在树干上可消灭树皮上的过冬虫卵
C.施用适量石膏可降低盐碱地(含较多NaCl、Na2CO3)的碱性
D.施肥时,铵态氮肥不能与草木灰(含K2CO3)混合使用
9.化学与生活密切相关。下列说法错误的是( C )
A.地下钢铁管道用导线连接锌块可以减缓管道的腐蚀
B.燃料电池的反应物由外部供给,其电极材料可以相同
C.在铁制品上镀铜时,铁制品为阳极,铜盐溶液为电镀液
D.锅炉水垢中的CaSO4,可先用Na2CO3溶液处理,再用醋酸洗涤
10.化学与生活、生产及科技密切相关。下列叙述正确的是(A )
A.工业制硫酸用98%的浓硫酸代替水吸收SO3
B.汽车尾气中氮氧化物的产生主要是由于汽油中含有氮元素
C.高纯度的硅单质广泛用于制作光导纤维
D.纳米铁粉主要通过物理吸附作用除去污水中的Cu2+、Ag+、Hg2+
11.化学与生活、社会、科技和环境密切相关。下列说法不正确的是( C )
A.地下管道用导线连接锌块可以减缓管道的腐蚀
B.打开汽水瓶盖时有大量气泡冒出,可用勒夏特列原理解释
C.明矾常用作净水剂,是因为它能够消毒杀菌
D.电器着火可用干粉灭火器灭火
12.化学与生活、科技、医药、工业生产均密切相关,下列描述不正确的是( C )
A.北京冬奥会使用氢燃料电池车有利于保护环境
B.金属钠着火不能用水而需要用干燥的沙土来灭火
C.硅是重要的半导体材料,广泛应用于生产光导纤维
D.小苏打是制作馒头和面包等糕点的膨松剂,也是治疗胃酸过多的一种药剂
13.化学与生活关系密切,下列说法正确的是( B )
A.用白糖腌制果脯可防止果脯变质,原因是白糖能使蛋白质变性
B.二氧化氯、臭氧均具有强氧化性,因此可用作自来水消毒剂
C.打印机黑色的墨粉中含有铁的氧化物,这种氧化物是氧化铁
D.钢管表面镀锌可以防止钢管被腐蚀,镀层破损后,钢管反而会加速腐蚀
14.化学与生活、生产和科技密切相关。下列说法错误的是( B )
A.利用等放射性同位素释放的射线育种
B.火灾现场有大量活泼金属存放时,用泡沫灭火器灭火
C.耐高温的氮化硼陶瓷基复合材料用于建设“天宫”空间站
D.水果保鲜可利用浸有高锰酸钾溶液的硅藻土吸收其释放出的乙烯
15.化学与生活息息相关。下列说法错误的是( B )
A.南阳独山玉的化学成分主要为硅酸钙铝,硅酸钙铝是硅酸盐
B.方城羊肉烩面中的面主要含有淀粉,淀粉是纯净物
C.张林麻油十里飘香、入口醇爽,“十里飘香”说明分子在运动
D.新野皮南牛的牛肉富含蛋白质,蛋白质是有机高分子化合物
16.化学与生活、生产及科技密切相关,下列有关说法错误的是( C )
A.载人潜水器最关键的部件——供人活动的耐压球壳是用钛合金金属材料制造的
B.喷气式飞机的发动机叶片是用镍钴合金金属材料制造的
C.耐高温的陶瓷轴承是用二氧化硅新型无机非金属材料制造的
D.医用无防布防护服是用聚乙烯有机高分子材料制造的
17.化学与生活紧密相连。下列说法正确的是( C )
A.碳酸氢钠不能用作食用碱
B.液化石油气的主要成分是甲烷和丙烷
C.燃放烟花爆竹产生的刺激性气体含SO2
D.三星堆的青铜纵目人神像出土时其表面呈亮红色
化学与生活-文言文
【重温知识·固基础】
(一)传统文化中的物质与工艺判断
1、传统文化涉及“物质”的判断
(1)《汉书》中“高奴县有洧水可燃”,这里的“洧水”指的是石油
(2)《天工开物》中“凡石灰经火焚炼为用”里的“石灰”指的是CaCO3
(3)《天工开物》中有“至于矾现五色之形,硫为群石之将,皆变化于烈火”,其中的“矾”指的是含结晶水的硫酸盐
(4)《天工开物》中有如下描述:“世间丝、麻、裘、褐皆具素质……”文中的“裘”主要成分是蛋白质
(5)《本草纲目》中的“石破”条目下写道:“采蒿蓼之属,晒干烧灰,以水淋汁,久则凝淀如石,浣衣发面,亦去垢发面。”结合中学化学中从草木灰中提取K2CO3实验,可知这里的“石碱”是指K2CO3
(6)《本草纲目》中“冬月灶中所烧薪柴之灰,令人以灰淋汁,取碱浣衣”中的碱是K2CO3
(7)《本草纲目拾遗》中在药物名“鼻冲水”条目下写道:“贮以玻璃瓶,紧塞其口,勿使泄气,则药力不减,气甚辛烈,触人脑,非有病不可嗅。”氨水具有挥发性,氨气有强烈的刺激性气味,这里所说的“鼻冲水”指的是氨水
(8)《本草纲目拾遗》中在药物名在“刀创水”条目下写道:“治金创,以此水涂伤口,即敛合如故。”碘酒具有 杀菌消毒的作用,这里的“刀创水”指的是碘酒
(9)《本草纲目拾遗》中在药物名“强水”条目下写道:“性最烈,能蚀五金……其水甚强,五金八石皆能穿第, 惟玻璃可盛。”“强水”化学性质活泼,能腐蚀大多数金属和矿石,硝酸具备这种性质特点,因而这里的“强水”是指硝酸
(10)《黄白第十六》中“曾青涂铁,铁赤如铜”,其中“曾青”是可溶性铜盐
(11)《本草经集注》中“以火烧之,紫青烟起,乃真硝石也”“硝石”指KNO3
(12)唐代诗人白居易留下了“试玉要烧三日满,辨材须待七年期”的名句。这里的“玉”即玉石,其主要成分是硅酸盐,熔点较高
(13)《梦溪笔谈·器用》中“古人以剂钢为刃,柔铁为茎干,不尔则多断折”的“剂钢”是指铁的合金
(14)我国晋朝傅玄的《傅鹑觚集·太子少傅箴》中写道:“夫金木无常,方园应行,亦有隐括,习与性形。故近朱 者赤,近墨者黑。”这里的“朱”语意为红色,指的是朱砂,主要成分为HgS
(15)我国晋代炼丹家、医学家葛洪所著《抱朴子》一书中记载有“丹砂烧之成水银,积变又还成”,丹砂是红色的硫化汞
(16)《神农本草经》中“水银……熔化还复为丹”里的“丹”是HgO
(17)《集注》;“鸡屎矾不入药用,惟堪镀作,以合熟铜;投苦酒(醋)中,涂铁皆作铜色,外虽铜色,内质不变” 中鸡屎矾指碱式硫酸铜或碱式碳酸铜
(18)《新修本草》是我国古代中药学著作之一,记载844种,其中关于“青矾”的描述为:“本来绿色,新出窟 未见风者,正如琉璃……,烧之赤色……”“青矾”的主要成分为 FeSO4·7H2O
(19)1856年,英国传教士威康臣先生在译著《格物探源》中提到:“天地万物皆以六十四种元质配合而成,如金银 铜铁养轻淡炭等皆是元质,皆由微渺而造”,微渺即现代之原子、元质即现代之元素、养、轻、淡即氧、氢、 氮三种元素
(20)中国丝绸有五干年的历史和文化。古代染坊常用某种“碱剂”来精炼丝绸,该“碱剂”的主要成分是一种盐.
能促进蚕丝表层的丝胶蛋白杂质水解而除去,使丝绸颜色洁白、质感柔软、色泽光亮。这种“碱剂”是草木灰
(21)唐代刘禹锡撰于818年的《传信方》中有这样一段描述“治气痢巴石丸,取白矾一大斤,以炭火净地烧今汁
尽,则其色如雪,谓之巴石”,巴石主要化学成分为KAl(SO4)2·12H2O
(22)战国所著《周礼》中记载沿海古人“煤饼烧蛎房成灰”(“蛎房”即牡蛎壳),并把这种灰称为“蜃”,“蜃”
的主要成分为CaO
(23)《咏煤炭》(明·于谦)中“凿开混沌得乌金……不辞辛苦出山林”其中“乌金”的主要成分是煤炭
2、传统文化涉及“变化”的判断
(1)李白有诗云“日照香炉生紫烟,遥看瀑布挂前川”。香炉;指香炉峰:紫烟:指日光透过云雾,远望如紫色的烟云。译文:香炉峰在阳光的照射下生起紫色烟霞,远远望见瀑布似白色绢绸悬挂山前
(2)“莫道雪融便无迹,雪融成水水成冰”,描述的冰融化、水结冰的情景,属于物理变化
(3)龚自珍诗句“落红不是无情物,化作春泥更护花”,阐述了作物中氮、磷、钾及微量元素等植物营养元素可循环利用的事实
(4)“凡造竹纸……用上好石灰化汁涂浆”,造纸利用了石灰[Ca(OH)2]的碱性
(5)“曾青(硫酸铜)涂铁,铁赤色如铜”,译文:铜盐硫酸铜涂在铁器上,铁器变成红色像铜一样。该反应是铁与铜离子的置换反应
(6)《天工开物》记载:“凡研消不以铁碾入石白,相激火生,祸不可测”说明KNO3研磨能易分解
(7)《本草纲目》“(火药)乃焰消、硫磺、山木炭所合,以为烽燧 诸药者”,利用KNO3的氧化性
(8)《馀冬录》中对胡粉[主要成分为2PbCO3·Pb(OH)2] 的制法有如下描述:“满阳产铅,居民多造胡粉。其法: 铅块悬酒缸内,封闭四十九日,开之则化为粉矣。化不白者,炒为黄丹。黄丹滓为密陀僧。”其中黄丹的主要成分为Pb3O4, 密陀僧的主要成分为PbO。胡粉中铅的化合价为+2价,黄丹(Pb3O4) 中铅的化合价有+2价和+4价两种化合价,铅的价态发生了变化,故胡粉炒为黄丹的过程中发生了氧化还原反应
(9)《本草图经》中“绿矾形似朴消(Na2SO4·10H2O)而绿色,取此物置于铁板上,聚炭,封之囊袋,吹令火炽,其矾即沸,流出,色赤如融金汁者是真也”里的“绿矾”是 FeSO₄·7H2O, 描述了绿矾受热分解的现象
(10)青蒿一握,以水二升渍,绞取汁,屠呦呦对青蒿素的提取属于物理变化中的溶解
(11)熬胆矾铁釜,久之亦化为铜,该过程发生了置换反应
(12)公元前200多年写成的《山海经》记述:“……令丘之山。无草木,多灰。”这些都说的是天然气露到地面后, 发生燃烧的现象
(13)东汉成书记载有“石胆化铁则为铜”的石胆是硫酸铜,该方法开创了人类文明史上湿法冶金(铁)的先河 (14)成语“火上浇油”主要是化学变化);古诗词“千锤万凿出深山”主要是物理变化
(15)由古代从文献记载的内容,联系化学反应,判断是否为化学变化、物理变化;判断化学反应的类型,如置换反应、氧化还原反应等。如“烈火焚烧若等闲”,该过程涉及化学变化---碳酸钙的分解。“熬胆矾(CuSO₄·5H2O)铁釜,久之亦化为铜”,涉及的反应类型为置换反应或氧化还原反应
3. 传统文化涉及“物质分离”的判断
(1)《本草衍义》中对精制砒霜过程有如下叙述:“取砒之法,将生砒就置火上,以器覆之,令砒烟上飞着覆器, 遂凝结,累然下垂如乳,尖长者为胜,平短者次之。”文中涉及的操作方法是升华
(2)《本草纲目》记载了“皮硝”的提取方法;“煎炼入盆,凝结在下,粗朴者为朴硝,在上有芒者为芒硝,有牙 者为马牙硝。”该过程叙述了结晶法提纯芒硝的方法
(3)《天工开物》中对“海水盐”有如下描述:“凡煎盐锅古谓之牢盆……其下列灶燃薪,多者十二三眼,少者七 八眼,共煎此盘……火燃釜底,滚沸延及成盐。”文中叙述了从海水中提取海盐的操作过程,包括加热蒸发、结晶等基本操作
(4)《本草纲目》“烧酒”条目写道:“自元时始创其法,用浓酒和糟入甑,蒸令气上……其清如水,味极浓烈, 盖酒露也。”叙述了“蒸馏”技术在古代酿酒工艺中的应用
(5)《本草经集注》中区分硝石(KNO3) 和朴消(Na2SO4)的方法:“以火烧之,紫青烟起,乃真硝石也”,这是利用了钾元素的焰色反应
(6)《开宝本草》记载:“硝石,所在山泽,冬月地上有霜,扫取以水淋汁后,乃煎炼而成”涉及物质
的溶解、蒸发、结晶。
(7)我国明代本草纲目中收藏药物1892种,其中烧酒条目下写到:自元时创其法,用浓酒和糟入甑,蒸令气上…其清如水,味极浓烈,盖酒露也。这里所用的法是蒸馏
(8)明代《本草纲目》记载烧酒的制造工艺,“凡酸坏之酒,皆可燕烧”,“以烧酒复烧二次……价值数倍也”
6
涉及的操作方法是蒸馏
(9)东晋葛洪《肘后备急方》中“青蒿一握,以水二升渍,绞取汁”操作中“渍”表示浸取
(10)“……(KNO3) 所在山泽,冬月地上有霜,扫取以水淋汁后,乃煎炼而成”,“煎炼”涉及蒸发结晶操作
4. 经典史料中的化学工艺
(1)炼制陶器
陶瓷是传统的硅酸盐材料,它的基本原料是黏土。釉料中主要含有一些金属及其化合物,在高温烧制时金属及其化合物发生不同的氧化还原反应,产生不同颜色的物质。
(2)中国古代的冶金化学
(3)造纸:以我国古书《天工开物》卷中所记载的竹纸制造方法为例,步骤如下:
①斩竹漂塘:将新砍下的嫩竹放入池塘中,浸泡一百日以上,利用天然微生物分解并洗去竹子的青皮。
②煮徨足火:放入“徨”桶内与石灰一道蒸煮,利用石灰的碱性脱脂、杀死微生物等。
③舂臼:把上述处理的竹子,放入石臼中打烂,形同泥面。
④荡料入帘:将被打烂的竹料倒入水槽内,并以竹帘在水中荡料,竹料成为薄层附于竹帘上面。
⑤覆帘压纸:将竹帘反过来,使湿纸落于板上。重复荡料与覆帘步骤,叠积上千张湿纸后,加木板重压以挤去大部分的水。
⑥透火焙干:将湿纸逐张扬起,生火焙干。
(4)黑火药
主要成分:硝酸钾、木炭和硫黄。
反应原理:2KNO3+S+3C eq \(=====,\s\up7(点燃)) K2S+N2↑+3CO2↑。
(5)酿酒
①酿酒起源:据《礼记》记载,西周已有相当丰富的酿酒经验和完整的酿酒技术规程,其中“月令篇”叙述了负责酿酒事宜的官“大酋”在仲冬酿酒时必须监管好的6个环节:“秫稻必齐,曲蘖必时,湛炽必洁,水泉必香,陶器必良,火齐必得,兼用六物。”
②酿酒:先用米曲霉、黑曲霉、黄曲霉等将淀粉分解(水解)为葡萄糖,称为糖化;再用酵母菌将葡萄糖发酵产生酒精,发酵后的混合料经过蒸馏,得到白酒和酒糟。
练习
1. 唐代刘禹锡撰于818年的《传信方》中有这样一段描述“治气痢巴石丸,取白矾一大斤,以炭火净地烧令汁尽,则其色如雪,谓之巴石”。据此推测,用于治气痢的巴石丸,其主要原料的化学成分为( C )
A.CuSO4 B.FeSO4·7H2O C.KAl(SO4 )·12H2O D.Fe2(SO4)·9H2O
2. 中国古代科学著作《天工开物》中有言;“世间丝、麻、裘、褐皆具素质。”“裘”的主要成分是( C )
A. 维生素 B. 油脂 C. 蛋白质 D.纤维素
3. 《汉书》中“高奴县有洧水可燃”,沈括在《梦溪笔谈》中对“洧水”的使用有“予知其烟可用,试扫其烟为墨,黑光如漆,松墨不及也,此物必大行于世”的描述,对上文进行的某些分析正确的是( C )
A. “洧水”的主要成分是油脂 B.“洧水”的主要成分是煤油
C. 烟的主要成分是炭黑 D. 烟的主要成分是石墨
4. 炼丹是古人为追求长生而炼制丹药的方术,晋人葛洪《抱朴子·金丹篇》记载:“凡草木烧之即烬,而丹砂(硫化汞)烧之成水银,积变又还成丹砂”。其中未涉及到的反应类型( D )
A. 化合反应 B. 分解反应 C. 氧化还原反应 D.置换反应
5.中国古代炼丹术促进了金属冶炼技术的发展。唐代《丹房镜源》中记载了炼制铅丹的方法:“熔铅成汁,下醋点之,滚沸时下硫一小块,续下硝少许······炒为末,成黄丹胡粉。”下列叙述正确的是( A)
A. 上述过程中发生了置换反应
B. “滚沸”中仅有物理变化
C. “硝”是指硝酸
D. “黄丹胡粉”是纯净物
6. 古籍中记载的下列事实或现象的形成,未涉及氧化还原反应的是( C )
A.《本草纲目》:“野外之鬼磷,其火色青,其状如炬,俗称鬼火”
B.《淮南万毕术》:“曾青得铁则化为铜”
C.《梦溪笔谈》:“石穴中水所滴者皆为钟乳”
D.《本草经疏》:“丹砂(HgS),味甘微寒而无毒……若经伏火……则毒等砒硇,服之必毙”
7. 古籍《天工开物》收录了井盐的生产过程。其中“汲水而上,入于釜中煎炼,顷刻结盐,色成至白”的描述,涉及的物质分离操作为( B )
A. 趁热过滤 B. 浓缩结晶 C. 常压蒸馏 D. 萃取分液
8.“水飞“是传统中医中将不溶的药材与适量水共研细,取极细药材粉末的方法。《医学入门》中记载提纯铜绿的方法:“水洗净,细研水飞,去石澄清,慢火熬干。”文中涉及的操作方法是( B )
A. 洗涤、溶解、过滤、灼烧 B. 洗涤、溶解、过滤、蒸发
C. 洗涤、萃取、过滤、燕馏 D. 洗涤、萃取、过滤、燕发
9. 明代宋应星所著的《天工开物》一书蕴含着丰富的化学史料。下列语句中包含过滤操作的是( D )
A. 炉甘石烟洪飞损 B. 其底铺薪,发火煅红
C. 倾入盆中,经宿结成白雪 D. 取入缸中没三个时,漉人釜中煎炼
10. 中华诗句华丽优美且富含哲理,古人常将化学知识融入诗句中,以下诗句包含化学变化的是( B )
A. 南朝四百八十寺,多少楼台烟雨中 B. 爆竹声中一岁除,春风送暖入屠苏
C. 千淘万漉虽辛苦,吹尽狂沙始到金 D. 水声冰下咽,砂路雪中平
11.《中国诗词大会》不仅弘扬了中国传统文化,还蕴含着许多化学知识,下列诗词分析不正确的是( A )
A. 李白诗句“日照香炉生紫烟,遥看瀑布挂前川”,“紫烟”指“香炉”中碘升华的现象
B. 刘禹锡诗句“千淘万漉虽辛苦,吹尽狂沙始到金”,金性质稳定,可通过物理方法得到
C. 王安石诗句“爆竹声中一岁除,春风送暖入屠苏”,爆竹的燃放涉及氧化还原反应
D. 曹植诗句“煮豆燃豆萁,豆在釜中泣”,这里的能量变化主要是化学能转化为热能
12.中国传统文化中蕴藏丰富的化学知识;下列有关说法正确的是( B )
13.中国炼丹家约在唐代或五代时期掌握了以炉甘石点化鍮石(即鍮石金)的技艺:将炉甘石(ZnCO3)、赤铜矿(主要成分为Cu2O)和木炭粉混合加热至800 ℃左右可制得与黄金相似的鍮石金。则下列说法错误的是( )
A.鍮石金是铜锌合金
B.炉甘石点化鍮石过程包含分解反应、置换反应
C.可用稀盐酸鉴别鍮石金和黄金
D.炉甘石点化鍮石过程不涉及氧化还原反应
【答案】D
14.《博物新编》有关于磺强水制法的记载:“以铅作一密炉,炉底贮以清水,焚硝磺于炉中,使硝磺之气重坠入水,然后将水再行蒸炼,一如蒸酒甑油之法,务使水汽尽行升散,则所存者是磺强水矣。”(提示:“硝”指KNO3,“磺”指硫黄)下列有关磺强水的说法正确的是( )
A.“焚硝磺”时发生的是氧化还原反应
B.磺强水是一种易挥发的强电解质
C.0.01 ml·L-1的磺强水溶液的pH=2
D.磺强水溶液中不存在分子
【答案】A
核心思想
改变“先污染后治理”的观念和做法,利用化学原理和技术手段,减少或消除产品在生产和应用中涉及的有害化学物质,实现从源头减少或消除环境污染,原则是原子利用率为100%
理解
绿色化学是从源头制止污染,而不是在末端治理河染,在合成方法上应具“原子经济性”,即尽量使参加过程的原子都进入最终产物
原子经济利用率
指目标产物占反应物总量的百分比,即原子利用率=(预期产物的相对分子质量/全部生成物的相对分子质量总和)×100%,按绿色化学的原则,最理想的“原子经济“就是反应物中的原子全部转化为期望的最终产物,即原子利用率为100%
PM2.5
指大气中直径小于或等于2.5微米的颗粒物,也称为可入肺颗粒物。它的直径还不到人的头发丝粗细的1/20。虽然PM2.5只是地球大气成分中含量很少的组分,但它对空气质量和能见度等有重要的影响。与较粗的大气颗粒物相比,PM2.5粒径小,富含大量的有毒、有害物质且在大气中的停留时间长、输送距离远,因而对人体健康和大气环境质量的影响更大
雾霾
SO2、NO2和可吸入颗粒物与雾气结合的混合物。雾霾是雾和霾的组合词,燃煤和汽车尾气是雾霾天气产生的重要原因。但是雾和霾的区别很大,雾是由大量悬浮在近地面空气中的微小水海或冰晶组成的气溶胶系统,是近地面层空气中水汽凝结(或凝华)的产物。空气中的灰尘、硫酸、硝酸等颗粒物组成的气溶胶系统造成视觉障碍的叫霾。PM2.5被认为是造成雾霾天气的“元凶”
概念
正常雨水偏酸性,pH约为5.6,这是因为大气中的CO2溶于雨水中的缘故。酸雨是指pH小于5.6 的雨雾或其他形式的大气降水,它是由人为排放的二氧化硫和氮氧化物转化而成的,绝大部分是硫酸型和硝酸型酸雨
酸雨的形成
硫酸型酸雨
SO2+H2O⇌H2SO3 2H2SO3+O2=2H2SO₄
SO2主要来源:化石燃料及其产品的燃烧、含硫金属矿石的冶炼、硫酸生产的废气等
硝酸型酸雨
氮氧化合物NO、NO2引起:2NO+O2=2NO2,3NO2+H2O=2HNO3+NO
氮氧化物主要来源:煤和石油的燃烧、汽车尾气、硝酸工厂的废气等
概念
指汽车、工厂等污染源排入大气的碳氢化合物和氮氧化合物等一次污染物,在阳光(紫外线)作用下会发生光化学反应生成二次污染物,参与光化学反应过程的一次污染物和二次污染物的混合物所形成的有毒烟雾污染现象
主要污染物
氮氧化物和碳氢化合物(汽车尾气),空气中氮的氧化物主要来自石油产品和煤燃烧的产物、汽车尾气以及制硝酸工厂的废气等
赤潮
海水中的红藻、褐藻由于吸收较多的营养物质(N、P等)而过度繁殖,引起海潮呈赤色的现象。它会造成海水的严重缺氧。
水华
人为向淡水中投入(或排入)生物需要的营养物质(N、P等)后,导致水面上的藻类疯长、繁殖, 并使水质恶化而产生腥臭味,造成鱼类及其它生物大量死亡的现象。
分类依据
类别
概念
按开发利用 状况分类
常规能源
指已经大规模生产和广泛利用的能源,如;煤、石油、天然气、水能等
新型能源
利用先进技术所获得的能源,如:核聚变能、风能、太阳能、海洋能等
按属性分类
可再生能源
在短时间内可连续再生利用的一次能源,如:水能、风能
不可再生能源
经过亿万年形成的,短期内无法恢复的能源,如:煤、石油、天然气等
按转化传递 过程分类
一次能源
指从自然界取得的未经改变或转变而直接利用的能源,如;天然气、煤、石 油、水能、太阳能、风能
二次能源
指由一次能源经过加工转换以后得到的能源,如:煤气、氢气、电力、液化 石油气等
化学资源
加工方法
变化类型与产品
石油
分馏
(物理变化)
用蒸发和冷凝的方法将原油分成不同沸点范围的馏分,主要目的是获得以燃料油为主的不同石油产品,如:石油气、汽油、煤油、柴油、重油等
裂化
(化学变化)
在一定条件下,把分子量大、沸点高的烃断裂为分子量小,沸点低的烃,主要目的是提高汽油的产量和质量,如:汽油
裂解
(化学变化)
即深度裂化,在高温下,把长链分子的烃断裂为各种短链的气态烃和液态烃,主要目的是获得短链气态烃,如:乙烯、丙烯、甲烷等化工原料
催化重整
(化学变化)
在催化剂作用下,把汽油中的直链烃转化为芳香烃和具有支链的异构烷烃,主要目的是获得芳香烃,如:苯、甲苯、二甲苯等芳香烃
煤
(化学变化)
干馏
将煤隔绝空气加强热使煤中的有机物分解的过程,工业上也叫煤的 焦化,主要得到焦炉气、煤焦油、焦炭等
气化
将煤转化为可燃性气体的过程,主要是 C(s)+H2O(g)=加热=CO(g)+H2(g)
液化
直接液化:把煤转化为液体燃料的过程;
间接液化:先转化为CO和 H2,CO和H2在催化剂作用下合成甲醇等
生物质能
通过光合作用,太阳能以化学能的形式贮藏在生物质中的能量形式;木材、森林废弃物、农业废弃物、植物、动物粪便、沼气等
新能源
太阳能、风能、潮汐能、氢能、核能
可燃冰
可燃冰是水与天然气相互作用形成的晶体物质,主要存在于冻土 层和海底大陆坡中,其主要成分是一水合甲烷晶(CH4·H2O),它是人类的后续新能源,具有高效、使用方便、清洁无污染等优点
胆铜法
用胆水炼铜是中国古代冶金化学中的一项重要发明。早在西汉时就已有人觉察到这一化学反应,《淮南万毕术》《神农本草经》就提到:“白青(碱式碳酸铜)得铁化为铜”,“石胆……能化铁为铜”
冶炼青铜
过程大致是先把选好的矿石加入熔剂,再放入炼炉内,点燃木炭熔炼,等火候成熟,弃去炼渣得初铜。初铜经提炼才能获得纯净的红铜。红铜加锡、铅熔成合金,即是青铜。
淘冶黄金
黄金都是以游离状态存在于自然界,分沙金和脉金(小金)两种。历史上的早期采金技术都是“沙里淘金”。例如,《韩非子·内储说上》提到“丽水之中生金”
炼锌
锌的冶炼:明代《天工开物》记载“火法“冶炼锌:“炉甘石十斤,装载入一泥罐内, ……然后逐层用煤炭饼垫 盛,其底铺薪,发火煅红, ……冷淀,毁罐取出, ……,即倭铅也”(注:炉甘石的主要成分为碳酸锌,泥罐中掺有煤炭)。其冶炼Zn 的方程式为
镍白铜
镍白铜自古是中国云南的特产。东晋常璩《华阳国志》就已记载:“螳螂县因山名也,出银、铅、白铜、杂药。”明代云南已大量生产似银的锌镍铜合金,称为“中国白铜”
A
宋·敖敬陶孙“人生请治田,种秫多酿酒”
酿酒的主要原料是油脂
B
明·徐祯卿“草桑作蚕丝,罗琦任依着”
区分蚕丝和棉纤维可用灼烧的方法
C
宋·苏轼~蜜蜂采花作黄蜡,取蜡为花亦其物”
蜂蜜中含果糖、葡萄糖、蔗糖和麦芽糖,它们都属于单糖
D
《纲目》“桐油吐人,得酒即解”
桐油的主要成分为高级脂肪酸甘油酯,高级脂肪酸甘油酯属于高分子化合物
相关试卷
这是一份专题复习 高考化学 考点34 化学电源 讲义,共19页。试卷主要包含了电池的分类,常见的化学电源等内容,欢迎下载使用。
这是一份高考化学一轮复习 化学与生活专题讲义,共26页。试卷主要包含了 化学与环境保护,蒸馏法是常用的海水淡化方法之一,高性能分离膜可用于海水淡化,双氧水和碘酒都可作医用消毒剂等内容,欢迎下载使用。
这是一份2023届高三化学高考备考一轮复习 第一专题 化学与生活 测试题,共28页。试卷主要包含了 化学促进了科技进步和社会发展, 化学与生活紧密相连等内容,欢迎下载使用。

