所属成套资源:备战2024年中考物理重难点突破一轮课件+讲义与试卷解析
中考物理精练3-第二讲 惯性定律与惯性(解析版)12
展开
这是一份中考物理精练3-第二讲 惯性定律与惯性(解析版)12,共8页。
【知识梳理】
【典题精讲】
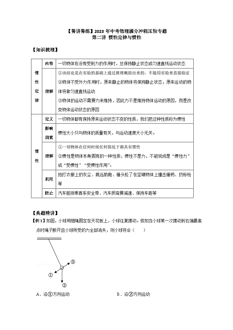
【例1】如图,小球用细绳固定在天花板上,小球往复摆动。假如当小球某一次摆动到右端最高点时绳子断开且小球所受的力全部消失,则小球将会( )
A.沿①方向运动B.沿②方向运动
C.沿③方向运动D.保持静止
【分析】根据牛顿第一定律可知,当物体不受任何外力的时候,总保持匀速直线运动状态或静止状态,在力消失的一瞬间,原来运动的物体将做匀速直线运动,原来静止的物体将永远静止下去。
【解答】解:由图可知,小球摆到右端最高点时,速度为零,若此时小球所受的力全部消失,根据牛顿第一定律可知,小球将保持静止状态。
故选:D。
【例2】.如图所示,质量分别为M和m的两个物体A和B(M>m),将它们分别放在水平且光滑的很长的车板上,车以相同的速度v向右运动,当车突然停止运动时,则( )
A.两物体都立即静止
B.A物体运动得慢,B物体运动得快,两物体间的距离加大
C.两物体都以原来的速度v水平向右运动,它们之间的距离保持不变
D.A物体运动得快,B物体运动得慢,A将撞上B
【分析】小车会带动它上面的物体同时做匀速直线运动,当车突然停止时,两个物体由于惯性都会保持原来的运动状态不变,而原来它们的运动状态是相同的,所以现在的速度和方向依然是相同的,根据这一思路,我们可以判断以上选项的说法是否正确。
【解答】小车停止,两个物体由于惯性仍会保持原来的速度向右运动,不会立即静止。两物体原来的速度和方向相同,所以小车停止后,它们之间的距离会保持不变,不会相撞,距离也不会加大。
故选:C。
【例3】小明在科技馆参观时,看到了一件展品——弹球小火车,如图所示。小火车在水平轨道上沿直线匀速运动,若此时正好从车厢顶部的A孔中竖直向上弹出一个小球,请你判断该小球将落在A孔 (选填“前”、“后”或“中”),并说明理由。
【分析】一切物体都有保持原来静止状态或匀速直线运动状态的性质;相对于地面,小球做的是竖直上抛运动,水平方向做匀速运动,能落回小孔是因为小球具有惯性,在水平方向保持与火车相同的速度。
【解答】解:从A孔中竖直向上弹出一个小球,相对于地面,小球做竖直上抛运动,水平方向做匀速运动;因为小球具有惯性,在水平方向保持与火车相同的速度,所以小球最终能落回A孔中。
故答案为:中;因为小球具有惯性,不考虑空气阻力时,在水平方向保持与火车相同的速度,所以小球最终能落回A孔中。
【实战精练】
【练1】近年来,电动平衡车深受年轻人喜爱,已悄然成为生活中一种新的交通时尚。如果在骑行过程中,突然刹车,人的脚由于摩擦随车 (选填“减速”、“加速”或“匀速”),而人的上半身由于 会向 倾倒(选填“前”或“后”)。
【分析】物体具有保持原来运动状态不变的性质叫做惯性。
【解答】解:在骑行过程中,突然刹车,人的脚由于摩擦随车减速,而人的上半身由于惯性仍保持原来的运动状态,故会向前倾倒。
故答案为:减速;惯性;前。
【练2】如图所示,正在向右运动的运输液体货物的槽车,液体上有气泡,当车突然刹车时,气泡将向 运动(填左或右),其原因是液体因为 大而具有较大的惯性。
【分析】解决此题要知道惯性是物体固有的属性,一切物体在任何情况下都有惯性;运输车内的液体有质量,所以会有惯性,即有保持原来的运动状态的性质,液体中的气泡因此会由于液体的运动而运动。
【解答】解:当车突然刹车时,液体由于惯性要保持原来的运动状态,故液体相对车向右运动,故会将气泡挤向左方,其原因是液体因为质量大而具有较大的惯性。
故答案为:左;质量。
【练3】如图甲,一小车正在向左做匀速直线运动,车厢内悬挂一小球,剪断悬挂小球的细线,小球将落在 (选填“A点”“A点左侧”或“A点右侧”)。若某时刻小球状态如图所示,可判断小车在向左做 (选填“匀速”“加速”或“减速”)运动。
【分析】物体具有保持原来运动状态不变的性质叫做惯性,惯性是物体的基本属性,任何物体都具有惯性。
【解答】解:由题意知,在小车匀速直线行驶时,剪断悬挂小球的细线,小球由于惯性仍保持原来的运动状态,继续与小车一起向前运动,故小球将落在悬挂位置的正下方A点。
小车匀速运动时,小球和车厢保持相对静止状态,图乙中小球摆向小车行驶的方向,小球的速度大于车的速度,说明小车做减速运动。
故答案为:A点;减速。
【练4】生活中我们可以利用惯性,但有些时候还要尽量避免惯性造成的伤害。下列图中惯性现象与其他三个不同的是( )
A.纸飞机离开手以后继续飞行
B.跳远时助跑能跳的更远
C.开车要系安全带
D.锤几下锤柄锤头就牢牢地套在锤柄上了
【分析】惯性是任何物体都有保持原来运动状态不变的性质,有时对我们有用、有时有害,特别要防止惯性带来危害,据此对各选项逐一进行分析。
【解答】解:A、纸飞机离开手后,由于惯性,继续保持运动状态,还会继续飞翔,这是利用了惯性;
B、助跑的目的是让运动员在起跳前有一个较大的速度,起跳时,人由于惯性还要保持他起跳前的速度,从而能跳的更远,这是利用了惯性;
C、司机在驾驶汽车时必须系上安全带是为了减小惯性带来的伤害,防止发生事故;
D、锤头和锤柄一起向下运动,当锤柄静止时,锤头由于惯性继续向下运动,则可以紧套在锤柄上,这是利用了惯性。
与其他三个不同的是C。
故选:C。
【练5】关于物体的惯性,以下说法正确的是( )
A.苹果树上落下来的苹果,在下落过程中速度越来越快,惯性也越来越大
B.驾驶员系安全带,是为了减小驾驶员的惯性
C.高速公路对小汽车限速120km/h,而对大型货车限速是90km/h,是因为大货车质量大,惯性大
D.百米赛跑运动员到达终点不能马上停下来,是由于运动员受到惯性力
【分析】惯性指物体保持原来运动状态不变的性质,惯性大小只与物体质量有关,惯性不是力。
【解答】解:A.惯性的大小与速度无关,苹果从树上落下时,速度变大,但质量不变,惯性保持不变,故A错误;
B.驾驶员系安全带是可避免在急刹车时冲出车外或撞击方向盘,因为刹车时,人的下半身随车减速或停止运动,但上半身由于惯性还要往前运动,这是为了避免惯性带来的伤害,故B错误;
C.因为惯性与物体的质量有关,质量越大,惯性越大,货车的质量更大,具有的惯性更大,更不易停下,所以大型货车限速更低,故C正确;
D.运动员到达终点不能马上停下来,是因为运动员具有惯性,惯性是物体保持原来运动状态不变的性质,不能描述“受到惯性力的作用,”故D错误。
故选:C。
【练6】关于牛顿第一定律的理解,下列说法正确的是( )
A.力是维持物体运动状态的原因
B.不受力的物体,只能保持静止状态
C.该定律由斜面小车实验直接得出
D.如果物体不受力的作用,原来运动的物体将保持原有的速度一直做匀速直线运动
【分析】(1)力是改变物体运动状态的原因;
(2)牛顿第一定律内容:一切物体在没有受到任何力的作用时,总保持静止状态或匀速直线运动状态;
(3)牛顿第一定律是在实验的基础上,通过进一步的概括推理得出的。
【解答】解:A、力是改变物体运动状态的原因,不是维持物体运动状态的原因,故A错误;
B、不受力的物体,可能保持静止状态,也可能保持匀速直线运动状态,故B错误;
C、牛顿第一定律是在实验的基础上,通过进一步的概括推理得出的,不能通过实验直接得出,故C错误;
D、根据牛顿第一定律可知,如果物体不受力的作用,原来运动的物体将保持原有的速度一直做匀速直线运动,故D正确。
故选:D。
【练7】关于惯性,以下说法正确的是( )
A.百米赛跑运动员到达终点不能马上停下来,是由于运动员具有惯性
B.汽车驾驶员和乘客需要系上安全带,是为了消除汽车行驶中人的惯性
C.行驶中的公交车紧急刹车时,乘客会向前倾,是由于惯性力的作用
D.足球静止在水平地面上时没有惯性
【分析】一切物体都有保持原来运动状态不变的性质,叫惯性,惯性的大小只与物体的质量有关。
【解答】解:A、百米赛跑运动员到达终点不能马上停下来,是由于运动员具有惯性,仍会保持原来的运动状态,故A正确;
B、汽车驾驶员和乘客需要系上安全带,是为了减小惯性可能带来的伤害,但不能消除汽车行驶中人的惯性,故B错误;
C、行驶中的公交车紧急刹车时,乘客会向前倾,是由于人具有惯性,但不能说受到惯性力的作用,故C错误;
D、一切物体都有惯性,足球静止在水平地面上时也有惯性,故D错误。
故选:A。
【练8】在学习牛顿第一定律时,我们做了如图所示实验,下列有关叙述不正确的是( )
A.三次实验时,要让同一小车从斜面的同一高度静止滑下
B.实验中运动的小车会停下来,说明力能改变物体的运动状态
C.实验表明,小车受到的摩擦力越小,速度改变得就越快
D.根据甲、乙、丙的实验现象和科学推理相结合得出牛顿第一定律
【分析】实验中要求小车从同一斜面的同一高度由静止下滑,是为了保证小车到达水平面时有相同的速度,从而看出在不同材料上滑行的距离。而这三种材料我们非常熟悉,从而比较出受阻力的不同,然后我们可以推理如果没有任何阻力的话,物体的速度将不会改变,做匀速直线运动。
【解答】A、三次实验中,我们让小车从同一斜面的同一高度由静止下滑,是为了让小车每次到达水平面时的速度都相同,便于比较,故A正确;
B、实验中运动的小车会停下来,其运动状态发生了改变,是因为受到了阻力的作用,这说明力能改变物体的运动状态,故B正确;
C、在该实验中木板表面最光滑,小车在木板表面运动的距离最远,说明小车受到摩擦力越小,运动的距离越远,速度改变得就越慢,故C错误;
D、接触面越光滑,摩擦力越小,小车的速度减小得越慢。由此推理得出:假如小车受到的阻力为零,小车将做匀速直线运动,牛顿第一定律是在实验的基础上进一步推理概括出来的,故D正确。
故选:C。
【练9】如图所示,是神舟十三号载人飞船发射升空时的情境,在飞船发射升空时,会脱落一些“暖宝宝”,在“暖宝宝”脱落的瞬间,如果它所受的一切外力全部消失,那么“暖宝宝”将( )
A.静止在最高点B.匀速直线上升
C.匀速直线下降D.继续加速上升
【分析】牛顿第一定律的内容:一切物体在不受外力时,总保持静止状态或匀速直线运动状态。
【解答】在飞船发射升空时,暖宝宝”脱落前是加速向上运动的,在“暖宝宝”脱落的瞬间,如果它所受的一切外力突然消失,由牛顿第一定律可知,它将匀速直线上升。
故选:B。
【练10】牛顿第一定律揭示了力和运动的关系,由此判断下列说法正确的是( )
A.物体受到外力作用时运动状态一定会改变
B.牛顿第一定律是通过实验直接得出的力学基本定律之一
C.物体的运动状态发生变化时,该物体一定是受到了力的作用
D.变速运动的物体运动状态一定改变,而匀速转动的物体运动状态一定不变
【分析】(1)物体在平衡力的作用下,保持静止或匀速直线运动状态;
(2)牛顿第一定律是牛顿在前人研究成果基础上通过实验和推理得出的力学基本定律之一;
(3)力是改变物体运动状态的原因;
(4)运动状态的变化包括速度大小的变化和运动方向的变化。
【解答】解:A、物体受到平衡力的作用运动状态不会改变,故A错误;
B、牛顿第一定律指出:一切物体在不受力时,总保持静止状态或匀速直线运动状态;现实生活中的物体都受到力的作用,绝对不受力的物体不存在,所以牛顿第一定律不是通过实验得出的,而是在实验的基础上通过概括、推理得出的,故B错误;
C、力是改变物体运动状态的原因,物体的运动状态发生变化时,该物体一定是受到了力的作用,故C正确;
D、匀速转动的物体,其运动方向时刻发生变化,所以其运动状态是变化的,故D错误。
故选:C。
菁优网APP 菁优网公众号 菁优网小程序惯性定律
内容
一切物体在没有受到力的作用时,总保持静止状态或匀速直线运动状态
理解
①该结论是在实验的基础上通过推理概括出来的,不能用实验来直接验证
②物体不受外力作用时,原来静止的物体将保持静止状态,原来运动的物体将做匀速直线运动
③物体的运动不需要力来维持,因此力不是维持物体运动的原因,而是改变物体运动状态的原因
惯性
定义
一切物体都有保持原来运动状态不变的性质,我们把这种性质称为惯性
影响因素
惯性大小只与物体的质量有关,与运动速度大小无关。
理解
①一切物体在任何时候任何情况下都具有惯性
②惯性是物体本身固有的一种性质,惯性不是力,不能说成是“惯性力”或“受惯性”“受惯性作用”。
利用
拍打衣服上的灰尘、跳远助跑、锤头松了在坚硬物体上撞击锤柄、扔标枪等
防止
汽车前排乘客系安全带、汽车拐弯要减速、保持车距等
相关试卷
这是一份中考物理精练2-第二讲 惯性定律与惯性(原卷版)11,共5页。
这是一份中考物理精练12-第七讲 物体密度的测量(解析版)7,共31页。
这是一份中考物理重难点复习:3-热点2 比热容热值的理解及相关计算(精练)105,共20页。

