2023-2024学年海南省省直辖县九上物理期末经典试题含答案
展开学校_______ 年级_______ 姓名_______
考生请注意:
1.答题前请将考场、试室号、座位号、考生号、姓名写在试卷密封线内,不得在试卷上作任何标记。
2.第一部分选择题每小题选出答案后,需将答案写在试卷指定的括号内,第二部分非选择题答案写在试卷题目指定的位置上。
3.考生必须保证答题卡的整洁。考试结束后,请将本试卷和答题卡一并交回。
一、选择题(每题1分,共30题,30分)
1.现有A.B.C三个轻质小球,已知:A带负电,A和B相互吸引,C和A相互排斥,则下列说法正确的是
A.B一定带正电,C带负电
B.B可能不带电,C带负电
C.B可能带正电,C带正电
D.B可能不带电,C带正电
2.如图甲是呼气式酒精测试仪的电路原理图,R1为气敏电阻,它的阻值随酒精气体浓度的变化曲线如图乙,R2为定值电阻,电源电压保持不变.检测时,驾驶员呼出的酒精气体浓度越大,则
A.测试仪中电压表的示数越小
B.测试仪中电流表的示数越小
C.电路消耗的总功率越大
D.电压表与电流表示数的比值越大
3.下列事例中与水的比热容大的特性无关的是( )
A.夏天在地上洒水会感到凉快
B.北方的冬天楼房内的“暖气”用水作为传热介质
C.汽车发动机用水作为散热物质
D.海边昼夜温差变化比沙漠中昼夜温差变化小
4.以下所给出的现象中,物体运动状态不发生改变的是
A.原来静止的火车开出站台
B.小孩乘坐摩天轮匀速转动
C.熟透的苹果从树上下落
D.人站在自动扶梯上匀速斜向上运动
5.如图所示,小源同学将自制气压计从山脚带到山顶的过程中,气压计的水柱和外界气压的变化分别是( )
A.下降,升高B.上升,降低C.下降,降低D.上升,升高
6.下列用品中,通常情况下属于导体的是( )
A.食用油B.陶瓷碗C.铅笔芯D.塑料勺
7.一个标有“220V 440W”的电热器,当通过它的电流为1A时,它的实际功率( )
A.等于额定功率B.大于额定功率C.小于额定功率 D.无法判断
8.将带正电的玻璃棒靠近泡沫球,出现如图所示的情形。若改用带负电的橡胶棒靠近这个泡沫球,下列推断正确的是( )
A.若相互吸引,则泡沫球带正电
B.若相互吸引,则泡沫球不带电
C.若相互排斥,则泡沫球带正电
D.若相互排斥,则泡沫球不带电
9.关于电流、电压、电阻的关系,下列说法中正确的是
A.导体两端的电压越大,电阻越大
B.导体两端的电压为零时,电阻也为零
C.电阻是由导体本身的性质决定的,与电流、电压大小无关
D.导体中的电流越大,电阻越小
10.下列关于热现象的说法正确的是( )
A.当汽油在发动机内燃烧不充分时会冒黑烟,这时发动机的效率升高
B.打开香水瓶闻到香味说明分子在不停地做无规则运动
C.从蒸笼里拿出的馒头,放一阵子变凉了,是通过做功的方式改变了馒头的内能
D.海边昼夜温差较小是因为水的比热容小
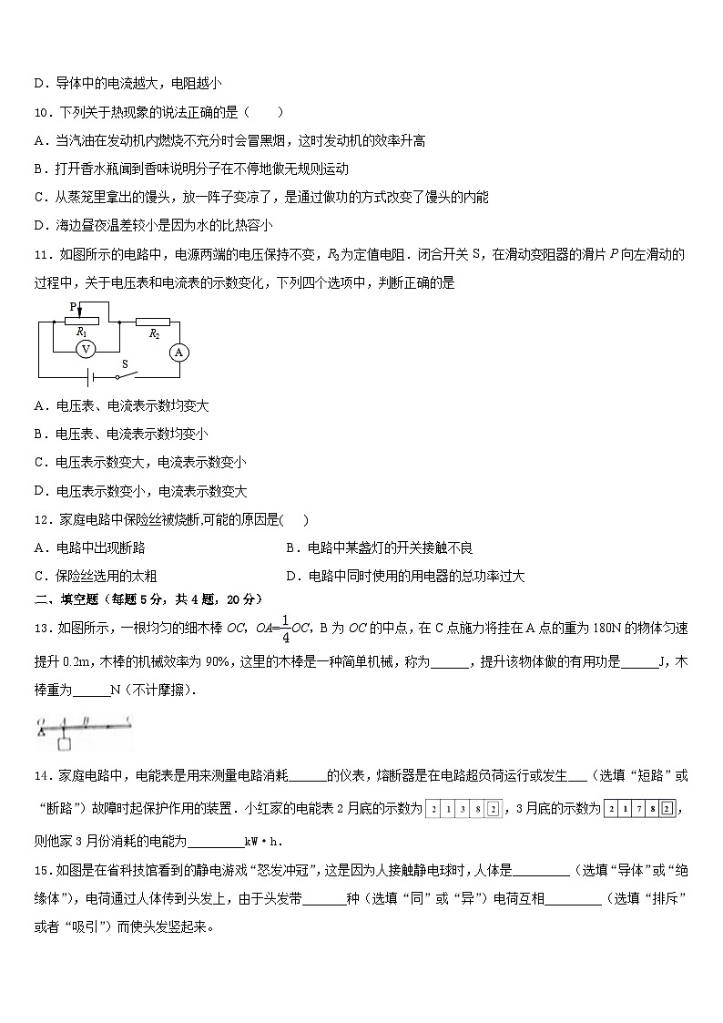
11.如图所示的电路中,电源两端的电压保持不变,R2为定值电阻.闭合开关S,在滑动变阻器的滑片P向左滑动的过程中,关于电压表和电流表的示数变化,下列四个选项中,判断正确的是
A.电压表、电流表示数均变大
B.电压表、电流表示数均变小
C.电压表示数变大,电流表示数变小
D.电压表示数变小,电流表示数变大
12.家庭电路中保险丝被烧断,可能的原因是( )
A.电路中出现断路B.电路中某盏灯的开关接触不良
C.保险丝选用的太粗D.电路中同时使用的用电器的总功率过大
二、填空题(每题5分,共4题,20分)
13.如图所示,一根均匀的细木棒OC,OA=OC,B为OC的中点,在C点施力将挂在A点的重为180N的物体匀速提升0.2m,木棒的机械效率为90%,这里的木棒是一种简单机械,称为______,提升该物体做的有用功是______J,木棒重为______N(不计摩擦).
14.家庭电路中,电能表是用来测量电路消耗______的仪表,熔断器是在电路超负荷运行或发生___(选填“短路”或“断路”)故障时起保护作用的装置.小红家的电能表2月底的示数为,3月底的示数为,则他家3月份消耗的电能为_________kW·h.
15.如图是在省科技馆看到的静电游戏“怒发冲冠”,这是因为人接触静电球时,人体是_________(选填“导体”或“绝缘体”),电荷通过人体传到头发上,由于头发带_______种(选填“同”或“异”)电荷互相_________(选填“排斥”或者“吸引”)而使头发竖起来。
16.干燥的秋天,脱下毛衣后,用手臂靠近小泡沫块,泡沫块就会粘满手臂,这是因为干燥的手臂与毛衣____后带电,而带电体具有_________的性质。
三、实验题(共12分)
17.(4分)小李和小乐按照课本要求探究并联电路中电流的规律,他们设计的电路图如图甲所示。
(1)在使用电流表测电流的实验中,小李试触时电流表的指针向着没有刻度的一侧偏转,如图乙所示,根据你的分析,你认为原因可能是________;
(2 )在实验过程中他们连接了如图丙所示的电路,闭合开关后,观察到灯L2______(选填“发光”或“不发光”);该电路存在的问题是:_________;
(3)请在图丙上只改动一根导线,使之符合L1、L2并联,电流表A1测干路电流,A2测灯L2的电流,开关控制所有用电器______;(要求:在需要改动的导线上画“×”,用笔将改动后的导线画出,导线不能交叉)
(4)他们改正错误后把电流表分别接入到电路中的A、B、C处,测出它们的电流,见下表
通过对上面数据的分析,可以得出的结论是________。实验中可以采用_____的方法改变A、B、C处的电流大小从而进行多次实验。
18.(4分)小明同学为了探究小灯泡亮度与实际功率的关系,设计了如图甲所示的实验电路,小灯泡标有“2.5V”的字样。
(1)图甲是小明连接的实验电路,同组的小红同学发现图中有一根导线连接错误,请你在这根导线上打“╳”,并在图中改正。
(____)
(2)电路连接正确后,闭合开关,发现小灯泡不亮,而电流表有示数,电压表没有示数.则可能的故障是_____。
(3)排除故障后继续实验,小明进行了4次测量,并将有关数据及现象记录在如下表格中.当电压表示数为1.7V时,电流表示数如图乙所示,请把表格补充完整.
(4)分析实验数据及现象,可得出的结论:_____。
(5)计算并分析小灯泡电阻不同的原因是:_____。
19.(4分)在“探究电流与电阻的关系”实验中,电源电压恒为4.5V,四个定电阻R1(5Ω),R2(10Ω),R4(20Ω)滑动变阻器标有“20Ω1A”字样,
(1)设计并正确连接如图甲的电路,把定值电阻R接入图甲中的A、B两点之间将滑动变阻器的滑片移到最_____(选填“左”或“右”)端,闭合开关,移动滑动变阻器的滑片,使电压表的示数为2V
(2)用R2直接替换R1,闭合开关,电压表示数_____(选填“大于”、“小于”或“等于”)2V,需要将滑动变阻器滑片向_____(选填“左”或“右”)移,才能使电压回到2V.
(3)再分别用定值电阻R3、R4依次替换R2,完成了正确的实验操作,根据所得的四次实验数据绘制出I﹣R图象,如图乙,由图象可得出的结论是_____.
(4)在使用定值电阻R1和R4进行实验过程中,读取电流表示数时,滑动变阻器消耗的电功率之比是_____.
(5)使用R4进行实验时,发现无论怎样移动滑动变阻器的滑片,都不能使R4两的电压为2V.原因是_____,在不更换现有器材的情况下,需要串联_____Ω定值电阻,才能刚好满足实验要求.
四、作图题(共16分)
20.(8分)如图所示,当闭合开关S时,位于螺线管右侧的小磁针逆时针旋转90°,请在图中标出通电螺线管的N、S极和电源的“+”“﹣”极.
21.(8分)请在图中分别标出小磁针a、b静止时的N、S极。
五、计算题(共22分)
22.(10分)小明家买了一辆以汽油为燃料的小汽车,经查阅资料,了解到以下信息:“该车如以90km/h的速度匀速行驶时,发动机的牵引力为800N,百公里油耗:8L/100km(“百公里油耗:8L/100km”是指汽车行驶100km,需要消耗8L汽油),已知汽油密度ρ=0.7×103kg/m3,汽油热值q=4.6×107J/kg.求:
(1)8L汽油的质量;
(2)完全燃烧8L汽油所放出的热量(计算结果保留1位小数);
(3)该车以90km/h的速度匀速行驶时,发动机的功率;
(4)该车以90km/h的速度匀速行驶1h,发动机的效率计算结果保留1位小数).
23.(12分)桂林市政府“为民办实事”之燃气改造工程正在老城区迅速推进。
(1)已知燃气的热值为q=4×107J/m3,求完全燃烧0.21m3的燃气可放出多少J的热量?
(2)在1标准大气压下,如果这些热量全部被水吸收,则能使多少kg的水从20℃烧至沸腾?[水的比热容c水=4.2×103J(/kg•℃)]
参考答案
一、选择题(每题1分,共30题,30分)
1、B
2、C
3、A
4、D
5、B
6、C
7、C
8、B
9、C
10、B
11、D
12、D
二、填空题(每题5分,共4题,20分)
13、杠杆 36 11
14、电能; 短路; 1.
15、导体 同 排斥
16、摩擦 吸引轻小物体
三、实验题(共12分)
17、电流表正负接线柱上的导线接反 不发光 L2被短路 在并联电路中,干路电流等于各支路的电流之和 更换不同规格的灯泡(或改变电源电压)
18、 小灯泡短路 0.24 0.41(或0.408) 灯泡的亮度由实际功率的大小决定,实际功率越大,灯泡越亮 灯丝的电阻随温度的升高而增大
19、右 大于 右 电压不变时,通过导体电流与导体的电阻成反比 4:1 滑动变阻器最大阻值太小 5
四、作图题(共16分)
20、
21、(2分)答案如右图所示。
五、计算题(共22分)
22、(1)5.6kg;(2)2.6×108J;(3)20kW;(4)30.7%.
23、 (1)8.4×106J;(2)25kg。
实验
A处的电流IA/A
B处的电流IB/A
C处的电流IC/A
1
0.1
0.12
0.22
2
0.22
0.24
0.46
3
0.26
0.30
0.56
实验序号
电压U/V
电流I/A
电功率P/W
灯泡的亮度
1
0.5
0.16
0.08
不亮
2
1.7
_____
_____
较暗
3
2.5
0.28
0.70
正常
4
3.0
0.30
0.90
很亮
2023-2024学年海南省东方市九上物理期末经典模拟试题含答案: 这是一份2023-2024学年海南省东方市九上物理期末经典模拟试题含答案,共15页。试卷主要包含了答题时请按要求用笔,关于并联电路,下列说法正确的是等内容,欢迎下载使用。
2023-2024学年江苏省泗洪县九上物理期末经典试题含答案: 这是一份2023-2024学年江苏省泗洪县九上物理期末经典试题含答案,共8页。试卷主要包含了考生要认真填写考场号和座位序号,下列措施中,能使蒸发减慢的是等内容,欢迎下载使用。
2023-2024学年山东省沾化县九上物理期末经典模拟试题含答案: 这是一份2023-2024学年山东省沾化县九上物理期末经典模拟试题含答案,共9页。试卷主要包含了考生要认真填写考场号和座位序号等内容,欢迎下载使用。

