- 第12讲 期中考试古诗词阅读专项训练-七年级语文上册“夯基础”高效导与练(统编版) 试卷 0 次下载
- 第13讲 期中考试语文基础知识复习-七年级语文上册“夯基础”高效导与练(统编版) 试卷 0 次下载
- 第15讲 描其貌 绘其行 摹其神——命题组长划重点之写人散文写作讲与练——-七年级语文上册“夯基础”高效导与练(统编版) 试卷 0 次下载
- 第17讲:消除与经典的隔膜——命题组长划重点之《朝花夕拾》考点讲与练-七年级语文上册“夯基础”高效导与练(统编版) 试卷 0 次下载
- 第18讲:少年正是读书时——命题组长划重点之“综合性学习”考点讲与练-七年级语文上册“夯基础”高效导与练(统编版) 试卷 0 次下载
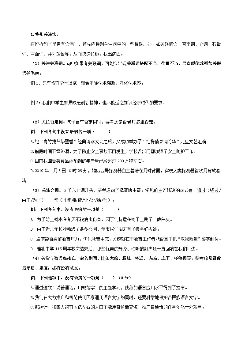
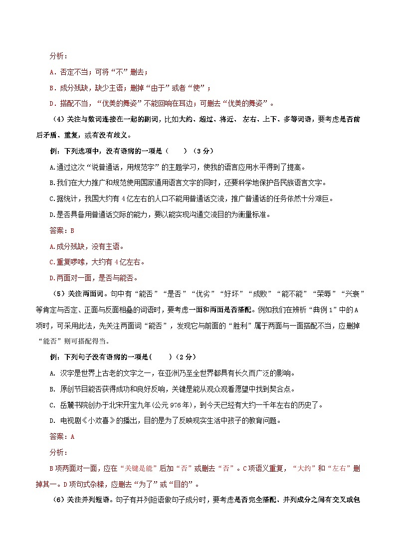
第14讲 期中考试病句分析与现代文阅读复习-七年级语文上册“夯基础”高效导与练(统编版)
展开第17讲:消除与经典的隔膜——命题组长划重点之《朝花夕拾》考点讲与练-七年级语文上册“夯基础”高效导与练(统编版): 这是一份第17讲:消除与经典的隔膜——命题组长划重点之《朝花夕拾》考点讲与练-七年级语文上册“夯基础”高效导与练(统编版),文件包含第十七讲消除与经典的隔膜命题组长划重点之《朝花夕拾》考点讲与练教师版docx、第十七讲消除与经典的隔膜命题组长划重点之《朝花夕拾》考点讲与练学生版docx等2份试卷配套教学资源,其中试卷共48页, 欢迎下载使用。
第13讲 期中考试语文基础知识复习-七年级语文上册“夯基础”高效导与练(统编版): 这是一份第13讲 期中考试语文基础知识复习-七年级语文上册“夯基础”高效导与练(统编版),文件包含第13讲期中考试语文基础知识复习教师版docx、第13讲期中考试语文基础知识复习学生版docx等2份试卷配套教学资源,其中试卷共55页, 欢迎下载使用。
第12讲 期中考试古诗词阅读专项训练-七年级语文上册“夯基础”高效导与练(统编版): 这是一份第12讲 期中考试古诗词阅读专项训练-七年级语文上册“夯基础”高效导与练(统编版),文件包含第12讲期中考试古诗词阅读专项训练教师版docx、第12讲期中考试古诗词阅读专项训练学生版docx等2份试卷配套教学资源,其中试卷共36页, 欢迎下载使用。

