2023-2024学年河北承德市隆化县物理九年级第一学期期末统考模拟试题含答案
展开学校_______ 年级_______ 姓名_______
考生须知:
1.全卷分选择题和非选择题两部分,全部在答题纸上作答。选择题必须用2B铅笔填涂;非选择题的答案必须用黑色字迹的钢笔或答字笔写在“答题纸”相应位置上。
2.请用黑色字迹的钢笔或答字笔在“答题纸”上先填写姓名和准考证号。
3.保持卡面清洁,不要折叠,不要弄破、弄皱,在草稿纸、试题卷上答题无效。
一、选择题(每题1.5分,共30题,45分)
1.一个灯泡标有"6V6W"字样,若把它接在12V的电源上,为了使小灯泡正常发光,需串联个多大的电阻( )
A.24ΩB.12ΩC.3ΩD.6Ω
2.家家户户都用电能表,它是用来直接测量( )
A.电流B.电压C.电功D.电功率
3.下列关于信息的传递和能量的利用说法正确的是( )
A.利用声波和电磁波传递信息时都需要介质
B.手机利用超声波传递信息
C.煤、石油、天然气、太阳能等都是不可再生能源
D.核能是指原子核发生分裂或聚合时所释放的能量
4.如图甲为实验电路图,图乙是同学画出的对应的电路图,正确的是
A.B.
C.D.
5.用与毛皮摩擦过的橡胶棒,去靠近用细线悬挂的轻质小球,发现小球被排斥,则小球
A.一定带正电B.一定不带电
C.一定带负电D.可能带正电,也可能带负电
6.如图所示是四冲程内燃机工作时的某个冲程,对它描述正确的是
A.吸气冲程机械能转化为内能
B.压缩冲程机械能转化为内能
C.做功冲程内能转化为机械能
D.排气冲程内能转化为机械能
7.如图所示的电路中,甲、乙、丙为电流表或电压表。闭合开关S后,要使小灯泡L1、L2均能发光并且组成串联电路,则( )
A.甲为电流表,乙、丙为电压表B.乙为电压表,甲、丙为电流表
C.甲为电压表,乙、丙为电流表D.乙为电流表,甲、丙为电压表
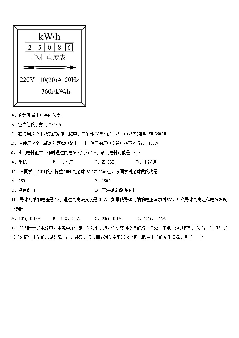
8.如图所示为某型号电能表的表盘,关于这个电能表,下列说法不正确的是
A.它是测量电功率的仪表
B.它当前的示数为2508.6J
C.在使用这个电能表的家庭电路中,每消耗lkW•h的电能,电能表的转盘转360转
D.在使用这个电能表的家庭电路中,同时使用的用电器总功率不应超过4400W
9.某用电器正常工作时通过的电流大约为4 A,该用电器可能是 ( )
A.手机B.节能灯C.遥控器D.电饭锅
10.某同学用50N的力将重10N的足球踢出去15m远,该同学对足球做的功是
A.750JB.150J
C.没有做功D.无法确定做功多少
11.导体两端的电压是6V,通过的电流强度是0.1A。如果使导体两端的电压增加到9V,那么导体的电阻和电流强度分别是
A.60Ω,0.15AB.60Ω,0.1AC.90Ω,0.1AD.40Ω,0.15A
12.如图所示的电路中,电源电压恒定,L为小灯泡,滑动变阻器R的滑片P处于中点,通过控制开关S1、S2和S3的通断来研究电路的常见故障与串、并联,通过调节滑动变阻器来分析电路中电流的变化情况,则( )
A.闭合S3,断开S1、S2, R被短路
B.闭合S1,断开S2、S3,L与R串联
C.闭合S2,断开S1、S3, L与R并联
D.闭合S2,断开S1、S3,滑片P向右移动,电流表的示数变小
13.在1831年发现电磁感应现象的物理学家是( )
A.法拉第B.奥斯特C.欧姆D.安培
14.质检部门为了检测汽油中是否有掺假销售,主要检测它的
A.热量B.内能C.热值D.比热容
15.在如图所示的几个实验中,下列表述正确的是
A.图(a)研究电磁铁中电流大小与磁性强弱的关系
B.图(b)研究电磁感应现象
C.图(c)研究磁场对电流的作用
D.图(d)研究电流的磁场
16.下列关于温度、内能、热量的说法中正确的是( )
A.物体吸热,温度一定升高
B.内能越大的物体分子运动越剧烈
C.内能小的物体可能向内能大的物体传递热量
D.热量多的物体可以自发地向热量少的物体发生热传递
17.下列物理量中,以科学家的名字欧姆作为单位的物理量是
A.电阻B.电流C.电压D.电功率
18.在如图所示的电路中,闭合电键S,灯L不亮电压表V无示数。其电路中各处均接触良好,除灯L和电阻R中的某一个外,其余元件均完好,则下列判断中正确的是
A.一定是电阻R短路,电流表的示数变大
B.可能是电阻R断路,电流表的示数变小
C.一定是灯L断路,电流表的示数变小
D.可能是灯L短路,电流表的示数变大
19.有两只灯泡L1、L2,分别标有“220V 100W”和“220V 40W”的字样.若不考虑温度对灯丝电阻的影响,下列说法中正确的是
A.两灯正常发光时,L1的电阻较大
B.两灯并联接入220V的电路,L1、L2消耗功率之比是2:5
C.两灯串联接入220V的电路,L1消耗的功率小于25W
D.两灯串联接入220V的电路,两灯泡消耗总功率大于40W小于100W
20.关于分子和物体内能,下列说法正确的是
A.杯子里的水可以任意倒出.说明水分子间没有引力
B.固体间能扩散,表明固体物质分子是运动的
C.把0℃的冰块加热熔化成0℃的水,其内能不变
D.用力搓手,手发热是通过热传递增加手的内能
21.如图所示是玩具汽车的电路图,以下有关说法中正确的是( )
A.开关S2控制整个电路B.电动机与灯泡是串联的
C.电动机与灯泡工作时相互影响D.电动机与灯泡是并联的
22.东汉时期的哲学家王充在《论衡·乱龙》中记录了“顿牟掇芥(dùnmóuduōgài)”。这个词的意思就是经过摩擦的琥珀或玳瑁的甲壳(顿牟)能吸引(掇)芥菜子、干草等的微小屑末(芥)。这一记述说明( )
A.带电物体能吸引轻小物体
B.自然界存在正、负两种电荷
C.摩擦后的琥珀带有磁性吸引了芥菜子、干草等的微小屑末
D.摩擦后的琥珀与芥菜子、干草等的微小屑末带上了同种电荷
23.下列不符合安全用电原则的是
A.发现有人触电时,应先切断电源B.同一插座不要同时使用多个大功率电器
C.大功率用电器的金属外壳应接地D.导线或用电器起火时,可立即用水扑灭
24.如图某家庭使用电能表表盘,对表盘参数的理解正确的是( )
A.220V是指这个电能表应该在220伏的电路中使用
B.此时电能表的读数为1207kW·h
C.表示电能表工作时电流不应超过额定最大电流10A
D.此电能表转盘每转300转,消耗电能1度
25.下列说法中,正确的是
A.铅笔芯和橡皮擦都是绝缘体
B.使用测电笔时,手指不能与笔尾金属体接触
C.玻璃棒与丝绸摩擦后,玻璃棒带正电
D.若在某电路中通过两个小灯泡的电流相等,则可以判断两个小灯泡的连接方式一定是串联
26.在实际电路中,当导线的长度足够长时,导线的电阻及其消耗的电功率就无法忽略.如图所示,电源的输出电压恒定不变.现将一个灯泡L接在离电源很近的AB两点时,灯泡L消耗的功率为25W,若将灯泡L接在离电源较远的CD两点时,灯泡L消耗的功率为16W,则输电导线AC、BD上消耗的功率之和为
A.1 WB.2 WC.4 WD.9 W
27.如图是两个演示实验的示意图,甲图是在一个配有活塞的厚壁玻璃筒里放一小团硝化棉,用力把活塞迅速下压,棉花就会立即燃烧;乙图是给试管里的水加热,水沸腾后,水蒸气推动橡胶塞迅速冲出试管口;根据实验现象判断下列说法中正确的是( )
A.甲图中活塞下压过程中,筒中气体的内能减小
B.甲图中活塞下压过程的能量转化与热机压缩冲程能量转化相同
C.乙图中水蒸气推动橡胶塞迅速冲出试管口的过程中,水蒸气的内能增加
D.乙图中水蒸气推动橡胶塞过程的能量转化是机械能转化为内能
28.以下温度中,最接近25℃的是
A.健康成年人的体温B.龙岩市冬季最低气温
C.冰水混合物的温度D.让人感觉温暖而舒适的房间的温度
29.多数汽油机是由吸气、压缩、做功、排气四个冲程的不断循环来保证连续工作的,其中做功冲程发生的能量转化是( )
A.内能转化为电能B.内能转化机械能
C.机械能转化为内能D.电能转化为内能
30.小青把以下物品分成两类:①铅笔芯、铜线、盐水;②塑料尺、橡皮擦、油.他分成两类后的物品分别属于( )
A.固体和液体B.导体和绝缘体
C.金属和非金属D.晶体和非晶体
二、填空题(每空1分,共10题,20分)
31.2019年11月,第28届中国金鸡百花电影节在厦门举行,无人机群组成3D金鸡造型惊艳夜空。如图,若每架无人机上的LED灯功率为20W,1200架无人机持续亮灯5min消耗的电能为__________kW·h。LED灯比传统白炽灯节电70%,减少了将电能转化为_______能的比例。
32.现有一台电动机,其线圈电阻为0.4Ω,当电动机两端加220V电压时,通过电动机线圈的电流为50A,则1分钟内线圈产生的热量是_____J。
33.在图中所示电路中,电源电压恒为6V。闭合S后,发现两个小灯泡(均标有“3V 1W”)都不亮,用电压表测得Uac=Ubd=6V,如果电路中的各段导线及连接处均无问题且故障只有一处,那么电路故障是__________(须指明那个元件出了什么故障);如果此时用电压表去测灯泡L1两端电压,则电压表的示数为______。
34.某同学在“探究通电螺线管的外部磁场”的活动中,用漆包线绕制一只螺线管,接入如图所示的电路中,闭合开关S后,螺线管的下端为_____极。当滑动变阻器的滑片P向右移动时,下端吸引大头针的个数将_____。
35.常用电压表是将小量程的电流计改装而成的。电流计本身也有电阻(内阻r),并遵从欧姆定律。电流计串联一个定值电阻R后,与待测电路并联,则待测电路两端的电压等于电流计和定值电阻两端的总电压,并可以通过电流计的表盘读出。现有一内阻r为100Ω、满偏电流Ig(指针偏转至最大刻度线处时通过电流计的电流)为1mA的电流计,将其改装为量程为0~3V的电压表时需要串联一个电阻R0,如图所示,则电阻R0的阻值为________Ω。
36.小佑收集了很多材料和长度都相同但粗细不同的铅笔芯.如图所示,是用他身边的器材自制的简易调光灯电路.闭合开关,夹子A向右移动的过程中灯泡亮度应该_______(选填“变亮”、“变暗”、或“不变”);夹子A从最左端移动到最右端的过程中,他发现灯泡亮度变化不明显,他应该调换更_______(选填“粗”或“细”)的铅笔芯来做实验.
37.生活在四面环山的昭通的小雨发现每逢冬季昼夜温差特别大;而靠近滇池居住的小华同学却感觉昼夜温差不是特别明显。这是因为______(选填“砂石”或“水”)的比热容较小,两者同时接受相同的阳光照射时,______(选填“砂石”或“水”)的温度升高得更快。
38.热机(如汽车、拖拉机的发动机等)是将燃料的内能转化为机械能的装置,热机的发展和应用推动了人类社会的进步与发展,但热机在能的转化过程中不可避免地会对环境造成一定程度的污染。请你列举热机对环境造成的污染:①_____污染;②_____污染。
39.小林利用两根阻值分别为R1、R2(R1>R2)的电阻丝制作一个在家庭使用的电热器.他设计了下列3种方案,甲:两根电阻丝并联;乙:两根电阻丝串联;丙:单独用电阻为R1的电阻丝;.那么,分别使用这3种电热器烧开同一壶水所用时间的由多到少排序为_____(将t甲,t乙、t丙、按照要求排序)
40.导线中的电流方向如图所示,则通电螺线管的B端是_____极。(选填“N”或“S”)
三、实验题(每空1分,共2题,15分)
41.某同学用如图所示的装置研究电流通过导体时产生的热量与导体电阻大小的关系。图中两个烧瓶内盛有质量和温度都相同的煤油,温度计显示煤油的温度,两瓶煤油中都浸泡着一段金属丝,烧瓶A中的金属丝是铜丝,电阻比较小,烧瓶B中的金属丝是镍铬合金丝,电阻较大。实验时,该同学想把两段金属丝串联接入电路。
(1)请你用笔画线作导线,帮他完成电路。
(______)
(2)这样连接的目的是_________________。
(3)实验过程中可以观察到A瓶中温度计的示数小于B瓶中温度计的示数,这表明____________。
42.某同学用如图所示的实验装置测量滑轮组的机械效率,相关数据记录在表中.
(1)实验中,使用滑轮组提升重物时,应竖直向上_____拉动弹簧测力计.
(2)第二次实验中,2s内钩码上升的高度为0.1m,则它运动的速度为_____m/s.
(3)第三次实验中,绳端移动的距离为_____m,滑轮组的机械效率为_____.
(4)分析比较第一、二两次实验数据,有用功W1有_____W2有,滑轮组的机械效率η1_____η2(两空均选填“>”“=”或“<”).由此可知,可采用_____的方法来提高滑轮组的机械效率.
四、计算题(每题10分,共2题,20分)
43.小亮家有一个容积为2L的水壶,水壶里装有初温为25℃的水,在1标准大气压下小亮用天然气炉具对水进行加热。[已知天然气的热值q=8.4×107J/m3,水的比热容 c水=4.2×103J/(kg·℃)]求:
(1)烧开1L水,水需要吸收多少热量?
(2)若天然气炉具的效率是30%,则烧开1L水需要完全燃烧多少m3的天然气?
44.电热饮水机有加热和保温两种工作状态(由机内温控开关S0自动控制),饮水机加热内胆里的水温达到90℃时,温控开关就会自动断开,停止加热进入保温状态;当水温降至60℃时,温控开关又会自动闭合重新加热。从说明书上收集到的数据及电路原理图如下:
(1)当热水箱里的水(按2L计算)温度降至60℃时,温控开关自动闭合重新加热至90℃,这一过程中,水吸收的热量是多少?
(2)饮水机正常加热时R1的电功率是多少?
(3)正常加热时R1的电阻值是多少?
参考答案
一、选择题(每题1.5分,共30题,45分)
1、D
2、C
3、D
4、C
5、C
6、C
7、D
8、A
9、D
10、D
11、A
12、D
13、A
14、C
15、D
16、C
17、A
18、C
19、C
20、B
21、D
22、A
23、D
24、A
25、C
26、C
27、B
28、D
29、B
30、B
二、填空题(每空1分,共10题,20分)
31、2 内
32、6×104
33、灯泡L2灯丝断 0V
34、S(南) 增加
35、2900
36、变亮 细
37、砂石 砂石
38、噪声 大气
39、.
40、S
三、实验题(每空1分,共2题,15分)
41、见解析所示 控制电流相等 电流相等时,相同时间内电阻大的产生热量多
42、匀速 0.05 0.45 80% < < 增加物重
四、计算题(每题10分,共2题,20分)
43、 (1)3.15×105J;(2)1.25×10-2m3
44、(1);(2)400W;(3)。
实验
次数
钩码重/N
钩码上升的
高度/m
绳端的
拉力/N
绳端移动的
距离/m
机械效率
1
4
0.10
1.8
0.3
2
6
0.10
2.5
0.3
3
6
0.15
2.5
水桶容量
20L
热水箱容量
2L
额定电压
220V
加热时的功率
440W
保温时的功率
40W
河北承德市隆化县2023-2024学年九年级物理第一学期期末预测试题含答案: 这是一份河北承德市隆化县2023-2024学年九年级物理第一学期期末预测试题含答案,共14页。
2023-2024学年河北省承德市隆化县物理九上期末学业水平测试模拟试题含答案: 这是一份2023-2024学年河北省承德市隆化县物理九上期末学业水平测试模拟试题含答案,共13页。试卷主要包含了答题时请按要求用笔等内容,欢迎下载使用。
河北省承德市隆化县2023-2024学年八上物理期末达标检测模拟试题含答案: 这是一份河北省承德市隆化县2023-2024学年八上物理期末达标检测模拟试题含答案,共7页。试卷主要包含了下列物体的质量发生了变化的是,下列关于声的说法中,正确的是等内容,欢迎下载使用。

