2023-2024学年江苏省镇江市五校九年级物理第一学期期末检测试题含答案
展开学校_______ 年级_______ 姓名_______
注意事项
1.考生要认真填写考场号和座位序号。
2.试题所有答案必须填涂或书写在答题卡上,在试卷上作答无效。第一部分必须用2B 铅笔作答;第二部分必须用黑色字迹的签字笔作答。
3.考试结束后,考生须将试卷和答题卡放在桌面上,待监考员收回。
一、选择题(每题1分,共30题,30分)
1.光敏电阻的阻值随光照强度的增大而减小,将光敏电阻 R、定值电阻 R0、电流表、电压表、开关和电源连接成如图所示的电路。闭合开关,逐渐增大光敏电阻的光照强度,电表示数的变化正确的是
A.电压表示数变大,电流表示数变小B.电压表示数变小,电流表示数变大
C.电压表和电流表示数均变小D.电压表和电流表示数均变大
2.如图所示的4个实验中,能说明电动机工作原理的是( )
A.B.
C.D.
3.关于内能,下列说法中正确的是( )
A.温度高的物体具有内能,温度低的物体没有内能
B.温度高的物体一定比温度低的物体具有的内能多
C.铁水变成铁块,内能减少
D.0°C的水变成0°C的冰,温度不变,所以内能不变
4.在一个电路中有两个用电器,用电流表测量时发现通过每个用电器的电流不相等,则这两个用电器的连接方式( )
A.一定是串联B.一定是并联
C.可能是串联,也可能是并联D.无法判断
5.下面四个事例中,用做功方式改变内能的是
①冬天,搓手会让手变暖和 ②冬天,嘴对手哈气取暖
③炒菜时,铁锅热得烫手 ④水蒸气把软木塞冲开时,温度会降低
A.①②B.②③C.③④D.①④
6.如图所示的电路图,开关S接到a时,电压表示数为9 V,开关S接到b时,电压表示数为4 V.下列说法不正确的是()
A.电源电压为9 V
B.灯L1两端的电压为4 V
C.灯L2两端的电压为4 V
D.灯L1和灯L2的总电压为9 V
7.最先精确确定电流产生的热量跟电流、电阻和通电时间关系的物理学家是( )
A.欧姆B.焦耳
C.安培D.伏特
8.下列关于实验仪器的说法中,正确的是( )
A.测电笔可以检验家庭电路中是否有电流
B.电能表测家庭电路一段时间消耗的电能
C.验电器能检验物体所带电荷是正还是负
D.电阻箱能直接用来测量未知电阻的阻值
9.下图所示的四个演示实验中,能够说明发电机原理的是 ( )
A.B.C.D.
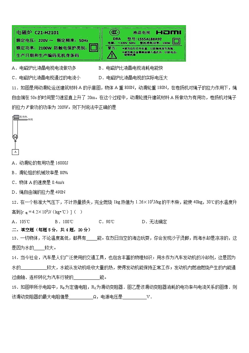
10.图为某电磁炉与液晶电视的产品铭牌。当它们在正常工作时,下列说法中正确的是
A.电磁炉比液晶电视电流做功多B.电磁炉比液晶电视消耗电能快
C.电磁炉比液晶电视通过的电流小D.电磁炉比液晶电视的实际电压大
11.如图是用动滑轮运送建筑材料A的示意图,物体A重800N,动滑轮重180N,在卷扬机对绳子的拉力作用下,绳自由端在50s的时间里匀速竖直上升了20m。在这个过程中,动滑轮提升建筑材料A所做功为有用功,卷扬机对绳子的拉力F做功的功率为200W。则下列说法中正确的是
A.动滑轮的有用功是16000J
B.滑轮组的机械效率是80%
C.物体A的速度是0.4m/s
D.绳自由端的拉力是490N
12.在一个标准大气压下,不计热量损失,完全燃烧1kg热值为1.26×107J/kg的干木柴,能使40kg,30℃的水温度升高到[c水4.2×103J/(kg•℃)]( )
A.105℃B.100℃C.90℃D.无法确定
二、填空题(每题5分,共4题,20分)
13.一切物体,不论温度高低,都具有_____能。在烈日当空的海边玩耍,你会发现沙子烫脚,而海水却是凉凉的,这是因为水的_____较大。
14.当今社会,汽车是人们广泛使用的交通工具,也包含丰富的物理知识:用水作为汽车发动机的冷却剂,这是因为水的____________较大,水能从发动机吸收大量的热,使得发动机能保持正常工作;发动机内燃油燃烧产生的内能通过曲轴、连杆转化为汽车行驶的____________能。
15.如图甲所示电路中,R0为定值电阻,R1为滑动变阻器.图乙是该滑动变阻器消耗的电功率与电流关系的图像.则该滑动变阻器的最大电阻值是___________Ω,电源电压是___________V.
16.已知汽车发动机的输出功率为75kW,该汽车行驶1h所消耗的柴油是16kg,q汽油=3.3×107J/kg,则该汽车发动机的热机效率η=_____________。若用P输出表示机械输出的功率,m0表示单位时间消耗的燃料质量,q表示燃料的热值,则η=______________。
三、实验题(共12分)
17.(4分)在探究“电流通过导体产生的热量与哪些因素有关”时,把两段电热丝 A、 B 分别放在如图所示的甲、乙两个完全相同的烧瓶中并接入电路,在烧瓶中加入质量_____ (选填“相等”或“不相等”)、初温相同的煤油,再分别插入相同的温度计。闭合开关通电一定时间,可以通过_________了解电热丝产生热量的多少。已知 A、 B 两电热丝的电阻分别为 RA、 RB,且 RA > RB。这个方案是用来探究电流和________相同时,电流通过电热丝产生的热量与_______大小的关系。请你应用所学知识推断,实验过程中_________(选填“甲”或“乙”)烧瓶内煤油的温度升高得更快。
18.(4分)同学们利用如图所示装置,探究不同物质的吸热能力。
(1)实验中通过比较_____来比较两种物质的吸热多少。
能说明被加热的物体内能增加了的现象是_____。
(2)此实验有两种探究方案:
方案一:取质量相同的物质,用酒精灯给两种物质加热相同的时间,看它们的温度变化,就能比较它们的吸热能力。
方案二:取质量相同的物质,用酒精灯给两种物质加热,_____。
(3)同学们分别组装了三个相同的实验装置(如图所示),取相同质量的水、酒精和沙子,分别装入试管中。实验时收集到数据如下表所示:请你判断三种物质吸热能力强弱。写出具体的分析过程_____。
19.(4分)如图是某同学探究影响导体电阻大小因素的实验装置。
(1)图甲所示的实验中,把接入电路的镍铬合金丝换成铜丝后,小灯泡的亮度变______.表明导体的电阻大小与导体的____________有关:
(2)在图乙的实验装置中,该同学利用线路板上的导线________可以探究电阻的大小是否跟导线的粗细有关,利用导线_________可以探究电阻的大小是否跟导线的长度有关。(选填导线序号)
四、作图题(共16分)
20.(8分)请画出入射光线通过透镜后的折射光线.
(_____)
21.(8分)如图,请标出磁感线的方向及静止小磁针的 N 极.
(______)
五、计算题(共22分)
22.(10分)利用伏安法测量大电阻Rx的阻值时,由于电流表不能够准确测量待测电阻的电流,于是小明设计了如图所示电路。已知电压表的内阻RV=20kΩ,闭合开关S时,电压表示数为6V,断开开关S时,电压表示数为1.5V。求:
(1)闭合开关S时,电路中的电流。
(2)待测电阻Rx的阻值。
23.(12分)如图所示,建筑工人用滑轮组在20s的时间内将重为480N的物体匀速提升5m,所用的拉力为300N.求这个过程中:
(1)工人做的有用功;
(2)拉力的功率;
(3)滑轮组的机械效率.
参考答案
一、选择题(每题1分,共30题,30分)
1、B
2、A
3、C
4、B
5、D
6、B
7、B
8、B
9、B
10、B
11、B
12、B
二、填空题(每题5分,共4题,20分)
13、内 比热容
14、比热容 机械
15、50 12
16、51.1%
三、实验题(共12分)
17、相等 温度计示数变化 通电时间 电阻 甲
18、加热时间 液体温度升高 比较升高相同的温度所用的加热时间 详见解析
19、亮 材料 ①② ②③
四、作图题(共16分)
20、
21、
五、计算题(共22分)
22、(1)3×10-4(2)60k
23、(1)2400J;(2)150W;(3)80%.
物质
次数
质量m/kg
升高的温度Δt/℃
加热时间T/s
水
1
0.1
10
120
酒精
2
0.1
18
120
沙子
3
0.1
18
65
江苏省镇江市外国语学校2023-2024学年物理九年级第一学期期末教学质量检测模拟试题含答案: 这是一份江苏省镇江市外国语学校2023-2024学年物理九年级第一学期期末教学质量检测模拟试题含答案,共14页。试卷主要包含了两盏电灯并联接在同一电源上,下列现象产生的过程中要吸热的是等内容,欢迎下载使用。
江苏省镇江市五校2023-2024学年九年级物理第一学期期末考试试题含答案: 这是一份江苏省镇江市五校2023-2024学年九年级物理第一学期期末考试试题含答案,共9页。
2023-2024学年江苏省镇江市句容市九年级物理第一学期期末复习检测模拟试题含答案: 这是一份2023-2024学年江苏省镇江市句容市九年级物理第一学期期末复习检测模拟试题含答案,共9页。试卷主要包含了考生必须保证答题卡的整洁,下列三个现象等内容,欢迎下载使用。

