新高考版高考地理二轮复习(新高考版) 第1部分 专题突破 专题9 考点1 区域发展对交通运输布局的影响
展开一、高考地理一轮复习和高考地理二轮复习的关系 二、地理与文科综合的关系
三、初中与高中地理知识的关系 四、地理学科和热点问题的关系
五、突出学科基础知识,注重查漏补缺 六、梳理知识、形成体系
七、加强地理学科思维和地理学科能力的训练 八、掌握基本原理,训练解题思路
在高考地理二轮复习中还要加强方法总结,进一步突出空间综合思维、因地制宜、人地和谐等地理思维,培养学生用"地理眼光"看问题的意识,用地理思维分析现实问题的习惯。
考点1 区域发展对交通运输布局的影响
(全国文综Ⅰ)下图示意我国东北某区域铁路线的分布。该区域铁路修建的年代较早,近些年几乎废弃。据此完成1~3题。
1.该区域铁路线主要沿( )
A.等高线分布 B.河谷分布
C.山脊线分布 D.山麓分布
2.该区域修建铁路主要是为了运输( )
A.原木 B.农产品 C.工业品 D.石材
3.近些年来,该区域铁路几乎废弃的主要原因是( )
A.设施陈旧 B.运速太慢
C.线路过密 D.运输需求太小
[关键能力] 获取和解读地理信息的能力
[设问分析]
答案 1.B 2.A 3.D
解析 第1题,读图可知,五条河流发源于中央的山脉,故可直观地判断出该区域铁路主要是沿河谷分布的,B正确。第2题,该区域为我国东北地区东部长白山区,自然植被是森林,是我国林业生产的主要地区。因此该区域修建铁路主要是为了运输木材,A 正确。选项B指向种植业,选项C指向工业,选项D为石材,这些产品都不需要在小范围内修建三条不同方向的铁路来运输,B、C、D错误。第3题,结合我国林业生产的基本现状和当前环境保护政策可知,原木的运输需求已经几乎不存在了。随着伐木生产的停止,伐木工人也会离开该林区,工人日常通勤的需求也会随之消失。因此,尽管所有选项都符合实际情况,但导致该区域铁路几乎废弃的主要原因是运输需求太小,故选D。
1.交通运输需求与交通运输布局
2.资金与交通运输布局
3.交通线建设的分析思路
考向1 通过“交通运输需求与交通运输布局”考查“综合思维”
(2022·河北张家口模拟)城市轨道交通是城市公共交通的主干线、客流运送的大动脉,直接关系到城市居民的出行、工作、购物和生活。目前,我国许多大城市都在积极规划和建设城市轨道交通。下图为“广西壮族自治区南宁市城市轨道交通线(地铁)网规划图”。据此完成1~2题。
1.南宁市地铁轨道布局的特点是( )
A.层层嵌套,呈环状
B.由中心向外,呈放射状
C.呈放射状—环状
D.纵横交织,呈棋盘状
2.南宁市地铁线路( )
A.基本与城市主干道走向一致
B.尽可能避开河流和沟谷
C.沿邕江呈东西延伸
D.站点与公交车站上下对接
答案 1.D 2.A
解析 第1题,由图可知,南宁市地铁轨道交通线路构成了基本呈直角相交的棋盘状布局,D正确。第2题,城市轨道交通,即地铁是城市公共交通的主干线、客流运送的大动脉,为缓解地上交通拥堵而建,因而往往与地上城市主干道走向一致,A正确。
考向2 通过“铁路建设区位条件”考查“区域认知”
(2022·福建泉州模拟)中老昆万铁路是一条连接中国昆明市与老挝万象市的客货混运铁路,是中国“一带一路”倡议与老挝“变陆锁国为陆联国”战略对接项目,2021年12月全线通车。下图示意中老铁路走向及各区间段相关信息。据此完成3~5题。
3.影响中老铁路建设的主导因素是( )
A.自然条件 B.国家政策
C.建造技术 D.经济结构
4.中老铁路的设计速度为160~200千米/时,远低于我国高速铁路运营时速,主要是因为( )
①沿线地形复杂 ②沿线站点密集 ③客货混合运输 ④单线里程较长
A.①③ B.②④
C.②③ D.①④
5.中老铁路先修北段昆明—玉溪段,通车后再一直向南铺设的主要意义是( )
①带动沿线发展 ②加快建设进度 ③降低建设成本 ④提供借鉴经验
A.①③ B.②④
C.②③ D.①④
答案 3.B 4.A 5.C
解析 第3题,由材料“是中国‘一带一路’倡议与老挝‘变陆锁国为陆联国’战略对接项目”可知,影响中老铁路建设的主导因素是国家政策,B正确。第4题,中老铁路的设计速度远低于我国高速铁路运营时速,主要是因为沿线地形复杂,山高谷深,不宜时速过高;是客货混合运输,为运输更多的货物,增加沿途货物装卸站点,运营时速低,①③正确;沿线部分路段站点密集,也有部分路段站点稀疏,因此时速设计与站点分布无关,②错误;单线运行里程对铁路运行速度影响不大,④错误。故选A。第5题,中老铁路先修北段昆明—玉溪段,通车后再一直向南铺设的主要意义是:中老铁路主要是由中铁隧道局集团承建的,在老挝境内缺少建筑材料和施工设备,基础设施不完善,因此先修北段昆明—玉溪段,方便中方设备向南推进,从而加快建设进度和降低建设成本,②③正确;带动沿线发展是建成后的意义,不是分段建设的意义;整体铁路是中方承建的,与提供借鉴经验无关,①④错误。故选C。
考点练
机场区域分布的数量规模与区域经济发展水平成正相关。当城市发现一个机场不足以满足其发展需要时,便开始规划和兴建第二个机场。全球拥有两座及以上民用机场的城市有60个(以下简称双机场城市),其中拥有两座4F级别民用机场的城市仅20个。4F级别机场是机场等级中最高的一种,可以起降各种大型飞机。据此完成1~3题。
1.全球双机场城市在空间分布上具有明显的( )
A.临海性 B.内陆性
C.低纬度指向 D.高纬度指向
2.非洲双机场城市数量与其他大洲存在显著差异,造成这种差异的主要因素是( )
A.政策 B.资源
C.人口 D.经济
3.中美两国拥有双4F级别机场的城市在空间布局上具有极大的相似性,主要表现在( )
A.首都均有布局 B.数量相同
C.布局方位相似 D.北多南少
答案 1.A 2.D 3.C
解析 第1题,据图可知,双机场城市集中分布于亚洲东部、欧洲西部、北美洲等沿海地区,具有明显的临海性,A正确。第2题,与其他大洲相比,非洲经济落后,交通运输需求量小,所以双机场城市数量少于其他大洲,D正确。第3题,据图可知,中国双4F级别机场的城市分别是位于北方的北京、东部的上海和西部的成都,而美国是位于北部的芝加哥、东部的纽约和西部的洛杉矶。由此可知,中美两国拥有双4F级别机场的城市在空间布局上方位相似,C正确。
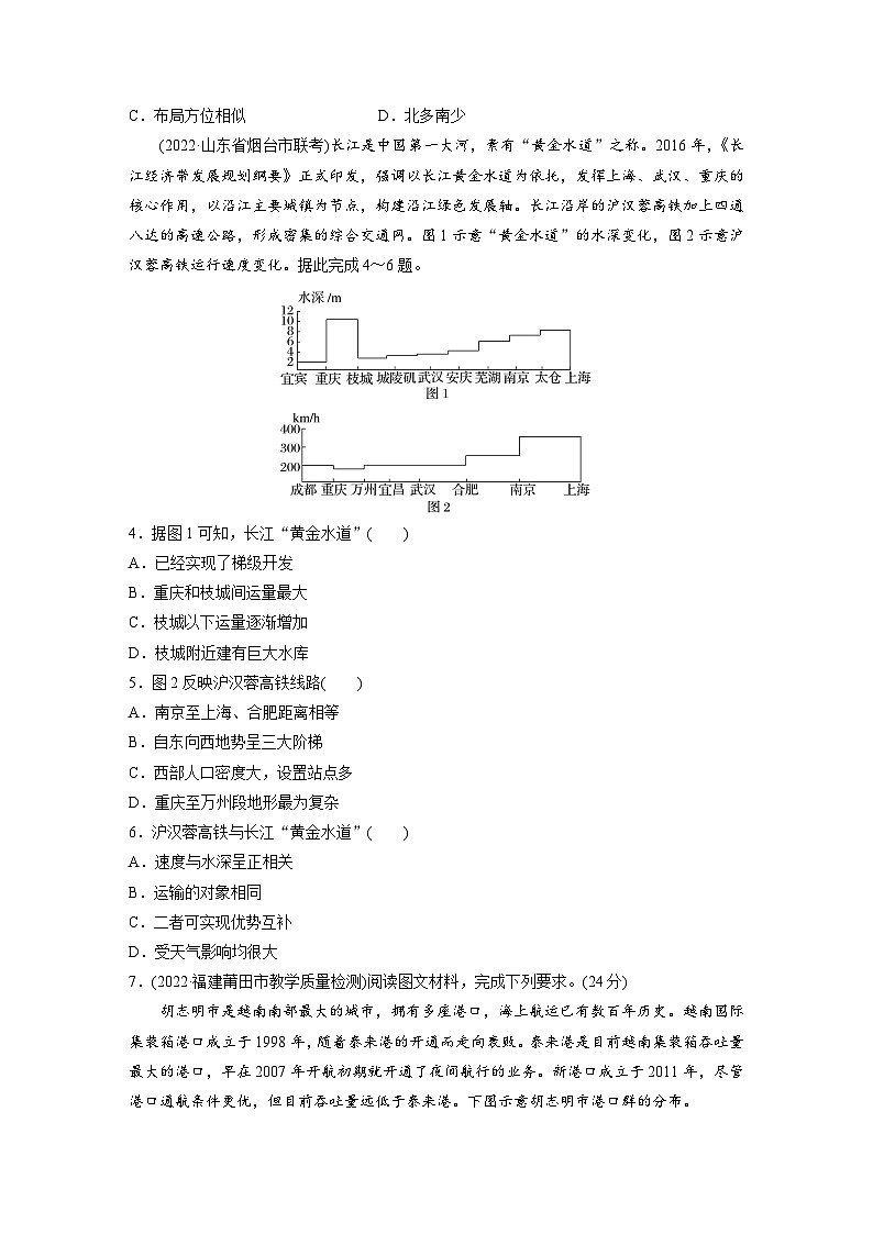
(2022·山东省烟台市联考)长江是中国第一大河,素有“黄金水道”之称。2016年,《长江经济带发展规划纲要》正式印发,强调以长江黄金水道为依托,发挥上海、武汉、重庆的核心作用,以沿江主要城镇为节点,构建沿江绿色发展轴。长江沿岸的沪汉蓉高铁加上四通八达的高速公路,形成密集的综合交通网。图1示意“黄金水道”的水深变化,图2示意沪汉蓉高铁运行速度变化。据此完成4~6题。
4.据图1可知,长江“黄金水道”( )
A.已经实现了梯级开发
B.重庆和枝城间运量最大
C.枝城以下运量逐渐增加
D.枝城附近建有巨大水库
5.图2反映沪汉蓉高铁线路( )
A.南京至上海、合肥距离相等
B.自东向西地势呈三大阶梯
C.西部人口密度大,设置站点多
D.重庆至万州段地形最为复杂
6.沪汉蓉高铁与长江“黄金水道”( )
A.速度与水深呈正相关 B.运输的对象相同
C.二者可实现优势互补 D.受天气影响均很大
答案 4.D 5.D 6.C
解析 第4题,图1表示长江“黄金水道”的水深变化,不能说明流域已经实现了梯级开发。运量虽然与水深有关,但并不是成正比关系,重庆至枝城段水深明显比上、下游深,是因为枝城上游修建了三峡大坝,使该河段航道的水深大大增加。选项D正确。第5题,图2反映的是沪汉蓉高铁运行速度的变化。其中重庆至万州段运行速度最低,是由于该段地形复杂,限制高铁的运行速度,选项D正确。第6题,长江沿线的高铁主要是客运,而长江水运主要是货运,二者可以实现客、货优势互补,选项C正确。
7.(2022·福建莆田市教学质量检测)阅读图文材料,完成下列要求。(24分)
胡志明市是越南南部最大的城市,拥有多座港口,海上航运已有数百年历史。越南国际集装箱港口成立于1998年,随着泰来港的开通而走向衰败。泰来港是目前越南集装箱吞吐量最大的港口,早在2007年开航初期就开通了夜间航行的业务。新港口成立于2011年,尽管港口通航条件更优,但目前吞吐量远低于泰来港。下图示意胡志明市港口群的分布。
(1)分析泰来港集装箱吞吐量最大的原因。(6分)
(2)通常情况下,河港的夜航业务较少,而泰来港早在开航初期就开通了夜航业务。请对此做出合理的解释。(6分)
(3)与泰来港相比,分析新港口的竞争优势。(6分)
(4)请为将新港口的区位优势转化为经济优势提出合理建议。(6分)
答案 (1)成立较早,积累了较为稳定的货源;夜航业务开通早,昼夜不停航;距离胡志明市区近,便于货物集散。
(2)泰来港在开航初期便承接了国际集装箱港口的疏解工作,业务繁忙;早期胡志明市港口群缺乏海港,运量集中在河港;胡志明市港口群具有丰富的航运经验,能够保障夜航安全。
(3)地处郊区,用地更加充足,便于货物堆放;土地成本低,运输费用低;地处河口,直通外海,航道水深条件更好。
(4)利用充足的土地发展港航配套工业,延长产业链;完善市区与港区的交通设施,吸引集装箱运量的增长;利用深水航道优势,重点发展巨型海上货轮和大型邮轮的业务。高考考查内容
考点
读真题设问知高考考向
核心价值:
用联系、发展的观点分析区域发展与交通运输布局的关系,正确认识社会发展规律,形成正确的世界观和方法论。
学科素养:
1.综合思维:交通运输布局与区域发展的相互关系。
2.区域认知:根据区域的条件分析交通运输布局的条件;分析交通运输布局对区域发展的影响。
关键能力:
结合区域图和资料中的交通线、站点信息,考查学生获取、解读信息的基本能力,考查学生描述、阐释交通布局与经济关系的能力。
必备知识:
1.不同交通运输方式的优缺点。
2.交通运输站点、线路布局与社会经济发展的相互影响。
区域发展对交通运输布局的影响
(2020·全国文综Ⅱ,36)(3)推测并解释将毛油由铁岭运输到广州精炼油生产基地的合理交通方式,指出使用集装箱液袋运输相对于使用铁桶运输的优势。
(2019·全国文综Ⅰ)6.该区域铁路线主要沿
7.该区域修建铁路主要是为了运输
8.近些年来,该区域铁路几乎废弃的主要原因是
(2019·全国文综Ⅲ)9.该公路位于
10.该公路山区段定期封路禁行主要是因为
交通运输布局对区域发展的影响
(2022·广东地理)1.这三种模式中,对一般城市向区域中心城市要素集聚起促进作用
2.从丙模式判断,各区域中心城市之间存在
(2018·全国文综Ⅰ,36)(1)简述俄罗斯配建港口对该项目及周边区域发展的经济价值。
(2)说明采用模块化施工方式对该项目建设的益处。
(3)分析开发白令海峡—北冰洋航线对提高该项目产品(液化天然气)市场竞争力的作用。
(4)指出在该项目合作中体现的中俄两国各自的优势。
获取信息
解读信息
文字信息
我国东北某区域
铁路运输物资应该是东北地区大量出产的物资,如煤炭、工业品、林木等
修建的年代较早,近些年几乎废弃
铁路近些年几乎废弃,说明该物资的运输量在较短的时间里大幅度减少,甚至不再有运输需求
图像信息
图中经纬度、铁路和河流的分布、比例尺
①图中有5条河流,河的端点相聚于图中心位置,附近有海拔1 393米的山峰,可以确定该区域是河流源头,5条河流呈放射状向四周流淌。
②铁路走向与河流一致,即沿河谷分布;由图中比例尺可知,图示范围较小,且附近就是山峰,该区域地势应该起伏较大
第1题
“该区域”限定了图示范围内的空间区域。图中显示,铁路线与图例中的河流走向一致
第2题
根据图中信息可以判断该区域主要是山区地形,植被以森林为主,推测出本山区出产的、适宜铁路运输的大宗货物是木材
第3题
“近些年来”限定了时间范围,判断铁路几乎废弃的原因需要结合近年来该区域的发展背景,需要联系我国东北地区区域发展方向,即生态建设、保护森林的现状
需求特点
对交通布局的影响
实例
需求量大小
需求量决定交通线的标准和场站规模
北京站、广州站规模大,而一般的县级火车站规模很小
需求量的区域差异
运输需求量大的点和线是交通运输布局的重点,区域主要交通运输线应尽可能连接沿线主要城市
北京、天津两个大城市之间建有高铁、高速公路等多种、多条交通线路
需求本身的差异性
运输需求有运距、运时、运量、运价、运向的差异,要求区域交通运输布局要充分发挥不同运输方式的特点,合理衔接、转运,实行联合运输
上海虹桥综合交通枢纽可以实现高铁与航空便利转运
需求的增长
需求的增长特点决定了区域交通运输布局的变化
义乌对航空需求提高,民航机场得以建设
需求的分布
需求的分布特点决定了交通布局的特点
非洲铁路多布局在沿海,从沿海向内陆延伸,没有形成交通网
影响
原因
结果
资金影响交通运输线路、站点的等级、规模
①交通线和场站属于基础设施,投资额大,但不能短时间直接收回投资,一般由政府组织建设;②工业化初期,交通运输需求量猛增,此时经济发展水平较低,政府缺乏资金解决建设问题;③只有政府拥有足够的资金,才能全面提高交通运输的水平
经济较为落后的地区,交通线和站点较为稀疏,且质量较低;经济较为发达的地区,交通线和站点较为密集,且质量较高
足够的资金可以为攻克交通运输建设的相关技术提供支撑
①交通线和站点建设涉及气象、水文、地质、工程、材料、机械等技术领域和施工水平;②交通运输的电气化、快速化、专业化,对各项技术要求更高
区域经济水平提升,有足够资金推动交通运输建设相关技术的提高,布局受自然条件的限制减弱
新高考版高考地理二轮复习(新高考版) 第1部分 专题突破 专题12 考点2 资源跨区域调配: 这是一份新高考版高考地理二轮复习(新高考版) 第1部分 专题突破 专题12 考点2 资源跨区域调配,文件包含新高考地理二轮复习新高考版第1部分专题突破专题12考点2资源跨区域调配教师版docx、新高考地理二轮复习新高考版第1部分专题12考点2资源跨区域调配学生版docx、新高考版高考地理二轮复习新高考版第1部分专题12考点练2资源跨区域调配docx等3份试卷配套教学资源,其中试卷共17页, 欢迎下载使用。
新高考版高考地理二轮复习(新高考版) 第1部分 专题突破 专题12 考点1 流域内协调发展: 这是一份新高考版高考地理二轮复习(新高考版) 第1部分 专题突破 专题12 考点1 流域内协调发展,文件包含新高考地理二轮复习新高考版第1部分专题突破专题12考点1流域内协调发展教师版docx、新高考地理二轮复习新高考版第1部分专题12考点1流域内协调发展学生版docx、新高考版高考地理二轮复习新高考版第1部分专题12考点练1流域内协调发展docx等3份试卷配套教学资源,其中试卷共20页, 欢迎下载使用。
新高考版高考地理二轮复习(新高考版) 第1部分 专题突破 专题9 考点2 交通运输布局对区域发展的影响: 这是一份新高考版高考地理二轮复习(新高考版) 第1部分 专题突破 专题9 考点2 交通运输布局对区域发展的影响,文件包含新高考地理二轮复习新高考版第1部分专题突破专题9考点2交通运输布局对区域发展的影响教师版docx、新高考版高考地理二轮复习新高考版第1部分专题9考点练2交通运输布局对区域发展的影响docx等2份试卷配套教学资源,其中试卷共11页, 欢迎下载使用。

