备课素材知识点:减数分裂和有丝分裂的综合规律 高中生物人教版必修2
展开
这是一份备课素材知识点:减数分裂和有丝分裂的综合规律 高中生物人教版必修2,共10页。学案主要包含了减数分裂与有丝分裂的过程及特点,减数分裂与有丝分裂细胞图像,减数分裂与有丝分裂相关柱形图等内容,欢迎下载使用。
例1.某同学从黑腹果蝇(2N=8)的精巢中取出部分细胞染色后进行观察。下列有关分析正确的是( )
A.若染色体移向细胞两极,则该时期会发生交叉互换
B.若细胞的两极各有4条染色体,则该细胞是初级精母细胞
C.若染色体的着丝点排列在赤道板上,则该细胞有8条染色体
D.若细胞有16条染色体,则该细胞内的染色体数与核DNA数相等
答案:1.D
【解析】凡是有染色单体存在的染色体一定是以复制后的形式存在,此时一条染色体上有2个DNA分子。
若染色体移向细胞两极,则该细胞可能处于有丝分裂后期,交叉互换发生在减数第一次分裂前期,A错误;若细胞的两极各有4条染色体,则该细胞可能处于减数第一次分裂后期或减数第二次分裂后期,可能是初级精母细胞或次级精母细胞,B错误;若染色体的着丝点排列在赤道板上,则该细胞处于有丝分裂中期或减数第二次分裂中期,染色体的数目为8条或4条,C错误;若细胞有16条染色体,则该细胞处于有丝分裂的后期或末期,每条染色体携带1个DNA分子,染色体数与核DNA数相等,D正确。
二、减数分裂与有丝分裂细胞图像
1.三个前期图的判断
判断步骤:是否出现四分体是→减数分裂Ⅰ前期
细胞中是否具同源染色体(是→有丝分裂前期 ;否→减数分裂Ⅱ前期)
结论:A为有丝分裂前期,B为减数分裂Ⅰ前期,C为减数分裂Ⅱ前期。
2.三个中期图的判断
判断步骤:着丝粒是否排列在赤道板上:否→减数分裂Ⅰ中期
细胞中是否具同源染色体(是→有丝分裂中期否→减数分裂Ⅱ中期)
结论:A为有丝分裂中期,B为减数分裂Ⅱ中期,C为减数分裂Ⅰ中期。
3.五个后期图的判断
判断步骤:染色体是否含有染色单体:是→减数分裂Ⅰ后期
染色体中是否具同源染色体(是→有丝分裂后期否→减数分裂Ⅱ后期)
结论:A为有丝分裂后期,B为减数分裂Ⅱ后期(次级精母细胞或极体),C为减数分裂Ⅰ后期(初级精母细胞),D为减数分裂Ⅰ后期(初级卵母细胞),E为减数分裂Ⅱ后期(次级卵母细胞)。
例2、如图是某二倍体动物体内处于不同分裂时期的细胞图像。下列叙述正确的是( )
A.图示过程发生于精巢或卵巢中,细胞④是次级精母细胞或极体
B.细胞②③④中均含有2个染色体组且均含有同源染色体
C.细胞②中会发生非同源染色体的自由组合
D.由细胞①可知该动物基因型为AaBB
答案:C
解析:分析题图,①细胞含有同源染色体,且着丝粒分裂,处于有丝分裂后期;②细胞含有同源染色体,且同源染色体分离,处于减数第一次分裂后期,该细胞的细胞质均等分裂,说明该动物为雄性动物;③细胞含同源染色体,且着丝粒排列在赤道板上,处于有丝分裂中期;④细胞不含同源染色体,且着丝粒分裂,处于减数第二次分裂后期。
②细胞含有同源染色体,且同源染色体分离,处于减数第一次分裂后期,该细胞的细胞质均等分裂,说明该动物为雄性动物,图示过程发生于精巢中,④细胞不含同源染色体,且着丝粒分裂,处于减数第二次分裂后期,细胞④是次级精母细胞,A错误;细胞②③④中均含有2个染色体组,④中不含同源染色体,B错误;细胞②处于减数第一次分裂后期,会发生非同源染色体的自由组合,C正确;①细胞含有同源染色体,且着丝粒分裂,处于有丝分裂后期,A和a的出现是由于发生了基因突变,由图可知该动物基因型为AaBB或aaBB,D错误。
三、减数分裂与有丝分裂相关过程的曲线
1.染色体与核DNA数目变化曲线的判断
(1)曲线模型
(2)判断方法
2.每条染色体上的DNA含量的曲线分析
(1)曲线模型(如图)
(2)相关解读
①A→B:有丝分裂前的间期或减数分裂前的间期DNA复制,染色单体形成,每条染色体上有2个DNA分子。
②B→C:含有染色单体的时期,可表示有丝分裂前、中期或减数分裂Ⅰ全过程和减数分裂Ⅱ前、中期。
③C→D:有丝分裂后期或减数分裂Ⅱ后期,着丝粒分裂,姐妹染色单体分开。
3.染色单体数目变化的曲线分析
(1)曲线模型
(2)相关解读
①有丝分裂:分裂间期,因染色体复制,染色单体形成;分裂后期,因着丝粒分裂,染色单体变为0(即0间期4n后期0)。
②减数分裂减数分裂前的间期:因染色体复制,染色单体形成(0→4n减数分裂Ⅰ末期:因同源染色体分开,分别进入两个子细胞,4n→2n2n→0)
4.同源染色体对数变化的曲线分析
(1)曲线模型
(2)相关解读
①有丝分裂:后期时染色体数目加倍,同源染色体由n对加倍成为2n对,子细胞中同源染色体仍为n对。
②减数分裂:减数分裂Ⅰ后期同源染色体分开,分别进入两个子细胞,次级性母细胞及生殖细胞或极体中不含同源染色体。
5.染色体组数目变化的曲线分析
(1)曲线模型(如图)
(2)相关解读
①有丝分裂:后期因着丝粒分裂,染色体组数目加倍(2→4);末期因染色体平均分配到两个子细胞,染色体组数目恢复(4→2)。②减数分裂:减数分裂Ⅰ末期因同源染色体分别进入两个子细胞,染色体组数目减半(2→1);减数分裂Ⅱ后期因着丝粒分裂,染色体组数目暂时加倍(1→2);减数分裂Ⅱ末期因染色体平均分配到两个子细胞,染色体组数目减半(2→1)。
例3、通过观察某动物睾丸细胞分裂装片,绘制了如图所示的同源染色体对数变化曲线。下列叙述正确的是( )
A.图示过程表示一次完整的减数分裂
B.BC段着丝粒分裂导致DNA数目加倍
C.FG段发生同源染色体的联会和分离
D.HI段的细胞中都含有姐妹染色单体
答案:3.C
解析:由于有丝分裂过程中始终存在同源染色体,因此图中ABCDE属于有丝分裂;而减数第一次分裂结束后同源染色体分离,减数第二次分裂过程中不存在同源染色体,因此FGHI属于减数分裂。
有丝分裂过程中始终存在同源染色体,图中ABCDE属于有丝分裂,减数第一次分裂结束后同源染色体分离,减数第二次分裂过程中不存在同源染色体,因此FGHI属于减数分裂,因此图示过程表示一次有丝分裂和一次完整的减数分裂,A错误;图中ABCDE属于有丝分裂;BC段导致同源染色体对数加倍,说明染色体数目也加倍,BC段表示着丝粒分裂,处于有丝分裂后期,此时DNA数目不变,B错误;CD、图中FGHI属于减数分裂,GH导致同源染色体对数为0,故FG段表示减数第一次分裂,会发生同源染色体的联会和分离,HI段表示减数第二次分裂,在减数第二次分裂前期、中期存在姐妹染色单体,而减数第二次分裂后期、末期不存在姐妹染色单体,C正确,D错误。
四、减数分裂与有丝分裂相关柱形图
1.柱形图
2.相关解读
(1)只有染色单体的数目才可能是0,染色体和DNA的数量不可能是0。染色单体会因着丝粒的分裂而消失,所以柱形图中表示的某结构如出现0,则其一定表示染色单体。
(2)DNA分子未复制时,其数目与染色体一样多,而复制后,每条染色体上含有2个DNA分子,即DNA数∶染色体数可能为1∶1或2∶1,但不可能是1∶2。
例4、有丝分裂和减数分裂是在生物的生长发育过程中两种重要的分裂方式,下图表示某种植物两种分裂方式中染色体数、染色单体数、核DNA分子数的关系,下列相关叙述正确的是( )
A.单倍体育种时取甲时期的细胞进行离体培养获得单倍体植株
B.着丝粒的分裂导致的数量变化可以用丁→甲和乙→丙来表示
C.等位基因的分离和非等位基因的自由组合发生在丁时期的细胞中
D.在一次分裂的过程中,秋水仙素可以使细胞发生从丁时期到乙时期的数量变化
4.B
解析:据图可知,甲表示体细胞或者减数第二次分裂后末期,乙表示有丝分裂前中期和减数第一次分裂,丙表示有丝分裂的后末期,丁表示减数第二次分裂的前中期,戊表示减数分裂形成子细胞。
单倍体育种时取经过减数分裂形成的子细胞进行离体培养获得单倍体植株,图中甲是体细胞或者处于减数第二次分裂的细胞,戊是减数分裂形成的子细胞,因此应该取戊细胞,A错误;着丝粒分裂会导致染色体数目加倍,图中染色体数目加倍发生在丁(减数第二次分裂的前中期)→甲(减数第二次分裂的后末期)和乙(有丝分裂的前中期)→丙(有丝分裂的后末期),B正确;等位基因的分离和非等位基因的自由组合发生在减数第一次分裂的后期,即发生在乙中,丁处于减数第二次分裂的前中期,C错误;秋水仙素能抑制纺锤体的形成,导致染色体数目加倍,因此在一次分裂的过程中,秋水仙素可以使细胞发生乙到丙,但丙不会继续分裂形成甲,D错误。
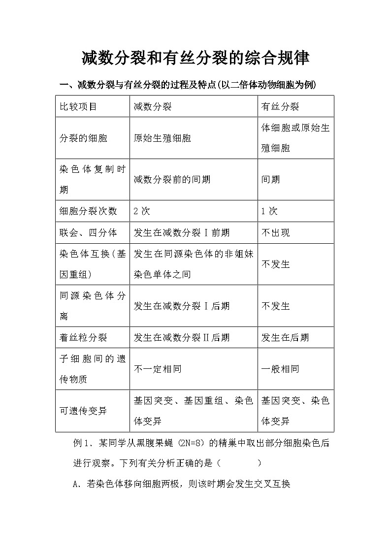
比较项目
减数分裂
有丝分裂
分裂的细胞
原始生殖细胞
体细胞或原始生殖细胞
染色体复制时期
减数分裂前的间期
间期
细胞分裂次数
2次
1次
联会、四分体
发生在减数分裂Ⅰ前期
不出现
染色体互换(基因重组)
发生在同源染色体的非姐妹染色单体之间
不发生
同源染色体分离
发生在减数分裂Ⅰ后期
不发生
着丝粒分裂
发生在减数分裂Ⅱ后期
发生在后期
子细胞间的遗传物质
不一定相同
一般相同
可遗传变异
基因突变、基因重组、染色体变异
基因突变、染色体变异
相关学案
这是一份备课素材知识点:有丝分裂染色体运动机制 高中生物人教版必修1,共4页。
这是一份备课素材知识点:生物致癌因子 高中生物人教版必修2,共7页。
这是一份备课素材知识点:衰老与表观遗传 高中生物人教版必修2,共5页。

