湖南省株洲市2023-2024学年高三上学期教学质量统一检测(一)地理试题(Word版附解析)
展开(本试卷共6页,20题,考试用时75分钟,全卷满分100分)
注意事项:
1.答题前,先将自己的姓名、准考证号写在试题卷和答题卡上,并将准考证条形码粘贴在答题卡上的指定位置。
2.选择题的作答:每小题选出答案后,用2B铅笔把答题卡上相应题目的答案标号涂黑。写在试题卷、草稿纸和答题卡上的非答题区域均无效。
3.非选择题的作答:用签字笔直接答在答题卡上对应的答题区域内,写在试题卷、草稿纸和答题卡上的非答题区域均无效。
4.考试结束后,将答题卡上交。
一、选择题(本大题共16小题,每小题3分,共48分)
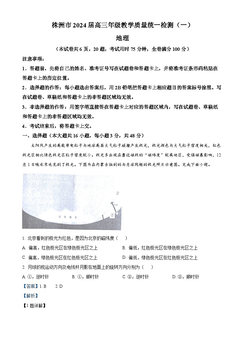
太阳风产生的高能带电粒子与地球高层大气粒子碰撞产生极光,极光颜色与大气粒子密度相关,红色极光区相比绿色极光区粒子密度较小。极光多出现在靠近磁极的“磁纬度”较高地区,受强磁暴影响,12月1日晚北京也见到了极光。下图为在内蒙古拍到的与月球同框的极光照片示意图。完成下面小题。
1. 北京看到的极光为红色,是因为北京的磁纬度( )
A. 偏高,红色极光区在绿色极光区之上B. 偏低,红色极光区在绿色极光区之上
C. 偏高,绿色极光区在红色极光区之上D. 偏低,绿色极光区在红色极光区之上
2. 月球的视运动方向及电线杆月影在地面上的旋转方向分别为( )
A. ①,逆时针B. ①,顺时针C. ②,逆时针D. ②,顺时针
【答案】1. B 2. D
【解析】
【1题详解】
根据材料“红色极光区相比绿色极光区粒子密度较小”,故红色极光区位于更高、大气粒子更稀薄的区域中,排除C、D选项;地球磁极位于地球极点附近,极光发生在较高磁纬地区,而地面是球面(弧面),北京离极地较远磁纬度较低,不易看到极光,A错误。由于大气的密度随海拔的增高而减小,故能见到极光也只能看到极光中处于更高海拔处的红色极光部分,B正确。故选B。
【2题详解】
因为极光发生在北方,由图可知,月球在东方天空。又因为地球自西向东自转,因此月球的视运动为东升西落,AB错误;又因为在我国中高纬地区太阳视运动造成的日影在地面上是顺时针方向(正午太阳位于正南方),而黄、白轨道面夹角很小,故月影也是顺时针方向,排除C。故选D。
【点睛】极光是地球周围的一种大规模放电的过程。来自太阳的带电粒子到达地球附近,地球磁场迫使其中一部分沿着磁场线集中到南北两极。当它们进入极地的高层大气时,与大气中的原子和分子碰撞并激发,产生光芒,这种在极地形成的光在天文学上就称为“极光”,在北极地区形成的叫北极光,在南极地区形成的叫南极光。
下图中河流甲地以上干流建有多座梯级水库,且多为高坝巨型水库。坐标图示意甲、乙、丙三个水文站在水库建成蓄水前后旬平均水温变化。胭脂鱼产卵适宜水温为15~23℃,传统产卵地在甲、乙水文站附近,完成下面小题。
3. 水库建成蓄水后( )
A. 甲水文站水温季节变化增大,水温过程滞后
B. 乙水文站水温季节变化减小,水温过程提前
C. 丙水文站水温季节变化减小,水温过程滞后时间比甲更多
D. 三个水文站水温季节变化都减小,水温过程均有滞后
4. 胭脂鱼受水温变化影响,产卵时间( )
A. 甲处提前约30天,乙处延迟约10天B. 甲处延迟约30天,乙处提前约10天
C. 甲处延迟约30天,乙处基本不变D. 甲处基本不变,乙处延迟约30天
5. 导致胭脂鱼产卵时间变化的主要原因是( )
A. 水库春季泄水B. 水库夏季蓄水C. 水库秋季蓄水D. 水库冬季泄水
【答案】3. D 4. C 5. A
【解析】
【3题详解】
水库建成蓄水后,水库周边地区水域面积增大,水的比热容大,受水库影响,甲、乙、丙三个水文站水温季节变化都减小,水温过程均有滞后,丙水文站水温过程滞后时间比甲更多,D正确,ABC错误。故选D。
【4题详解】
以甲水文站为例,在图中沿15℃画一横线,即可读出蓄水前产卵时间约在2月底3月初,而蓄水后产卵时间在4月初,因此甲处延迟约30天;依此方法可知乙处基本不变,蓄水前产卵时间约在3月底4月初,故选C。
【5题详解】
由于水库春季泄出的水水温较低,导致水库以下河流的水温降低(离水库越远影响力下降),从而胭脂鱼产卵时间延迟,A正确。水库夏季蓄水、水库秋季蓄水、水库冬季泄水对水库周边地区水温影响较小,排除BCD。故选A。
【点睛】水库调节了下游河流的水量和水位,改变了河道的水文条件,导致下游生态系统的演替过程发生变化,影响生态环境的物种组成、数量和空间分布。
构成青藏高原的山体,大多由西向东延伸,到了横断山,突然转向。横断山区的文化号称“没有大陆,只有群岛”。下图为横断山脉南段沿东西方向剖面图,读图完成下面小题。
6. 到了横断山,突然转向的原因是( )
A. 板块形状与运动方向B. 河流流向与下切侵蚀
C. 岩浆活动与构造运动D. 地球自转与离心力方向
7. 根据剖面图信息,可以确定图示区域金沙江大致流向为( )
A. 自东向西B. 自西向东C. 自北向南D. 自南向北
8. 横断山区的文化“没有大陆,只有群岛”的意思是( )
A. 这里原来是群岛,后来地壳抬升才成为陆地B. 深切河谷使本土文化在相对封闭的环境发展
C. 多民族和多语言的融合导致原有文化被淹没D. 纵向与境外文化的交流导致本土文化被淹没
【答案】6. A 7. B 8. B
【解析】
【6题详解】
构成青藏高原的山体大多沿纬度带呈东西方向延伸,唯有横断山,突然转向,呈南北方向,这是因为亚欧板块与印度洋板块南北碰撞后受到了东部地块的阻挡而致,A正确。河流流向与下切侵蚀、岩浆活动与构造运动、地球自转与离心力方向与横断山脉走向无关,BCD错误。故选A。
【7题详解】
根据剖面图信息玉龙雪山两侧的金沙江河谷,西侧河谷较东侧河谷高,说明河流在该河段自西向东流,故选B。
【8题详解】
这里原来是群岛,后来地壳抬升才成为陆地,是地形形成原因,A错。多民族和多语言的融合导致原有文化被淹没,纵向与境外文化的交流导致本土文化被淹没,与“没有大陆,只有群岛”的意思不同,C、D错。深切河谷像群岛一样,使文化发展相对封闭,使得“横断山区的文化“没有大陆,只有群岛””,B正确。故选B。
【点睛】横断山脉,亦称横断山系、横断山区,是世界年轻山系之一,中国最长、最宽和最典型的南北向山系,唯一兼有太平洋和印度洋水系的地区,位于青藏高原东南部,为川、滇两省西部和西藏自治区东部南北向山脉的总称。
产业协同集聚是指关联度高的不同产业在特定空间上集聚的一种地缘经济现象,受城镇化水平、政府调控、产业创新和外商投资等因素影响。如果区域产业协同集聚水平高,那么对外竞争力就强。以我国19个城市群为样本进行分析,发现我国不同地区之间产业协同集聚水平存在明显差异,下图为“我国2006~2018年城市群产业协同集聚水平”时序演变图,读图完成下面小题。
9. 对2006~2018年我国城市群产业协同集聚水平的时序演变,描述正确的是( )
①我国总体上呈现波动下降态势 ②东北地区总体变化幅度最小
③东部地区总体变化幅度最大 ④中部地区一直水平最低并持续下降
⑤西部地区波动最大
A. ①②③④B. ②③⑤C. ①②③D. ①②③⑤
10. 东北地区2016年产业协同集聚水平大幅提升的原因,可能是该地区( )
A. 建国初期大量工厂建设形成了较为完善的工业体系
B. 发挥土地优势,农业水平、农作物产量均大幅提升
C. 生态环境改善,大量外商投资改善了区域产业结构
D. 有效实施了国家出台的“振兴东北”的一系列政策
11. 影响京津冀、长三角等东部城市群产业协同集聚水平提升的主要因素是( )
A. 城镇化水平B. 产业创新C. 政府调控D. 外商投资
【答案】9. C 10. D 11. C
【解析】
【9题详解】
总体变化情况是从2006年和2018年两端点进行比较,我国总体上呈现波动下降态势,东北地区总体变化幅度最小,东部地区总体变化幅度最大,所以①②③都对;中部地区一直水平最低,但是2015和2016上升,持续下降错误,④错误;波动最大的是东北地区,⑤错误。综上,C正确。
【10题详解】
根据材料可知,产业协同集聚主要是第二和第三产业,所以AB均错误,生态环境改善是一个逐步改善的过程,不会导致产业协同集聚水平的突然提升,C错误;有效实施了国家出台的“振兴东北”的一系列政策,使东北地区2016年产业协同集聚水平大幅提升,D正确。故D正确。
【11题详解】
从产业之间内在关联性来分析,政府部门能够在协调上下游产业方面起到非常重要的作用,C正确;结合东部城市群的特点,可以排除城镇化水平、产业创新和外商投资,ABD错误。故选C。
【点睛】产业协同集聚是指在某一特定地理空间区域内,在产业关联的条件下,某一产业的集聚会引起与之相关的产业在地域空间内也形成集聚的现象。具体表现为某一企业及相关机构在一定区域内集聚后,其相关企业在邻近区域也形成集聚现象,两者之间产生协同集聚效应。
冻雨,俗称“滴水成冰”,一般认为其形成过程,是固体冰晶或雪花首先在冰晶层中降落,然后在暖层中充分融化为液体,最后过冷却水滴进入冰冻层并与地面或其他物体碰撞后立即冻结。2021年11月8日9时至17时,我国黑龙江局部地区出现历史罕见冻雨天气,下图示意当时天气系统。读图完成下面小题。
12. 本次冻雨出现在( )
A. 暖锋附近冷空气一侧B. 暖锋附近暖空气一侧
C. 冷锋附近冷空气一侧D. 冷锋附近暖空气一侧
13. 下图中正确示意本次冻雨区域气温垂直变化特点的是( )
A. B.
C. D.
【答案】12. A 13. A
【解析】
【12题详解】
由材料可知,我国黑龙江局部地区出现历史罕见冻雨天气,读图结合所学知识可知,锋面气旋左为冷锋,右为暖锋,北半球呈逆时针旋转,故黑龙江位于暖锋的锋前,为冷空气一侧,故选A。
【13题详解】
根据材料可知,冻雨是固体冰晶或雪花首先在冰晶层中降落,然后在暖层中充分融化为液体,最后过冷却水滴进入冰冻层并与地面或其他物体碰撞后立即冻结,故冻雨形成的条件是高空温度小于0°C,云层中有冰粒和雪花;云层下温度大于0°C,能使冰粒和雪花融化成雨滴;地面温度低于0°C时,雨滴与地表物体接触冻结成冰。故选A。
【点睛】冻雨是初冬或冬末春初时节见到的一种天气现象。当较强的冷空气南下遇到暖湿气流时,冷空气像楔子一样插在暖空气的下方,近地层气温骤降到零度以下,湿润的暖空气被抬升,并成云致雨。当雨滴从空中落下来时,由于近地面的气温低于0°C,电线杆、树木、植被及道路表面都会冻结上一层晶莹透亮的薄冰,气象上把这种天气现象称为"冻雨"。
海岸线一般由人工岸线和自然岸线组成。研究表明,1997~2017年的20年间,江苏盐城海岸线具有向岸后退与向海推进并存的现象。下图为盐城海岸线位置图,图中废黄河口海岸原为古黄河入海口,1855年黄河北归。下表为该区域海岸线变化趋势。完成下面小题。
注:“-”表示侵蚀,“+”表示淤积;表中各数值单位均为:m/a
14. 盐城海岸线向岸后退与向海推进的分界点在( )
A. 废黄河口B. 射阳河口C. 新洋港D. 斗龙港
15. 对20年间江苏盐城海岸线进退变化,描述正确的是( )
A. 海岸线向海洋推进的幅度总体由北向南增加B. 从灌河口到废黄河口段海岸侵蚀总体在增强
C. 从废黄河口到射阳河口段海岸侵蚀总体在减弱D. 从射阳河口到斗龙港段海岸侵蚀总体在减弱
16. 对于江苏盐城海岸变动原因分析,不正确是( )
A. 黄河北归导致入海泥沙减少,附近海岸侵蚀加剧
B. 该区域河流带来的泥沙是海岸向海推进的主要原因
C. 沿海建设的滨海防波堤将增加海岸线稳定性
D. 南部大量港口建设直接导致海岸线向海推进
【答案】14. B 15. A 16. B
【解析】
【14题详解】
结合区域海岸线变化趋势表格可知,其中数值为“负”代表侵蚀,数值为“正”表示淤积。1997~2017年期间,射阳河口以北总体上数值为“负”,以侵蚀为主,以南总体上数值为“正”,以淤积为主,因此盐城海岸线向岸后退(侵蚀)与向海推进(堆积)的分界点是在射阳河口,B正确,ACD错误。故选B。
【15题详解】
结合盐城海岸线位置图和区域海岸线变化趋势表格可知,海岸线向海洋推进的幅度总体由北向南增加,A正确。从灌河口到废黄河口段海岸侵蚀是先增强再减弱,B错误;从废黄河口到射阳河口段海岸侵蚀有明显的波动变化,C错误;从射阳河口到斗龙港段海岸侵蚀总体在增加,D错误。故选A。
【16题详解】
黄河入海口北归导致盐城海岸入海泥沙减少,附近海岸侵蚀加剧;沿海建设的滨海防波堤将增加海岸线稳定性;南段向海推进的主要原因是海港建设,ACD是江苏盐城海岸变动原因,但不符合题意。结合盐城海岸线位置图可知,该区域河流比较短小,流经平原地区,入海泥沙很少,故河流带来的泥沙并非海岸向海推进的主要原因,B符合题意,故选B。
【点睛】影响海岸线位置的因素,既有全球尺度因素,如海平面升降,又有区域尺度因素,如泥沙沉积、地壳运动、人类活动等导致的陆面升降。
二、综合题(本大题共4小题,共52分)
17. 阅读图文材料,完成下列要求。
川滇交界处的泸沽湖是高原下陷盆地积水而成的构造湖,四周有大量河流汇入,只有东边一个缺口湖水流出,湖面海拔2690米,是一个深水湖,终年不结冰。仅见于泸沽湖的厚唇裂腹鱼,主要生活在湖水的中下层,主食水草和藻类,夏季在沙砾湖滩上掘坑产卵,当地群众称之为“窝子鱼”。泸沽湖的厚唇裂腹鱼个体大,数量多,是主要的经济鱼种,经济价值较高,但近年来产量急剧下降。
(1)分析泸沽湖海拔很高却终年不结冰原因。
(2)推测厚唇裂腹鱼的生存环境。
(3)分析厚唇裂腹鱼近年来产量急剧下降的原因。
【答案】17. 纬度较低,全年太阳辐射较强;海拔较高,同时湖泊地区为下陷盆地,冬季受北方冷空气影响较小;山高湖深,多下沉气流,气流在下沉过程中能够增温;湖水面广水深,蓄水量大,冬季水温上冷下暖,湖水有对流运动。
18. 深水淡水湖,水温偏低,有丰富的水草和藻类;有面积广阔、较为平缓的砂砾湖滩。
19. 高原深水湖泊,水温较低,水草和藻类生长慢,厚唇裂腹鱼生长慢产量低;经济价值高,容易导致过度捕捞。
【解析】
【分析】本题泸沽湖的厚唇裂腹鱼为情境材料,设置三个小题,涉及泸沽湖终年不结冰的原因、厚唇裂腹鱼的生存环境、厚唇裂腹鱼产量下降的原因分析。重点考查了学生获取和解读地理信息的能力、调动和运用地理知识的能力、描述和阐释地理事物的能力、论证和探讨地理问题能力,考查了区域认知、综合思维、人地协调观等核心素养。
【小问1详解】
结合材料可知,泸沽湖位于川滇交界处,纬度较低,全年太阳辐射较强;湖面海拔2690米,海拔较高,同时湖泊地区为下陷盆地,冬季受北方冷空气影响较小;山高湖深,多下沉气流,气流在下沉过程中能够增温;湖水面广水深,蓄水量大,冬季水温上冷下暖,使得湖水有对流运动。
【小问2详解】
结合材料可知,沽湖的厚唇裂腹鱼,主要生活在湖水的中下层,主食水草和藻类,夏季在沙砾湖滩上掘坑产卵,当地群众称之为“窝子鱼”。由此可以推测厚唇裂腹鱼的生存环境:深水淡水湖,中下层水温偏低,有丰富的水草和藻类作为饵料;有面积广阔、较为平缓的砂砾湖滩利于产卵。
【小问3详解】
厚唇裂腹鱼近年来产量急剧下降的原因有自然原因和人为原因。泸沽湖是高原深水湖泊,水温较低,水草和藻类生长慢,使得厚唇裂腹鱼生长慢,产量本身较低;同时,由于厚唇裂腹鱼是主要的经济鱼种,经济价值高,容易过度捕捞,导致产量急剧下降。
18. 阅读图文材料,完成下列要求。
鲜桃极易腐烂,很难储存。湖南炎陵高山黄桃为“中华人民共和国农产品地理标志”,多种植在海拔300~1200米的山坡上,南面山坡高海拔地区的黄桃质量最优。炎陵黄桃的销售可以从7月中旬一直延续到8月中旬,比其它鲜桃销售时间要长很多。黄桃产业是炎陵脱贫的重要项目,丰收年份常常面临销售困难的问题,图为炎陵黄桃采收的景象。
(1)分析南面山坡高海拔地区的黄桃质量最优的原因。
(2)分析炎陵黄桃比其它鲜桃销售时间长的原因。
(3)请你为黄桃促销提两条建议,并说明理由。
【答案】(1)南面比北面或其它坡向的光照条件更好;高海拔地区太阳光照时间长,气温的日较差更大,有利于糖分积累;高海拔地区气温较低,成熟的时间更长,积累糖分多。
(2)黄桃种植在海拔300-1200米的山坡上,由于气温的垂直差异,从低海拔向上到高海拔地区,黄桃将先后成熟,从而销售的时间拉长。
(3)树立标准化产品和品牌,提高产品的附加值和竞争力;加大产品宣传力度;发展农产品网络直播营销等等。
【解析】
【分析】本题以湖南炎陵黄桃为情境材料,设置三个小题,涉及黄桃质量高的原因、炎陵黄桃销售时间长的原因、为黄桃促销提出建议,考查学生获取和解读地理信息的能力、调动和运用地理知识的能力、描述和阐释地理事物的能力、论证和探讨地理问题能力。
【小问1详解】
农产品品质主要与优越的自然环境有关,尤其是光照、昼夜温差等。结合材料分析,湖南炎陵高山黄桃多种植在海拔300~1200米的山坡上,山体的南面为阳坡,比北面或其它坡向的光照条件更好;同时,高海拔地区太阳光照时间长,气温的日较差更大,有利于糖分积累;高海拔地区气温较低,成熟的时间更长,积累糖分多。
【小问2详解】
销售时间长主要是因为成熟时间长,热量是主要因素。结合材料分析,湖南炎陵高山黄桃多种植在海拔300~1200米的山坡上,从低海拔向上到高海拔地区存在气温的垂直分异,热量随海拔增高而降低。因此,自低海拔向高海拔黄桃将先后成熟,可以从7月中旬一直延续到8月中旬陆续都有收获,鲜桃销售时间长。
【小问3详解】
黄桃促销建议可以从产品和市场两个角度进行切入。产品角度,如树立标准化产品和品牌,提高产品附加值和竞争力。市场角度,如加大产品宣传力度;发展农产品网络直播营销等。具体建议言之合理即可。
19. 阅读图文材料,完成下列要求。
热融滑塌是指在厚层地下冰分布的斜坡上,由人为活动或自然因素造成地下冰暴露,在融化季节坑壁(滑塌后壁)地下冰发生融化,上部的融土失去支撑而在重力作用下发生塌落的现象。热融滑塌的形成与地下冰的数量密切相关,青藏高原的可可西里地区是热融滑塌多发地区,2018~2019年共发育热融滑塌1734处,总面积约30平方千米,但是分布不均匀,下图为该地区不同坡度和坡向热融滑塌数量和面积的占比情况统计图。
(1)描述可可西里地区热融滑塌数量随坡度的分布规律。
(2)推测坡度小于2°和大于12°时热融滑塌数量较少的原因。
(3)指出北坡和南坡热融滑塌数量的差异,并简要分析原因。
【答案】19. 先随坡度增大热融滑塌增多,后随坡度增大热融滑塌减少;坡度4~6度数量最多。
20. 坡度小于2°时,融土失去支撑后产生的重力作用太小,不容易发生塌落;坡度大于12°时,地下水不易聚集,地下冰发育较少,不容易发生塌落。
21. 北坡热融滑塌数量多/南坡热融滑塌数量少;南坡为阳坡,太阳辐射较强,水分蒸发多,导致地下冰数量较少(或北坡为阴坡,太阳辐射较弱,水分蒸发少,导致地下冰数量较多)。
【解析】
【分析】本题以热融滑塌为材料,涉及地质灾害、自然地理环境整体性的相关知识,考查学生材料信息提取能力、地理知识调用分析能力,体现了区域认知、综合思维以及地理实践力的地理学科核心素养。
【小问1详解】
根据图示信息可知,可可西里地区随着坡度的增大热融滑塌数量先增加,在4°—6°坡度左右达到最大值之后,再随着坡度的增加而减小。
【小问2详解】
坡度小于2°时,比降较小,当地下冰融化之后,上部融土受到的支撑作用较强,能够抵抗重力的作用,滑落较少,热融滑塌数量较少;当坡度大于12°时,地下水流速较快,不易集聚,地下水水位较低,地下冰发育较少,且不易融化,上部的土壤受到的支撑作用较强,不易发生滑落,热融滑塌数量较少。
【小问3详解】
根据图示信息可知,北坡的热融滑塌数量较多,南坡的热融滑塌数量较少。主要原因是:该地位于北半球,南坡为阳坡,光照较强,地下水蒸发较强,地下水含量较低,地下冰发育较少,不易发生热融滑塌现象;北坡为阴坡,光照较强,地下水蒸发较弱,地下水含量较高,地下冰发育较多,容易发生热融滑塌现象。
20. 阅读图文材料,完成下列要求。
陕西秦岭是我国重要的地理分界线,秦岭深处的牛背梁国家森林公园是夏季休闲、避暑的好地方,下图公园局部等高线图。
(1)分析牛背梁国家森林公园能够成为夏季避暑地的原因。
(2)从P到Q沿着山谷有一条蜿蜒曲折的旅游步道,在图示区域中可见的有两段,请你按照图例在图中画出来。
【答案】20. 海拔较高,气温较低;森林覆盖率高,有一定的降温作用;山谷地区,日照时间相对较短。
21.
【解析】
【分析】本题以牛背梁国家森林公园为情境材料,考察了气温的影响因素、等高线图的判读等相关知识内容,主要考查学生获取地理信息的能力和综合思维能力。
【小问1详解】
根据材料所知,牛背梁国家森林公园海拔较高,气温较低;森林覆盖率高,有一定的降温作用;山谷地区,地势较低,两侧高山阻挡,日照时间相对较短。因此,秦岭深处的牛背梁国家森林公园是夏季休闲、避暑的好地方。
【小问2详解】
从题目要求可知,从P到Q沿着山谷有一条蜿蜒曲折的旅游步道,因此两段旅游步道对应在图中山谷(等高线弯曲处且凸向高值)中,如下图所示:变化时间
灌河口——废黄河口
废黄河口——射阳河口
射阳河口——新洋港
新洋港——斗龙港
斗龙港——老坝港
1997~2002
-5.44
28.14
286.96
243.71
384.81
2002~2007
-7.7
-14.15
47.72
125.2
309.44
2007~2012
-1.31
10.86
65.82
70.83
226.41
2012~2017
12.23
-26.25
-7.76
-117.19
227.81
1997~2017
-0.56
-0.35
98.19
80.64
287.12
13,湖南省株洲市2023-2024学年高三上学期教学质量统一检测(一)地理试题: 这是一份13,湖南省株洲市2023-2024学年高三上学期教学质量统一检测(一)地理试题,共14页。试卷主要包含了选择题的作答,非选择题的作答,考试结束后,将答题卡上交等内容,欢迎下载使用。
湖南省株洲市2023-2024学年高三上学期教学质量统一检测(一)地理试题: 这是一份湖南省株洲市2023-2024学年高三上学期教学质量统一检测(一)地理试题,共9页。试卷主要包含了选择题的作答,非选择题的作答,考试结束后,将答题卡上交,到了横断山,突然转向的原因是等内容,欢迎下载使用。
浙江省湖州市安吉县2023-2024学年高一上学期12月统一检测地理试题(Word版附解析): 这是一份浙江省湖州市安吉县2023-2024学年高一上学期12月统一检测地理试题(Word版附解析),共16页。试卷主要包含了考试结束后,只需上交答题纸等内容,欢迎下载使用。

