第02讲 细胞膜的成分、结构、功能和物质出入细胞-【寒假衔接讲义】高一生物寒假讲义练习
展开【基础巩固】
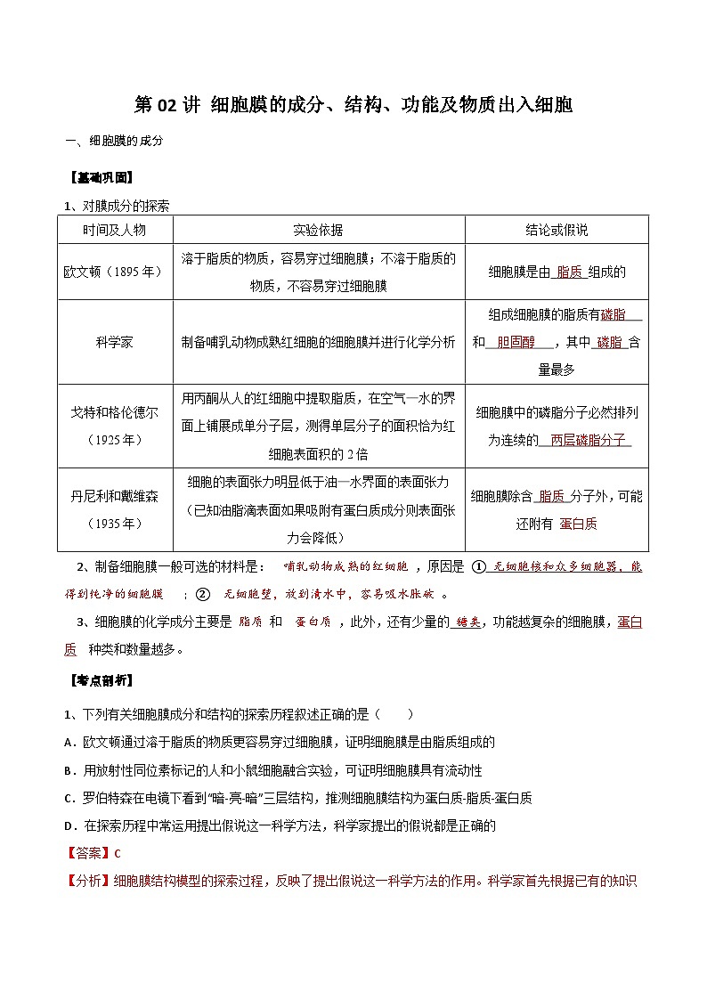
1、对膜成分的探索
2、制备细胞膜一般可选的材料是: 哺乳动物成熟的红细胞 ,原因是 ① 无细胞核和众多细胞器,能得到纯净的细胞膜 ;② 无细胞壁,放到清水中,容易吸水胀破 。
3、细胞膜的化学成分主要是 脂质 和 蛋白质 ,此外,还有少量的 糖类,功能越复杂的细胞膜,蛋白质 种类和数量越多。
【考点剖析】
1、下列有关细胞膜成分和结构的探索历程叙述正确的是( )
A.欧文顿通过溶于脂质的物质更容易穿过细胞膜,证明细胞膜是由脂质组成的
B.用放射性同位素标记的人和小鼠细胞融合实验,可证明细胞膜具有流动性
C.罗伯特森在电镜下看到“暗-亮-暗”三层结构,推测细胞膜结构为蛋白质-脂质-蛋白质
D.在探索历程中常运用提出假说这一科学方法,科学家提出的假说都是正确的
【答案】C
【分析】细胞膜结构模型的探索过程,反映了提出假说这一科学方法的作用。科学家首先根据已有的知识和信息提出解释某一生物学问题的一种假说,再用进一步的观察与实验对已建立的假说进行修正和补充。一种假说最终被接受或被否定,取决于它是否能与以后不断得到的观察和实验结果相吻合。
【详解】A、欧文顿通过溶于脂质的物质更容易穿过细胞膜,推测:细胞膜是由脂质组成的,并未证明细胞膜是由脂质组成的,A错误;
B、用红色荧光和绿色荧光分别标记的人和小鼠细胞膜蛋白质,进行细胞融合实验,可证明细胞膜具有流动性,B错误;
C、罗伯特森在电镜下看到“暗-亮-暗”三层结构,推测细胞膜结构为蛋白质-脂质-蛋白质,他把细胞膜描述为静态的统一结构,C正确;
D、在探索历程中常运用提出假说这一科学方法,科学家提出的假说未必都是正确的,一种假说最终被接受或被否定,取决于它是否能与以后不断得到的观察和实验结果相吻合,D错误。
故选C。
2.根据以下资料回答问题。
资料一:在生物膜的流动镶嵌模型提出后,研究人员又提出了“脂筏模型”,脂筏是生物膜上富含胆固醇的一个个微小的结构区域。在这个区域聚集一系列执行特定功能的膜蛋白,其结构模型如图1所示(虚线框内为脂筏区域)。
资料二:科学家设计了仅1纳米宽的分子转子,该转子由紫外光驱动,能以每秒200万~300万转的转速进行旋转,从而在单个细胞的膜上钻孔,当分子转子与特定的靶细胞结合后,就有望将治疗试剂运送到这些细胞中,或者直接导这些细胞死亡。图2为分子转子钻孔过程示意图。
资料三:图3是由磷脂分子构成的脂质体,它可以作为药物的运载体,将其运送到特定的细胞发挥作用。
(1)脂筏模型认为生物膜的主要成分是_______________,生物膜功能的复杂程度与______________的种类和数量密切相关。
(2)靶细胞细胞膜表面的______________能够识别分子转子。将治疗试剂运送到靶细胞中,分子转子至少需要钻开______________层生物膜。钻孔后才可以运送治疗试剂,说明生物膜具有______________性。
(3)在脂质体中,能在水中结晶的药物包裹在______________处(填序号),脂溶性的药物包裹在______________处(填序号)。
【答案】(1) 脂质、蛋白质(或磷脂、胆固醇、蛋白质) 膜蛋白
(2) 糖蛋白 1 选择透过性
(3) ① ②
【分析】流动镶嵌模型:(1)磷脂双分子层构成膜的基本支架,这个支架是可以流动的;(2)蛋白质分子有的镶嵌在磷脂双分子层表面,有的部分或全部嵌入磷脂双分子层中,有的横跨整个磷脂双分子层,大多数蛋白质也是可以流动的;(3)在细胞膜的外表,少数糖类与蛋白质结合形成糖蛋白;除糖蛋白外,细胞膜表面还有糖类与脂质结合形成糖脂。
【详解】(1)由题意可知,脂筏中有胆固醇、膜蛋白、磷脂分子,脂筏模型认为生物膜的主要成分是脂质、蛋白质(磷脂、胆固醇、蛋白质);蛋白质是生命活动的体现者,生物膜功能的复杂程度与膜蛋白的种类和数量密切相关。
(2)细胞膜上的糖蛋白与细胞表面的识别有密切得关系,这说明靶细胞细胞膜表面的糖蛋白能够识别分子转子;细胞膜是单层膜,将治疗试剂运送到靶细胞中,分子转子至少需要钻开1层生物膜。由题意分析可知,在正常情况下治疗试剂无法运送进入细胞,而在钻孔后才可以运送治疗试剂,这说明了生物膜具有选择透过性。
(3)分析题图3可知:药物①位于脂质体内部,接近磷脂分子的头部,为水溶性药物,能在水中结晶;药物②位于磷脂双分子层中,接近磷脂分子的尾部,为脂溶性药物。
二、细胞膜的结构
【基础巩固】
1、对膜结构的探索
流动镶嵌模型的基本内容
(1)细胞膜主要是由 磷脂分子 和 蛋白质分子 构成的。
(2) 磷脂双分子层 是膜的基本支架,其内部是磷脂分子的疏水端,水溶性分子或离子不能自由通过,具有屏障作用。
(3) 蛋白质 分子以不同方式镶嵌在磷脂双分子层中:有的 镶 在磷脂双分子层表面,有的部分或全部 嵌入 磷脂双分子层中,有的 贯穿 于整个磷脂双分子层。这些蛋白质与 物质运输 、 信息识别 、
催化 等功能相关。
(4)细胞膜的 外表面 还有糖类分子,它和蛋白质分子结合形成 糖蛋白 ,或与脂质结合形成 糖脂 ,这些糖类分子叫作糖被。与细胞表面的 识别 、细胞间的 信息传递 等功能有密切关系。
(5)细胞膜不是静止不动的,而是具有 流动性 ,主要表现为构成膜的 磷脂分子 可以侧向自由移动,膜中的 蛋白质 大多也能运动。
【考点剖析】
1、如图为细胞膜结构示意图,请据图回答下面的问题:
(1)图中的A大多数在细胞膜的___侧(外、内),细胞膜的主要成分是___;4表示___,它构成了细胞膜的基本骨架。
(2)图中1和2构成___,它与细胞膜的___功能密切相关。
(3)在低温下,结构4排列整齐,但温度上升后,会出现排列不整齐的现象,其厚度也会减小,这说明细胞膜的结构特点是具有___。
(4)不同细胞的细胞膜执行的生理功能有所不同,一般来说,功能越复杂的细胞膜,___就越多。
【答案】(1) 外 脂质(磷脂)和蛋白质 磷脂双分子层
(2) 糖蛋白 信息识别(信息传递)
(3)流动性
(4)蛋白质的种类和数量
【分析】题图分析,该图为细胞膜流动镶嵌模型,其中1为糖蛋白的多糖链,2为糖蛋白的蛋白质分子,3为蛋白质分子,4为磷脂双分子层;因A侧有糖蛋白,故A为细胞膜外侧,B为细胞膜内侧。
【详解】(1)因中A侧有糖蛋白,故A为细胞膜外侧。结合图示可知,细胞膜的主要成分是脂质和蛋白质,图中4为磷脂双分子层,它构成了细胞膜的基本骨架。
(2)图中1和2构成糖蛋白,位于细胞膜的外侧,除了具有保护和润滑作用外,它与细胞膜的信息识别(信息传递)功能密切相关。
(3)在低温下,结构4排列整齐,但温度上升后,会出现排列不整齐的现象,其厚度也会减小,这表明4的结构特点是具有一定的流动性,这是细胞行使相应功能的基础。
(4)不同细胞的细胞膜执行的生理功能有所不同,一般来说,功能越复杂的细胞膜,其中含有的蛋白质的种类和数量就越多,从而体现了蛋白质作为生命活动主要承担者的功能。
2、磷脂是组成细胞膜的重要成分,这与磷脂分子的头部亲水、尾部疏水的性质有关。
(1)某研究小组发现植物种子细胞以小油滴的方式贮存油,每个小油滴都由磷脂膜包被着, 该膜最可能的结构是由____ (填“单”或“双”)层磷脂分子构成的,磷脂的尾部向着 油滴______ (填“内”或“外”)。
(2)将一个细胞中的磷脂成分全部抽提出来,并将它在空气—水界面上铺成单分子层,结果 发现这个单分子层的表面积相当于原来细胞膜表面积的两倍。这个细胞很可能是 ___ (填“鸡的红细胞”“人的红细胞”或“人的口腔上皮细胞”)。
(3)下图表示细胞膜的亚显微结构图,请回答下列问题:
如果这是肝细胞的细胞膜,细胞膜上的胰岛素受体与胰岛素特异性结合后,能加快细胞摄取葡萄糖的速率。葡萄糖进入细胞的方向是_______→_______ (用图中字母表示)。上述过程 体现了细胞膜______的功能
【答案】(1) 单 内
(2)人的红细胞
(3) A B 进行细胞间信息交流和控制物质进出
【分析】题图分析,图中1是磷脂双分子层,2、3是蛋白质,4是糖蛋白,A是细胞外侧,B是细胞内侧;磷脂双分子层是细胞膜的基本支架。膜的功能主要由蛋白质承担,功能越复杂的细胞膜,蛋白质的种类和数量越多。细胞膜的结构特点是具有一定的流动性。细胞膜的功能特点是具有选择透过性。
【详解】(1)某研究小组发现植物种子细胞以小油滴的方式贮存油,每个小油滴都由磷脂膜包被着,磷脂分子由亲水性头部和疏水性尾部组成,由于磷脂分子头部亲水,尾部疏水,而细胞中的小油滴疏水,外部溶液主要成分是水,所以磷脂膜应该由单层磷脂分子构成,头部在外,磷脂的尾部向着油滴内。
(2)将一个细胞中的磷脂成分全部抽提出来,并将它在空气—水界面上铺成单分子层,结果发现这个单分子层的表面积相当于原来细胞膜表面积的两倍。这个细胞很可能是人的红细胞,因为人的红细胞只有细胞膜这一种生物膜,而鸡的红细胞、人的口腔上皮细胞中有多种生物膜,包括细胞膜、细胞器膜和核膜,因此若将这些细胞中的磷脂抽提出来,铺成的单层面积远大于细胞膜面积的2倍。
(3)如果这是肝细胞的细胞膜,细胞膜上的胰岛素受体最可能是图中的[4]糖蛋白,这是因为糖蛋白具有识别的作用,胰岛素受体与胰岛素特异性结合后,能加快细胞摄取葡萄糖的速率,因为胰岛素能加速组织细胞对葡萄糖的摄取、利用和储存。糖蛋白分布在细胞膜的外侧,故A侧为细胞膜外侧,B侧为细胞膜内侧,故葡萄糖进入细胞的方向是A→B。上述过程体现了细胞膜进行细胞间信息交流和控制物质进出的功能。
三、细胞膜的功能
【基础巩固】
(一)细胞膜的功能:
1、内容:
(1) 将细胞与外界环境分隔开
(2) 控制物质进出细胞
(3) 进行细胞间的信息交流
2、细胞膜功能的验证方法
(1)识别功能的验证
只有 同种 生物的精子和卵细胞才能结合→细胞膜具有识别作用(糖蛋白的作用)
(2)控制物质进出细胞功能的验证
变红红
不变红红
【考点剖析】
1、下列生理过程中,没有发生细胞之间信息交流的是( )
A.高等植物细胞之间通过胞间连丝连接并交换物质
B.甲状腺激素通过血液运输到靶细胞后与受体结合
C.同种动物的精子和卵细胞相互接触完成受精作用
D.红细胞放在0.09% NaCl溶液中吸水膨胀甚至破裂
【答案】D
【分析】细胞间的信息交流有三种方式:细胞膜的直接接触,如精子和卵细胞的相互识别;通过体液运输,如激素通过血液运输到靶细胞发挥作用;细胞间形成通道,如植物细胞的胞间连丝。
【详解】A、高等植物细胞之间可以通过胞间连丝的方式进行细胞间信息交流,属于细胞的信息交流的方式之一,A不符合题意;
B、激素通过血液运输与靶细胞细胞膜上的受体结合,体现了细胞间信息交流的作用,B不符合题意;
C、精子和卵细胞直接接触完成受精作用,体现了细胞膜通过直接接触的方式进行信息交流,C不符合题意;
D、红细胞放在0.09%NaCl溶液中吸水膨胀甚至破裂,没有体现细胞信息交流,体现的是细胞的渗透吸水,D符合题意。
故选D。
2.红苋菜的叶肉细胞中含有花青素。将红苋菜叶片放在清水中,水的颜色无明显变化,若对其进行加热,随着水温升高,水的颜色逐渐变成红色,其原因是( )
A.加热使叶绿体中的花青素被释放出来
B.加热使花青素在水中溶解度增大
C.加热使叶肉细胞的所有生物膜被破坏
D.加热使细胞壁失去了选择透过性
【答案】C
【分析】生物膜具有选择透过性,将红苋菜放在清水中,水的颜色无明显变化,原因是花青素不能透过原生质层。加温后,细胞膜和液泡膜的选择透过性被破坏,花青素透过原生质层进入水中,从而使水的颜色逐渐变紫。
【详解】A、红苋菜的叶肉细胞中的花青素位于液泡中,A错误;
B、加热使蛋白质变性使红苋菜的叶肉细胞生物膜失去了选择透性性,花青素从液泡中释放到清水中,B错误;
C、加热使蛋白质变性而破坏了叶肉细胞的生物膜,C正确;
D、细胞壁本身就是全透性的,没有选择透过性,D错误。
故选C。
3.下列有关细胞质膜的叙述中,错误的是( )
A.功能越复杂的细胞质膜,其上蛋白质的种类和数量越多
B.糖类分子可以与细胞质膜上的蛋白质结合,也可以与细胞质膜上的脂质结合
C.细胞质膜能严格控制物质的进出,有害物质和病毒细菌无法进入细胞
D.相邻细胞之间的细胞质膜相互接触,信息传递可通过信号分子与受体结合而完成
【答案】C
【分析】细胞质膜的功能:(1)将细胞与外界环境分隔开,保障了细胞内部环境的相对稳定(2)控制物质进出细胞(控制作用是相对的)(3)进行细胞间的信息交流。
细胞质膜的成分:主要是脂质(约50%)和蛋白质(约40%),还有少量糖类(约2%--10%) 成分特点:脂质主要是磷脂,动物细胞还有胆固醇。 功能主要是蛋白质决定,功能越复杂的细胞质膜,蛋白质的种类与数量越多。
糖被分为糖蛋白和糖脂;糖被与细胞表面的识别、细胞间的信息传递等功能密切联系。
【详解】A、细胞质膜的功能主要是蛋白质决定,功能越复杂的细胞质膜,其上蛋白质的种类和数量越多,A正确;
B、糖类分子可以与细胞质膜上的蛋白质结合,形成糖蛋白,也可以与细胞质膜上的脂质结合形成糖脂,B正确;
C、细胞质膜能控制物质的进出细胞,但是控制作用是相对的,有害物质和病毒细菌也可以进入细胞,C错误;
D、进行细胞间的信息交流方式之一是相邻细胞之间的细胞质膜相互接触,信息传递可通过信号分子与受体结合而完成,D正确。
故选C。
四、细胞的物质输入和输出
(一)渗透作用
【基础巩固】
1、概念:水分子(或其他溶剂分子)通过 简单 的扩散。
2、产生的条件:一是具有 半透膜 ,二是半透膜两侧的溶液具有 浓度差 。
3、应用
(1)漏斗内液面上升的原因:单位时间内由清水进入蔗糖溶液中的水分子数 多于 由蔗糖溶液进入清水中的水分子数。
(2)渗透达到平衡时
①半透膜两侧 均有 水分子的进出。水分子的进出达到相对平衡,所以漏斗内液面停止上升。
②S1、S2溶液浓度的大小关系为:S1 > S2。
注意:渗透系统的溶液浓度指 物质的量 浓度,实质是指渗透压,如质量分数为10%的葡萄糖溶液和质量分数为10%的蔗糖溶液,质量浓度相等,但质量分数为10%的蔗糖溶液的渗透压 小 ,故水可通过半透膜由蔗糖溶液向葡萄糖溶液移动。
【考点剖析】
1、如图是达到平衡的渗透装置,漏斗内(S1)和漏斗外(S2)为两种不同浓度的蔗糖溶液,此时液面的高度差为△h。已知初始时漏斗内、外液面相平;半透膜不允许蔗糖分子通过,但允许离子和单糖分子通过.下列叙述不正确的是( )
A.初始时水分子从S1到S2的速率小于 S2到S1的速率
B.此时漏斗内、外液体浓度大小关系为S1大于S2
C.若向漏斗内加入蔗糖酶,则△h逐渐变大直至重新达到平衡
D.若漏斗内、外是不同浓度的硝酸钾溶液,平衡时S1的浓度等于S2的浓度
【答案】C
【分析】渗透作用发生的条件是具有半透膜,半透膜两侧具有浓度差,渗透平衡时液面差△h与浓度差的大小有关,浓度差越大,△h越大;蔗糖是不能穿过半透膜是分子,图中由于漏斗内的蔗糖溶液浓度高,因此烧杯中的水分子或通过渗透作用进入漏斗,使漏斗内液面升高,渗透平衡时△h会产生压力与漏斗内因溶液浓度差产生的压力的大小相等,因此漏斗内的浓度仍然大于漏斗外。
【详解】A、据图可知,漏斗液面上升,说明初始时半透膜两侧浓度S1>S2,水分子从S1到S2的速率小于从S2到S1的速率,A正确;
B、渗透平衡时△h会产生压力与漏斗内因溶液浓度差产生的压力的大小相等,因此漏斗内的浓度仍然大于漏斗外,为S1>S2,B正确;
C、若在漏斗管内加入少量蔗糖酶,蔗糖分解为单糖,漏斗内溶液浓度会先上升,由于半透膜允许单糖通过,继而漏斗内溶液浓度会下降,则漏斗液面将先上升后下降,最终△h=0(不考虑酶浓度),C错误;
D、若S1、S2是不同浓度的KNO3溶液,钾离子和硝酸根离子可以通过半透膜,平衡时S1浓度等于S2浓度,D正确。
故选C。
2.如下图所示 U 形管中间是半透膜(只允许水分子和葡萄糖分子通过),先在左右两侧各加入等量的 0.1ml/L 的蔗糖溶液,然后向左、右两侧分别加入微量等体积的蔗糖酶(蔗糖酶催化蔗糖水解)和清水。一段时间后,再在两侧分别加入等量的斐林试剂并水浴加热,则两侧的液面高度及颜色变化情况是 ( )
A.左侧液面先升后降最后两侧液面等高,只有左侧有砖红色现象
B.左侧液面先升后降最后左侧低于右侧,两侧均有砖红色现象
C.两侧液面始终不变,两侧均有砖红色现象
D.右侧液面先升后降最后两侧液面等高,两侧均有砖红色现象
【答案】B
【分析】1、渗透作用发生的条件:①具有半透膜,②膜两侧溶液有浓度差。
2、渗透作用发生的条件是半透膜和浓度差,半透膜一层选择透过性膜,水分子可以通过蔗糖分子分子不能通过,当半透膜两侧存在浓度差时,相同时间内浓度低的一边往浓度高的一边运动的水分子更多,使浓度高的一边液面不断升高,当浓度差产生的力和高出的液面的重力相等时就形成二力平衡,水分子运动达到动态平衡,液面不再升高,此时液面高的一侧浓度大。
【详解】由于蔗糖酶能催化蔗糖水解形成葡萄糖和果糖,因此在左右两侧分别加入等量、少量的蔗糖酶和清水,左侧蔗糖物质的量的浓度升高,渗透压升高,水分子从右侧进入左侧,左侧液面升高;又由题意知,葡萄糖分子能透过半透膜,因此由于葡萄糖分子通过半透膜进入右侧,左侧液面下降,最后达到相对稳定液面不变;由题意知,葡萄糖分子可以通过半透膜,因此半透膜两侧都有葡萄糖,葡萄糖是还原糖,两侧分别加入等量的斐林试剂并水浴加热,均呈现砖红色现象。
故选B。
3、(多选)将形状、大小相同的红心萝卜A和红心萝卜B的幼根各切成均等的5段,分别放在不同浓度的蔗糖溶液(甲~戊)中,一段时间后,取出红心萝卜的幼根称重,重量变化如图所示。下列叙述错误的是( )
A.蔗糖和H2O都能自由通过红心萝卜细胞的细胞壁
B.红心萝卜B的细胞液渗透压比红心萝卜A的高
C.甲~戊的浓度由小到大的顺序为乙、丁、甲、戊、丙
D.蔗糖溶液为甲时,有水分子进出红心萝卜A的细胞
【答案】BC
【分析】识图分析可知,图中在甲蔗糖溶液中,红心萝卜A的重量没有发生变化,说明水分进出细胞相等,而红心萝卜B重量减少,细胞发生失水;在乙和丁蔗糖溶液中,二者都发生重量减少,即都发生细胞失水的现象,且在乙蔗糖溶液中失水多于丁溶液,说明乙的浓度大于丁,在乙和丁蔗糖溶液中,红心萝卜A的比红心萝卜B重量变化小;在丙蔗糖溶液中二者都表现重量增加,即发生了细胞吸水的现象,且红心萝卜A的比红心萝卜B重量变化大,说明红心萝卜A吸水多于红心萝卜B;在戊蔗糖溶液中,红心萝卜A重量增加,细胞吸水,而红心萝卜B重量没有变化,说明水分进出细胞相等。因此通过以上分析可以看出,红心萝卜A的细胞液渗透压高于红心萝卜B,且五种蔗糖溶液浓度大小顺序为:乙、丁、甲、戊、丙。
【详解】A、细胞壁是全透性的,蔗糖和H2O都能自由通过红心萝卜细胞的细胞壁,A正确;
B、甲蔗糖溶液中红心萝卜A的重量没有发生变化,而红心萝卜B失水,所以红心萝卜A的细胞液渗透压比红心萝卜B的高,B错误;
C、蔗糖溶液浓度高于细胞液浓度时细胞失水,且蔗糖溶液浓度越高,细胞失水越多,甲~戊的浓度由大到小的顺序为乙、丁、甲、戊、丙,C错误;
D、水分子可自由进出细胞膜,蔗糖溶液为甲时,红心萝卜A的细胞中水分子进出达到动态平衡,D正确。
故选BC。
细胞的吸水和失水
【基础巩固】
1、动物细胞的吸水和失水(哺乳动物的红细胞放入不同浓度的氯化钠溶液中)
(1)原理:
①半透膜: 动物细胞的细胞膜 .
②浓度差: 细胞质 与外界溶液具有浓度差
2、现象:
①外界溶液浓度>细胞质浓度 ➡️细胞 细胞失水皱缩 。
②外界溶液浓度<细胞质浓度 ➡️细胞 细胞吸水膨胀 。
③外界溶液浓度=细胞质浓度 ➡️细胞形态不变。
3、植物细胞的吸水和失水
①成熟植物细胞的结构
a半透膜: 植物细胞的原生质层
b浓度差: 细胞液 与外界溶液间具有浓度差
②原理和现象
a外界溶液浓度>细胞液浓度 ➡️细胞失水,发生 质壁分离 现象。
b外界溶液浓度<细胞液浓度 ➡️细胞吸水膨胀,发生 质壁分离复原 现象。
c外界溶液浓度=细胞液浓度 ➡️细胞维持正常形态。
与生活联系:对农作物施肥过多,会造成 烧苗 现象。
注意:当在显微镜下观察到细胞处于质壁分离状态时,细胞可能正在失水,可能正在吸水,可能处于平衡状态,也可能已死亡。
3、探究植物细胞失水和吸水
(1)实验原理
①内因:
a成熟的植物细胞的 原生质层 相当于一层半透膜; 外界溶液与细胞液 具有一定的浓度差,构成渗透系统。
b原生质层的伸缩性比细胞壁 大 。
②外因:
细胞液和外界溶液存在浓度差,细胞能渗透吸水和失水。
(2)实验步骤
①选材:成熟的植物细胞,如紫色洋葱鳞片叶外表皮细胞。原因:具有紫色中央大液泡,活细胞。
②试剂: 0.3g/ml的蔗糖溶液 。
③a、三次观察全部用 低倍 显微镜。b、 前后对照 ,不另设对照组。c、体现了细胞膜的 选择透过性 。
(3)在一定浓度(溶质可透过膜)的溶液(如KNO3、尿素、乙二醇、甘油等)中可发生 质壁分离自动复原 现象。
(4)质壁分离和复原实验的拓展应用
①判断成熟植物细胞的死活
…
②测定细胞液浓度范围
③比较不同成熟植物细胞的细胞液浓度
④比较未知浓度溶液的浓度大小
⑤鉴别不同种类的溶液(如KNO3溶液和蔗糖溶液)
【考点剖析】
1、下图表示将相同生理状态的三个洋葱鳞片叶表皮细胞放于不同浓度的蔗糖溶液中一段时间后的状态(细胞均具有活性),以下说法正确的是( )
A.据图可判断出细胞所在蔗糖溶液初始浓度大小依次是丙>甲>乙
B.图中所示三种状态的细胞中吸水能力最强的是乙
C.此时图中甲、乙、丙细胞均没有水分子出入
D.丙细胞中①处的溶液不可能是外界溶液
【答案】A
【分析】渗透作用是指水分子通过半透膜从低浓度溶液一侧向高浓度溶液一侧的扩散。成熟的植物细胞具有中央大液泡,细胞膜和液泡膜以及两层膜之间的细胞质称为原生质层,当细胞液浓度小于外界溶液的浓度时,细胞液中的水分透过原生质层进入外界溶液中,使细胞壁和原生质层都出现一定程度的收缩,由于原生质层比细胞壁的收缩性大,原生质层与细胞壁逐渐分离,称为质壁分离。
【详解】A、三个细胞初始生理状态相同,可认为初始时细胞液浓度相同,终末状态时,细胞液失水量大小依次是丙>甲>乙,细胞内外浓度差越大,失水量越多,故细胞所在蔗糖溶液初始浓度大小依次是丙>甲>乙,A正确;
B、吸水能力取决于渗透压,丙失水量最多,渗透压最大,因此吸水能力最强,B错误;
C、此时,三个细胞水分进出达到平衡状态,不是没有水分子出入,C错误;
D、①处是细胞壁和细胞膜之间,由于细胞壁是全透性的,所以①处是外界溶液,D错误。
故选A。
2.植物成熟叶肉细胞细胞液浓度可以不同。现将a、b、c三种细胞液浓度不同的某种植物成熟叶肉细胞,分别放入三个装有相同浓度蔗糖溶液的试管中,当水分交换达到平衡时观察到:①细胞a未发生变化;②细胞b体积增大;③细胞c发生了质壁分离。若在水分交换期间细胞与蔗糖溶液没有溶质的交换,下列关于这一实验的叙述,合理的是( )
A.水分交换前,细胞b的细胞液浓度小于外界蔗糖溶液的浓度
B.水分交换前,细胞液浓度大小关系为细胞c>细胞a>细胞b
C.水分交换平衡时,细胞c的细胞液浓度大于细胞a的细胞液浓度
D.水分交换平衡时,细胞c的细胞液浓度等于外界蔗糖溶液的浓度
【答案】D
【分析】植物细胞的吸水和失水原理和现象:外界溶液浓度>细胞液浓度→细胞失水→质壁分离 外界溶液浓度<细胞液浓度→细胞吸水→质壁分离的复原 外界溶液浓度=细胞液浓度→细胞形态不变(处于动态平衡)
【详解】A、由于细胞b在水分交换达到平衡时细胞的体积增大,说明细胞吸水,则水分交换前,细胞b的细胞液浓度大于外界蔗糖溶液的浓度,A错误;
B、细胞a未发生变化,水分交换前,细胞a的细胞液浓度等于外界蔗糖溶液的浓度;细胞b体积增大,细胞吸水,水分交换前,细胞b的细胞液浓度大于外界蔗糖溶液的浓度;细胞c发生了质壁分离,细胞失水,水分交换前,细胞c的细胞液浓度小于外界蔗糖溶液的浓度,因此水分交换前,细胞液浓度大小关系为细胞b>细胞a>细胞c,B错误;
C、水分交换达到平衡时,细胞a未发生变化,说明其细胞液浓度与外界蔗糖溶液浓度相等,虽然细胞内外溶液浓度相同,但细胞c失水后外界蔗糖溶液的浓度减小,因此,水分交换平衡时,细胞c的细胞液浓度小于细胞a的细胞液浓度,C错误;
D、在一定浓度的蔗糖溶液中,细胞c发生了质壁分离,水分交换达到平衡时,其细胞液浓度等于外界蔗糖溶液的浓度,D正确。
故选D。
3.下图是在不同情况下成熟植物细胞的细胞液浓度随时间变化的曲线。下列关于甲、乙、丙、丁四图的叙述,正确的是 ( )
A.甲图中A~B时间段植物细胞逐渐发生质壁分离
B.乙图中b点之后细胞液浓度减小速率减慢的原因可能是细胞壁的限制
C.丙图中A~B时间段细胞液浓度大于外界溶液浓度
D.丁图可表示细胞发生质壁分离后又自动复原的过程,c点后细胞开始从外界溶液吸收溶质
【答案】B
【分析】据图分析,甲图细胞液浓度先降低后升高;乙图细胞液浓度不断下降最终趋于稳定;丙图细胞液浓度不断升高最终趋于稳定;丁图细胞液浓度先升高后降低。细胞液浓度增加,说明细胞失水了。细胞液浓度降低,说明细胞吸水了。
【详解】A、甲图中A~B时间段细胞液浓度逐渐变小,细胞吸水,不会发生质壁分离,A错误;
B、乙图中b点之后细胞液浓度减小速率减慢,即植物细胞吸水速率减慢,原因可能是细胞壁的限制,B正确;
C、丙图中A~B时间段细胞液浓度逐渐变大,细胞失水,细胞液浓度小于外界溶液浓度,C错误;
D、丁图中,细胞液浓度先变大后变小,先失水后吸水,可表示细胞发生质壁分离后又自动复原的过程,c点之前细胞就开始从外界溶液吸收溶质,D错误。
故选B。
4、如图为某同学利用洋葱无色内表皮观察植物细胞质壁分离和复原的实验示意图,其中胭脂红是一种水溶性的大分子食用色素,呈红色。请分析回答下列问题:
(1)在观察植物细胞质壁分离及复原现象的实验中,“质”是指植物细胞的____(结构),“壁”是指植物细胞的____(结构),主要成分是____。
(2)不用根尖分生区细胞进行实验的原因是____。
(3)该同学在步骤D观察到了质壁分离现象,其实验结果应为图中的____(填序号),造成此现象的原因是____。
(4)该同学发现部分细胞发生质壁分离后不能复原,原因最可能是细胞过度失水而死亡,造成此现象的原因是____或____。
【答案】(1) 原生质层 细胞壁 纤维素和果胶
(2)没有中央大液泡
(3) ① 由于原生质层具有选择透性,胭脂红不能透过生物膜,可以透过细胞壁
(4) 外界溶液浓度过大 质壁分离时间过长
【分析】1、成熟的植物细胞有一大液泡。当细胞液的浓度小于外界溶液的浓度时,细胞液中的水分就透过原生质层进入到外界溶液中,由于原生质层比细胞壁的伸缩性大,当细胞不断失水时,液泡逐渐缩小,原生质层就会与细胞壁逐渐分离开来,既发生了质壁分离。当细胞液的浓度大于外界溶液的浓度时,外界溶液中的水分就透过原生质层进入到细胞液中,液泡逐渐变大,整个原生质层就会慢慢地恢复成原来的状态,既发生了质壁分离复原。
2、胭脂红是大分子化合物,不能透过生物膜;由于细胞液无色,因此可以依据细胞壁和原生质层之间的颜色区域大小,可判断细胞是发生质壁分离还是质壁分离复原现象。
【详解】(1)在质壁分离及复原现象的实验中,“质”是指植物细胞的原生质层结构,“壁”是指植物细胞的细胞壁结构,细胞壁的主要成分是纤维素和果胶。
(2)根尖分生区细胞没有中央大液泡,故不能用根尖分生区细胞进行质壁分离及复原的实验。
(3)由于原生质层具有选择透性,胭脂红不能透过生物膜,可以透过细胞壁,故在原生质层和细胞壁之间为红色,原生质层为无色,故为图像①。
(4)该同学发现植物细胞质壁分离后不能复原,原因最可能是细胞过度失水而死亡,造成质壁分离不能复原,可能是胭脂红溶液浓度过大、质壁分离时间过长导致细胞失水过多死亡。
(三)物质出入细胞的方式
【基础巩固】
1、物质出入细胞方式的比较
注意:
(1)转运蛋白种类
①载体蛋白:只容许与自身 结合 部位相适应的分子或离子通过,而且每次转运时都会发生 自身构象 的改变。
②通道蛋白:只容许与自身通道的直径或形状相适配、大小和电荷相适宜的分子或离子通过。 不需要 与通道蛋白结合。水分子更多的是借助细胞膜上的 水通道蛋白 以协助扩散方式进出细胞。
(2)被动运输和主动运输主要体现了膜的 选择透过性 ,胞吞、胞吐主要体现了膜的 流动性 。
被动运输使膜内外物质浓度趋于 平衡 ,主动运输趋于 浓度差增大 。
2、影响物质跨膜运输的因素
(1)物质浓度
(2)载体蛋白数量
(3)氧气浓度
(4)温度
①温度影响生物膜的流动性,进而影响 胞吞胞吐 的运输速率。
②温度影响酶活性,影响呼吸速率,进而影响能量供应, 主动运输和胞吞胞吐 均受影响。
3、巧用两种抑制剂探究物质跨膜的运输方式
4、细胞膜特性
(1)结构特性—— 流动性 原因:组成细胞膜的 磷脂分子和蛋白质分子 可以运动。
举例:变形虫变形运动、胞吞、胞吐、质壁分离与复原
(2)功能特性—— 选择透过性 原因:与膜上的 转运蛋白的种类和数量及转运蛋白空间结构的变化 有关 举例:物质跨膜运输(自由扩散、协助扩散、主动运输)
【考点剖析】
1、如图所示,载体蛋白1和载体蛋白2依赖于细胞膜两侧的Na+浓度差完成相应物质的逆浓度梯度运输。下列叙述错误的是( )
A.图中所示过程体现了细胞膜的功能特点
B.图中细胞对C6H12O6吸收方式属于协助扩散
C.图中钠钾泵具有运输和催化功能
D.图中上面是胞外,下面是胞内,胞外pH低于胞内pH
【答案】B
【分析】依据题意“载体蛋白1和载体蛋白2依赖于细胞膜两侧的Na+浓度差完成相应物质的逆浓度梯度运输”,载体蛋白1在Na+-K+泵转运离子的同时,把Na+和葡萄糖运进细胞内;而载体蛋白2在Na+-K+泵转运离子的同时,把Na+转运到细胞内,把H+运出细胞。
【详解】A、图中所示物质的运输依靠特定的载体完成,载体具有选择性,说明细胞膜的功能特点—具有选择透过性,A正确;
B、图中细胞对C6H12O6的吸收方式属于主动运输,动力依赖于细胞膜两侧的Na+浓度差,B错误;
C、钠钾泵可以催化ATP水解,故具有ATP酶活性,此外还可运输钠离子、钾离子、葡萄糖,故钠钾泵既有运输功能,又有催化功能,C正确;
D、细胞内的K+浓度高于细胞外,图中K+的运输方式为耗能的主动运输,故图中上面是胞外,下面是胞内;图中氢离子的运输是主动运输,动力依赖于细胞膜两侧的Na+浓度差,说明细胞外氢离子浓度高,则胞外pH低于胞内pH,D正确。
故选B。
2、下图为物质出入细胞的3种方式示意图,请据图回答([ ]内填序号):
(1)物质利用载体蛋白出入细胞的运输方式是图_____和_____。
(2)可能代表氧气转运方式的是图中[ ]_____;人体甲状腺细胞富含碘元素,碘进入人体甲状腺滤泡上皮细胞的过程是图中[ ]_____(填序号和名称);葡萄糖进入红细胞的过程是图中[ ]_____ (填序号和名称)。①②两种运输方式合称为_____。
(3)与细胞表面识别有密切关系的结构是_____,从细胞膜的功能特性看,它是_____膜。
【答案】(1) ① ③
(2) ②自由扩散 ③主动运输 ①协助扩散 被动运输
(3) 糖蛋白 选择透过性
【分析】据题意和图示分析可知:①物质的运输方向是高浓度运输到低浓度,需要载体,不需要能量,属于协助扩散;②物质运输方向是高浓度运输到低浓度,不需要载体和能量,表示自由扩散;③物质运输方向是低浓度运输到高浓度,需要载体和能量,表示主动运输。
【详解】(1)①是协助扩散,运输方向由高浓度到低浓度,需要载体,不需要能量;③的运输方式为主动运输,运输方向由低浓度一侧到高浓度一侧,需要载体和能量;两者的共同点是出入细胞需要载体蛋白。
(2)可能代表氧气转运方式的是图中②自由扩散;碘进入人体甲状腺滤泡上皮细胞的过程是图中③主动运输,需要载体、消耗能量;葡萄糖进入红细胞的过程是图中①协助扩散,需要载体、但不消耗能量;①(协助扩散)和②(自由扩散)两种运输方式合称为被动运输。
(3)与细胞表面识别有密切关系的结构是糖蛋白;从细胞膜的功能特性看,它是选择透过性膜,选择透过性是指膜只能让一些物质(如葡萄糖,二氧化碳等)通过,不能让其他物质(如蛋白质)通过的性质。
3.下图1表示某细胞的细胞膜结构,A、B表示物质,a~e表示不同的物质运输方式。图2中曲线甲、乙分别代表物质进出细胞的两种方式。请据图回答下列问题:
(1)图1表示的一般是______细胞(动物/植物)的细胞膜______模型示意图,其中______侧是细胞膜的外侧。
(2)图1中物质运输方式c是______,该运输方式中的A除了可作为转运蛋白外,也是一种______可以将ATP水解为ADP。运输方式e体现了细胞膜具有______的结构特点。
(3)图2中曲线甲对应图1的运输方式______(填字母),影响曲线乙所示物质进出细胞方式的主要限制因素是__________________。
(4)科学家研究发现肾脏吸水时,水可以通过水通道蛋白被肾集合管管壁细胞重吸收,则代表此过程中水的流动可用图1中______(填字母)表示,其速度______(大于/等于/小于)扩散速度。
【答案】(1) 动物 流动镶嵌 乙
(2) 主动运输 酶/ATP水解酶 (一定的)流动性
(3) d 载体的数量、能量供应
(4) b 大于
【分析】据图分析,A表示蛋白质,B表示磷脂双分子层;a、c的运输方向是低浓度一侧运输到高浓度一侧,需要载体,消耗能量,表示主动运输,其中a表示出细胞,c表示进细胞;e表示通过胞吐出细胞;d的运输方向是高浓度一侧运输到低浓度一侧,不需要载体和能量,表示自由扩散;b的运输方向是高浓度一侧运输到低浓度一侧,需要载体,不需要能量,表示协助扩散。
【详解】(1)由于细胞膜外没有细胞壁,故图1表示的一般是动物细胞的细胞膜流动镶嵌模型示意图,细胞膜乙侧有糖蛋白,因此乙侧为细胞膜外侧。
(2)图1中,c由低浓度一侧运输到高浓度一侧,需要载体,消耗能量,表示主动运输。其中运输方式中的A除了可作为转运蛋白外,也是一种酶/ATP水解酶,可以将ATP催化为ADP,e表示通过胞吐出细胞,体现了细胞膜具有(一定的)流动性的结构特点。
(3)图2中甲运输方式中,物质运输速率和细胞外物质的浓度成正比,因此属于自由扩散(或简单扩散或扩散),可用d来表示。而乙运输方式中,物质运输的速率与浓度差无关,并且可以由低浓度向高浓度一侧运输,属于主动运输,主动运输需要消耗能量,且需要载体蛋白的协助。
(4)水可以通过水通道蛋白被肾集合管管壁细胞重吸收,借助水通道蛋白的是协助扩散,可用图1中b表示,其速度大于自由扩散速度。
【跟踪检测】
一、单选题
1.下列有关细胞结构和功能的叙述,不正确的是( )
A.细胞之间的信息交流不一定都要通过细胞膜上的受体来实现
B.被称为“软黄金”的黑枸杞,其果实呈深黑色,是由液泡中色素的种类和含量导致的
C.细胞骨架由磷脂双分子层构成,对细胞起支撑、保护等作用
D.吞噬细胞中的溶酶体能储存大量的水解酶,可以水解衰老的细胞器和病原体
【答案】B
【分析】细胞骨架不仅在维持细胞形态,承受外力、保持细胞内部结构的有序性方面起重要作用,而且还参与许多重要的生命活动,如:在细胞分裂中细胞骨架牵引染色体分离,在细胞物质运输中,各类小泡和细胞器可沿着细胞骨架定向转运;在肌肉细胞中,细胞骨架和它的结合蛋白组成动力系统;在白细胞(白血球)的迁移、精子的游动、神经细胞轴突和树突的伸展等方面都与细胞骨架有关。另外,在植物细胞中细胞骨架指导细胞壁的合成。
【详解】A、细胞之间的信息交流不一定都要通过细胞膜上的受体来实现,如植物细胞可以通过胞间连丝进行交流,A正确;
B、液泡中的色素使得果实有一定的颜色,B正确;
C、细胞骨架的成分是蛋白质,不是由磷脂构成,C错误;
D、溶酶体是细胞的“消化车间”,内含很多水解酶,可以水解衰老的细胞器和病原体,D正确。
故选C。
2.下图甲表示由磷脂分子合成的人工膜的结构示意图,下图乙表示人的成熟红细胞膜的结构示意图及葡萄糖和乳酸的跨膜运输情况,图丙中A为1ml/L的葡萄糖溶液,B为1ml/L的乳酸溶液,下列说法不正确的是( )
A.将人的成熟红细胞放在无氧环境中,葡萄糖和乳酸的跨膜运输都会受到影响
B.磷脂分子具有亲水的头部和疏水的尾部,图甲人工膜在水中磷脂分子排列成单层
C.若用图甲所示人工膜作为图丙中的半透膜,当液面不再变化时,左侧液面等于右侧液面
D.图丁中①为信号分子,与靶细胞细胞膜上的②特异性结合,体现了细胞膜的信息交流功能
【答案】A
【分析】据图分析,甲表示磷脂双分子层;乙图中葡萄糖的运输方式是协助扩散,,乳酸的运输方式是主动运输,需要载体和能量;图丙代表渗透作用的装置,水分的运输方向是低浓度运输到高浓度,由于两侧浓度相同,所以液面不发生变化;图丁表示信息传递,其中①表示信号分子,②表示受体。
【详解】A、据图乙可知葡萄糖进入细胞的方式为协助扩散,乳酸进入细胞的方式为主动运输,二者都需要载体蛋白的参与;哺乳动物成熟的红细胞只能进行无氧呼吸,因此当细胞处在无氧环境时,细胞产生的能量没有变化,而协助扩散不需要能量,所以葡萄糖和乳酸的运输都不受影响,A错误;
B、磷脂分子由亲水的头部和疏水的尾部组成,所以图甲人工膜在水中,磷脂分子排列成双层,B正确;
C、若用图甲所示人工膜作为图丙中的半透膜,在单位体积的1ml/L的葡萄糖溶液和1ml/L的乳酸溶液中,溶质分子数相等,当液面不再变化时,左侧液面等于右侧液面,C正确;
D、图丁中①为信号分子,与靶细胞细胞膜上的②特异性结合,改变细胞的代谢,体现了细胞膜的信息交流功能,D正确。
故选A。
3.下列关于细胞间的信息交流说法正确的是( )
A.通过B方式传递信息的过程不需要信号分子
B.通过C方式传递信息是依赖细胞间的胞间连丝,携带信息的物质被细胞膜上的受体识别
C.通过A方式传递信息的激素可以通过血液运输到全身各处
D.A、B、C三种信息交流方式在人体中都有相关实例
【答案】C
【分析】细胞膜的功能:作为细胞边界,将细胞与外界环境分开,保持细胞内部环境的相对稳定;控制物质进出;进行细胞间的信息传递。
【详解】A、B方式中,两个细胞表面接触传递信息也需要信号分子,A错误;
B、C方式的植物细胞通过携带信息的物质通过胞间连丝进入另外一个细胞,而不是通过细胞膜表面受体识别,B错误;
C、通过A方式传递信息的激素可以随血液流到全身各处,C正确;
D、C方式是植物细胞的信息交流方式,D错误。
故选C。
4.MTT法是一种检测细胞是否存活的方法,MTT是一种接受氢离子的染料,活细胞内线粒体中的琥珀酸脱氢酶能将淡黄色的MTT还原为蓝紫色的结晶,而死细胞无此功能。台盼蓝也可以用于检验细胞是否存活。活细胞一般不会被台盼蓝染成蓝色,而死细胞会被染成淡蓝色。下列相关叙述错误的是( )
A.MTT是可以通过细胞膜的一种染料
B.检测MTT结晶的量一般可间接反映活细胞数量
C.MTT与台盼蓝检测细胞是否存活的原理相同
D.MTT法不能检测哺乳动物成熟红细胞是否存活
【答案】C
【分析】分析题意可知:MTT是一种接受氢离子的染料,活细胞内线粒体中的琥珀酸脱氢酶能将淡黄色的MTT还原为蓝紫色的结晶,而死细胞无此功能,可用该原理检测细胞的死活。
【详解】A、分析题意可知,活细胞内线粒体中的琥珀酸脱氢酶能将淡黄色的MTT还原为蓝紫色的结晶,而死细胞无此功能,可见MTT是可以通过细胞膜的一种染料,A正确;
B、活细胞内线粒体中的琥珀酸脱氢酶能将淡黄色的MTT还原为蓝紫色的结晶,而死细胞无此功能,故检测MTT结晶的量一般可间接反映活细胞数量,B正确;
C、用台盼蓝染色,死的动物细胞会被染成蓝色,而活的动物细胞不着色,利用了细胞膜的选择透过性,MTT则是被活细胞内线粒体中的琥珀酸脱氢酶能将淡黄色的MTT还原为蓝紫色的结晶,而死细胞不着色,二者鉴别细胞死活的原理不同,C错误;
D、活细胞内线粒体中的琥珀酸脱氢酶能将淡黄色的MTT还原为蓝紫色的结晶,而哺乳动物成熟红细胞内没有线粒体,不能将淡黄色的MTT还原为蓝紫色的结晶,故MTT法不能检测哺乳动物成熟红细胞是否存活,D正确。
故选C。
5.科研人员以紫色洋葱鳞片叶外表皮细胞为实验材料,探究钼酸钠跨膜运输的方式,获得如下实验结果;注:液泡中的花青素是一种天然酸碱指示剂,钼酸钠属于强碱弱酸盐,遇花青素会发生绿色反应。下列有关实验分析错误的是( )
A.该实验的检测指标是液泡出现绿色的时间B.钼酸钠进入液泡可改变细胞液的pH
C.甲组中钼酸钠进入液泡不消耗能量D.钼酸钠进入液泡需要载体蛋白的协助
【答案】C
【分析】分析表格:液泡中的花青素是一种天然酸碱指示剂,钼酸钠属于强碱弱酸盐,遇花青素会发生绿色反应。本实验利用有氧呼吸抑制剂和自然状态下的紫色洋葱鳞片叶外表皮,自变量是洋葱鳞片叶外表皮的处理方式,因变量是钼酸钠进入细胞的量,观察的指标是表皮细胞内液泡的变色时间。
【详解】A、本实验利用有氧呼吸抑制剂和自然状态下的紫色洋葱鳞片叶外表皮,自变量是洋葱鳞片叶外表皮的处理方式,因变量是钼酸钠进入细胞的量,观察的指标是表皮细胞内液泡的变色时间,A正确;
B、液泡中的花青素是一种天然酸碱指示剂,钼酸钠属于强碱弱酸盐,钼酸钠进入液泡可改变细胞液的pH,B正确;
CD、分析表格数据,甲组给予有氧呼吸抑制剂,导致甲、乙两组液泡出现绿色的时间不同,可知钼酸钠进入液泡需要消耗能量,为主动运输,需要载体蛋白的协助,甲组中钼酸钠进入液泡消耗的能量来自无氧呼吸,C错误,D正确。
故选C。
6.无机盐离子在细胞中起着非常重要的作用,影响植物细胞吸收无机盐离子的因素有很多。某学习小组研究了营养液中O2含量的变化对某植物吸收K+速率的影响(其他条件都是适宜的),实验结果如图所示,下列说法正确的是( )
①该植物吸收K+需要能量和载体蛋白
②人体内红细胞吸收葡萄糖与该植物吸收K+的方式一样
③AB段限制K+吸收速率的主要因素是O2浓度和载体数量
④BC段载体蛋白数量是影响K+吸收速率的主要因素
A.①②B.③④C.①④D.②③
【答案】C
【分析】据图分析,AB段随着氧气含量的增加,物质跨膜运输的速率增加,BC段随着氧气含量的增加,物质跨膜运输的速率不再增加,说明钾离子运输方式需要能量,运输方式属于主动运输。
【详解】①分析题图可知,K+的吸收速率与O2含量有关,即与能量有关,则该植物以主动运输的方式吸收K+,主动运输需要能量供应与载体蛋白,①正确;
②红细胞吸收葡萄糖为协助扩散,该植物吸收K+为主动运输,两者方式不相同,②错误;
③AB段O2含量低,限制K+吸收速率的主要因素是O2含量,③错误;
④BC段,载体蛋白数量成为限制主动运输速率的主要因素,④正确。
故选C。
二、多选题
7.研究发现新冠病毒蛋白质外壳外存在一层病毒包膜,该包膜来源于宿主细胞膜,包膜上的糖蛋白S与人体细胞表面的受体ACE2结合是其侵入细胞的基础,研究还发现吸烟会引起肺部细胞ACE2含量显著增加,下列说法正确的是( )
A.包膜的主要成分为磷脂和蛋白质,其结构符合流动镶嵌模型
B.病毒包膜上的糖蛋白S与受体ACE2结合体现了细胞膜可以进行细胞间的信息交流
C.如果设计一种蛋白药物,识别并紧密结合糖蛋白S,则可能干扰新冠病毒的感染
D.与不抽烟的人群相比,抽烟人群感染新冠病毒的概率更高
【答案】ACD
【分析】1、病毒没有细胞结构,必须寄生在细胞内才能表现生命活动。
2、新冠病毒进入人体细胞的方式为胞吞,体现了生物膜的结构特点--具有一定的流动性。
【详解】A、据题意可知,新冠病毒蛋白质外壳外存在一层病毒包膜,该包膜来源于宿主细胞膜,细胞膜主要成分是磷脂分子和蛋白质分子,结构符合流动镶嵌模型,说明包膜的主要成分也为磷脂和蛋白质,其结构也符合流动镶嵌模型,A正确;
B、新型冠状病毒没有细胞结构,结合过程不能体现细胞膜可以进行细胞间的信息交流,B错误;
C、由题干信息可知,药物蛋白与蛋白S结合,使人肺部细胞ACE2受体减少与蛋白S结合的概率,可能干扰病毒的感染,C正确;
D、据题意可知,吸烟会引起肺部细胞ACE2基因表达显著增加,人体细胞表面的受体ACE2数量增多,而且包膜上的糖蛋白S与人体细胞表面的受体ACE2结合是其侵入细胞的基础,因此与不抽烟的人群相比,抽烟人群感染新冠病毒的概率更高,D正确。
故选ACD。
8.我国某科学家团队已经培育出能在盐(碱)浓度为0.6%以上的盐碱地种植的海水稻。关于海水稻,下列说法正确的是( )
A.水分子是从溶液浓度较高处向溶液浓度较低处进行渗透
B.海水稻的正常生长依赖于细胞膜的选择透过性
C.普通水稻不能在盐碱地种植的原因是土壤溶液浓度过高,影响了水稻对水分的吸收
D.水稻细胞可以用主动运输的方式吸收矿质离子
【答案】BCD
【分析】当外界溶液的浓度高于细胞液浓度时,细胞失水;当外界溶液的浓度低于细胞液浓度时,细胞吸水。
【详解】A、渗透作用是指水分子从溶液浓度较低处向溶液浓度较高处进行的扩散,即水分子从水的相对含量高的—侧向相对含量低的一侧渗透,A错误;
B、海水稻细胞膜具有控制盐分进出的功能,即细胞膜的选择透过性,使得海水稻能正常生长,B正确;
C、普通水稻不能在盐碱地种植的原因是水稻根细胞液的浓度小于盐碱地土墙溶液浓度,使水稻的根不能从土壤中吸收水分而无法正常生长,C正确;
D、水稻细胞膜上有运载矿质离子的载体蛋白,水稻细胞通过细胞内化学反应可释放能量,故水稻细胞可以用主动运输的方式吸收矿质离子,D正确。
故选BCD。
9.如图 1~4表示细胞内外物质浓度差或氧气浓度与物质跨膜运输速率间关系的曲线图。下列相关叙述,正确的是( )
A.若某物质跨膜运输的速率可用图1与图 3表示,则该物质不应为葡萄糖
B.若某物质跨膜运输的速率可用图2与图 3表示,则该物质可能是葡萄糖
C.限制 A、C两点运输速率的主要因素不同
D.若将图2与图4的曲线补充完整,则两曲线的起点均应为坐标系的原点
【答案】ABC
【分析】据图分析:图1表示影响因素为物质浓度,运输方式为自由扩散;图2表示影响因素为物质浓度和载体蛋白数量,运输方式为协助扩散;图3说明该物质运输不消耗能量,运输方式为被动运输;图4表示影响因素为能量和载体蛋白,该物质运输方式为主动运输。
【详解】A、图1表示影响因素为物质浓度,运输方式为自由扩散,图3说明该物质运输不消耗能量,运输方式为被动运输,如某物质跨膜运输的速度可用图1与3表示,说明该物质的运输方式是自由扩散,则该物质不应为葡萄糖,A正确;
B、图2表示影响因素为物质浓度和载体蛋白数量,运输方式为协助扩散,如某物质跨膜运输的速度可用图2与3表示,说明该物质的运输方式是协助扩散,则该物质可能是葡萄糖进入红细胞,B正确;
C、限制图中A、C两点的运输速度的主要因素分别是物质浓度和氧气,C正确;
D、图4曲线的起点不能从坐标系的原点开始,因为无氧呼吸也能提供能量,D错误。
故选ABC。
10.小肠绒毛上皮细胞膜表面存在两种运输葡萄糖的载体SGLT1和GLUT2,前者运输葡萄糖需要消耗能量,后者不耗能;测定小肠绒毛上皮细胞的这两种载体在不同葡萄糖浓度下的运输速率,结果如图。下列叙述正确的是( )
A.小肠绒毛上皮细胞吸收葡萄糖的方式,体现了细胞膜控制物质进出细胞的功能
B.较低葡萄糖浓度条件下,载体GLUT2先达到饱和
C.较高葡萄糖浓度条件下,小肠绒毛上皮细胞主要依赖SGLT1吸收葡萄糖
D.小肠绒毛上皮细胞对葡萄糖的两种吸收方式可同时进行
【答案】AD
【分析】据题干信息“小肠绒毛上皮细胞膜表面存在两种运输葡萄糖的载体SGLT1和GLUT2,前者运输葡萄糖需要消耗能量,后者不耗能”可知,葡萄糖通过SGLT1,需要消耗能量,属于主动运输;葡萄糖通过GLUT2,不需要能量,属于协助扩散。根据曲线图分析:协助扩散发生的同时,主动运输也在发生。只不过在低浓度下,主动运输的载体就达到饱和;高浓度情况下,主要吸收方式是协助扩散。
【详解】A、小肠绒毛上皮细胞吸收葡萄糖需要膜上载体蛋白协助,且能根据需要逆浓度梯度吸收葡萄糖,体现出细胞膜的控制物质进出细胞的功能,A正确;
B、分析曲线图可知,较低葡萄糖浓度下,载体SGLT1先达到最大运输速率,所以载体SGLT1先达到饱和,B错误;
C、分析曲线图可知,较高葡萄糖浓度下,载体GLUT2仍有较高的转运速率,而载体SGLT1的运输早已饱和,所以高浓度下小肠绒毛上皮细胞主要依赖GLUT2吸收葡萄糖,C错误;
D、分析曲线图可知,小肠绒毛上皮细胞吸收葡萄糖的总运输速率始终大于SGLT1和GLUT2分别转运的速率,说明两种吸收方式同时存在,D正确。
故选AD。
11.用的乙二醇溶液和的蔗糖溶液分别浸泡取自同一部位的植物表皮,每隔相同时间在显微镜下测量视野中若干个细胞的长度x和原生质体长度y(如图1),并计算的平均值,得到图2所示结果。对结果曲线分析中正确的是( )
A.的乙二醇溶液和的蔗糖溶液的渗透压相等
B.a点前比值不变说明表皮细胞水分子进出平衡
C.b点前表皮细胞的吸水能力逐渐增大
D.c点后表皮细胞发生质壁分离复原
【答案】ACD
【分析】当细胞失水越多,y越小,x/y的平均值越大,反之,y越大,x/y的平均值越小。因此可以从x/y的平均值反映出细胞吸水失水的情况。
【详解】A、渗透压由单位体积内溶质微粒的含量决定,2ml•L-1的乙二醇溶液和2ml•L-1的蔗糖溶液的渗透压相等,A正确;
B、a点之前比值不变是因为失水较少,外界溶液浓度比细胞液高,水分子进出不平衡,B错误;
C、b点前曲线上升,表明表皮细胞在蔗糖溶液中发生质壁分离现象,其吸水能力逐渐增大,C正确;
D、c点后曲线下降,乙二醇属于脂类小分子物质,可以进入细胞内部从而发生表皮细胞质壁分离复原现象,D正确。
故选ACD。
三、综合题
12.土壤盐碱化是全世界农业面临的严重问题,土壤耕作层盐分的积累主要来自于含有微量氯化钠的灌溉水和海水。目前,袁隆平团队已经培育出能在盐(碱)浓度0.6%以上的盐碱地种植的海水稻。为研究盐胁迫下海水稻抗逆生理响应机制,高一某科研兴趣小组使用NaCl培养液培养某种海水稻,下图表示不同浓度NaCl培养液条件下根尖细胞的相关数据。回答下列问题:
(1)海水稻的正常生长依赖于细胞膜的功能特点______。
(2)若以NaCl溶液浓度150mml·L-1为界,分为低盐和高盐胁迫,据图可知,随着NaCl溶液浓度的升高,该海水稻根尖细胞适应低盐和高盐胁迫的调节机制不同:前者主要是逐步提高细胞内______的相对浓度,后者主要是通过______。
(3)高盐胁迫下,海水稻的根尖成熟区表皮细胞可能会出现质壁分离现象,质壁分离是指细胞壁和______分离,发生质壁分离的外界条件是______。
(4)细胞液中物质的浓度对于维持细胞的生命活动非常重要。兴趣小组的同学们欲测定海水稻根尖成熟区表皮细胞的细胞液浓度相当于多少浓度的NaCl溶液。若你是兴趣小组的成员,请简要写出实验思路:______。
【答案】(1)选择透过性
(2) 无机盐 大幅度提高细胞内可溶性糖的相对浓度
(3) 原生质层 外界溶液的浓度大于细胞液的浓度
(4)将海水稻根尖成熟区细胞分别置于一系列浓度梯度的NaCl溶液中,适时用显微镜观察细胞质壁分离的情况
【分析】影响光合作用的环境因素:光照强度、CO2浓度、温度等。(1)光照强度:在一定的光照强度范围内,光合作用的速率随着光照强度的增加而加快。(2)CO2浓度:在一定浓度范围内,光合作用速率随着CO2浓度的增加而加快。(3)温度:光合作用只能在一定的温度范围内进行,在最适温度时,光合作用速率最快,高于或低于最适温度,光合作用速率下降。
【详解】(1)细胞膜具有选择透过性的功能特点是海水稻的正常生长的基础。
(2)由图可知,在NaCl溶液浓度在150mml•L-1之前,无机盐的相对浓度上升较快,而可溶性糖的相对浓度变化不大。故在NaCl溶液浓度在150mml•L-1之前,NaCl逐步提高无机盐的相对浓度;而NaCl溶液浓度大于150mml•L-1后,可溶性糖的相对浓度迅速上升,说明提高可溶性糖的相对浓度来适应高盐胁迫。
(3)细胞壁和原生质层分离叫质壁分离,外界溶液的浓度大于细胞液的浓度时发生质壁分离,则在高盐胁迫下,海水稻的根尖成熟区表皮细胞可能会出现质壁分离现象。
(4)设计实验测定出海水稻根尖成熟区表皮细胞的细胞液的浓度相当于多少浓度的NaCl溶液。则实验的自变量是不同浓度的NaCl溶液,因变量是细胞质壁分离的情况。实验思路:配制出一系列浓度梯度的NaCl溶液,再将海水稻根尖成熟区表皮细胞制成若干个临时装片,在显微镜下将临时装片分别置于配制好的各种浓度的NaCl溶液中,适当时间后观察质壁分离情况。实验结果:细胞液浓度介于刚好发生质壁分离的细胞所用的NaCl溶液浓度与刚好尚未发生质壁分离的细胞所用的NaCl溶液浓度之间。
13.如图表示小肠上皮细胞亚显微结构示意图,请据图回答下列问题:
(1)图中__________最可能是受体蛋白。膜蛋白A在执行相应功能时需要消耗能量,该细胞中产生能量的结构主要是______(填图中编号)。
(2)不同细胞膜的功能不同,主要由_______________决定。图中四种膜蛋白功能的差异是由结构差异造成的,导致结构差异的直接原因是_______________________。
(3)构成生物膜系统的结构有______________。该细胞面向肠腔的一侧形成很多微绒毛,组成该微绒毛膜的基本骨架是__________。
(4)作为系统的边界,细胞膜不仅把细胞内外分隔开,控制物质进出,它还具有________和___________的功能。
【答案】(1) 膜蛋白D 6
(2) 膜上蛋白质的种类和数量 氨基酸的种类、数目、排列顺序和肽链的空间结构不同
(3) 细胞膜、细胞器膜、核膜 磷脂双分子层
(4) 控制物质进出 进行细胞间的信息交流
【分析】分析图示,结构1是核糖体,结构2是高尔基体,结构3是内质网,结构4是核仁,结构5是核膜,结构6是线粒体。
【详解】(1)图中,膜蛋白D是糖链和蛋白质的复合物,所以受体蛋白的化学本质是糖蛋白。膜蛋白A在执行相应功能时需要消耗ATP,产生ATP的主要结构是线粒体,图中的结构6。
(2)不同细胞膜的功能不同,这是由膜上蛋白质的种类和数量决定的。蛋白质的结构决定蛋白质的功能,蛋白质的基本组成单位是氨基酸,所以导致结构差异的直接原因有氨基酸的种类、数目、排列顺序和肽链的空间结构不同,根本原因是指导各蛋白质合成的基因不同。
(3)细胞膜、细胞器膜、核膜构成了生物膜系统,微绒毛膜是细胞膜的突起,所以组成该微绒毛膜的基本骨架是磷脂双分子层,微绒毛不仅增加了膜面积,还增多了细胞膜上载体蛋白数量,利于吸收来自肠腔的葡萄糖等物质。
(4)细胞膜的功能有:1、细胞的边界,把细胞内外分隔开;2、控制物质进出细胞;3、进行细胞间的信息交流。细胞膜的功能特性是选择透过性。
14.图甲是发生质壁分离的植物细胞图像,图乙是显微镜下观察到的某一时刻的洋葱鳞片叶的外表皮细胞,图丙表示某细胞膜结构,图中A、B、C、D、E、F表示某些物质,a、b、c、d表示物质跨膜运输方式,请据图回答下列问题:
(1)图甲中细胞的质壁分离是指细胞壁与由_____________(填数字)共同组成的原生质层发生分离。
(2)图乙此时细胞液浓度与外界溶液浓度的关系是 ________________。
(3)图丙a、b、c、d过程主要体现细胞膜的_________________________功能。若图丙是甲状腺滤泡上皮细胞的细胞膜,该细胞吸收碘的跨膜运输方式可用图中________表示。若图丙为胃黏膜上皮细胞的细胞膜,人在饮酒时,图丁曲线与酒精跨膜运输方式相符合的是__________。
【答案】(1)2、4、5
(2)大于或等于或小于
(3) 控制物质进出细胞 a A和C
【分析】1、成熟的植物细胞具有中央大液泡,细胞膜和液泡膜以及两层膜之间的细胞质称为原生质层,当细胞液浓度小于外界溶液的浓度时,细胞液中的水分透过原生质层进入外界溶液中,使细胞壁和原生质层都出现一定程度的收缩,由于原生质层比细胞壁的收缩性大,原生质层与细胞壁逐渐分离,称为质壁分离。洋葱鳞片叶外表皮细胞的液泡中有紫色色素,是观察质壁分离的常用材料。在适宜浓度的硝酸钾溶液中,由于钾离子和硝酸根离子可以主动运输进入液泡,使细胞液浓度增大,其中的植物细胞会先发生质壁分离后自动复原的现象。
2、被动运输:物质顺浓度梯度的扩散进出细胞称为被动运输,包括自由扩散和协助扩散。自由扩散:物质通过简单的扩散作用进出细胞,叫做自由扩散,不需要载体协助,不消耗能量。协助扩散(影响因素:浓度差、载体):需要载体,但不需要能量。主动运输概念:物质从低浓度一侧运输到高浓度一侧,需要载体蛋白的协助,同时消耗能量,这种方式叫主动运输。
【详解】(1)质壁分离是指细胞壁与原生质层分离,图中的原生质层包括2细胞膜、4液泡膜和两层膜之间的细胞质5。
(2)图乙中原生质层和细胞壁分离,此时可能正在发生质壁分离、质壁分离复原和质壁分离平衡状态,所以细胞液浓度可能小于、大于或等于外界溶液浓度。
(3)图丙中a是主动运输、bc是自由扩散、d是主动运输,体现了细胞膜控制物质进出细胞的功能。甲状腺滤泡上皮细胞吸收碘的方式是主动运输,可用a表示,从细胞膜外侧运到细胞膜内侧。酒精进入胃黏膜上皮细胞是自由扩散,对应的图是A,随酒精浓度增大,物质运输速率随之增大,对应的图还可以是C,自由扩散和细胞内有氧呼吸供应能量没有关系。
15.图1是人甲状腺细胞摄取原料合成甲状腺球蛋白的基本过程,图2甲乙分别代表离体心肌细胞对不同浓度a、b两种物质的吸收速率,请据图回答问题:
(1)细胞内的碘浓度远远高于血浆中碘浓度,这表明图1中a过程跨膜运输的方式是______,甲状腺球蛋白合成后以______方式排出细胞。
(2)图2中,乙如果表示协助扩散,图中A点的限制因素是__________________。若对离体的心肌细胞使用某种毒素,结果对Mg2+的吸收显著减少,而对Ca2+,K+、C6H12O6等物质的吸收没有受到影响,其原因可能是____________________________________。
(3)王同学据图认为b的跨膜运输方式是主动运输,李同学认为是协助扩散。设计实验确定王同学的判断是否正确。请完成以下实验思路、预期结果和结论。
实验思路:将生理状况相同的某动物离体心肌细胞平均分为两组,甲组给予正常的呼吸条件,乙组抑制其呼吸作用(其它生理活动不受影响),将甲乙两组心肌细胞放在相同且适宜的条件下培养一段时间后,分别测定__________________。
实验结果及结论:若甲组心肌细胞对b物质的吸收速率大于乙组,则说明b物质的跨膜运输方式为主动运输;若____________________________________,则说明b物质的跨膜运输方式为协助扩散。
【答案】(1) 主动运输 胞吐
(2) 转运蛋白的数量 该毒素抑制了Mg2+载体蛋白的活性
(3) 心肌细胞对b物质的吸收速率 甲组和乙组心肌细胞对b物质的吸收速率大致相同
【分析】题图分析,图1分析,a表示主动运输碘离子的过程,图甲的运输速度与细胞外浓度呈正比,表示自由扩散;而乙过程在一定范围内与浓度差有关,达到最大速率时,不随浓度的增加而加快,说明载体的数量是有限的,可以表示主动运输或协助扩散。
【详解】(1)细胞内的碘浓度高于细胞外,但碘还能从细胞外进入到细胞内,说明碘是逆浓度梯度进入细胞,为主动运输。图中甲状腺球蛋白合成后以胞吐方式排出细胞,该过程也需要消耗能量。
(2)图2乙过程在一定范围内与浓度差有关,达到最大速率时,不随浓度的增加而加快,说明转运蛋白数量是有限的,即图中A点的限制因素是转运蛋白的数量。若对离体的心肌细胞使用某种毒素,结果Mg2+的吸收显著减少,而Ca2+、K+、C6H12O6等物质的吸收没有受到影响,且这些物质和镁离子一样都是主动运输方式进入细胞,而影响主动运输的因素有载体蛋白的数量和能量的变化,而对不同物质主动运输过程都有影响的应该是能量,不同的影响因素是载体蛋白的不同,据此可推测,应该是该毒素抑制了Mg2+载体蛋白的活性,进而导致镁离子转运速率下降。
(3)协助扩散与主动运输的区别在于前者不需要消耗能量,后者需要消耗能量。有氧呼吸产生的能量较多,无氧呼吸产生的能量较少,本实验的目的是探究b的跨膜运输方式是主动运输,因此实验的自变量是有无氧气,因变量是细胞乙b的吸收速率。设计实验时要注意等量原则和单一变量原则,实验思路如下:
将生理状况相同的某动物离体心肌细胞平均分为甲、乙两组,甲组放在有氧条件下,乙组抑制其呼吸作用(其它生理活动不受影响),而后将甲、乙两组细胞放在相同且适宜的条件下培养一段时间后,分别测定心肌细胞对b物质的吸收速率。
实验结果及结论:若甲组细胞对b物质的吸收速率大于乙组,则说明乙组在能量供应不足的情况下b物质的吸收速率下降,进而说明b物质的跨膜运输方式为主动运输;
若甲组和乙组细胞对b物质的吸收速率大致相同,则说明能量减少不影响b物质的吸收速率,说明b物质的跨膜运输方式为协助扩散。
16.某小组以紫色洋葱外表皮、黑藻为材料,用不同浓度的蔗糖溶液进行质壁分离及复原的实验,质壁分离时间的记法是从滴下溶液开始到约50%的细胞出现明显质壁分离为止:清水复原时间的记法是从滴下清水开始到约50%的细胞恢复到原来的状态为止,结果如下表,回答下列问题:
注:“—”表示没有发生质壁分离或复原
(1)在制作紫色洋葱外表皮和黑藻叶片临时装片时,先在载玻片上滴加____,把紫色洋葱外表皮细胞或黑藻叶片放入并展平,然后盖上___。操作时要避免产生气泡,以免影响观察。
(2)黑藻叶片的叶肉细胞能在0.3g/mL的蔗糖溶液中发生质壁分离。发生质壁分离的外因是细胞液浓度_____(填“>”“<”或“=”)细胞外的蔗糖溶液浓度,内因是原生质层的伸缩性_____(填“>”“<”或“=”)细胞壁。
(3)若将浸润在0.5g/mL蔗糖溶液中120s后的黑藻叶片临时装片放在80°C条件下处理一段时间,在显微镜下观察到整个视野呈绿色,最可能的原因是高温使_______和叶绿体膜失去选择透过性,叶绿素被释放出来。
(4)紫色洋葱外表皮细胞在失水的过程中液泡颜色逐渐加深,细胞的吸水能力逐渐___。用0.5g/mL的蔗糖溶液处理后,紫色洋葱外表皮细胞可能已经___。由实验结果可知,黑藻的细胞液浓度可能____紫色洋葱外表皮细胞。
【答案】(1) 一滴清水 盖玻片
(2) < >
(3)细胞膜
(4) 增大 死亡 大于
【分析】质壁分离的原理:当细胞液的浓度小于外界溶液的浓度时,细胞就会通过渗透作用而失水,细胞液中的水分就通过原生质层渗出到外界溶液中,整个原生质层收缩,且原生质层的伸缩性大于细胞壁的伸缩性,因而细胞逐渐发生质壁分离。
质壁分离复原的原理:当细胞液的浓度大于外界溶液的浓度时,细胞就会通过渗透作用而吸水,外界溶液中的水分就通过原生质层进入到细胞液中,整个原生质层就会慢慢地恢复成原来的状态,紧贴细胞壁,使植物细胞逐渐发生质壁分离复原。
【详解】(1)在制作紫色洋葱外表皮和黑藻叶片临时装片时,先在载玻片上滴加一滴清水,把紫色洋葱外表皮细胞或黑藻叶片放入并展平,然后盖上盖玻片。
(2)黑藻叶片的叶肉细胞能在0.3g/mL的蔗糖溶液中发生质壁分离。这时因为外界溶液浓度大于细胞液浓度,即细胞液浓度<蔗糖溶液浓度,黑藻叶肉细胞失水,又因为原生质层的伸缩性>细胞壁的伸缩性,因而表现为质壁分离。
(3)若将浸润在0.5g/mL蔗糖溶液中120s后的黑藻叶片临时装片放在80°C条件下处理一段时间,在显微镜下观察到整个视野呈绿色,最可能的原因是高温使细胞膜和叶绿体膜失去选择透过性,导致叶绿素被释放出来,进而观察到上述结果。
(4)紫色洋葱外表皮细胞在失水的过程中液泡颜色逐渐加深,细胞液浓度逐渐增大,细胞的吸水能力逐渐增大。
用0.5g/mL的蔗糖溶液处理后,紫色洋葱外表皮细胞无法复原,说明由于过度失水,此时紫色洋葱外表皮细胞可能已经死亡。
根据实验结果可以看出,在相同蔗糖溶液浓度条件下紫色洋葱外表皮细胞发生质壁分离的时间短语黑藻叶肉细胞发生质壁分离的时间,同时在0.2g/mL的蔗糖溶液中紫色洋葱外表皮细胞发生质壁分离,而黑藻叶片没有发生质壁分离,因此可推测黑藻的细胞液浓度可能大于紫色洋葱外表皮细胞。
时间及人物
实验依据
结论或假说
欧文顿(1895年)
溶于脂质的物质,容易穿过细胞膜;不溶于脂质的物质,不容易穿过细胞膜
细胞膜是由 脂质 组成的
科学家
制备哺乳动物成熟红细胞的细胞膜并进行化学分析
组成细胞膜的脂质有磷脂 和 胆固醇 ,其中 磷脂 含量最多
戈特和格伦德尔(1925年)
用丙酮从人的红细胞中提取脂质,在空气—水的界面上铺展成单分子层,测得单层分子的面积恰为红细胞表面积的2倍
细胞膜中的磷脂分子必然排列为连续的 两层磷脂分子
丹尼利和戴维森(1935年)
细胞的表面张力明显低于油—水界面的表面张力(已知油脂滴表面如果吸附有蛋白质成分则表面张力会降低)
细胞膜除含 脂质 分子外,可能还附有 蛋白质
时间
人物
实验依据
结论或假说
1959年
罗伯特森
在电镜下看到了细胞膜 暗-亮-暗 的三层结构
所有的细胞膜都由 蛋白质-脂质-蛋白质 三层结构构成,把细胞膜描述为 静态 的统一结构
1970年
科学家
人、鼠细胞融合实验( 融合的细胞陌上,两种颜色的荧光均匀分布 )
细胞膜具有流动性 .
1972年
辛格和尼科尔森
根据细胞膜的分子结构模型和新的观察和已有的实验证据
提出“ 流动镶嵌模型 ”
物质出入细胞的方式
被动运输
主动运输
胞吞
胞吐
自由扩散
(简单扩散)
协助扩散
(易化扩散)
图例
运输
方向
顺浓度梯度方向
逆浓度梯度方向
进入细胞
运出细胞
是否需要转运蛋白
否
是
是
否
是否消耗能量
否
否
是
是
实验处理
液泡出现绿色的时间/s
甲组:有氧呼吸抑制剂
50
乙组:自然状态下
23
蔗糖溶液浓度(g/mL)实验材料
0.1
0.2
0.3
0.4
0.5
紫色洋葱外表皮
质壁分离时间(s)
—
184
101
50
39
清水复原时间(s)
—
46
40
58
—
黑藻
质壁分离时间(s)
—
—
231
160
120
清水复原时间(s)
—
—
350
172
151
第10讲 DNA的结构-【寒假衔接讲义】高一生物寒假讲义练习: 这是一份第10讲 DNA的结构-【寒假衔接讲义】高一生物寒假讲义练习,文件包含第10讲DNA的结构教师卷-寒假衔接讲义高一生物寒假讲义练习docx、第10讲DNA的结构学生卷-寒假衔接讲义高一生物寒假讲义练习docx等2份试卷配套教学资源,其中试卷共31页, 欢迎下载使用。
第09讲 DNA是主要的遗传物质-【寒假衔接讲义】高一生物寒假讲义练习: 这是一份第09讲 DNA是主要的遗传物质-【寒假衔接讲义】高一生物寒假讲义练习,文件包含第09讲DNA是主要的遗传物质教师卷-寒假衔接讲义高一生物寒假讲义练习docx、第09讲DNA是主要的遗传物质学生卷-寒假衔接讲义高一生物寒假讲义练习docx等2份试卷配套教学资源,其中试卷共47页, 欢迎下载使用。
第06讲 减数分裂和受精作用-【寒假衔接讲义】高一生物寒假讲义练习: 这是一份第06讲 减数分裂和受精作用-【寒假衔接讲义】高一生物寒假讲义练习,文件包含第06讲减数分裂和受精作用教师卷-寒假衔接讲义高一生物寒假讲义练习docx、第06讲减数分裂和受精作用学生卷-寒假衔接讲义高一生物寒假讲义练习docx等2份试卷配套教学资源,其中试卷共46页, 欢迎下载使用。

