2023-2024学年广东省深圳市锦华实验学校物理九年级第一学期期末检测试题含答案
展开学校_______ 年级_______ 姓名_______
注意事项:
1.答卷前,考生务必将自己的姓名、准考证号填写在答题卡上。
2.回答选择题时,选出每小题答案后,用铅笔把答题卡上对应题目的答案标号涂黑,如需改动,用橡皮擦干净后,再选涂其它答案标号。回答非选择题时,将答案写在答题卡上,写在本试卷上无效。
3.考试结束后,将本试卷和答题卡一并交回。
一、选择题(每题1.5分,共30题,45分)
1.通过直接感知的现,推测无法直接感知的事实是常用的物理下列根象所出推测,符实的是
A.街边的路灯同时亮、灭路灯是串联的
B.投篮抛向空中的篮球,离开手后还能继续运动手对空中的篮球还有力的作用
C.小磁针放在磁体旁受力偏转磁体周围有磁场
D.用超声波可击碎人体内的“钻石”声波能传递信息
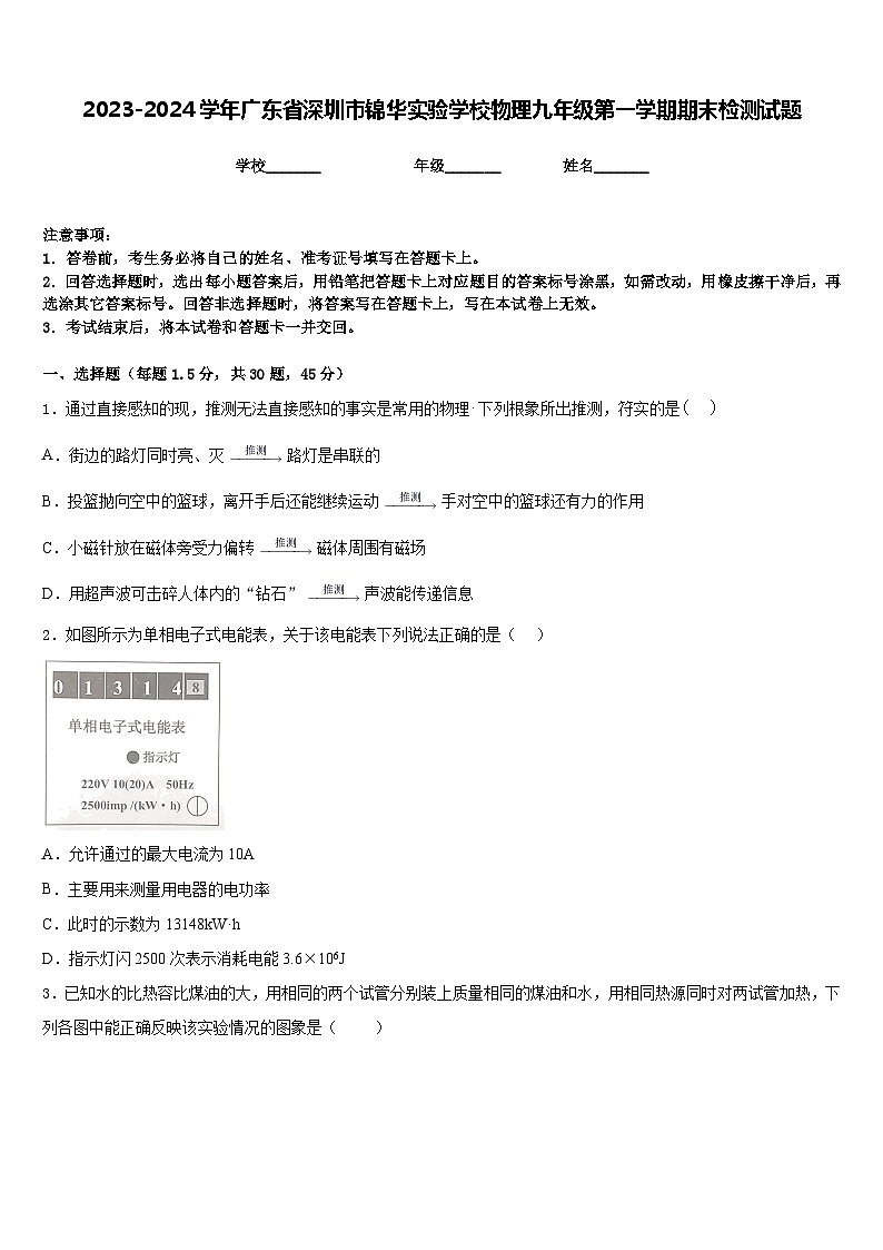
2.如图所示为单相电子式电能表,关于该电能表下列说法正确的是( )
A.允许通过的最大电流为10A
B.主要用来测量用电器的电功率
C.此时的示数为13148kW·h
D.指示灯闪2500次表示消耗电能3.6×106J
3.已知水的比热容比煤油的大,用相同的两个试管分别装上质量相同的煤油和水,用相同热源同时对两试管加热,下列各图中能正确反映该实验情况的图象是( )
A.B.
C.D.
4.如图是电阻甲和乙的I-U图像,小明对图像信息作出的判断,正确的是( )
A.甲的额定电流比乙的大
B.若甲和乙并联,若电压为1V,则它们的干路电流为0. 4A
C.将甲和乙串联,若电流为0.3A,则它们总功率为6W
D.当乙两端电压为2.5V, 其电阻值为5Ω
5.有两个电路元件A和B,流过元件的电流与其两端电压的关系如图甲,把它们串联在电路中,如图乙.闭合开关S,这时电路中的电流为0.2A,则电源电压和元件B的电功率分别是
A.2V,0.4WB.2V,0.8WC.3V,0.4WD.3V,0.8W
6.关于内能、温度和热量,下列说法正确的是
A.物体的内能跟物体的运动速度、物体的温度和物质状态都有关系
B.不同燃料燃烧时,放出热量越多的热值越大
C.质量和初温相同的水和煤油,放出相同热量时煤油温度降低的多
D.内能总是从内能多的物体向内能少的物体转移
7.在举行沙滩排球比赛的场地上,人们往往先用“磁选”来对沙子进行处理。“磁选”是选走沙子中的( )
A.粗的沙子和小石块B.铜、铝碎片
C.玻璃和塑料碎片D.铁钉、铁片
8.如图所示,电源电压为6V不变,电压表的量程为0~3V,电流表的量程为0~0.6A,定值电阻R1的规格为“10Ω,0.5A”,滑动变阻器的规格为“20Ω,1A”。闭合开关,为了保证电路安全,在变阻器滑片P移动过程中,下列说法正确的是( )
①电流表示数允许的变化范围为0.2A~0.5A
②变阻器R2接入电路的阻值允许变化范围为2Ω~20Ω
③电阻R1消耗功率允许的变化范围为0.4W~0.9W
④电路消耗总功率允许的变化范围为1.2W~1.8W
A.只有①③正确B.只有②④正确
C.只有③④正确D.只有①②正确
9.关于能源和信息,以下说法正确的是( )
A.导体中电流的迅速变化会在空间激起电磁波
B.北斗卫星导航是通过光纤传递信息
C.太阳能、风能、水能、核能都属于可再生能源
D.能量在转化或转移过程中总量保持不变,所以不必担心能源危机
10.两个灯泡在同一电路中工作时的电流分别是0.2A和0.2A,对两灯连接方式判断正确的是( )
A.一定是串联B.一定是并联
C.串联、并联都可以D.以上答案皆错
11.如图所示,闭合开关S,两电流表指针向右偏转角度相同,则R1与R2两端的电压之比U1∶U2= ,电流之比I1∶I2= ,电阻之比R1∶R2= ,下列对应答案中正确的是( )
A.1∶1; 4∶1 ; 1∶4B.1∶1; 1∶4 ; 4∶1
C.1∶1; 5∶1 ; 1∶5D.1∶4; 1∶1 ; 1∶4
12.如图所示的电路中,电源电压保持不变R为定值电阻。闭合开关S移动滑片P,多次记录电压表示数U和对应的电流表示数I,则绘出的U-I关系图像正确的是( )
A.B.C.D.
13.下列电器设备中,将机械能转化为电能的是
A.发电机B.电动机C.电铃D.电热水器
14.在内燃机工作的四个冲程中,发生内能和机械能相互转化的是
A.吸气冲程和压缩冲程 B.压缩冲程和做功冲程
C.做功冲程和排气冲程 D.排气冲程和吸气冲程
15.如图所示,在甲、乙两个电路中,进行下列操作后,闭合开关,下列说法正确的是
A.在甲电路中,当L1和L2都发光时,取下L1后,L2不会熄灭
B.在甲电路中再串联一个小灯泡,接通电路后,L1和L2亮度不变
C.在乙电路中,当L1和L2都发光时,取下L1后,L2不会熄灭
D.在乙电路中再并联一个小灯泡,接通电路后,L1和L2变亮
16.通常情况下,下列物体中属于导体的是
A.铜丝B.玻璃C.橡胶手套D.塑料
17.关于热量、温度、内能之间的关系,下列说法正确的是( )
A.温度为0℃的物体没有内能
B.物体温度升高,一定是吸收了热量
C.物体吸收了热量,温度可能不变
D.物体内能减少时,一定对外做功
18.火箭加速升空过程中,对于火箭搭载的卫星,下列叙述正确的是( )
A.卫星的机械能总量不变
B.卫星的机械能总量增加
C.卫星的动能增加,重力势能不变
D.卫星的动能不变,重力势能增加
19.下列关于汽油机和柴油机的主要区别,说法正确的是( )
A.构造上,汽油机气缸项部有喷油嘴,柴油机气缸项部有火花塞
B.吸气冲程中,柴油机吸入汽缸的是柴油和空气的混合物,汽油机吸入汽缸的是空气
C.在压缩冲程末,柴油机的点火方式是点燃式,汽油机的点火方式是压燃式
D.在做功冲程中,柴油机的燃气温度和压强比汽油机里的高
20.如图所示,是一个手机无线充电装置。它的原理是送电线圈通过一定频率的交流电,线圈周围会产生交替变化的磁场,于是在受电线圈中就产生了一定的电流,从而将电能从发射端转移到接收端,给手机供电。下列选项中与受电线圈工作原理相同的是( )
A.交流电动机B.动圈式扬声器
C.动圈式话筒D.电磁继电器
21.如图甲所示,电源电压保持不变,闭合开关 S,滑动变阻器的滑片 P 从 m 点滑到 n 点的过程中,两电压表示数随电流变化的图象如图乙所示,下列叙述正确的是 ( )
A.图乙中 ab 表示电压表 V2 的示数随电流变化的图象
B.电流表的示数变大
C.电压表 V1 的示数与电流表 A 的示数之比不变
D.滑片在 n 点时,5s 内电阻 R2 消耗的电能是 20J
22.甲、乙两用电器的电功率之比为2:3,消耗的电能之比为4:3,则工作时间之比为( )
A.8:9B.1:1
C.1:2D.2:1
23.如图所示,是小红在“练习使用滑动变阻器”的实验中连接的部分电路,当她将滑动变阻器连入电路后发现,灯泡的亮度很暗,移动滑动变阻器的滑片灯泡的亮度不变。她接入滑动变阻器的方法应该是下列选项中的( )
A.M接A,N接D
B.M接A,N接B
C.M接B,N接C
D.M接C,N接D
24.如图所示,电源电压不变,闭合开关S,向下移动滑片P,以下说法中正确的是
A.灯泡L变亮 B.电压表V1的示数变大
C.电流表A的示数变大 D.电压表V2的示数变小
25.如图所示,小强乘坐自动扶梯匀速上升的过程中,他的
A.动能不变,重力势能增大,机械能增大
B.动能减小,重力势能增大,机械能不变
C.动能增大,重力勢能减小,机械能不变
D.动能不变,重力勢能减小,机械能减小
26.小明在一次野炊活动中,将中间剪得较窄的口香糖锡箔纸(可看作导体)接在干电池正负两极上取火。如图所示,锡箔纸较窄处最先燃烧,这是因为长度相同的锡箔纸较窄处比较宽处的
A.电阻小B.电流大C.电压小D.电功率大
27.如图所示的电路中,已知电源电压为U,R1>R2,当开关闭合后,R1、R2两端电压分别为U1、U2。下列物理量关系式正确的是( )
A.U1=U2B.U1<U2C.U1>U2D.U1+U2=U
28.小明学过《内能和热机》后,对相关知识做了总结,其中正确的是( )
A.100℃的水含有热量可能比20℃的水含有热量多;
B.质量相等的两种燃料,则热值大的燃料燃烧放出热量多;
C.四冲程汽油机和柴油机的吸气冲程吸入的都只有空气;
D.内能少的物体也可能把热量传递给内能多的物体。
29.如图所示的四种现象中,符合安全用电原则的是
A.在没有断开电源的情况下换灯泡
B.使用绝缘层破损的电线
C. 用湿抹布擦拭正在工作的台灯
D. 用绝缘棒挑开通电的裸导线
30.下列说法正确的是
A.家庭电路中火线与零线之间电压为36V
B.家庭电路中的洗衣机和电视机是串联的
C.家庭电路中必须安装保险丝或空气开关
D.家庭电路中总电流过大说明电路发生短路
二、填空题(每空1分,共10题,20分)
31.一个定值电阻连入电路,当这个电阻两端的电压为6V时,通过这个电阻的电流为0.5A;当这个电阻两端的电压为9V时,通过这个电阻的电流为__________A;当这个电阻两端的电压为0V时,通过这个电阻的电流为__________A。
32.在进行英语听力测试时,各考场的有线扬声器之间连接方式是____联;电冰箱里制冷的压缩机与冷藏室的小灯泡是_____联。
33.R1=5Ω,R2=15Ω,把它们并联在某电源上,它们两端的电压之比为________;工作5分钟,它们消耗的电能之比为________。
34.标有“220V 40W”的灯泡甲和“220V 100W”的灯泡乙,其灯丝长短相同,可发现____灯泡的灯丝较粗;若将这两个灯泡串联在220V的电源上,则___灯泡更亮一些(以上两空选填“甲”或“乙”).
35.如图所示,电源电压保持不变,电阻R1=3R2,只闭合开关S1,电流表的示数为I1;闭合开关S1、S3,断开S2,此时电流表的示数______I1(选填“大于”、“小于”或“等于”)。若只闭合开关S2,断开S1、S3,电流表的示数为I2 ,则I1:I2=______,此时电压表测量的是_______两端的电压(选填“R1”、“R2”或“电源”)。
36.2013年6月20日,我国第一位“太空教师”王亚平在“天宫一号”进行授课直播。
(1)将一个金属圈插入饮用水袋,抽出后制作了一个水膜,往水膜表面贴上一片画有中国结图案的塑料片,水膜依然完好,如图甲所示,这表明分子之间存在_____;
(2)用注射器向制作好的水球内注入少量红色液体,水球变成了一枚“红宝石”,如图乙所示,这表明分子在_____,
(3)王亚平在在实验室成功制作了一个亮晶晶的水球,如图所示。该水球成像原理与_____(选填“放大镜”、“投影仪”或“照相机”)相同。
(4)王亚平在“天宫一号”上展示了一个近乎正球形的大水球,而地球上我们看到的水珠一般都是扁球形的,这是由于地球上的水珠受到_____的作用。
37.如图电路中,电源电压可调,灯L上标有“6V 6W”的字样,R1的阻值为10Ω,滑动变阻器R2上标有“30Ω 2A”的字样,两表的量程分别是0~3A和0~15V。闭合S1、S2、S3,调节电源电压使灯L正常发光,则此时电源电压为______V。当只闭合开关S2时,移动滑片P,保证电路安全前提下,要求至少有一个电表示数不低于量程的一半,则电源可调的最高电压与最低电压的差值为_________V。
38.近年来,我国城乡许多地区进行了供电线路改造,改造的内容之一就是把电线换成更粗的,使它的电阻_____,电流在导线上产生的热量_____,在线路改造时,还把电能表换成额定电流更大的,改造后家庭中可以使用的用电器总功率将_____。(填“变大”“不变”“变小”)
39.如图是某物质物态变化时温度随时间变化的图象。由图可知,该图象是__________(填“熔化”或“凝固”)时温度变化曲线,该物质可能是__________(填“冰”、“海波”或“石蜡”)。
40.如图所示为四冲程柴油机的某个冲程, 在此冲程末气缸内气体的温度较开始时_____(选填“升高”、“降低”或“不变”)。
三、实验题(每空1分,共2题,15分)
41.小明在探究并联电路电流规律的实验中,如图甲是实验的电路图。
(1)在连接电路时发现,刚接好最后一根导线,表的指针就发生了偏转,由此可知在连接电路时,他忘了_____。
(2)他先将电流表接A处,闭合开关后,观察到灯L2发光,但灯L1不发光,电流表的示数为零,电路可能存在的故障是:_____。
(3)他在测量B处的电流时,发现电流表的指针偏转如图乙所示,原因是_____;在排除故障后,电流表的示数如图丙所示,则电流表的示数为_____A。
(4)在解决了以上问题后,将电流表分别接入A、B、C三点处,闭合开关,测出了一组电流并记录在表格中,立即得出了并联电路的电流规律。请你指出他们实验应改进方法是_____。
(5)实验结束后,小明又利用器材连接了如图丁所示的电路图,当开关S由断开到闭合时,电流表A2的示数_____(选填“变大”“变小”或“不变”)。
42.小聪同学用伏安法测电阻,实验电路图如图甲所示。
(1)该实验的原理是:________;
(2)若实验过程中发现电流表无示数,电压表有示数,但移动滑片电压表的示数会明显变化,电路故障可能是________;
(3)小聪同学按图甲所示的实验电路图正确连接电路,进行实验,某次实验中电压表示数如图乙所示,电流表示数如图丙所示,被测电阻Rx=________Ω;
(4)实验中,如果电压表突然损坏,已知滑动变阻器的最大阻值为R,电源电压保持不变,但电源电压未知,重新设计实验电路图如丁图所示,请根据实验过程要求完成部分实验步骤及写出Rx的表达式:
实验步骤如下:
①将滑动变阻器滑到最右端,闭合开关S,读出电流表的读数I1;
②________;
③则被测电阻Rx的阻值为:Rx=________(写出表达式)。
四、计算题(每题10分,共2题,20分)
43.为了减少环境污染,共建绿水青山的美好生态,我市部分农村地区已经用上了天然气烧水煮饭,若在5分钟内完全燃烧了0.2m3的天然气,天然气放出的热量被10kg的水完全吸收,使水的温度从20℃升高到80℃(水的比热容为4.2×103J/(kg·℃)、天然气的热值约为4.2×107J/m3)。求:
(1) 0.2m3天然气完全燃烧产生的热量;
(2)经过5分钟时间加热,水所吸收的热量;
(3) 天然气烧水时的热效率。
44.在如图所示的电路中,电源电压为6V且不变。电阻R1的阻值为10Ω,滑动变阻器R2上标有“20Ω 2A”字样。闭合开关S,电流表示数为0.3A。求:
(1)电压表的示数;
(2)滑动变阻器R2连入电路的阻值;
(3)若移动滑动变阻器滑片P到某一位置时,整个电路的耗电功率最小,在此情况下通电10s后,整个电路中消耗的电能。
参考答案
一、选择题(每题1.5分,共30题,45分)
1、C
2、D
3、B
4、D
5、C
6、C
7、D
8、C
9、A
10、C
11、A
12、A
13、A
14、B
15、C
16、A
17、C
18、B
19、D
20、C
21、A
22、D
23、B
24、B
25、A
26、D
27、A
28、D
29、D
30、C
二、填空题(每空1分,共10题,20分)
31、0.75 0
32、并 并
33、1:1 3:1
34、乙 甲
35、等于 4:3 R2
36、引力 永不停息的做无规则运动 照相机 重力
37、6 25
38、变小 变小 变大
39、熔化 海波
40、升高
三、实验题(每空1分,共2题,15分)
41、断开开关; L1断路; 电流表正负接线柱接反了; 0.24; 换用不同的灯泡测量多组数据; 变大。
42、R= 电流表被短路 8 见解析
四、计算题(每题10分,共2题,20分)
43、(1)8.4×106J;(2)2.52×106J;(3)30%。
44、 (1)3V;(2)10Ω;(3)12J
深圳市锦华实验学校2023-2024学年九上物理期末质量跟踪监视模拟试题含答案: 这是一份深圳市锦华实验学校2023-2024学年九上物理期末质量跟踪监视模拟试题含答案,共11页。试卷主要包含了以下说法正确的是,如图中有关能量转化说法正确的是等内容,欢迎下载使用。
广东深圳市龙华区锦华实验学校2023-2024学年物理九年级第一学期期末考试试题含答案: 这是一份广东深圳市龙华区锦华实验学校2023-2024学年物理九年级第一学期期末考试试题含答案,共13页。试卷主要包含了下列说法正确的是等内容,欢迎下载使用。
2023-2024学年广东深圳市龙华区锦华实验学校九年级物理第一学期期末教学质量检测模拟试题含答案: 这是一份2023-2024学年广东深圳市龙华区锦华实验学校九年级物理第一学期期末教学质量检测模拟试题含答案,共9页。试卷主要包含了考生必须保证答题卡的整洁,下列关于热现象的说法,正确的是等内容,欢迎下载使用。

