2023-2024学年山东省济南市物理九年级第一学期期末复习检测模拟试题含答案
展开学校_______ 年级_______ 姓名_______
注意事项
1.考生要认真填写考场号和座位序号。
2.试题所有答案必须填涂或书写在答题卡上,在试卷上作答无效。第一部分必须用2B 铅笔作答;第二部分必须用黑色字迹的签字笔作答。
3.考试结束后,考生须将试卷和答题卡放在桌面上,待监考员收回。
一、选择题(每题1分,共30题,30分)
1.关于内能,下列说法中正确的是
A.0℃的物体没有内能
B.热量总是从内能大的物体向内能小的转移
C.物体具有内能,也可以同时具有机械能
D.物体的内能大小与温度无关
2.关于温度、内能和热量,下列说法正确的是
A.冰熔化成水,质量不变,温度不变,内能不变
B.火箭使用液态氢作为燃料,是因为液态氢含有的内能多
C.物体温度降低时内能减少,所以0℃冰块没有内能
D.物体温度升高,物体可能吸收了热量
3.分别标有“6V 6W”和“6V 3W”的甲、乙两只灯泡,经实验测得其I-U特性曲线如图所示.现将甲、乙两灯并联在电路中,当两只灯泡的总电流为1A时,两只灯泡消耗的总功率是( )
A.3WB.4WC.4.5WD.6W
4.如图是甲、乙两个相同质量的物体吸热后温度升高的情况,图中横坐标是物体温度的变化,纵坐标是物体吸收的热量。关于甲乙两种物质的比热容的大小下列判断正确的是( )
A.c甲>c乙B.c甲<c乙C.c甲=c乙D.无法判断
5.妮妮的新家中有150W的电视机一台,300W的洗衣机一台,100W的电冰箱一台,2200W的柜式空调机一台,250W的电脑一台,800W的电饭锅一只,40W的照明灯8盏,则安装电能表时,选用以下哪一种电能表最合适
A.220V 5AB.220V 15AC.220V 20AD.220V 30A
6.课堂上,李老师在黑板上写下了几个关于物理知识的常识,其中有正确的也不有正确的.下列你认为正确的组合是
①电话是奥斯特发明的; ②电话的听筒中用到了电磁铁;
③电磁波在真空中的传播速度约为3.0×108m/s; ④无线电波不属于电磁波.
A.①②B.①③C.②③D.③④
7.下列关于热机和环境保护的说法,正确的是( )
A.热机的效率能达到100%
B.热机排出的尾气没有内能
C.热机都是使用汽油作燃料
D.大量使用热机会造成环境污染
8.将规格都是“220V 180W”的一台电冰箱、一台电脑和一床电热毯,分别接入家庭电路中。如果它们正常工作,在相同的时间内( )
A.电冰箱消耗的电能最多B.电脑消耗的电能最多
C.电热毯消耗的电能最多D.三者消耗相同的电能
9.下列物体属于绝缘体的是( )
A.玻璃杯B.不锈钢汤勺C.砝码D.铜柱
10. “估测”是物理学中常用的一种方法。在家庭生活中,下列估测最符合实际的是( )
A.家庭电路用电高峰期时的电压要高一些
B.台灯正常工作的电流约为0. 12A
C.电冰箱的额定功率约为1000W
D.空调制冷时每晚8小时连续工作只需1度电
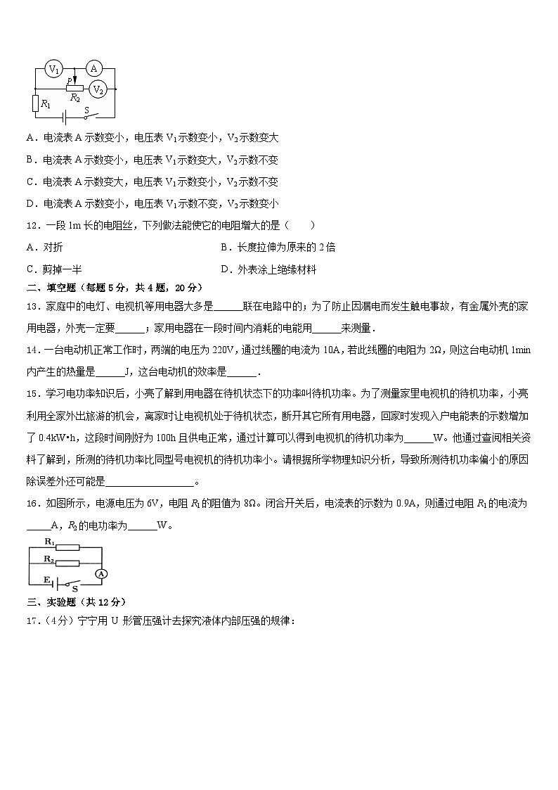
11.图所示电路中,电源两端电压不变,R1是定值电阻,R2是滑动变阻器.闭合开关S后,在滑片P向右滑动的过程中,下列判断正确的是( )
A.电流表A示数变小,电压表V1示数变小,V2示数变大
B.电流表A示数变小,电压表V1示数变大,V2示数不变
C.电流表A示数变大,电压表V1示数变小,V2示数不变
D.电流表A示数变小,电压表V1示数不变,V2示数变小
12.一段1m长的电阻丝,下列做法能使它的电阻增大的是( )
A.对折B.长度拉伸为原来的2倍
C.剪掉一半D.外表涂上绝缘材料
二、填空题(每题5分,共4题,20分)
13.家庭中的电灯、电视机等用电器大多是______联在电路中的;为了防止因漏电而发生触电事故,有金属外壳的家用电器,外壳一定要______;家用电器在一段时间内消耗的电能用______来测量.
14.一台电动机正常工作时,两端的电压为220V,通过线圈的电流为10A,若此线圈的电阻为2Ω,则这台电动机1min内产生的热量是______J,这台电动机的效率是______.
15.学习电功率知识后,小亮了解到用电器在待机状态下的功率叫待机功率。为了测量家里电视机的待机功率,小亮利用全家外出旅游的机会,离家时让电视机处于待机状态,断开其它所有用电器,回家时发现入户电能表的示数增加了0.4kW•h,这段时间刚好为100h且供电正常,通过计算可以得到电视机的待机功率为______W。他通过查阅相关资料了解到,所测的待机功率比同型号电视机的待机功率小。请根据所学物理知识分析,导致所测待机功率偏小的原因除误差外还可能是__________________。
16.如图所示,电源电压为6V,电阻R1的阻值为8Ω。闭合开关后,电流表的示数为0.9A,则通过电阻R1的电流为_____A,R2的电功率为______W。
三、实验题(共12分)
17.(4分)宁宁用 U 形管压强计去探究液体内部压强的规律:
(1)宁宁发现:按与不按压强计探头的橡皮膜,U 形管两边液面均处在同一水平线上(如图甲所示)。则这套实验装置可能出现的问题是:______。
(2)宁宁发现在水中,压强计探头距水面的距离相同时,只改变压强计探头的方向,U 形管两边液柱的高度差不变,由此得出结论_______。
(3)宁宁还发现,压强计探头在水中的深度越_____,U 形管两边液柱的高度差越大。
(4)选了另一种密度不同的液体做了如图乙所示的对比实验,得到的结论是:“液体内部压强大小与密度大小无关”。该结论是错误的,原因是_______。
18.(4分)在学习了电功率知识后,老师要求学生们小组合作测量额定电压是小灯泡电功率的实验,张华所在的小组进行了以下实验
(1)为顺利完成实验,张华设计了伏安法测小灯泡电功率的电路图,请你帮助张华把电路图画到图甲所在的方框中
(____)
(2)小明根据张华设计的电路图连接好实物图,开关闭合后,发现无论怎样调节滑动变阻器,小灯泡发光较亮且亮度一直保持不变,张华一看就说你的连接有错,你觉得小明在连接电路的过程中出现了什么错误? _____
(3)小明在得到张华的提示后把故障排除,然后调节滑动变阻器的滑片,当电压表示数为2V时,电流表示数如图乙所示,此时通过小灯泡的电流为_____A,小灯泡此时的电功率为_____W,若要测量小灯泡的额定功率,应将滑动变阻器的阻值调_____(填“大或“小”)直到电压表示数为_____V为止。
(4)移动滑动变阻器的滑片,记下多组电流表及对应电压表的示数,并画出图丙所示的1-U图像,从图像可算出小灯泡的额定功率为_____W。
(5)继续调节滑动变阻器的过程中,小灯泡突然熄灭,导致电压表示数骤增,电流表却无示数,则电路中出现的故障是_____。
(6)实验顺利结束后,老师重新给出了要求,不用电压表测额定电流为0.3A的小灯泡的额定功率,设计的电路图如图所示,请将下列实验步骤补充完整,并计算小灯泡的额定功率(电源电压恒定且未知,滑动变阻器的最大阻值为)
①将滑动变阻器的电阻调到最大,开关、闭合,读出电流表的示数为0.2A,就可以直接求出电源电压为_____V
②开关闭合,断开,调节滑动变阻器的滑片使电流表的示数为_____A时,小灯泡正常发光:然后闭合,滑动变阻器的滑片_____(填“向左调”、“向右调、“保持不变”),此时电流表的示数恰好为0.4A,由此可以求出此时联入电路的滑动变阻器的电阻为_____Ω
③小灯泡的额定功率P额=_____W
19.(4分)在探究“电流与电阻的关系”实验中,同学们利用阻值分别为、、的定值电阻进行探究,电源电压为并保持不变,实验装置如图甲所示。
(1)如图甲所示的电路中缺少两根导线,请用笔画线代替导线,将电路连接完整(要求:当滑片向左移动时,滑动变阻器连入电路的阻值变大)_____;
(2)实验中,先接入的电阻,调节滑片到适当的位置,并记下电流表示数如乙所示为________A,此时电压表的示数为________________V; 保持滑片位置不变,断开开关,用电阻代替电阻接入电路,闭合开关,应将滑片向_______________端移动(选填“左”或“右”),观察电压表的示数,使电压表的示数为_______________V时,记录电流表的示数。再用电阻代替电阻接入电路,重复上面操作,记录数据后分析得出的规律是___________________;
(3)利用上述实验装置还可以探究或完成的实验为______________ (写出一个即可)。
四、作图题(共16分)
20.(8分)如图所示,某同学要连接由Ll和L2组成的并联电路.开关S要同时控制两盏灯,将所缺的一根导线补上.
(______)
21.(8分)如图所示,用笔画线代替导线完成电路。要求:两灯并联,开关控制干路,电流表测量灯泡L1的电流,导线不能交叉。
(____)
五、计算题(共22分)
22.(10分)如图甲所示,是一则公益广告,浓浓的孝心透着社会主义核心价值观,小明的爷爷网购了一台电热足浴器,其铭牌的部分参数如图2(甲部分)所示,电热足浴器某次正常工作时控制面板显示如图2(乙部分)所示,求:
(1)此时足浴器的工作电流;(计算结果保留一位小数)
(2)足浴器装入最大容量初温为22℃的水,当水温达到控制面板上显示的温度时水所吸收的热量;
(3)上述加热过程耗时16min,该足浴器的热电效率。
23.(12分)小伟家新买了一个家用电热水壶,其有关的技术参数如表所示,他根据自己所学的相关物理知识想对新水壶进行一下验证,于是在家里做起了实验。他先把水倒入水壶标定容量处,用温度计测出水的初温是20℃,然后接通电源,同时开始记录时间,他发现5min水便烧开了(设当时的气压为一标准大气压)。
(1)烧开这壶水吸收了多少热量?[1L=10﹣3m3;c水=4.2×103J/(kg•℃)]
(2)电热水壶消耗了多少电能?
(3)比较(1)、(2)两问所得的数据,你认为合理吗?原因是什么?(写出一种即可)
参考答案
一、选择题(每题1分,共30题,30分)
1、C
2、D
3、A
4、A
5、C
6、C
7、D
8、D
9、A
10、B
11、B
12、B
二、填空题(每题5分,共4题,20分)
13、并 接地 电能表
14、1.2×104 90.9%
15、4 家庭电路中因接入导线有电阻,导致总电阻增大 或“用电器的电压变小”
16、0.75 0.9
三、实验题(共12分)
17、橡皮管漏气(或探头漏气、气密性不好) 同种液体在同一深度,向各个方向压强相等 大 未控制所处深度相同
18、 滑动变阻器连接了上面两个接线线柱 0.22 0.44 小 2.5 0.625 小灯泡断路 6 0.3 保持不变 15 0.45
19、 0.1 1.5 右 1.5 当电压不变时,流过导体的电流与其电阻成反比 电流与电压的关系(或伏安法测电阻或伏安法测电功率,其它答案合理即可给分)
四、作图题(共16分)
20、
21、
五、计算题(共22分)
22、 (1) 2.3A;(2) 4.2×105J;(3)87.5%
23、(1)2.688×105J;(2)3×105J;(3)原因是烧水时热量有损失或壶体本身要吸热。
型号
T﹣76
额定电压
220V
额定频率
50Hz
额定功率
1000W
额定容量
0.8L
重量
0.72kg
山东省济南市中学2023-2024学年九年级物理第一学期期末质量检测模拟试题含答案: 这是一份山东省济南市中学2023-2024学年九年级物理第一学期期末质量检测模拟试题含答案,共12页。试卷主要包含了考生必须保证答题卡的整洁等内容,欢迎下载使用。
山东省济南市实验中学2023-2024学年物理九年级第一学期期末达标检测模拟试题含答案: 这是一份山东省济南市实验中学2023-2024学年物理九年级第一学期期末达标检测模拟试题含答案,共8页。试卷主要包含了考生必须保证答题卡的整洁等内容,欢迎下载使用。
山东省济南市历下区2023-2024学年九年级物理第一学期期末质量检测模拟试题含答案: 这是一份山东省济南市历下区2023-2024学年九年级物理第一学期期末质量检测模拟试题含答案,共8页。试卷主要包含了考生必须保证答题卡的整洁等内容,欢迎下载使用。

