2023-2024学年四川省攀枝花市九年级物理第一学期期末监测模拟试题含答案
展开
这是一份2023-2024学年四川省攀枝花市九年级物理第一学期期末监测模拟试题含答案,共8页。试卷主要包含了下列说法正确的是等内容,欢迎下载使用。
学校_______ 年级_______ 姓名_______
注意事项:
1.答卷前,考生务必将自己的姓名、准考证号填写在答题卡上。
2.回答选择题时,选出每小题答案后,用铅笔把答题卡上对应题目的答案标号涂黑,如需改动,用橡皮擦干净后,再选涂其它答案标号。回答非选择题时,将答案写在答题卡上,写在本试卷上无效。
3.考试结束后,将本试卷和答题卡一并交回。
一、选择题(每题1分,共30题,30分)
1.下列对电磁实验现象相应的解释正确的是( )
A.闭合开关小磁针N极向左旋转B.线圈匝数越多的电磁铁,磁性强
C.该装置用来研究电磁感应现象D.导体竖直向上运动,电流表指针一定会偏转
2.灯泡的亮度决定于( )
A.灯泡的电阻B.灯泡的额定功率
C.灯泡的实际功率D.灯泡的额定电压
3.下列估测最接近实际的是( )
A.手机充电器的电流约为20AB.手机电池的电压约为36V
C.一个华为P30手机的质量约为2kgD.一个家用电熨斗的额定功率约为1200W
4.甲、乙两只灯泡,其I-U关系图像如图所示.现将甲、乙两灯并联在电路中,当通过乙灯的电流为0.4A时,甲灯消耗的功率是
A.1.2WB.0.8WC.1.8WD.3W
5.下列家用电器中,利用电流热效应工作的是
A.计算器B.电暖器C.电视机D.电冰箱
6.下列说法正确的是( )
A.温度高的物体,内能一定大B.物体的温度越高,所含热量越多
C.物体吸收了热量,温度一定升高D.温度为0℃ 的冰块也具有内能
7.如图所示电路,电源电压不变,闭合电键S后,灯L1、L2都发光。一段时间后,其中一盏灯突然变亮,而电压表V1与电压表V2示数相等,则( )
A.L1一定断路B.L1一定短路
C.L2一定断路D.L2可能短路
8.现代的生活已经离不开电了,为了安全用电,对生活中一些“电”常识的了解必不可少,下列有关常见电流或电压值的表述,错误的是( )
A.实验用小灯泡工作的电流约为0.2A
B.手机电池3.7V
C.电饭锅工作时的电流约为4A
D.对人体安全电压是36V
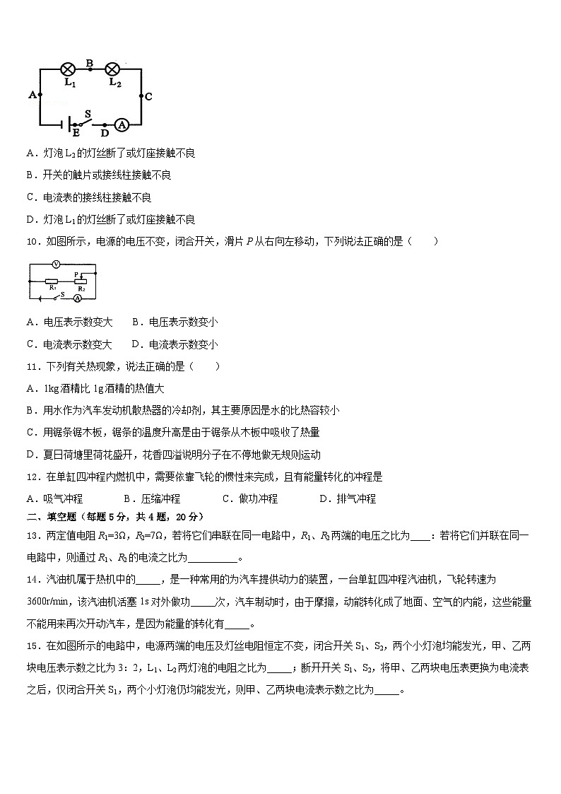
9.小李同学在探究“串联电路中的电流”的实验时,用如图所示的电路图连接电路.当她把开关S闭合后,发现电灯不亮,电流表指针不动,这时用电压表测得E、D两点间和E、C两点间的电压均为零,而A、E间和B、E间以及A、C间的电压均不为零,这说明( )
A.灯泡L2的灯丝断了或灯座接触不良
B.开关的触片或接线柱接触不良
C.电流表的接线柱接触不良
D.灯泡L1的灯丝断了或灯座接触不良
10.如图所示,电源的电压不变,闭合开关,滑片P从右向左移动,下列说法正确的是( )
A.电压表示数变大 B.电压表示数变小
C.电流表示数变大 D.电流表示数变小
11.下列有关热现象,说法正确的是( )
A.1kg酒精比1g酒精的热值大
B.用水作为汽车发动机散热器的冷却剂,其主要原因是水的比热容较小
C.用锯条锯木板,锯条的温度升高是由于锯条从木板中吸收了热量
D.夏日荷塘里荷花盛开,花香四溢说明分子在不停地做无规则运动
12.在单缸四冲程内燃机中,需要依靠飞轮的惯性来完成,且有能量转化的冲程是
A.吸气冲程B.压缩冲程C.做功冲程D.排气冲程
二、填空题(每题5分,共4题,20分)
13.两定值电阻R1=3Ω,R2=7Ω,若将它们串联在同一电路中,R1、R2两端的电压之比为____:若将它们并联在同一电路中,则通过R1、R2的电流之比为__________。
14.汽油机属于热机中的_____,是一种常用的为汽车提供动力的装置,一台单缸四冲程汽油机,飞轮转速为3600r/min,该汽油机活塞1s对外做功_____次,汽车制动时,由于摩擦,动能转化成了地面、空气的内能,这些能量不能用来再次开动汽车,是因为能量的转化有_____。
15.在如图所示的电路中,电源两端的电压及灯丝电阻恒定不变,闭合开关S1、S2,两个小灯泡均能发光,甲、乙两块电压表示数之比为3:2,L1、L2两灯泡的电阻之比为_____;断开开关S1、S2,将甲、乙两块电压表更换为电流表之后,仅闭合开关S1,两个小灯泡仍均能发光,则甲、乙两块电流表示数之比为_____。
16.如图所示,A装置是_______滑轮(选填“定”或“动”),使用它的优点是_______。
三、实验题(共12分)
17.(4分)小亮在测定额定电压为2.5 V的小灯泡电阻的实验中,得到了部分电压表与电流表的示数,如下表所示:
(1)请你用笔画线代替导线,将实验电路连接完整.(图甲)
(_______)
(2)闭合开关前,滑动变阻器的滑片应移到________端(选填“A”或“B”), 闭合开关后,滑动变阻器的滑片P移到某一位置时,电流表示数如图乙所示,则电流表的示数_______.
(3)由表格中的数据求出小灯泡正常发光的电阻为________Ω.
(4)小亮把电路连接好以后,闭合开关发现无论怎样移动滑动变阻器的滑片,电流表有示数,而电压表无示数,则电路出现的故障可能是_______ 或________ .
(5)通过表中数据,你能发现小灯泡电阻随电压的增大而增大, 电阻大小不同的原因是电阻的大小与____有关.
18.(4分)如图是测量小灯泡电阻的实物图(已知小灯泡的额定电压是2.5V):
(1)请用笔画线代替导线将实物图补充完整(导线不允许交义);
(_____)
(2)小致检查电路连接无误后,闭合开关,发现小灯泡不亮,立即举手要求更换灯泡,这种做法是_____(选填“妥当”或“不妥当”)的,经同组成员提示后,小致发现电压表有示数,电流表无示数,则小灯泡不亮的原因可能是小灯泡_____,问题解决后,小致调节滑动变阻器,使小灯泡正常发光,电流表示数为0.2A,则小灯泡此时的电阻为_____Ω。
19.(4分)在“比较不同物质的吸热能力”的实验中:
(1)如图所示,甲、乙、丙三图中的装置完全相同,燃料的质量都是10g。应选择_____两图进行实验;
(2)实验中需要的测量工具有温度计、秒表和_____;
(3)不同物质吸热的多少是通过_____(选填“温度计示数变化”或“加热时间”)来反映的,这种研究方法是_____法;
(4)实验中,发现液体a加热相同时间温度上升得较多,由此可以判断:_____(选填“a”或“b”)物质的吸热能力较强;
(5)实验中所测得的数据绘制成“温度﹣时间”图象如图丁所示,若液体b的比热容是4.0×103J(/kg•℃),则液体a的比热容是_____J(/kg•℃)。
四、作图题(共16分)
20.(8分)请在如图所示的家庭电路中,以笔画线代替导线,将各元件正确接入电路,其中开关只控制灯泡,三孔插座带保险盒。
(_______)
21.(8分)如图所示,当开关S闭合后,要使电阻R1、R2并联,请在圆圈内填入适合的电表符号.
(______)
五、计算题(共22分)
22.(10分)某热气球等装备的质量是140kg,所装货物的质量是60kg,在空中沿竖直方向匀速下降时,受到的空气浮力(浮力方向竖直向上)为1800N,设气球在上升和下降时所受空气浮力和空气阻力的大小保持不变。(g=10N/kg)求:
(1)热气球等装备和所装货物的总重力是多少?
(2)当热气球等装备和货物在空中沿竖直方向匀速下降时,所受的空气阻力是多少?
(3)要让热气球竖直匀速上升,应从气球上向外抛出多重的货物?(浮力方向竖直向上)
23.(12分)一个阻值为20Ω的电阻接在电压为10V的电源两端,在10min内消耗的电能为多少?若电流通过该电阻做功6000J需要多少时间?若另一电阻接在该电源1min产生的热量为60J,那么该电阻的大小为多少?
参考答案
一、选择题(每题1分,共30题,30分)
1、B
2、C
3、D
4、C
5、B
6、D
7、B
8、D
9、A
10、C
11、D
12、B
二、填空题(每题5分,共4题,20分)
13、3:7 7:3
14、内燃机30方向性
15、1:2 1:3
16、定 改变用力方向
三、实验题(共12分)
17、 A 0.18 12.5 电压表接触不良 灯泡短路 温度
18、 不妥当 断路 12.5
19、甲丙 天平 加热时间 转换 b 2.0×103
四、作图题(共16分)
20、
21、
五、计算题(共22分)
22、 (1)2000N;(2)200N;(3)400N
23、(1)3000J;(2)20min;(3)100Ω.
实验次数
1
2
3
4
电压表示数/V
1.0
1.5
2.0
2.5
电流表示数/A
0.12
0.15
0.20
相关试卷
这是一份四川省遂宁七校联考2023-2024学年物理九年级第一学期期末监测模拟试题含答案,共15页。试卷主要包含了考生要认真填写考场号和座位序号等内容,欢迎下载使用。
这是一份四川省成都市实验中学2023-2024学年九年级物理第一学期期末监测模拟试题含答案,共13页。试卷主要包含了下列实例中,为了增大压强的是等内容,欢迎下载使用。
这是一份四川省南充营山县联考2023-2024学年物理九年级第一学期期末监测模拟试题含答案,共8页。试卷主要包含了答题时请按要求用笔等内容,欢迎下载使用。

