2023-2024学年浙江省湖州市安吉县九年级12月独立练习道德与法治试题
展开浙江省湖州市2023-2024学年七年级上学期期末道德与法治法治试题(原卷版+解析版): 这是一份浙江省湖州市2023-2024学年七年级上学期期末道德与法治法治试题(原卷版+解析版),文件包含精品解析浙江省湖州市2023-2024学年七年级上学期期末道德与法治法治试题原卷版docx、精品解析浙江省湖州市2023-2024学年七年级上学期期末道德与法治法治试题解析版docx等2份试卷配套教学资源,其中试卷共13页, 欢迎下载使用。
浙江省湖州市南浔区2023-2024学年九年级上学期期末道德与法治试题: 这是一份浙江省湖州市南浔区2023-2024学年九年级上学期期末道德与法治试题,共9页。试卷主要包含了全卷共6页等内容,欢迎下载使用。
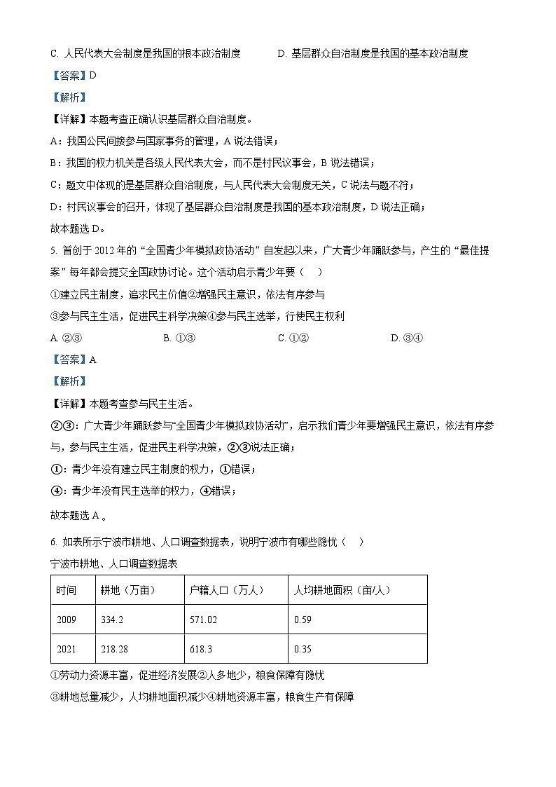
2023-2024学年浙江省湖州市吴兴区六校联合九年级上学期期中道德与法治试题: 这是一份2023-2024学年浙江省湖州市吴兴区六校联合九年级上学期期中道德与法治试题,文件包含浙江省湖州市吴兴区六校联合九年级上学期期中道德与法治试题原卷版docx、浙江省湖州市吴兴区六校联合九年级上学期期中道德与法治试题解析版docx等2份试卷配套教学资源,其中试卷共20页, 欢迎下载使用。

