广西省2024年高三上期末物理试题
展开
这是一份广西省2024年高三上期末物理试题,共17页。
2.答题前,请务必将自己的姓名、准考证号用0.5毫米黑色墨水的签字笔填写在试卷及答题卡的规定位置.
3.请认真核对监考员在答题卡上所粘贴的条形码上的姓名、准考证号与本人是否相符.
4.作答选择题,必须用2B铅笔将答题卡上对应选项的方框涂满、涂黑;如需改动,请用橡皮擦干净后,再选涂其他答案.作答非选择题,必须用05毫米黑色墨水的签字笔在答题卡上的指定位置作答,在其他位置作答一律无效.
5.如需作图,须用2B铅笔绘、写清楚,线条、符号等须加黑、加粗.
一、单项选择题:本题共6小题,每小题4分,共24分。在每小题给出的四个选项中,只有一项是符合题目要求的。
1、如图是双缝干涉实验装置的示意图,S为单缝,S1、S2为双缝,P为光屏.用绿光从左边照射单缝S时,可在光屏P上观察到干涉条纹.下列说法正确的是( ).
A.减小双缝间的距离,干涉条纹间的距离减小
B.增大双缝到屏的距离,干涉条纹间的距离增大
C.将绿光换为红光,干涉条纹间的距离减小
D.将绿光换为紫光,干涉条纹间的距离增大
2、如图,直线A为某电源的U-I图线,曲线B为标识不清的小灯泡L1的U-I图线,将L1与该电源组成闭合电路时,L1恰好能正常发光.另有一相同材料制成的灯泡L2,标有“6V,22W”,下列说法中正确的是( )
A.电源的内阻为3.125ΩB.把灯泡L1换成L2,L2可能正常发光
C.把灯泡L1换成L2,电源的输出功率可能相等D.把灯泡L1换成L2,电源的输出功率一定变小
3、如图所示,在轨道III上绕地球做匀速圆周运动的卫星返回时,先在A点变轨沿椭圆轨道II运行,然后在近地点B变轨沿近地圆轨道I运行。下列说法正确的是( )
A.卫星在轨道III上运行的向心加速度大于在轨道I上运行的向心加速度
B.卫星在轨道III上运行的周期小于在轨道I上运行的周期
C.卫星在轨道III上运行的周期大于在轨道II上运行的周期
D.卫星在轨道III上的A点变轨时,要加速才能沿轨道II运动
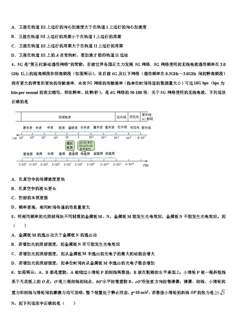
4、5G是“第五代移动通信网络”的简称,目前世界各国正大力发展 5G网络.5G网络使用的无线电波通信频率在3.0 GHz以上的超高频段和极高频段(如图所示),比目前4G及以下网络(通信频率在0.3GHz~3.0GHz间的特高频段)拥有更大的带宽和更快的传输速率.未来5G网络的传输速率(指单位时间传送的数据量大小)可达10G bps(bps为bits per secnd的英文缩写,即比特率、比特/秒),是4G网络的50-100倍.关于5G网络使用的无线电波,下列说法正确的是
A.在真空中的传播速度更快
B.在真空中的波长更长
C.衍射的本领更强
D.频率更高,相同时间传递的信息量更大
5、用相同频率的光照射两块不同材质的金属板M、N,金属板M能发生光电效应,金属板N不能发生光电效应。则( )
A.金属板M的逸出功大于金属板N的逸出功
B.若增加光的照射强度,则金属板N有可能发生光电效应
C.若增加光的照射强度,则从金属板M中逸出的光电子的最大初动能会增大
D.若增加光的照射强度,则单位时间内从金属板M中逸出的光电子数会增加
6、如图所示,A、B都是重物,A被绕过小滑轮P的细线所悬挂,B放在粗糙的水平桌面上;小滑轮P被一根斜短线系于天花板上的O点;O'是三根细线的结点,bO'水平拉着重物B,cO'沿竖直方向拉着弹簧;弹簧、细线、小滑轮的重力和细线与滑轮间的摩擦力均可忽略,整个装置处于静止状态,g=10 m/s2,若悬挂小滑轮的斜线OP的张力是N,则下列说法中正确的是( )
A.弹簧的弹力为N
B.重物A的质量为2.5kg
C.桌面对重物B的摩擦力为N
D.OP与竖直方向的夹角为60°
二、多项选择题:本题共4小题,每小题5分,共20分。在每小题给出的四个选项中,有多个选项是符合题目要求的。全部选对的得5分,选对但不全的得3分,有选错的得0分。
7、沿轴正向传播的简谐横波在时刻的波形如图所示,此时波传播到处的质点B,质点A恰好位于波谷位置。C、D两个质点的平衡位置分别位于和处。当时,质点A恰好第一次(从计时后算起)处于波峰位置。则下列表述正确的是________________。
A.该波的波速为
B.时,质点C在平衡位置处且向下运动
C.时,质点D的位移为
D.D点开始振动的时间为0.6s
E.质点D第一次位于波谷位置时,质点B恰好也位于波谷位置
8、下面正确的是_______
A.热量一定是从内能多的物体传递到内能少的物体
B.在绝热条件下压缩气体,气体的内能一定增加
C.人对空气干爽与潮湿的感受主要取决于空气的相对湿度
D.液体具有流动性是因为液体分子具有固定的平衡位置
E.当两分子间距离为r0时,分子力为0;当分子间距离小于r0时,分子间表现为斥力
9、下列说法正确的是( )
A.液晶显示器利用了液晶对光具有各向异性的特性
B.当人们感到潮湿时,空气的绝对湿度一定较大
C.两个相邻的分子间的距离增大时,分子间的引力增大,斥力减小
D.热量既能够从高温物体传到低温物体,也能够从低温物体传到高温物体
E.绝热气缸中密封的理想气体在被压缩过程中,气体分子运动剧烈程度增大
10、某探究小组利用图甲所示的电路探究一标签模糊的理想变压器的原、副线圈匝数比。R为定值电阻,L1、L2为两只标有“5V,2A”的相同小灯泡,S为开关。保持开关S断开,在输入端施加如图乙所示的交变电压后,灯泡L1正常发光,测得电阻R两端的电压为灯泡L1两端电压的2倍。以下说法正确的是( )
A.理想变压器原、副线圈的匝数比为4:1
B.理想变压器原、副线圈的匝数比为1:4
C.定值电阻的阻值为10Ω
D.闭合开关S后,灯泡L1中的电流变小
三、实验题:本题共2小题,共18分。把答案写在答题卡中指定的答题处,不要求写出演算过程。
11.(6分)①在做“用单摆测定重力加速度”的实验时,为了使测量误差尽量小,下列说法正确的是_____
A.须选用密度和直径都较小的摆球
B.须选用轻且不易伸长的细线
C.实验时须使摆球在同一竖直面内摆动
D.计时起、终点都应在摆球的最高点且不少于30次全振动的时间
②某同学在野外做“用单摆测定重力加速度”的实验时,由于没有合适的摆球,他找到了一块外形不规则的石块代替摆球,如上图所示。操作时,他用刻度尺测量摆线OM的长度L作为摆长,测出n次全振动的总时间由到周期T,求出重力加速度,这样得到的重力加速度的测量值比真实值_____(填“大”或“小”)。为了克服摆长无法准确测量的困难,该同学将摆线长度缩短为,重复上面的实验,得出周期,由此他得到了较精确的重力加速度值g=_____。
12.(12分)小明在实验室找到一个可调内阻的电池,想自己动手探究电池内、外电压的关系。可调内阻电池由电池槽,正、负极板,探针,气室,打气筒等构成,如图甲所示。电池槽中间有一条电解质溶液通道,缓慢推动打气筒活塞,向电池内打气,可改变通道内液面的高度,从而改变电池的内阻,液面越低,电池内阻越大。电压表V1与正、负极板连接,电压表V2与探针连接。小明将三个相同的小灯泡并联接在两端,每个支路由独立的开关控制,如图乙所示。
(1)断开开关,两个电压表的示数分别如图丙中的A、B所示,则_____(填“A”或“B”)为的读数,其读数为_______,若不计电压表内阻的影响,则此数值等于该电源的________。
(2)逐步闭合开关,小明将看到的示数_____________(填“增大”“减小”或“不变”),的示数___________(填“增大”“减小”或“不变”),同时会发现两电压表的示数还会满足________的关系。若读得的示数为,的示数为,的示数为,则此时电池的内阻_________(用所给物理量符号表示)。
(3)保持闭合,用打气筒向电池内打气,同时记录的示数和的示数,利用多组数据画出图象,若灯泡电阻恒定,则下列图象正确的是___________。
A. B. C. D.
四、计算题:本题共2小题,共26分。把答案写在答题卡中指定的答题处,要求写出必要的文字说明、方程式和演算步骤。
13.(10分)直角坐标系 xy 位于竖直平面内,在第一象限存 在磁感应强度 B=0.1 T、方向垂直于纸面向里、边界为矩形的匀强磁场。现有一束比荷为 108 C / kg 带正电的离子,从磁场中的A点(m,0)沿与x轴正方向成 =60°角射入磁场,速度大小 v0≤1.0 ×10 6m / s,所有离子经磁场偏转后均垂直穿过y轴的正半轴,不计离子的重力和离子间的相互作用。
(1)求速度最大的离子在磁场中运动的轨道半径;
(2)求矩形有界磁场区域的最小面积;
(3)若在x>0区域都存在向里的磁场,离子仍从 A 点以 v0 = 10 6 m /s向各个方向均匀发射,求y轴上有离子穿出的区域长度和能打到y轴的离子占所有离子数的百分比。
14.(16分)如图所示,一端封闭、粗细均匀的U形玻璃管开口向上竖直放置,管内用水银将一段气体封闭在管中当温度为280K时,被封闭的气柱长L=25cm,两边水银柱高度差h=5cm,大气压强p0=75cmHg。
①加热封闭气体,为使左端水银面下降h1=5cm,求此时封闭气体的温度;
②封闭气体的温度保持①问中的值不变,为使两液面相平,求需从底端放出的水银柱长度。
15.(12分)如图,在竖直平面内,一半径为R的光滑绝缘圆弧轨道ABC和水平绝缘轨道PA在A点相切,BC为圆弧轨道的直径,O为圆心,OA和OB之间的夹角为,,整个装置处于水平向右的匀强电场中。一质量为m、电荷量为q(q>0)的带电小球在电场力的作用下沿水平轨道向右运动,经A点沿圆弧轨道通过C点,落至水平轨道;已知小球在C点所受合力的方向指向圆心,且此时小球对轨道的压力恰好为零,重力加速度大小为g。求
(1)匀强电场的场强大小;
(2)小球到达A点时速度的大小;
(3)小球从C点落至水平轨道上的位置与A点的距离。
参考答案
一、单项选择题:本题共6小题,每小题4分,共24分。在每小题给出的四个选项中,只有一项是符合题目要求的。
1、B
【解析】
试题分析:根据公式,减小双缝间的距离,干涉条纹间的距离变大,A错误,
根据公式,增大双缝到屏的距离,干涉条纹间的距离增大,B正确,
根据公式,将绿光换为红光,频率减小,即波长增大,所以干涉条纹间的距离增大,C错误
根据公式,将绿光换为紫光,频率增大,即波长减小,所以干涉条纹间的距离减小,D错误,
考点:本题考查光波的干涉条纹的间距公式,
点评:应牢记条纹间距的决定因素,不要求定量计算,但要求定性分析.
2、C
【解析】
根据U-I图象可得:电源的电动势为E=4V,图线A的斜率大小表示电源的内阻,则 ,故A错误;灯泡与电源连接时,A、B两图线的交点表示灯泡的工作状态,可知其电压U=6V,I=1.6A,则灯泡L1的额定电压为6V,功率为:P=UI=9.6W,把灯泡L1换成“6V,22W”的灯泡L2,不能正常发光,根据功率公式:可知:灯泡L2的正常工作时的电阻为:,可得灯泡L1的电阻为:,则知正常发光时灯泡L2的电阻更接近电源的内阻,但此时灯泡并没有达到正常发光,而此时L2的电阻是不确定的;电源的输出功率可能变大,可能相等,也有可能变小,故BD错误,C正确.所以C正确,ABD错误.
3、C
【解析】
A.由公式
得卫星在圆轨道上运行的向心加速度大小
当轨道半径r减小时,a增大,故卫星在轨道Ⅲ上运行的向心加速度小于在轨道Ⅰ上运行的向心加速度,故A错误;
BC.根据开普勒第三定律可知,卫星在轨道Ⅲ上运行的周期大于在轨道Ⅰ、Ⅱ上运行的周期,故B错误,C正确;
D.卫星在轨道III上的A点变轨时,要减速做向心运动才能沿轨道Ⅱ运动,故D错误。
故选C。
4、D
【解析】
A、无线电波(电磁波)在真空的传播速度与光速相同,保持不变,其速度与频率没有关系,故A错误;
BC、由公式可知:,频率变大,波长变短,衍射本领变弱,故BC错误;
D、无线电波(电磁波)频率越高,周期越小,相同时间内可承载的信息量越大,故D正确.
5、D
【解析】
A.金属板M能发生光电效应,金属板N不能发生光电效应,说明入射光的频率大于金属板M的极限频率而小于金属板N的极限频率,由,知金属板M的逸出功小于金属板N的逸出功,故A错误;
B.能否发生光电效应取决于入射光的频率和金属的极限频率的大小关系,而与光的照射强度无关,故B错误;
C.根据爱因斯坦光电效应方程可知,在金属板M逸出功一定的情况下,光电子的最大初动能只与入射光的频率有关,故C错误;
D.在能发生光电效应的前提下,若增加光的照射强度,则单位时间内从金属板M中逸出的光电子数增加,故D正确。
故选D。
6、C
【解析】
A. 设悬挂小滑轮的斜线中的拉力与O′a绳的拉力分别为T1和T,则有:
2Tcs30°=T1
得:
T=20N
以结点O′为研究对象,受力如图
根据平衡条件得,弹簧的弹力为
F1=Tcs60°=10N
故A错误;
B. 重物A的质量
故B错误;
C. 绳O′b的拉力
根据平衡条件可知,桌面对重物B的摩擦力为N,故C正确;
D. 由于动滑轮两侧绳子的拉力大小相等,根据对称性可知,细线OP与竖直方向的夹角为30°.故D错误。
故选:C。
二、多项选择题:本题共4小题,每小题5分,共20分。在每小题给出的四个选项中,有多个选项是符合题目要求的。全部选对的得5分,选对但不全的得3分,有选错的得0分。
7、ACD
【解析】
A.由图可知波长,当时质点第一次在波峰,则周期为
则波速
故A正确;
B.可知
波传到所用时间为
之后点开始向上振动,做2次全振动后到平衡位置处且向上运动,故B错误;
CD.点开始振动的时间为
之后点开始向上振动,再经过
到达波谷,位移为-2cm,故CD正确;
E.B、D间相距,其振动情况总是相反,则当质点第一次位于波谷位置时,质点恰好位于波峰位置,故E错误。
故选ACD。
8、BCE
【解析】
A.热量能从温度高的物体传递到温度低的物体,但温度高的物体的内能不一定大,故A错误;
B.在绝热条件下压缩气体,外界对气体做功而没有热传递,根据热力学第一定律可知气体的内能一定增加,故B正确;
C.人对空气干爽与潮湿的感受主要取决于空气的相对湿度,空气的相对湿度越大,人们感觉越潮湿,相对湿度越小感觉越干燥,故C正确;
D.液体具有流动性是因为液体分子不具有固定的平衡位置,故D错误;
E.根据分子力的特点可知,当两分子间距离为r0时,分子力为0,当分子间距离小于r0时,分子间表现为斥力,故E正确;
故选BCE。
9、ADE
【解析】
A.液晶显示器是利用了液晶对光具有各向异性的特性工作的,选项A正确;
B.当人们感到潮湿时,空气的相对湿度一定较大,故B错误;
C.两个相邻的分子间的距离增大时,分子间的引力和斥力均减小,选项C错误;
D.热量可以自发地从高温物体传递给低温物体,热量从低温物体传递给高温物体,必须借助外界的帮助,故D正确;
E.绝热气缸中密封的理想气体在被压缩过程中,内能增大,温度升高,气体分子运动剧烈程度增大,故E正确。
故选ADE。
10、CD
【解析】
AB.由电压图像可知,输入电压的最大值为V,则有效值为
20V
灯泡正常发光,故灯泡两端的电压为5V,即副线圈两端的电压V,由题知电阻R两端的电压为10V,故变压器原线圈的电压
=10V
原副线圈的匝数比
故AB错误;
C.灯泡L1正常发光,即副线圈的电流A,根据理想变压器输入功率等于输出功率可知,原副线圈中的电流之比
解得电阻R中的电流为1A,由欧姆定律可知
Ω=10Ω
故C正确;
D.开关S闭合后,电路的总电阻减小,而输入端电压保持不变,故副线圈中的电流增大,则原线圈中电流增大,电阻R两端电压升高,变压器原线圈电压降低,故副线圈输出电压降低,灯泡两端电压降低,电流减小,故D正确。
故选CD。
三、实验题:本题共2小题,共18分。把答案写在答题卡中指定的答题处,不要求写出演算过程。
11、BC 小
【解析】
(1) A、为减小空气阻力对实验的影响,从而减小实验误差,组装单摆须选用密度大而直径都较小的摆球,故A错误;
B、为减小实验误差,组装单摆须选用轻且不易伸长的细线,故B正确;
C、实验时须使摆球在同一竖直面内摆动,不能使单摆成为圆锥摆,故C正确;
D、测量时间应从单摆摆到最低点开始,因为最低位置摆球速度最大,相同的视觉距离误差,引起的时间误差较小,则周期测量比较准确,故D错误;
(2) 根据单摆的周期公式得:,该同学用OM的长L作为摆长,摆长偏小,根据上述表达式得知,g的测量值偏小,设摆线的结点到大理石质心的距离为r,则根据单摆的周期公式得:,而,联立解得:。
12、B 2.70(2.68~2.72) 电动势 减小 增大 两电压表示数之和保持不变(或) AD
【解析】
(1)[1][2][3]断开开关外电路断开,电源输出电流为零,内电阻电压为零,即两探针之间电压为零,题图丙中的为电压表的读数。根据电压表读数规则,其读数为2.70V。电源两极之间的开路电压等于电源电动势,若不计电压表内阻的影响,则此数值等于电源的电动势。
(2)[4][5][6][7]逐步闭合开关,根据闭合电路欧姆定律可判断出电源输出电流逐渐增大,由
可知逐渐减小,小明将看到的示数逐渐减小。电压表测量的是电源内阻的电压,即,电压表的示数逐渐增大。由,可知两电压表的示数之和保持不变。由
可得电池的内阻。
(3)[8]AB.保持开关闭合,用打气筒向电池内打气,电解质溶液液面下降,电池内阻增大,外电阻不变,由
可知,A正确,B错误;
CD.由
可知
D正确,C错误。
故选AD。
四、计算题:本题共2小题,共26分。把答案写在答题卡中指定的答题处,要求写出必要的文字说明、方程式和演算步骤。
13、 (1) 0.1m;(2) m2;(3);50%。
【解析】
(1)根据洛伦兹力提供向心力有
代入数据解得
R=0.1m;
(2)如图1所示:
根据几何关系可知,速度最大的离子在磁场中运动的圆心在y轴上的B(0,m)点,离子从C点垂直穿过y轴,所有离子均垂直穿过y轴,即速度偏向角相等,AC连线应该是磁场的边界,满足题意的矩形如图1所示,根据几何关系可得矩形长为
宽为
R-Rcsθ=m
则面积为
(3)根据洛伦兹力提供向心力有
解得
临界1,根据图2可得
与x轴成30°角射入的离子打在y轴上的B点,AB为直径,所以B点位y轴上有离子经过的最高点,根据几何知识可得
OB=m;
临界2:根据图2可得,沿着x轴负方向射入磁场中的离子与y轴相切与C点,所以C点为y轴有离子打到的最低点,根据几何知识有
OC=m
所以y轴上B点至C点之间的区域有离子穿过,且长度为
根据图3可得,
沿着x轴正方向逆时针转到x轴负方向的离子均可打在y轴上,故打在y轴上的离子占所有离子数的50%。
14、①384K;②9cm
【解析】
①设左端水银面下降后封闭气体的压强为p2,温度为T2,体积为V2,则
,
由理想气体状态方程得
代入数值解得
②两液面相平时,气体的压强为:,体积为,左端液面下降,右管液面下降了,由玻意耳定律得
解得
所以放出的水银柱长度
15、(1)(2)(3)
【解析】
(1)小球到达点时所受合力的大小为,由力的合成法则,则有:
解得匀强电场的场强大小:
(2)设小球到达点时的速度大小为,由牛顿第二定律得:
解得:
小球到达点的速度大小,由动能定理有:
解得:
(3)小球离开点后,在竖直方向上做初速度不为零的匀加速直线运动,加速度大小为,小球在竖直方向的初速度为:
从点落到水平轨道上所用时间为,由运动学公式,则有:
解得:
小球在水平方向上做初速度不为零的匀减速直线运动,加速度大小为:
小球在水平方向的初速度为:
由运动学公式,则有:
小球从点落至水平轨道上的位置与点的距离:
相关试卷
这是一份广西2024年高三上期末物理试题试卷,共16页。
这是一份广西2023-2024学年高三上期末物理试题试卷,共16页。
这是一份2024届广西省高三上期末物理试题试卷,共17页。

