2024届吉林省辽源市田家炳高中友好学校七十六届期末联考高三上学期1月期末考试 物理 (解析版)
展开1. 本试卷分第Ⅰ卷(选择题)和第Ⅱ卷(非选择题)两部分,共8页,考试时间90分钟,共100分。
2.答题前,考生必须将自己的姓名、准考证号填写清楚,并将条形码粘贴到指定区域。
3.选择题必须用2B铅笔填涂;非选择题必须用0.5毫米黑色中性笔书写,字体工整,笔迹清楚。
4.按照题号顺序在各题目的答题区域内作答,超出答题区域书写的答案无效,在草纸、试题卷上答题无效。
5.保持卡面清洁,不要折叠,不要弄皱、弄破,不准使用涂改液,修正带,刮纸刀。
第Ⅰ卷(选择题,共48分)
一、选择题(本题共12小题,每小题4分,共48分;1-8题为单选题,9-12为多选,全选对得4分,选对但不全得2分,有错误选项得0分)
1. 科学家在物理学的研究过程中应用了很多科学思想方法,下列叙述正确的是( )
A. 卡文迪许在利用扭秤实验装置测量万有引力常量时,应用了放大法
B. 用质点代替有质量的物体,采用了微元法
C. 牛顿首次采用“把实验和逻辑推理结合起来”的科学研究方法
D. 实验中探究加速度与质量、合外力关系时采用的是等效替代的方法
2. 下列运动不可能发生的是( )
A. 物体运动的加速度等于0,而速度却不等于0
B. 两物体相比,一个物体的速度变化量比较大,而加速度却比较小
C. 物体的加速度和速度方向相同,而速度在减小
D. 物体做直线运动,后一阶段的加速度比前一阶段小,但速度却比前一阶段大
3. 一光滑的轻滑轮用细绳OA悬挂于O点,站在地面上的人用轻绳跨过滑轮拉住沙漏斗,在沙子缓慢漏出的过程中,人握住轻绳保持不动,则在这一过程中
A. 细线OA的张力保持不变
B. 细线OA的张力逐渐增大
C. 人对地面的压力将逐渐减小
D. 人对地面的摩擦力将逐渐减小
4. 如图所示,从水平地面上同一位置抛出两小球A、B,分别落在地面上的M、N点,两球运动的最大高度相同。空气阻力不计,则( )
A. B的加速度比A的大
B. B的飞行时间比A的长
C. B在最高点的动能比A在最高点的大
D. B落地时的速度比A落地时的大
5. 如图所示,绕同一恒星运行的两颗行星A和B,A是半径为r的圆轨道,B是长轴为2r椭圆轨道,其中Q'到恒星中心的距离为Q到恒星中心的距离的2倍,两轨道相交于P点。以下说法不正确的是( )
A. A和B经过P点时加速度相同
B. A和B经过P点时的速度相同
C. A和B绕恒星运动的周期相同
D. A加速度大小与B在Q'处加速度大小之比为16∶9
6. 坐标系中有以O点为圆心的圆,圆内x轴上的P点固定一均匀带负电的球壳,则圆上电场强度最弱点A或电势最低点B的位置正确的是( )
A. B.
C D.
7. 如图所示电路中,A、B是构成平行板电容器的两金属极板,P为其中的一个定点.将开关S闭合,电路稳定后将A板向上平移一小段距离,则下列说法正确的是( )
A. 电容器的电容增加
B. 在A板上移过程中,电阻R中有向上的电流
C. A、B两板间的电场强度增大
D. P点电势升高
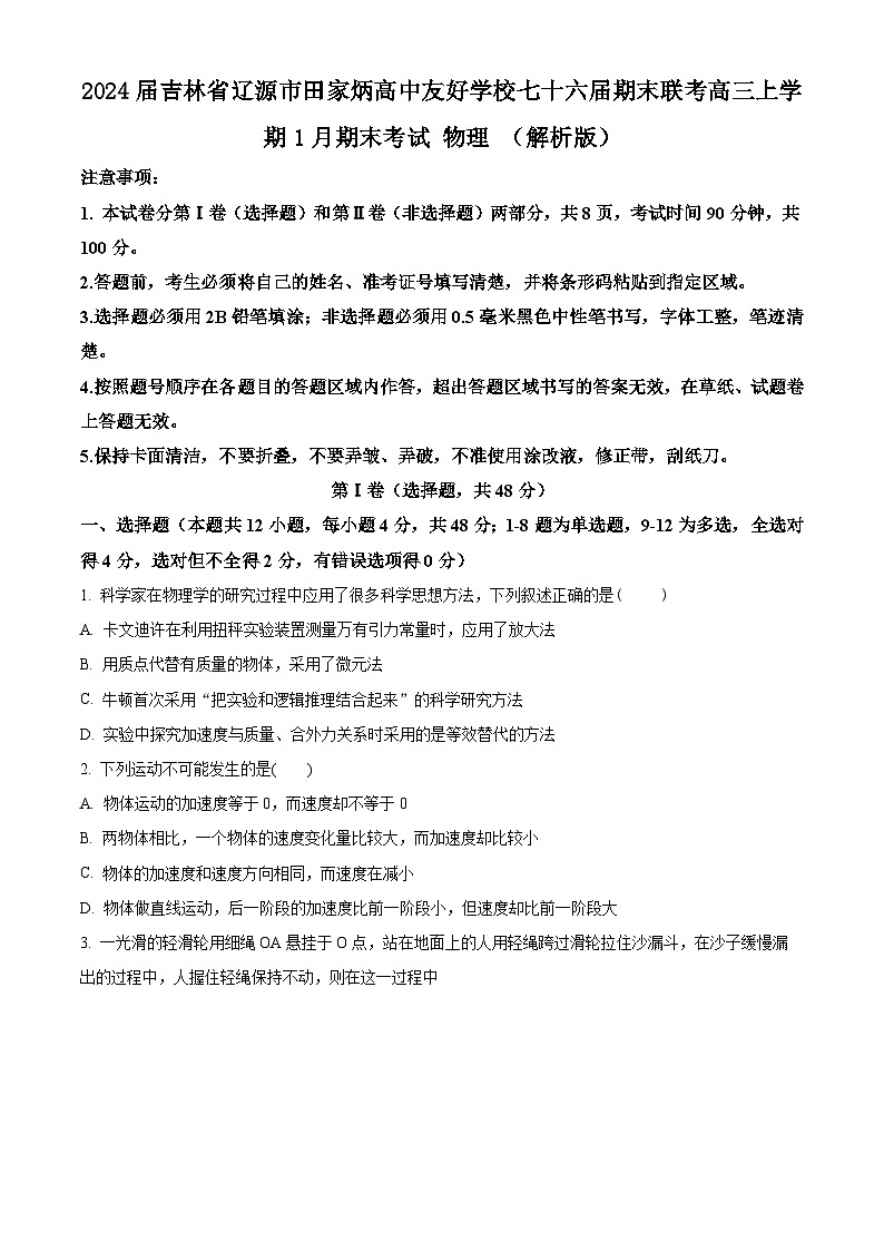
8. 小雷同学家里购买了一款扫地机器人,如图所示,小雷同学仔细检查了这个新扫地机器人,发现铭牌上标有如下表所示数据,则该扫地机器人( )
A. 额定工作电流为0.25A
B. 充满电后正常工作的时间为2.5h
C. 电池充满电后储存的总电荷量为18720C
D. 以额定电流工作时每小时消耗能量为55J
9. 如图,两根互相平行的长直导线过纸面上的M、N两点,且与直面垂直,导线中通有大小相等、方向相反的电流。a、、b在M、N的连线上,为的中点,c、d位于的中垂线上,且a、b、c、d到点的距离均相等。关于以上几点处的磁场,下列说法正确的是( )
A. 点处的磁感应强度为零
B. a、b两点处的磁感应强度大小相等,方向相反
C. c、d两点处的磁感应强度大小相等,方向相同
D. a、c两点处磁感应强度的方向相同
10. 如图所示,空间存在水平向左的匀强电场和垂直纸面向里的水平匀强磁场,在该区域中,有一个竖直放置的光滑绝缘圆环,环上套有一个带正电的小球,O点为圆环的圆心,a、b、c、d为圆环上的四个点,a点为最高点,c点为最低点,bd沿水平方向。已知小球所受电场力与重力大小相等。现将小球从环的顶端a点由静止释放。下列判断正确的是( )
A. 小球能越过与O等高的d点并继续沿环向上运动
B. 小球从a点运动到b点,重力势能减小,电势能减小
C. 当小球运动到c点时,洛伦兹力最大
D 小球从b点运动到c点,电势能增大,动能先增大后减小
11. 图甲为兴趣小组制作的无线充电装置中的受电线圈示意图,已知线圈匝数n=100、电阻r=1Ω、横截面积,外接电阻R=7Ω。线圈处在平行于线圈轴线的均匀分布的磁场中,磁场的磁感应强度随时间变化如图乙所示,则( )
A. 在t=0.01s时,通过R的电流发生改变
B. 在t=0.01s时,线圈中的感应电动势E=0.6V
C. 在0~0.02s内,通过电阻R的电荷量
D. 在0.02~0.03s内,R产生的焦耳热为
12. 在匀强磁场中有一不计电阻的单匝矩形线圈,绕垂直于磁场的轴匀速转动,产生如图甲所示的正弦交流电,把该交流电输入到图乙中理想变压器的A、B两端,图中的电压表和电流表均为理想交流电表,Rt为热敏电阻(温度升高时其电阻减小),R为定值电阻,下列说法正确的是( )
A. 在图甲的t=0.01s时刻,矩形线圈平面与磁场方向垂直
B. 变压器原线圈两端的瞬时值表达式u=36sin50πt(V)
C. Rt处温度升高时,电压表示数与示数的比值变小
D. Rt处温度升高时,电压表示数与电流表示数的乘积一定变大
第Ⅱ卷 非选择题(52分)
二、实验题(共2小题,共15分)
13. 在研究匀变速直线运动中,某同学用一端装有定滑轮的长木板、小车、打点计时器(频率为50 Hz)、钩码、纸带、细线组成如图甲所示的装置,用钩码拉动小车,使其做匀变速直线运动,得到如图乙所示的一条纸带,纸带中相邻两个计数点之间有四个点未标出。
(1)某同学操作实验步骤如下,有错误或不需要步骤是______(填写字母)。
A.将打点计时器固定在长木板上,并连接好电路
B.将纸带固定在小车尾部,并穿过打点计时器的限位孔
C.适当抬高长木板的左端,在不挂钩码的情况下,轻推小车,小车能匀速运动
D.把一条细线拴在小车上,细线跨过定滑轮,下面吊着适当重的钩码
E.将小车移至靠近打点计时器处
F.先释放纸带,再接通打点计时器
(2)用毫米刻度尺测量得到图乙中A点与其他计数点间的距离为:AB=3.00 cm、AC=10.16 cm、AD=21.48 cm、AE=36.95 cm,则打下D点时小车的速度大小为______ m/s;小车的加速度为________ m/s2。(结果保留三位有效数字)
14. 某同学要测量一均匀新材料制成的圆柱形元件的伏安特性,步骤如下:
①用多用表“×100”倍率的电阻挡测量该元件的电阻时,发现指针偏角过大,此时需换用__________倍率的电阻挡(填“×10”或“×1k”),并重新进行_________后再进行测量,表盘的示数如图所示,则该电阻的阻值=______Ω.
②该同学想更精确地测量其电阻,现有的器材及其代号和规格如下:
待测元件电阻:
电流表(量程0~10mA,内阻约为50Ω)
电流表(量程0~50mA,内阻约为30Ω)
电压表(量程0~3V,内阻约为30kΩ)
电压表(量程0~15V,内阻约为50kΩ)
直流电源E(电动势3V,内阻不计)
滑动变阻器(阻值范围0~50Ω,允许通过的最大电流0.5A)
开关S,导线若干
(i)要求较准确地测出其阻值,电流表应选______,电压表应选________(选填电表符号);
(ii)根据以上仪器,该同学按上图连接实验线路,在实验中发现电流表示数变化范围较小,请你用笔在图中添加一条线对电路进行修改,使电流表示数的变化范围变大_______;
(iii)修改后的电路其测量结果比真实值偏_______(选填“大”或“小”)
③为了进一步测量该元件的电阻率,该同学用游标卡尺和螺旋测微器测量了该元件的长度和直径,如图所示,由图可知其长度L=_______;其直径D=_______mm。
三、解答题(写出必要的文字说明及公式,只写计算结果不得分,共计37分)
15. 某校一课外活动小组自制一枚火箭,设火箭从地面发射后,始终在垂直于地面的方向上运动。火箭点火后可认为做匀加速直线运动,经过4s到达离地面40m高处时燃料恰好用完,接着做竖直上抛运动。若不计空气阻力,取g=10m/s2,
求(1)燃料恰好用完时火箭的速度;
(2)火箭上升离地面的最大高度;
(3)火箭从发射到残骸落回地面过程的总时间(计算结果用根号表示)。
16. 如图所示,竖直放置的A、B与水平放置的C、D为两对正对的平行金属板,A、B两板间电势差为U,C、D始终和电源相接,测得其间的场强为E.一质量为m、电荷量为q的带电粒子(重力不计)由静止开始经A、B加速后穿过C、D发生偏转,最后打在荧光屏上.已知C、D极板长均为L,问:
(1)粒子带正电还带负电?求粒子离开B板时速度大小vB;
(2)粒子刚穿过C、D时的竖直偏转位移y?
(3)如要想粒子最终还能够打在荧光屏的O点上,可在平行金属板C、D中叠加一个匀强磁场,请问该匀强磁场的磁感应强度B的大小和方向应该满足什么条件?
17. 如图所示,MN表示真空室中垂直于纸面放置的感光板,它的一侧有匀强磁场,磁场方向垂直于纸面向里,磁感应强度大小为B,一个电荷量为q的带电粒子从感光板上的狭缝O处以垂直于感光板的初速度v射入磁场区域,最后到达感光板上的P点,经测量P、O间的距离为l,不计带电粒子受到的重力求:
(1)带电粒子所受洛伦兹力的大小;
(2)带电粒子的质量。
18. 如图所示,垂直于纸面向里的匀强磁场,磁感应强度B随时间t均匀变化。正方形硬质金属框abcd放置在磁场中,金属框平面与磁场方向垂直,电阻,边长。求
(1)在到时间内,金属框中的感应电动势E;
(2)时,金属框ab边受到的安培力F的大小和方向;
(3)在到时间内,金属框中电流的电功率P。
友好学校第七十六届期末联考
高三物理
注意事项:
1. 本试卷分第Ⅰ卷(选择题)和第Ⅱ卷(非选择题)两部分,共8页,考试时间90分钟,共100分。
2.答题前,考生必须将自己的姓名、准考证号填写清楚,并将条形码粘贴到指定区域。
3.选择题必须用2B铅笔填涂;非选择题必须用0.5毫米黑色中性笔书写,字体工整,笔迹清楚。
4.按照题号顺序在各题目的答题区域内作答,超出答题区域书写的答案无效,在草纸、试题卷上答题无效。
5.保持卡面清洁,不要折叠,不要弄皱、弄破,不准使用涂改液,修正带,刮纸刀。
第Ⅰ卷(选择题,共48分)
一、选择题(本题共12小题,每小题4分,共48分;1-8题为单选题,9-12为多选,全选对得4分,选对但不全得2分,有错误选项得0分)
1. 科学家在物理学的研究过程中应用了很多科学思想方法,下列叙述正确的是( )
A. 卡文迪许在利用扭秤实验装置测量万有引力常量时,应用了放大法
B. 用质点代替有质量的物体,采用了微元法
C. 牛顿首次采用“把实验和逻辑推理结合起来”的科学研究方法
D. 实验中探究加速度与质量、合外力关系时采用的是等效替代的方法
【答案】A
【解析】
【详解】A.卡文迪许在利用扭秤实验装置测量万有引力常量时,应用了放大思想,故A正确;
B.用质点来代替有质量的物体是采用了理想模型的方法,故B错误;
C.首次提出“提出假说,数学推理,实验验证,合理外推”的科学推理方法的是伽利略不是牛顿,故C错误;
D.实验中探究加速度与质量、合外力关系时采用的是控制变量法,故D错误。
故选A。
2. 下列运动不可能发生的是( )
A. 物体运动的加速度等于0,而速度却不等于0
B. 两物体相比,一个物体的速度变化量比较大,而加速度却比较小
C. 物体的加速度和速度方向相同,而速度在减小
D. 物体做直线运动,后一阶段的加速度比前一阶段小,但速度却比前一阶段大
【答案】C
【解析】
【详解】A.物体做匀速直线运动时,加速度为0,速度不为0;选项A不符合题意;
B.根据可知,速度变化量大时,加速度不一定大,选项B不符合题意;
C.加速度和速度的方向相同时,即使加速度减小,速度也会增大,选项C符合题意;
D.加速度大小与速度大小没有必然联系,选项D不符合题意.
3. 一光滑的轻滑轮用细绳OA悬挂于O点,站在地面上的人用轻绳跨过滑轮拉住沙漏斗,在沙子缓慢漏出的过程中,人握住轻绳保持不动,则在这一过程中
A. 细线OA的张力保持不变
B. 细线OA的张力逐渐增大
C. 人对地面的压力将逐渐减小
D. 人对地面的摩擦力将逐渐减小
【答案】D
【解析】
【详解】轻滑轮的重力不计,受三个拉力而平衡,故三个拉力的方向均不变,故细线OA与竖直方向夹角不变,随着沙子缓慢漏出,拴小桶的绳子的拉力F不断减小,所以OA绳的拉力不断减小,故AB错误;对人受力分析,如图所示:
根据平衡条件,有:f=Fsinθ,N=mg-Fcsθ,由于F减小,故支持力增加,摩擦力减小;根据牛顿第三定律,人对地的压力增加、摩擦力减小,故D正确,C错误.所以D正确,ABC错误.
4. 如图所示,从水平地面上同一位置抛出两小球A、B,分别落在地面上的M、N点,两球运动的最大高度相同。空气阻力不计,则( )
A. B的加速度比A的大
B. B的飞行时间比A的长
C. B在最高点的动能比A在最高点的大
D. B落地时的速度比A落地时的大
【答案】CD
【解析】
【详解】A.两球加速度都是重力加速度,A 错误;
B.飞行时间
h相同,则t相同,B错误;
C.水平位移x=vxt,在t相同情况下,x越大说明vx越大,所以B在最高点的动能比A在最高点的大,C正确;
D.落地速度
两球落地时竖直速度vy相同,可见vx越大,落地速度v越大,D正确。
故选CD。
5. 如图所示,绕同一恒星运行的两颗行星A和B,A是半径为r的圆轨道,B是长轴为2r椭圆轨道,其中Q'到恒星中心的距离为Q到恒星中心的距离的2倍,两轨道相交于P点。以下说法不正确的是( )
A. A和B经过P点时加速度相同
B. A和B经过P点时的速度相同
C. A和B绕恒星运动的周期相同
D. A的加速度大小与B在Q'处加速度大小之比为16∶9
【答案】B
【解析】
【详解】A.由牛顿第二定律得
解得
经过P点时M、r都相同,则向心加速度相同,故A正确;
B.A行星做匀速圆周运动,而B做是椭圆运动,二者在同一点处的速度方向不相同,速度不同,故B错误;
C.根据开普勒第三定律,行星和彗星围绕同一中心天体运动,且半长轴相同,故周期相同,故C正确;
D.B在Q'处时与恒星球心的距离为,根据
故A的加速度大小与B在Q'处加速度大小之比为
故D正确;
本题选择错误的,故选B。
6. 坐标系中有以O点为圆心的圆,圆内x轴上的P点固定一均匀带负电的球壳,则圆上电场强度最弱点A或电势最低点B的位置正确的是( )
A. B.
C. D.
【答案】C
【解析】
【详解】AB.负点电荷产生电场中距离电荷最远点场强最小,应该位于圆的最左侧。选项A、B错误;
CD.负电电荷产生电场中距离越近电势越低,因此C正确,D错误。
故选C。
7. 如图所示电路中,A、B是构成平行板电容器的两金属极板,P为其中的一个定点.将开关S闭合,电路稳定后将A板向上平移一小段距离,则下列说法正确的是( )
A. 电容器的电容增加
B. 在A板上移过程中,电阻R中有向上的电流
C. A、B两板间的电场强度增大
D. P点电势升高
【答案】B
【解析】
【详解】A.根据,当A板向上平移一小段距离,间距d增大,其它条件不变,则导致电容变小,故A错误;
B.在A板上移过程中,导致电容减小,由于极板电压不变,那么电量减小,因此电容器处于放电状态,电阻R中有向上的电流,故B正确;
C.根据与相结合可得:
由于电量减小,场强大小变小,故C错误;
D.因场强变小,导致P点与B板的电势差减小,因B板接地,电势为零,即P点电势降低,故D错误.
【点睛】做好电容器的题目要把电容的定义式、决定式和场强的推导式结合应用,掌握电场强度的推导式,注意B极接地,电势为零.
8. 小雷同学家里购买了一款扫地机器人,如图所示,小雷同学仔细检查了这个新扫地机器人,发现铭牌上标有如下表所示数据,则该扫地机器人( )
A. 额定工作电流为0.25A
B. 充满电后正常工作的时间为2.5h
C. 电池充满电后储存的总电荷量为18720C
D. 以额定电流工作时每小时消耗能量为55J
【答案】C
【解析】
【分析】
【详解】AD.由铭牌知,扫地机器人工作的额定电压为14.4V,额定功率为55W,则额定电流
I=A≈3.82A
每秒钟消耗能量
W=Pt=55J
AD错误;
BC.根据电池容量5200mA·h知,电池充满电后储存的总电荷量
Q=5.2A×3600s=18720C
充满电后正常工作的时间
t=≈1.36h
B错误,C正确。
故选C。
9. 如图,两根互相平行的长直导线过纸面上的M、N两点,且与直面垂直,导线中通有大小相等、方向相反的电流。a、、b在M、N的连线上,为的中点,c、d位于的中垂线上,且a、b、c、d到点的距离均相等。关于以上几点处的磁场,下列说法正确的是( )
A. 点处的磁感应强度为零
B. a、b两点处的磁感应强度大小相等,方向相反
C. c、d两点处的磁感应强度大小相等,方向相同
D. a、c两点处磁感应强度的方向相同
【答案】CD
【解析】
【详解】A.由安培定则可知,M和N在O点产生的磁场都是向下,因此O点磁感应强度不为零,A错误;
B.同样方法,可知a、b两处的磁感应强度方向也相同,由对称性可知大小也相同,B错误;
CD.由矢量的合成可以知道,c、d两点的磁感应强度大小相等,方向相同,都向下,CD正确。
故选CD。
【点睛】
10. 如图所示,空间存在水平向左的匀强电场和垂直纸面向里的水平匀强磁场,在该区域中,有一个竖直放置的光滑绝缘圆环,环上套有一个带正电的小球,O点为圆环的圆心,a、b、c、d为圆环上的四个点,a点为最高点,c点为最低点,bd沿水平方向。已知小球所受电场力与重力大小相等。现将小球从环的顶端a点由静止释放。下列判断正确的是( )
A. 小球能越过与O等高的d点并继续沿环向上运动
B. 小球从a点运动到b点,重力势能减小,电势能减小
C. 当小球运动到c点时,洛伦兹力最大
D. 小球从b点运动到c点,电势能增大,动能先增大后减小
【答案】BD
【解析】
【详解】电场力与重力大小相等,则二者的合力指向左下方45°,由于合力是恒力,故类似于新的重力,所以ad弧的中点相当于平时竖直平面圆环的“最高点”。关于圆心对称的位置(即bc弧的中点)就是“最低点”,速度最大。
A.由于a、d两点关于新的最高点对称,若从a点静止释放,不能越过d点,故选项A错误;
B.从a到b,重力和电场力都做正功,重力势能和电势能都减少,故选项B正确;
C.由于bc弧的中点相当于“最低点”,速度最大,根据,当然这个位置洛伦兹力最大,故选项C错误;
D.小球从b点运动到c点,电场力做负功,电势能增大,但由于bc弧的中点速度最大,所以动能先增后减,选项D正确。
故选BD。
11. 图甲为兴趣小组制作的无线充电装置中的受电线圈示意图,已知线圈匝数n=100、电阻r=1Ω、横截面积,外接电阻R=7Ω。线圈处在平行于线圈轴线的均匀分布的磁场中,磁场的磁感应强度随时间变化如图乙所示,则( )
A. 在t=0.01s时,通过R的电流发生改变
B. 在t=0.01s时,线圈中的感应电动势E=0.6V
C. 在0~0.02s内,通过电阻R的电荷量
D. 在0.02~0.03s内,R产生的焦耳热为
【答案】BC
【解析】
【详解】A.根据楞次定律可知,在0~0.01s内和在0.01~0.02s内电流方向相同,故A错误;
B.在0~0.02 s内,根据法拉第电磁感应定律可知
故B正确;
C.在0~0.02s内,产生的感应电流为
通过电阻R电荷量为
故C正确;
D.在0.02~ 0.03 s内,产生的感应电动势为
产生的感应电流为
R上产生的焦耳热为
故D错误。
故选BC。
12. 在匀强磁场中有一不计电阻的单匝矩形线圈,绕垂直于磁场的轴匀速转动,产生如图甲所示的正弦交流电,把该交流电输入到图乙中理想变压器的A、B两端,图中的电压表和电流表均为理想交流电表,Rt为热敏电阻(温度升高时其电阻减小),R为定值电阻,下列说法正确的是( )
A. 在图甲t=0.01s时刻,矩形线圈平面与磁场方向垂直
B. 变压器原线圈两端的瞬时值表达式u=36sin50πt(V)
C. Rt处温度升高时,电压表示数与示数的比值变小
D. Rt处温度升高时,电压表示数与电流表示数的乘积一定变大
【答案】AD
【解析】
【详解】A.在图甲的t=0.01s时刻,电动势为零,则磁通量最大,此时矩形线圈平面与磁场方向垂直,故A正确;
B.根据图甲可知
变压器原线圈两端电压的瞬时值表达式为
故B错误;
C.电压表V1的示数为交流电压的有效值即36V不变,副线圈两端的电压也不变,在Rt处温度升高时, Rt电阻变小,总电阻也变小,总电流变大,R两端电压变大,所以电压表V2的示数变小,所以电压表V1示数与V2示数的比值变大,故C错误;
D.由C项分析知,由于电流表A2示数变大,所以电流表A1示数变大,电压表V1的示数不变,所以电压表V1示数与电流表A1示数的乘积一定变大,故D正确。
故选AD。
第Ⅱ卷 非选择题(52分)
二、实验题(共2小题,共15分)
13. 在研究匀变速直线运动中,某同学用一端装有定滑轮的长木板、小车、打点计时器(频率为50 Hz)、钩码、纸带、细线组成如图甲所示的装置,用钩码拉动小车,使其做匀变速直线运动,得到如图乙所示的一条纸带,纸带中相邻两个计数点之间有四个点未标出。
(1)某同学操作实验步骤如下,有错误或不需要的步骤是______(填写字母)。
A.将打点计时器固定在长木板上,并连接好电路
B.将纸带固定在小车尾部,并穿过打点计时器的限位孔
C.适当抬高长木板的左端,在不挂钩码的情况下,轻推小车,小车能匀速运动
D.把一条细线拴在小车上,细线跨过定滑轮,下面吊着适当重的钩码
E.将小车移至靠近打点计时器处
F先释放纸带,再接通打点计时器
(2)用毫米刻度尺测量得到图乙中A点与其他计数点间的距离为:AB=3.00 cm、AC=10.16 cm、AD=21.48 cm、AE=36.95 cm,则打下D点时小车的速度大小为______ m/s;小车的加速度为________ m/s2。(结果保留三位有效数字)
【答案】 ①. CF ②. 1.34 ③. 4.16
【解析】
【详解】(1)[1]其中不需要的步骤是C,本实验在研究匀变速度直线运动,是否存在摩擦阻力,对实验没有影响,只要加速度恒定即可;错误的是F,实验时,不能先放开小车,再接通打点计时器电源,由于小车运动较快,可能会使打出来的点很少,不利于数据的采集和处理,所以应该先接通电源,再释放纸带。
(2)[2]由于计时器打点的时间间隔为0.02s,相邻两个计数点之间还有四个点图中未画出,所以相邻两个计数点之间的时间间隔为T=0.1s。根据匀变速直线运动中时间中点的速度等于该过程中的平均速度,可以求出打纸带上D点时小车的瞬时速度大小
[3]根据匀变速直线运动的推论公式△x=aT2可以求出加速度的大小,得
14. 某同学要测量一均匀新材料制成的圆柱形元件的伏安特性,步骤如下:
①用多用表“×100”倍率的电阻挡测量该元件的电阻时,发现指针偏角过大,此时需换用__________倍率的电阻挡(填“×10”或“×1k”),并重新进行_________后再进行测量,表盘的示数如图所示,则该电阻的阻值=______Ω.
②该同学想更精确地测量其电阻,现有的器材及其代号和规格如下:
待测元件电阻:
电流表(量程0~10mA,内阻约为50Ω)
电流表(量程0~50mA,内阻约为30Ω)
电压表(量程0~3V,内阻约为30kΩ)
电压表(量程0~15V,内阻约为50kΩ)
直流电源E(电动势3V,内阻不计)
滑动变阻器(阻值范围0~50Ω,允许通过的最大电流0.5A)
开关S,导线若干
(i)要求较准确地测出其阻值,电流表应选______,电压表应选________(选填电表符号);
(ii)根据以上仪器,该同学按上图连接实验线路,在实验中发现电流表示数变化范围较小,请你用笔在图中添加一条线对电路进行修改,使电流表示数的变化范围变大_______;
(iii)修改后的电路其测量结果比真实值偏_______(选填“大”或“小”)
③为了进一步测量该元件的电阻率,该同学用游标卡尺和螺旋测微器测量了该元件的长度和直径,如图所示,由图可知其长度L=_______;其直径D=_______mm。
【答案】 ①. ×10 ②. 欧姆调零 ③. 300 ④. A1 ⑤. V1 ⑥. ⑦. 小 ⑧. 50.20 ⑨. 4.700
【解析】
【详解】(1)[1][2][3]用“×100”倍率的电阻挡测该电阻时,指针偏角过大,说明所选倍率太大,应换用“×10”倍率,并重新进行电阻挡调零。
如图
(2)[4][5][6][7]由于电源电动势为3V,电压表应选,由于
故电流表应选,在实验中发现电流表示数变化范围较小,现用笔在图中添加一条线对电路进行修改为
(3)[8][9]由于测量时采用的是电流表外接法,用此测量结果比真实值小.
三、解答题(写出必要的文字说明及公式,只写计算结果不得分,共计37分)
15. 某校一课外活动小组自制一枚火箭,设火箭从地面发射后,始终在垂直于地面的方向上运动。火箭点火后可认为做匀加速直线运动,经过4s到达离地面40m高处时燃料恰好用完,接着做竖直上抛运动。若不计空气阻力,取g=10m/s2,
求(1)燃料恰好用完时火箭的速度;
(2)火箭上升离地面的最大高度;
(3)火箭从发射到残骸落回地面过程的总时间(计算结果用根号表示)。
【答案】(1)20m/s,方向向上;(2)60m;(3)
【解析】
【详解】(1)设燃料用完时火箭的速度为v1,所用时间为t1。火箭的上升运动分为两个过程,第一个过程做匀加速上升运动,第二个过程做竖直上抛运动至最高点。对第一个过程,自制火箭做匀加速运动有
解得
由速度公式得
方向向上。
(2)对第二个过程,由位移与速度关系公式得
代入数据解得
所以火箭上升离地面的最大高度
(3)从燃料用完到运动至最高点的过程中,由
得
从最高点落回地面的过程中
而
代入得
故总时间
16. 如图所示,竖直放置的A、B与水平放置的C、D为两对正对的平行金属板,A、B两板间电势差为U,C、D始终和电源相接,测得其间的场强为E.一质量为m、电荷量为q的带电粒子(重力不计)由静止开始经A、B加速后穿过C、D发生偏转,最后打在荧光屏上.已知C、D极板长均为L,问:
(1)粒子带正电还是带负电?求粒子离开B板时速度大小vB;
(2)粒子刚穿过C、D时的竖直偏转位移y?
(3)如要想粒子最终还能够打在荧光屏的O点上,可在平行金属板C、D中叠加一个匀强磁场,请问该匀强磁场的磁感应强度B的大小和方向应该满足什么条件?
【答案】(1)(2);(3)或;方向垂直纸面向里
【解析】
【详解】【分析】根据电场力方向与电场线方向关系判断粒子带正电还是负电;带电粒子先在AB间做匀加速直线运动然后CD间做类平抛运动,粒子在加速电场中,由动能定理求解获得速度v0的大小,粒子在偏转电场中,做类平抛运动,由牛顿第二定律求得加速度,由位移公式求解侧向偏移量y;在平行金属板C、D中叠加一个匀强磁场,由牛顿第二定律可得匀强磁场的磁感应强度.
解:(1)电场力方向与电场线方向相同,所以粒子带正电.
粒子在加速电场中加速时,由动能定理可得:
粒子离开B板时速度大小
(2) 在偏转电场中做类平抛运动,由动力学知识可得
联立解得
(3)在平行金属板C、D中叠加一个匀强磁场,
由牛顿第二定律可得BqvB=Eq
匀强磁场的磁感应强度B的大小
根据左手定则可得磁感应强度B方向垂直纸面向里
17. 如图所示,MN表示真空室中垂直于纸面放置的感光板,它的一侧有匀强磁场,磁场方向垂直于纸面向里,磁感应强度大小为B,一个电荷量为q的带电粒子从感光板上的狭缝O处以垂直于感光板的初速度v射入磁场区域,最后到达感光板上的P点,经测量P、O间的距离为l,不计带电粒子受到的重力求:
(1)带电粒子所受洛伦兹力的大小;
(2)带电粒子的质量。
【答案】(1)F=qvB;(2)
【解析】
【详解】(1)带电粒子所受洛伦兹力的大小
F=qvB
(2)由题意知
向心加速度
又
F=ma
所以
18. 如图所示,垂直于纸面向里的匀强磁场,磁感应强度B随时间t均匀变化。正方形硬质金属框abcd放置在磁场中,金属框平面与磁场方向垂直,电阻,边长。求
(1)在到时间内,金属框中的感应电动势E;
(2)时,金属框ab边受到的安培力F的大小和方向;
(3)在到时间内,金属框中电流的电功率P。
【答案】(1)0.08V;(2)0.016N,方向垂直于ab向左;(3)0.064W
【解析】
【详解】(1)在到的时间内,磁感应强度的变化量,设穿过金属框的磁通量变化量为,有
①
由于磁场均匀变化,金属框中产生的电动势是恒定的,有
②
联立①②式,代入数据,解得
③
(2)设金属框中的电流为I,由闭合电路欧姆定律,有
④
由图可知,时,磁感应强度为,金属框ab边受到的安培力
⑤
联立①②④⑤式,代入数据,解得
⑥
方向垂直于ab向左。⑦
(3)在到时间内,金属框中电流的电功率
⑧
联立①②④⑧式,代入数据,解得
⑨主机基本参数
产品尺寸
345mm*345mm*96mm
电池
14.4V/5200mA·h锂电池
产品质量
约3.8kg
无线连接
WiFi智能快连
额定电压
14.4V
额定功率
55W
主机基本参数
产品尺寸
345mm*345mm*96mm
电池
14.4V/5200mA·h锂电池
产品质量
约3.8kg
无线连接
WiFi智能快连
额定电压
14.4V
额定功率
55W
吉林省辽源市友好学校第七十届2021届高三上学期期末联考物理试题: 这是一份吉林省辽源市友好学校第七十届2021届高三上学期期末联考物理试题,共11页。试卷主要包含了4A等内容,欢迎下载使用。
2024辽源田家炳高中友好学校七十六届期末联考高三上学期1月期末考试物理含解析: 这是一份2024辽源田家炳高中友好学校七十六届期末联考高三上学期1月期末考试物理含解析,共27页。试卷主要包含了25A等内容,欢迎下载使用。
2023-2024学年吉林省辽源市友好学校七十六届高三上学期1月期末联考 物理试题(含答案): 这是一份2023-2024学年吉林省辽源市友好学校七十六届高三上学期1月期末联考 物理试题(含答案),共10页。试卷主要包含了25A等内容,欢迎下载使用。

