江西省吉安市2023-2024学年高二上学期1月期末地理试题(Word版含解析)
展开(测试时间:75分钟 卷面总分:100分)
注意事项:
1.答卷前,考生务必将自己的姓名、准考证号填写在答题卡上。
2.回答选择题时,选出每小题答案后,用铅笔把答题卡上对应题目的答案标号涂黑,如需改动,用橡皮擦干净后,再选涂其他答案标号。回答非选择题时,将答案写在答题卡上,写在本试卷上无效。
3.考试结束后,将答题卡交回。
一、选择题:本题共16小题,每小题3分,共48分。在每小题给出的四个选项中,只有一项是符合题目要求的。
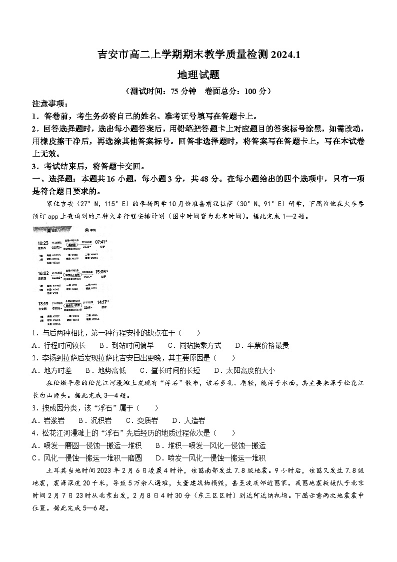
家住吉安(27°N,115°E)的李扬同学10月份准备前往拉萨(30°N,91°E)研学,下图为他在火车票预订app上查询到的三种火车行程安排计划(图中时间皆为北京时间)。据此完成1—2题。
1.与后两种相比,第一种行程安排的缺点在于( )
A.行程时间较长 B.到站时间偏早 C.同站换乘方式 D.车票价格最贵
2.李扬到拉萨后发现拉萨比吉安日出更晚,其主要原因是( )
A.地方时差 B.地势高低 C.昼长时间的长短 D.太阳高度的大小
在松嫩平原的松花江河漫滩上发现有“浮石”散布,该石多孔、质轻,能浮于水面,其主要来源于松花江长白山源头。据此完成3—4题。
3.按成因分类,该“浮石”属于( )
A.岩浆岩 B.沉积岩 C.变质岩 D.人造岩
4.松花江河漫滩上的“浮石”先后经历的地质过程依次是( )
A.喷发—磨圆—侵蚀—搬运—堆积 B.堆积—喷发—风化—侵蚀—搬运
C.风化—侵蚀—搬运—堆积—磨圆 D.喷发—风化—侵蚀—搬运—堆积
土耳其当地时间2023年2月6日凌晨4时许,该国南部发生7.8级地震。9小时后,该国又发生7.8级地震,震源深度20千米,导致5万余人遇难,大量建筑物损毁,甚至波及邻近国家。我国地震救援队于北京时间2月7日23时从北京出发,2月8日4时30分(东三区区时)到达阿达纳机场。下图示意两次地震震中位置。据此完成5—6题。
5.我国地震救援队前往土耳其的航班( )
A.飞行用时约5.5小时 B.起飞时全球大部分处于2月7日
C.由夜半球进入昼半球 D.最佳航向为先向东北再向东南
6.地震造成当地巨大伤亡的可能原因是( )
①地震连发,余震频繁 ②国际社会关注低,救援迟缓
③地震凌晨始发,逃生困难 ④震级高,震源深 ⑤波及范围广,影响人口多
A.①③④ B.②③⑤ C.①③⑤ D.①②④
在长江中下游江流两岸,常见基岩山体矗立江边,峭壁悬崖,突出江中,三面临水,形如半岛,这就是矶头。有矶头控制的河道江窄水深,河槽稳定;上、下矶头之间的河道江面变宽,并常出现江心洲,直到演变至河分汊。下图为顺直分汊河型示意图。据此完成7—8题。
7.有矶头控制的河段,其表现特征说法错误的是( )
A.以下切侵蚀为主 B.侧蚀强、沉积弱 C.河道窄、流速快 D.河道稳定少变
8.上下矶头间常出现江心洲的原因( )
A.矶头岩壁易崩塌,为下游的江心洲提供沙源
B.过矶头后河水流速由快变慢,沉积作用明显
C.矶头处河段基岩坚硬,不易被侵蚀从而出露河面
D.矶头处下切侵蚀明显,河道加深,河床出露形成
热带气旋“朵拉”的“胚胎”自2023年7月21日在西非附近海域生成,向西越过北大西洋、中美地峡,于7月28日进入东北太平洋,能量快速加强,并一路快速西行,于8月12日进入西北太平洋,成为2018年以来西北太平洋首个“进口台风”。据此完成9—10题。
9.热带气旋“朵拉”一路快速西行,其加速的动力主要来自较强的( )
A.北赤道暖流 B.赤道逆流 C.东北信风 D.东南信风
10.“朵拉”越过中美地峡后,其能量快速增强,说明东北太平洋可能出现( )
A.厄尔尼诺现象,水温较高 B.厄尔尼诺现象,水温较低
C.拉尼娜现象,水温较高 D.拉尼娜现象,水温较低
海气温差是指海水表面温度与其上空大气温度的差值,其对海气相互作用影响较大。读西北太平洋部分海域不同月份海气温差分布图。据此完成11--12题。
11.图中序号与月份对应正确的是( )
A.①—1月,②—7月,③—4月,④—10月 B.①—1月,②—7月,③—10月,④—4月
C.①—7月,②—1月,③—4月,④—10月 D.①—7月,②—1月,③—10月,④—4月
12.影响图①中4℃等值线向东北方向凸出的洋流类型是( )
A.上升流 B.寒流 C.暖流 D.下降流
黄土勺状沟壑是黄土高原沟壑的一种,形状像勺子,沟尾处一般发育有陷穴或暗穴。切沟是散流汇集到一定程度后,径流增大引起下蚀作用增强,当沟谷切入黄土中达几米以上时,即形成具有独特形态的沟谷。如图为黄土勺状沟壑示意图及黄土暗穴与陷穴示意图。据此完成13—14题。
13.勺状沟壑地貌发育依次经历的主导作用是( )
A.地下水侵蚀、重力崩塌、溯源侵蚀 B.溯源侵蚀、重力崩塌、地下水侵蚀
C.地下水侵蚀、溯源侵蚀、重力崩塌 D.重力崩塌、溯源侵蚀、地下水侵蚀
14.关于勺状沟壑和切沟的异同点,说法正确的是( )
A.降水较少有利于沟壑的发育和稳定 B.勺状沟壑是上窄下宽,切沟上宽下窄
C.勺状沟壑无需治理,切沟易水土流失 D.勺状沟壑可能是切沟发育的初级阶段
秘鲁太平洋沿岸地带人口密集,经济发达,但干旱缺水。为此,秘鲁政府实施多个东水西调工程。马赫斯调水工程由上游水库、输水河道、调水隧道和下游河流组成。该工程是迄今为止世界上已建成的海拔最高的调水工程,仅“调水隧道”就有100千米——在靠山的渠道,全部采用钢筋混凝土盖板,将明渠变为暗渠隧道。下图为马赫斯调水工程路线示意图。据此完成15—16题。
15.马赫斯调水工程建调水隧道的主要原因是( )
A.山高谷深,缩短渠道施工长度 B.气候干旱,减少水分蒸发
C.防止崩塌、滑坡对渠道的破坏 D.方便沿线地区取水用水
16.马赫斯调水工程对区域发展的主要影响是( )
A.人口分布趋于均衡 B.改善区域局部气候
C.完善水运交通网络 D.促进灌区农业发展
二、非选择题:本题共4小题,共52分。
17.阅读图文材料,完成下列要求。(12分)
贝加尔湖是由地层断裂陷落而成的构造湖,湖底沉积物巨厚,湖泊四周高山环绕,有色楞格河等336条河流注入,仅有一条安加拉河流出,每年1月开始结冰,到5月之后才解冻,湖泊南北盐度有差异。下图为贝加尔湖位置示意图和构造剖面图。
(1)试从气候成因角度分析贝加尔湖结冰期长的原因。(4分)
(2)分析贝加尔湖湖底巨厚沉积物的成因。(4分)
(3)从水体相互关系角度判断湖泊南北部盐度差异并分析其原因。(4分)
18.阅读图文材料,完成下列要求。(16分)
纳米布沙漠是世界上最古老的沙漠之一,年降水量不足10mm,这里的生物经过长期进化具备了一定的适应干旱环境能力,为人类在干旱区的开发提供了借鉴意义。纳米布沙漠沿海多雾,早晨这里的甲虫常在沙丘上迎风而立(如图甲),甲虫壳能将空气中的水汽液化,为甲虫提供生存必需的水源。受此启发,人类发明了“空中取水灌溉系统”,实现了干旱区的低能耗、低水耗供水。图乙是纳米布沙漠位置示意图,图丙是“空中取水灌溉系统”的工作原理图。
图甲 图乙 图丙
(1)运用自然地理环境整体性原理,说明纳米布沙漠的环境特征。(6分)
(2)从大气运动的角度,简析纳米布沙漠降水稀少的原因。(6分)
(3)你是否同意“空中取水灌溉系统”在我国西北进行大规模应用,请表明态度并解释缘由。(4分)
19.阅读图文材料,完成下列要求。(12分)
2023年10月1718日,第三届“一带一路”国际合作高峰论坛在北京举行,主题为“高质量共建‘一带一路’,携手实现共同发展繁荣”。我国已与64个国家建成了六条经济走廊或者通道,还有连接各国的港口,许多国家从“陆锁国”变成了“陆联国”。目前六大经济走廊各类交通基础设施建设均已取得了进展,但差异显著。其中,中蒙俄经济走廊建成项目最多,中国—中亚西亚经济走廊次之。
(1)据图分析中国—中亚—西亚经济走廊的优势。(6分)
(2)指出中蒙俄经济走廊建设的地理背景。(6分)
20.阅读图文材料,完成下列要求。(12分)
深圳大都市地处珠三角核心地带,与香港特别行政区相连,2019年2月,中共中央、国务院印发《粤港澳大湾区发展规划纲要》,要求深圳发挥作为经济特区、全国性经济中心城市和国家创新型城市的引领作用,加快建成现代化国际化城市,努力成为具有世界影响力的创新创意之都。广州市和深圳同处于改革开放最前沿,也是粤港澳大湾区建设的中心城市和区域发展的核心引擎。2021年4月广东省政府印发的《广东省国民经济和社会发展第十四个五年规划和2035年远景目标纲要》提出要充分发挥广州、深圳“双核联动、比翼双飞”作用。
(1)从地理位置方面,评价深圳对珠三角城市体系的辐射作用。(4分)
(2)简要说出深圳提升大都市辐射能力的途径。(4分)
(3)试分析广深联动的可行性。(4分)
吉安市高二上学期期末教学质量检测2024.1
地理试题参考答案
1.【答案】B
【解析】10月份北半球各地昼短夜长,第一种行程到站时拉萨地方时约为5:40,此时天还未亮,不方便出行住宿等。故选B。
2.【答案】A
【解析】吉安与拉萨纬度相差不大,昼长时间相差不大,太阳高度角也相差不大,但拉萨的经度在吉安偏西24度,地方时比吉安晚了1小时36分钟,日出更晚。故选A。
3.【答案】A
【解析】材料表明该石多孔、质轻,符合喷出型岩浆岩的特征。故选A。
4.【答案】D
【解析】浮石是火山岩浆喷出的产物,即松花江河漫滩上的浮石所经的第一步就是喷发,然后受到外力的风化、侵蚀(或搬运)而来到河流中。最终,经过河流(流水)的搬运,在河漫滩上堆积,D正确,B、C错误;岩石或矿物颗粒在搬运过程中,经冲刷、滚动、撞击,棱角被磨圆的程度,称为磨圆度(一般搬运距离越远,磨圆度越好)。所以,磨圆应在搬运之中,而非风化、侵蚀之前,A错误。故选D。
5.【答案】B
【解析】根据材料和所学知识可知,救援队于2月8日4时30分(东三区区时)抵达阿达纳机场,北京(东八区)在阿达纳东侧,两地相差区时为5个小时。根据“东加西减”可得,救援队到达阿达纳时,北京时间为2月8日9时30分。根据材料提供的起飞时间计算可得,飞行用时约10.5小时,A错误;通过计算可知,起飞时东九区为24点整,即东九区到东十二区(三个时区)为2月8日,其余部分为2月7日,因此起飞时全球大部分处于2月7日,B正确;该救援队是往西飞行,一直处于夜半球中,C错误;最佳航向应该为先西北再西南,D错误。故选B。
6.【答案】C
【解析】根据材料可知,该国南部凌晨4时发生7.8级地震,人们正在睡梦中逃生困难;9小时后,该国又发生7.8级地震,地震连发;震源深度20千米,震源较浅;地震发生后的第二天我国就派出了救援队,说明国际社会关注度高,救援行动比较迅速;5万余人遇难,大量建筑物损毁,甚至波及邻近国家,说明波及范围广,影响人口多。故选C。
7.【答案】B
【解析】材料表明,矶头是由基岩山体组成,岩体坚硬,不易被侵蚀。有矶头控制的河道江窄水深,水流速度快,沉积弱,侵蚀强。但以下切侵蚀为主,侧蚀较弱,因此河槽稳定少变。故选B。
8.【答案】B
【解析】由材料可知,矶头部位窄,而上、下矶头之间的河道江面变宽,因此水流过矶头后速度由快变慢,沉积作用明显。故选B。
9.【答案】C
【解析】根据材料可知,“朵拉”始终在北半球西移,主要是受到东北信风引导,使其加速移动并快速西行,C正确;东南信风位于南半球,该台风位于北半球,D错误;洋流无法给台风移动加速,A、B错误。故选C。
10.【答案】A
【解析】结合所学知识,热带气旋的增强需要洋面提供充足的热量和水汽。厄尔尼诺年份,东北太平洋水温偏高,降水增加,A正确,B错误;拉尼娜现象出现,则东北太平洋水温偏低,不利于台风的增强,C、D错误。故选A。
11【答案】B
【解析】结合所学可知,因海水比热容大,温度变化较小,所以1月海水比大气温度明显较高,对应图①;7月大气温度普遍高于海水温度,海气温差易出现负值,对应图②;10月与4月相比,海水降温较慢,温度比气温更高,对应图③;4月海水温度升温较慢,大气升温较快,差值更小,对应图④。故选B。
12.【答案】C
【解析】图①中4℃等值线向东北方向凸出反映出此处海水与大气温差较大,海水温度较高,主要是受日本暖流影响,增温增湿。故选C。
13.【答案】A
【解析】勺状沟壑的形成过程是因为黄土湿陷性强,形成的地下径流进行黄土潜蚀,形成黄土暗穴等,然后受到重力侵蚀和水力侵蚀的共同作用发展壮大,承受不住上覆黄土的重力而发生坍塌,形成黄土陷穴,沟头的溯源侵蚀促进了勺沟的进一步发育,陷穴不断后退成勺状。故选A。
14.【答案】D
【解析】降水较少,侵蚀力减弱,不利于沟壑发育,A错误;据图可知,勺状沟壑上宽下窄,切沟上窄下宽,B错误;勺状沟壑和切沟都需要治理,C错误;随着勺状沟壑的沟尾向下延伸,下切侵蚀到冲沟,会形成切沟,所以发育中的黄土勺状沟壑很可能是黄土切沟的初级阶段,D正确。故选D。
15.【答案】C
【解析】据图可知,调水隧道并未穿越山体,线路没有拉直,而是用盖板将靠山的渠道变为暗渠。调水隧道段两侧多雪山,海拔较高,崩塌、滑坡灾害多发,封闭渠道能防止落石阻塞水道。故选C。
16.【答案】D
【解析】据图文材料可知,马赫斯调水工程主要是满足灌区农业用水需要。它不能让人口分布趋于均衡,也不是用来作水运的,对局地气候改善也很有限。故选D。
17.【答案】(1)深居内陆,受陆地影响大,冬季气温低;靠近冬季风源地,受冬季风的影响大,气温低;纬度较高,冬季接受太阳辐射少,结冰期长。(任答2点得4分)
(2)湖区断层发育,湖盆断裂下陷,深度大;周围高山环绕,地势起伏大,河流流速快,冲刷力强;有众多河流携带泥沙汇入。(任答2点得4分)
(3)南部比北部盐度低。(2分)湖泊南北狭长,不利于湖水流通交换;相比北部,南部有大量河流汇入且有河流流出。(任答1点得2分)
【解析】(1)贝加尔湖纬度高,靠近蒙古高压,风力大,受海陆热力性质差异影响,冬季大陆温度低,结冰期长。
(2)贝加尔湖断层发育,湖盆断裂下陷深度大,能为泥沙提供沉积空间。同时,贝加尔湖四周环绕着高山(或地势起伏大),注入贝加尔湖的众多河流携带大量的泥沙在贝加尔湖沉积,经过漫长时间的堆积而成。
(3)南部有大量河流水注入且有河流流出,加快了水体盐类物质的交换,盐类不易积累,同时,南北通道狭长,南北湖水交换困难。
18.【答案】(1)纳米布沙漠属于热带沙漠气候,终年炎热干燥;干旱的气候导致该地河湖稀少,湖泊多为咸水湖;干旱的气候导致植被稀少;地表缺乏植被,导致土壤贫瘠、富含盐类物质。(任答3点得6分)
(2)纳米布沙漠地区受副热带高气压带控制,以下沉气流为主,降水少;受东南信风影响,盛行离岸风,从陆地吹向海洋,空气湿度小;西部沿岸地区受寒流影响,降温减湿,抑制了空气对流,不利于成雨。(每点2分,共6分)
(3)同意。理由:可以增加西北地区水资源数量,缓解水资源短缺;采用地下滴灌,可以优化农业灌溉结构,提高水资源利用率。
不同意。理由:中国西北地区为温带大陆性气候,距海较远,空中水汽含量较少;空中取水会降低大气湿度,加速植物叶片蒸腾;施工量大,易对地表造成破坏;成本高。(考生答题需提出观点,且理由与观点相匹配,否则不得分,即没有观点不给分,只写观点不给分;任答2点理由得4分)
【解析】(1)自然地理环境整体性原理是指自然地理各要素之间相互联系、相互制约形成有机整体。纳米布沙漠的环境特征应从干旱气候特征入手,分别说明干旱气候对水文、植被、地形、土壤等要素的影响。根据图文材料判断,纳米布沙漠主要分布在20°~30°S的大陆西岸,属于热带沙漠气候,全年高温少雨,气候非常干旱;干旱的气候特征导致该地河湖补给水量极少,河湖稀少,水量小,由于降水少,蒸发旺盛,所以湖泊多为咸水湖;干旱的气候特征导致植物生长条件差,植被稀少,以荒漠为主;因气候干旱,地表植被稀少,土壤有机质来源极度缺乏,土壤发育较差,土壤贫瘠,且土壤中富含盐类物质。(2)纳米布沙漠降水少的大气运动原因可从气压带、风带等方面入手,分析其大气运动的规律。读图可知,纳米布沙漠位于20°~30°S的大陆西岸之间,大部分地区受副热带高气压带和东南信风控制,副热带高压带盛行下沉气流,受副热带高气压带控制时降水极少,东南信风从非洲内陆吹来,是离岸风,水汽含量少,以下沉气流为主,气流下沉增温,水汽不断蒸发,所以难以形成降水;同时西部沿岸地区受本格拉寒流影响,寒流降温,导致空气下冷上暖,形成逆温层,空气对流弱,亦难以形成降水。(3)此问题为开放题,同意的角度可从增加水资源总量、利用效率、经济发展等方面思考;不同意的角度可从地区差异、环境条件、经济效益等切入。
19.【答案】(1)地处亚欧大陆东西部的中间位置,起纽带作用;沿线国家多,可开拓的空间大,影响大;资源丰富,经济互补性强。(每点2分,共6分)
(2)三个国家位置相邻,交往便利;资源条件差异大,互补性强;现有交通基础设施的逐步完善,有力支撑走廊建设;经济发展水平和产业结构有差异,利于国际经济合作。(任答3点得6分)
【解析】(1)中国—中亚—西亚经济走廊连接了中国与欧洲两个重要经济区域,沿线国家多,未来开拓空间大,加上丰富的能源,产业发展的差异,合作空间大。(2)中蒙俄三国位置相邻,战略高度契合,合作意愿强。近年来,随着基础设施的建设,合作渠道通畅,各国经济发展和产业结构各有特色,合作潜力大。
20.【答案】(1)利:深圳与香港位置相邻,有利于增大对珠三角城市的辐射强度;深圳临海,利用港口等交通,扩大辐射范围。(任答1点得2分)
弊:深圳未处于珠三角的几何中心,辐射方向受限。(2分)
(2)加快产业结构调整,提升产业竞争力;优化城市功能,增强城市社会影响;完善基础设施,增强对外联通能力;加强与香港合作,提升区域影响力。(任答2点得4分)
(3)两地空间位置邻近,各要素移动成本低;深圳经济实力突出,广州历史文化特色明显、综合实力强,两地合作空间大;国际上大都市协同发展的成功经验,给两地合作提供借鉴。(任答2点得4分)
【解析】(1)大都市的辐射作用之一是依靠本身城市的影响。城市所在位置对辐射范围、辐射程度有增强效应。辐射是以都市为中心,如果偏在一侧,辐射范围肯定有影响。深圳不在珠三角的几何中心,这是它对珠三角辐射的弊端,而与香港相邻以及靠海的位置,对于深圳提升自身影响力是有帮助的。(2)城市提升影响力主要通过内部产业结构调整,优化城市内部功能,提升外联内通能力以及利用外部环境来实现。(3)广深存在资源和产业结构的差异性,合作空间大,且要素在两地之间的移动成本低,另外,从全球来看,纽约湾区、东京湾区等各城市分工协作明确,使区域内经济发展多元化,相互错位发展,避免同质竞争,这为广深两地未来的合作提供了很好的导向。题号
1
2
3
4
5
6
7
8
9
10
11
12
13
14
15
16
答案
B
A
A
D
B
C
B
B
C
A
B
C
A
D
C
D
江西省吉安市2023-2024学年高二上学期1月期末地理试题(Word版附解析): 这是一份江西省吉安市2023-2024学年高二上学期1月期末地理试题(Word版附解析),文件包含江西省吉安市2023-2024学年高二上学期1月期末地理试题原卷版docx、江西省吉安市2023-2024学年高二上学期1月期末地理试题解析版docx等2份试卷配套教学资源,其中试卷共21页, 欢迎下载使用。
2023-2024学年江西省部分学校高二上学期1月期末考试地理试题含解析: 这是一份2023-2024学年江西省部分学校高二上学期1月期末考试地理试题含解析,共22页。试卷主要包含了单项选择题等内容,欢迎下载使用。
江西省吉安市2023-2024学年高一上学期1月期末地理试题(Word版附解析): 这是一份江西省吉安市2023-2024学年高一上学期1月期末地理试题(Word版附解析),文件包含江西省吉安市2023-2024学年高一上学期1月期末地理试题原卷版docx、江西省吉安市2023-2024学年高一上学期1月期末地理试题解析版docx等2份试卷配套教学资源,其中试卷共17页, 欢迎下载使用。

