高三物理一轮复习精品教案:第18章 原子物理与核物理(1)
展开1、了解玻尔原子理论及原子的核式结构。
2、了解氢原子的能级,了解光的发射与吸收机理。
3、了解天然放射现象,熟悉三种天然放射线的特性。
4、了解核的组成,掌握核的衰变规律,理解半衰期概念,掌握核反应过程中的两个守恒定律。
5、了解同位素及放射性同位素的性质和作用,了解典型的核的人工转变。
6、了解爱因斯坦质能方程,会利用核反应中的质量亏损计算核能。
7、了解核裂变与核聚变。
第一模块:原子的核式结构、波尔的原子模型
『夯实基础知识』
1、关于粒子散射实验(英国物理学家卢瑟福完成,称做十大美丽实验之一)
(1)粒子散射实验的目的、设计及设计思想。
①目的:通过粒子散射的情况获取关于原子结构方面的信息。
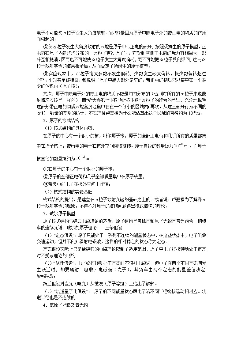
②设计:在真空的环境中,使放射性元素钋放射出的粒子轰击金箔,然后透过显微镜观察用荧光屏接收到的粒子,通过轰击前后粒子运动情况的对比,来了解金原子的结构情况。
放射源
金箔
荧光屏
显微镜
A
B
C
D
③设计思想:与某一个金原子发生作用前后的a粒子运动情况的差异,必然带有该金原子结构特征的烙印。搞清这一设计思想,就不难理解卢瑟福为什么选择了金箔做靶子(利用金的良好的延展性,使每个粒子在穿过金箔过程中尽可能只与某一个金原子发生作用)和为什么实验要在真空环境中进行(避免气体分子对粒子的运动产生影响)。
(2)粒子散射现象
①绝大多数粒子几乎不发生偏转;
②少数粒子则发生了较大的偏转;
③极少数粒子发生了大角度偏转(偏转角度超过90°有的甚至几乎达到180°)。
(3)a粒子散射的简单解释。
①由于电子质量远远小于粒子的质量(电子质量约为粒子质量的1/7300),即使粒子碰到电子,其运动方向也不会发生明显偏转,就象一颗飞行的子弹碰到尘埃一样,所以电子不可能使α粒子发生大角度散射。而只能是因为原子中除电子外的带正电的物质的作用而引起的;
②使粒子发生大角度散射的只能是原子中带正电的部分,按照汤姆生的原子模型,正电荷在原子内是均均分布的,粒子穿过原子时,它受到两侧正电荷的斥力有相当大一部分互相抵消,因而也不可能使粒子发生大角度偏转,更不可能把粒子反向弹回,这与粒子散射实验的结果相矛盾,从而否定了汤姆生的原子模型。
③实验现象中,粒子绝大多数不发生偏转,少数发生较大偏转,极少数偏转超过,个别甚至被弹回,都说明了原子中绝大部分是空的,带正电的物质只能集中在一个很少的体积内(原子核)。
其次,原子中除电子外的带正电的物质不应是均匀分布的(否则对所有的粒子来说散射情况应该是一样的),而“绝大多数”“少数”和“极少数”粒子的行为的差异,充分地说明这部分带正电的物质只能高度地集中在在一个很小的区域内;再次,从这三部分行为不同的粒子数量的差别的统计,不难理解卢瑟福为什么能估算出这个区域的直径约为10-14m。
2、原子的核式结构
(1)核式结构的具体内容:
在原子的中心有一个很小的核,叫做原子核,原子的全部正电荷和几乎所有的质量都集中在原子核上,带负电的电子在核外空间绕核旋转。原子直径的数量级为,而原子核直径的数量级约为。
①在原子的中心有一个很小的原子核,
②原子的全部正电荷和几乎全部质量集中在原子核里,
③带负电的电子在核外空间里旋转。
(2)核式结构的实验基础
核式结构的提出,是建立在a粒子散射实验的基础之上的。或者说:卢瑟福为了解释a粒子散射实验的现象,不得不对原子的结构问题得出核式结构的理论。
3、玻尔原子模型
原子核式结构与经典电磁理论的矛盾:原子结构是否稳定和原子光谱是否为包含一切频率的连续光谱。玻尔的原子理论——三条假设
(1)“定态假设”:原子只能处于一系列不连续的能量状态中,在这些状态中,电子虽做变速运动,但并不向外辐射电磁波,这样的相对稳定的状态称为定态。
定态假设实际上只是给经典的电磁理论限制了适用范围:原子中电子绕核转动处于定态时不受该理论的制约。
(2)“跃迁假设”:电子绕核转动处于定态时不辐射电磁波,但电子在两个不同定态间发生跃迁时,却要辐射(吸收)电磁波(光子),其频率由两个定态的能量差值决定hv=E2-E1。
跃迁假设对发光(吸光)从微观(原子等级)上给出了解释。
(3)“轨道量子化假设”: 原子的不同能量状态跟电子沿不同半径绕核运动相对应。轨道半径也是不连续的。
4、氢原子能级及氢光谱
(1)氢原子能级
氢原子的能级:原子各个定态的能量值叫做原子的能级。氢原子的能级公式为,对应的轨道半径关系式为:,其中n叫量子数,只能取正整数。n =1的状态称为基态,氢原子基态的能量值。量子数n越大,动能越小,势能越大,总能量越大。
①能级公式:;该能量包括电子绕核运动的动能和电子与原子核组成的系统的电势能。
②半径公式:
(2)氢光谱
在氢光谱中,n=2,3,4,5,……向n=1跃迁发光形成赖曼线系;n=3,4,5,6向n=2跃进迁发光形成马尔末线系;n=4,5,6,7……向n=3跃迁发光形成帕邢线系;n=5,6,7,8……向n=4跃迁发光形成布喇开线系,其中只有马尔末线的前4条谱线落在可见光区域内。
5、光子的吸收与发射
原子从一种定态(能量为),跃迁到另一种定态(能量为),它辐射或吸收一定频率的光子,光子的能量由这两种定态的能级差决定:即。若,则辐射光子;若,则吸收光子。
能级跃迁:
使原子发生跃迁时,入射的若是光子,光子的能量必须恰好等于两定态能级差;若入射的是电子,电子的能量须大于或等于两个定态的能级差。
电离:
不论是光子还是电子使元子电离,只要光子或电子的能量大于两能级差就可以使其电离。
『题型解析』
类型题: 有关a粒子散射实验
【例题】对粒子散射实验装置的描述,你认为正确的有:( A )
A.实验器材有放射源、金箔、荧光屏、显微镜
B.金箔的厚度对实验无影响
C.如果不用金箔改用铝箔,就不会发生散射现象;
D.实验装置放在空气中和真空中都可以
★解析:实验所用的金箔的厚度极小,可至1微米,虽然很薄,但厚的金箔仍包含3300多个原子层,如果金箔的厚度过大,粒子穿过金箔时必然受到较大的阻碍作用而影响实验效果,B错。如果改用铝箔,由于铝核的质量仍远大粒子的质量,散射现象仍然发生,C错。 空气的流动及空气中有许多漂浮的分子,会对粒子的运动产生影响,实验装置是放在真空中进行的,D错。正确选项为A。
评注:金的延展性好,可以做的很薄,金的原子核的质量远远大于粒子的质量,根据动量守恒定律可知,这样当粒子与金核相碰撞时才能发生大角度散射,甚至被反向弹回,所以粒子散射实验中选用的材料是金箔。
【例题】卢瑟福的α粒子散射实验中,有极少数α粒子发生大角度偏转,其原因是( )
A.原子的正电荷和绝大部分质量集中在一个很小的核上
B.正电荷在原子中是均匀分布的
C.原子中存在着带负电的电子
D.原子只能处于一系列不连续的能量状态中
★解析:α粒子散射实验中,α粒子的大角度偏转是由于受到原子核内集中的正电荷的作用。
答案A
点评:某种实验现象产生的原因或反映的物理事实这类问题时,一定要注意其因果关系或逻辑关系,尤其注意某些结论虽然是正确的,但不与该实验现象有关。
【例题】图为卢瑟福和他的同事们做粒子散射实验的装置示意图,荧光屏和显微镜一起分别放在图中的A、B、C、D四个位置时,观察到的现象描述正确的是( )
放射源
金箔
荧光屏
显微镜
A
B
C
D
A.在A位置时,相同时间内观察到屏上的闪光次数最多
B.在B位置时,相同时间内观察到屏上的闪光次数只比在A位置时稍少些
C.在C、D位置时,屏上观察不到闪光
D.在D位置时,屏上仍能观察到一些闪光,但次数极少
★解析:因为绝大多数粒子穿过金箔后仍然沿原来方向前进,在A位置时,相同时间内观察到屏上的闪光次数最多,A对;因为少数粒子穿过金箔后发生了较大偏转,在B位置时,相同时间内观察到屏上的闪光次数比在A位置时要少得多,B错;粒子散射实验中有极少数粒子转角超过90°,甚至接近180°,所以C错D对。正确选项为A、D。
评注:粒子散射是得出原子模型结构的实验基础,对实验现象的分析是建立卢瑟福核式结构模型的关键。通过对粒子散射实验这一宏观上探测,巧妙的、间接的构建出原子结构的微观图景
【例题】在粒子散射实验中,如果两个具有相同能量的粒子,从不同大小的角度散射出来,则散射角度大的这个粒子( )
A.更接近原子核
B.更远离原子核.
C.受到一个以上的原子核作用
D.受到原子核较大的冲量作用
★解析:由库仑定律可知,粒子受的斥力与距离的平方成反比,粒子距原子核越近,受斥力越大,运动状态改变的越大,即散射角度越大,A对B错;由于原子的体积远远大于原子核的体积,当粒子穿越某一个原子的空间时,其它原子核距粒子相对较远,而且其它原子核对粒子的作用力也可以近似相互抵消,所以散射角度大的这个粒子并非是由于受到多个原子核作用造成的,C错;当粒子受到原子核较大的冲量作用时,动量的变化量就大,即速度的变化量就大,则散射角度大,D对。正确选项为A、D。
评注:动量定理不仅适用于宏观世界里物体间的相互作用,也适用于微观世界里粒子间的相互作用。
【例题】卢瑟福通过对a粒子散射实验结果的分析,提出
A.原子的核式结构模型.
B.原子核内有中子存在.
C.电子是原子的组成部分.
D.原子核是由质子和中子组成的.
【解析】英国物理学家卢瑟福的α粒子散射实验的结果是绝大多数α粒子穿过金箔后基本上仍沿原方向前进,但有少数α粒子发生较大的偏转。α粒子散射实验只发现原子可以再分,但并不涉及原子核内的结构。查德威克在用α粒子轰击铍核的实验中发现了中子,卢瑟福用α粒子轰击氮核时发现了质子。
【答案】AC
【易错点】容易将原子结构与原子核结构混淆。
【例题】图中的圆点代表粒子散射实验中的原子核,带箭头的曲线代表粒子的径迹,其中不可能发生的是:( )
★解析:根据粒子散射实验可知,粒子不可能与原子核相吸引,因为它们是同种电荷
答案:C
【例题】根据粒子散射实验,卢瑟福提出了原子的核式结构模型,图中虚线表示原子核所形成的电场的等势线,实线表示一个粒子的运动轨迹。在粒子从a运动到b、再运动到c的过程中,下列说法正确的是( )
A.动能先增大,后减小
B.电势能先减小,后增大
C.电场力先做负功,后做正功,总功等于零
D.加速度先变小,后变大
★解析:粒子带正电荷,所以原子核对 粒子的电场力先做负功后正功,电势能先增大后减小,电场力先变大后变小,所以加速度先变大后变小
答案:C
类型题: 有关波尔理论的问题
【例题】用光子能量为E的单色光照射容器中处于基态的一群氢原子。停止照射后,发现该容器内的氢能够释放出三种不同频率的光子,它们的频率由低到高依次为ν1、ν2、ν3,由此可知,开始用来照射容器的单色光的光子能量可以表示为:①hν1;②hν3;③h(ν1+ν2);④h(ν1+ν2+ν3) 以上表示式中
1
2
3
v3
v2
v1
A.只有①③正确 B.只有②正确
C.只有②③正确 D.只有④正确
【解析】:该容器内的氢能够释放出三种不同频率的光子,说明这时氢原子处于第三能级。根据玻尔理论应该有hν3=E3- E1,hν1=E3- E2,hν2=E2- E1,可见hν3= hν1+ hν2= h(ν1+ν2),所以照射光子能量可以表示为②或③,
答案:C
【例题】现有1200个氢原子被激发到量子数为4的能级上,若这些受激氢原子最后都回到基态,则在此过程中发出的光子总数是多少?假设处在量子数为n的激发态的氢原子跃迁到各较低能级的原子数都是处在该激发态能级上的原子总数的。
A.2200 B.2000 C.1200 D.2400
分析:此题考查考生是否了解氢原子的能级图以及原子的跃迁规律,题目中的假设情况考查考生题解能力和分析:综合能力。
解答:画出氢原子的能级图,
1200
400
600
n=4
n=3
n=2
n=1
400
400
400
200
200
600
根据氢原子跃迁到各较低能级的原子数都是处在该激发态能级上的原子总数的1/(n -1),可得出各个能级间发出的光子数如下能级图所示,所以光子总数等于
400×3+200×2+600=2200 正确答案:A
点评:由于考试大纲把氢原子能级及光子的发射和吸收由Ⅰ提高为Ⅱ,因此本题考查要求较高,复习备考时要特别注意考纲的变化,加强复习的针对性。
【例题】氢原子处于基态时,原子的能量为,问:
(1)氢原子在n =4的定态时,可放出几种频率的光?其中最小频率等于多少Hz?
(2)若要使处于基态的氢原子电离,至少要用多大频率的电磁波照射此原子?
分析:此题考查氢原玻尔模型及能级跃迁原子处于激发态是不稳定的,会自发跃迁到低态跃迁的方式有多种,或直接跃迁到基态,或先跃迁到较低激发态,再跃迁到基态。
解答:(1)根据玻尔理论,氢原子n =4的能级跃迁时有6种可能性:
由可知能级之间的能量差减小,辐射光子的频率就越低,由下图可知,
-0.85
-1.51
-3.4
n=4
n=3
n=2
n=1
-13.6
E/eV
n
从n =4跃迁到n =3,辐射的能量最少
=
=1.6×
(2)欲使氢原子电离,即将电子移到离核无穷远处,此时,由能量守恒有:
而这份能量对应光子的最小频率应为:
故要使基态的氢原子电离,照射光的频率至少应为3.28 ×,若照射光频率高于这一值,使原子电离后多余的能量为电子的动能。
【例题】对于基态氢原子,下列说法正确的是( )
A、它能吸收10.2eV的光子
B、它能吸收11eV的光子
C、它能吸收14eV的光子
D、它能吸收具有11eV动能的电子的部分动能
★解析:注意到光子能量只能全部被吸收,而电子能量则可以部分被吸收。
解答:10.2eV刚好是n=1、n=2的能极差,而11eV不是,由玻尔理论知A正确。基太氢原子也能吸收14eV的光子而电离,电离后自由电子动能为0.4eV。它也可吸收动能为11eV的电子的部分能量(10.2eV),剩余0.8eV仍为原来电子所有。所以应选ACD。
【例题】设氢原子的基态能量为E1。某激发态的能量为E,则当氢原子从这一激发态跃迁到基态时,所________________(填“辐射”或“吸收”)的光子在真空中的波长为________。
★解析:了解玻尔的原子理论,掌握光子能量与光波长间关系,即可解得此例。
解答:根据玻尔原子理论知:氢原子核外电子从高能态跃迁到低能态时,应辐射出光子,而能级差即为光子能量 E0=E-E1
另外,光子能量E0与光波长间的关系为 。其中h为普朗克常量,c为真空中光速,由此可解得 此例答案:辐射,
第二模块:天然放射现象
『夯实基础知识』
1、天然放射现象
物质发射射线的性质称为放射性,具有放射性的元素称为放射性的元素。所有原子序数大于82的元素,都能自发地放出射线(有些原子序数小于83的元素也具有放射性)。元素的这种自发地放出射线的现象叫做天然放射现象。
2、放射线的种类和特征
将放射性物质放出的射线进行实验(如射入磁场中的偏转实验等),表明放射性物质放出的射线有三种:α射线、β射线、γ射线,将它们的特征列表对比如下:
1
2
3
天然放射现象说明原子核具有复杂的结构。原子核放出α粒子或β粒子,并不表明原子核内有α粒子或β粒子(很明显,β粒子是电子流,而原子核内不可能有电子存在),放出后就变成新的原子核,这种变化称为原子核的衰变。
3、天然衰变中核的变化规律
在核的天然衰变中,核变化的最基本的规律是质量数守恒和电荷数守恒。(衰变过程中一般会有质量变化,但仍然遵循质量数守恒)
①a衰变:随着a衰变,新核在元素周期表中位置向后移2位,即 ,实质是2个质子和2个中子结合成一整体射出
②衰变:随着衰变,新核在元素周期表中位置向前移1位,即 。实质是中子转化为质子和电子。
③衰变:随着衰变,变化的不是核的种类,而是核的能量状态。但一般情况下,衰变总是伴随a衰变或衰变进行的。
4、关于半衰期的几个问题
放射性元素衰变的快慢用半衰期来表示,
(1)定义:放射性元素的原子核有半数发生衰变所需要的时间。
(2)意义:反映了核衰变过程的统计快慢程度。
(3)特征:只由核本身的因素所决定,而与原子所处的物理状态或化学状态无关。
(4)公式表示:,式中、分别表示衰变前的放射性元素的原子数和质量,、分别表示衰变后尚未发生衰变的放射性元素的原子数和质量,t表示衰变时间,T表示半衰期。
(5)理解:搞清了对半衰期的如下错误认识,也就正确地理解了半衰期的真正含义。第一种错误认识是:N0(大量)个放射性元素的核,经过一个半衰期T,衰变了一半,再经过一个半衰期T,全部衰变完。第二种错误认识是:若有4个放射性元素的核,经过一个半衰期T,将衰变2个。事实上,N0(大量)个某种放射性元素的核,经过时间t后剩下的这种核的个数为而对于少量的核(如4个),是无法确定其衰变所需要的时间的。这实质上就是“半衰期反映了核衰变过程的统计快慢程度”的含义。
『题型解析』
类型题: 原子核的衰变与射线问题
【例题】原子核自发地放出电子的现象称为衰变,开始时科学家曾认为衰变中只放出电子,即粒子,后来发现这个过程中除了放出电子以外,还放出一种叫做“反中微子”的高速粒子,反中微子不带电,则
A.原子核能发生衰变,说明原子核内还有电子
B.发生衰变后的原子核的核子数不变,带电量增加
C.原子核发生衰变时放出的能量等于粒子与衰变后的核的动能之和
D.静止的原子核发生衰变时粒子与衰变后的核的运动速度方向一定相反
★解析:本题考查的是衰变的本质及衰变过程中的动量守恒与能量守恒。核子数为质子数和中子数之和,衰变为原子核内的一个中子转化为一个质子同时放出一个电子,因此发生衰变后生成新核的核子数不变,核电荷数增加,选项B对,A错;由于衰变过程中还放出“反中微子”,由能量守恒知衰变时放出的能量等于粒子、“反中微子”与新核的动能之和,选项C错;由动量守恒知,衰变后粒子、“反中微子”与新核的总动量为零,因此粒子与新核的速度不一定相反,选项D错。
答案:B
名师点拨:静止的原子核在匀强磁场中发生衰变,衰变后粒子径迹为内切圆时发生衰变,为外切圆时发生衰变,半径大的轨迹是粒子或粒子。
【例题】静止在匀强磁场中的某种放射性元素的原子核放出一个α粒子,其速度方向与磁场方向垂直,测得α粒子与反冲核轨道半径之比为30:1,如图所示,则()
R
r0
A、粒子和反冲核的动量大小相等、方向相反
B、反冲核的原子序数为62
C、原放射性元素的原子序数是62
D、反冲核与α粒子的速率之比为1:62
★解析:粒子间相互作用遵守动量守恒定律,有: ①
若设原核电荷数为Q ,则反冲核电荷数为(Q -2)。在匀强磁场中,有 ②
③
且 ④
联立解得Q =62,故选项A、C正确。
答案:A、C
点评:本题需要运用力学(动量守恒、向心力、圆周运动)、电学(洛伦兹力)以及衰变规律等综合知识,具有学科内综合特征
【例题】介子衰变的方程为,其中介子和介子带负的基元电荷,介子不带电。一个介子沿垂直于磁场的方向射入匀强磁强中,其轨迹为圆弧AP,衰变后产生的介子的轨迹为圆弧PB,两轨迹在P点相切,它们的半径与之比为2:1,介子的轨迹未画出,如图所示。由此可知的动量大小与的动量大小之比为( )
K-
π-
A
B
P
A.1:1 B.1:2 C.1:3 D.1:6
★解析: 圆 弧 AP与PB在P处 相 切,说明 衰 变 前 介子的 速 度 方 向与 衰 变后介子的速度方向完全相反。设衰变前介子的动量大小为 ,衰 变 后 介子和介子的 动 量 大小 分 别 为 和 ,根据动量守恒定律可得:
①
介子和介子在磁场中分别做匀速圆周运动,轨道半径为:
②
③
又由题意知: ④
⑤
解以上联立方程组可得:
答案:C
点评::本题涉及核反应、带电粒子在磁场中的运动及动量守恒定律,综合性较强,且题目涉及情景较新颖,是一道很好的考题
【例题】一天然放射性物质射出三种射线,经过一个匀强电场和匀强磁场共存的区域(方向如图所示),调整电场强度E和磁感强度B的大小,使得在MN上只有两个点受到射线照射。下面的哪种判断是正确的
A.射到b点的一定是射线
B.射到b点的一定是射线
C.射到b点的一定是射线或射线
D.射到b点的一定是射线
★解析:射线不带电,肯定打在点a。(1)若粒子打在a点有:对粒子则由于,故有由洛伦兹力方向向右,所以粒子可能打在b点。(2)若粒子打在a点有: 由得: 即粒子向右的电场力大于洛伦兹力,也可能打在b点。所以答案是C。
【例题】如图所示是利用放射线自动控制铝板厚度的装置示意图,如果工厂生产的是厚度为1mm的铝板,在,,三种射线中,你认为对铝板厚度控制起主要作用的是
M
N
放射源
探测接收器
A射线 B射线
C射线 D以上三种射线都能控制
★解析:如射线的贯穿本领很小,一张白纸就把它挡住,更穿不过1mm的铝板;射线穿透能力很强,能穿透几厘米厚的铅板,穿越1mm的铝板如同高速子弹穿过薄纸一样,当铝板厚度发生变化时,探测器不能明显反映这种变化,而射线穿透能力较强(穿透几mm厚的铝板)当铝板厚度发生变化时,探测器能明显反映这种变化,应该使用射线。
名师点拨:本题考查根据三种射线的特点在工农业生产中的应用,前提要熟悉三种射线的特点。
【例题】如图所示,x为未知放射源,L为一薄铝片,S、N可以提供强磁场。当将强磁场移开时,计数器的记数率不变,然后将铝片L移开,则记数率大幅度上升,这些现象说明是( )
L
N
S
x
计数器
A.纯粒子放射源
B.纯光子放射源
C.粒子和粒子混合放射源
D.粒子和光子混合放射源
【例题】如图,R为放射源,虚线范围内有垂直于纸面的磁场B,LL’为厚纸板,MN为荧光屏,今在屏上P点处发现亮斑,则到达P点处的放射性物质微粒和虚线范围内B的方向分别为( )
L
L′
M
N
P
O
R
A、a粒子,B垂直于纸面向外
B、a粒子,B垂直于纸面向内
C、粒子,B垂直于纸面向外
D、粒子,B垂直于纸面向内
★解析:了解天然放射现象中三种射线的基本属性,是分析此例的基础。
解答:由于a粒子贯穿本领很弱,只能穿透几厘米空气,因此穿透厚纸板到达屏上P点处不可能是a粒子;由于粒子不带电,穿过B区域不会发生偏转,因此到达P点处的也不可能是粒子;由此可知,到达P点处的必然是粒子。又由于粒子带的是负电,因此用左手定则便可判断B的方向应该是垂直于纸面向内。所以应选D。
类型题: 有关半衰期的问题
【例题】两种放射性元素的原子和,其半衰期分别为T和。若经过2T后两种元素的核的质量相等,则开始时两种核的个数之比为________________;若经过2T后两种核的个数相等,则开始时两种核的质量之比为_________________。
★解析:此例考察的是半衰期的概念,可做如下分析:
若开始时两种核的个数分别为N1和N2,则经时间2T后剩下的核的个数就分别为和,而此时两种核的质量相等,于是有
由此可得 N1:N2=b:4a。
若开始时两种核的质量分别为m1和m2,则经时间2T后剩下的核的质量就分别为和,而此时两种核的个数相等,于是有 由此可得。
【例题】一瓶有放射性同位素的溶液,测得平均每分钟内有8×个 原 子 发 生 衰 变。已 知 该 同 位 素的 半 衰 期 为 2天,衰 变 后 的 物 质 不 具 有 放 射 性。现 将 该 溶 液 倒 入 水 库, 设 10天 后 溶 液 均匀分布到库水中,这时从水库中取出的水,测得平均每分钟内有20个原子发生衰变,能否由此推算该水库中现存的水量?
★解析:
即水库中水量为。
点评:本题联系实际,给定了一种运用放射性元素的半衰期测定水库水量的方法,对此类型实际问题的研究时,关键是注重知识的迁移和模型的建立。
第三模块:核反应 核能
『夯实基础知识』
1、核反应
原子核在其他粒子的轰击下产生新原子核的过程,称为核反应。
用高速运动的粒子去轰击原子核,是揭开原子核内部奥秘的要本方法。轰击结果产生了另一种新核,其核反应方程的一般形式为
其中是靶核的符号,x为入射粒子的符号,是新生核的符号,y是放射出的粒子的符号。
2、原子核的人工转变:
原子核的人工转变就是一种核反应。和衰变过程一样,在核反应中,质量数和核电荷数都守恒。例如历史上首先发现质子和中子的核反应方程分别为:
1919年卢瑟福首先做了用a粒子轰击氮原子核的实验。在了解卢瑟福的实验装置、进行情况和得到的实验结果后,应该记住反应方程式
,
这是人类第一次发现质子的核反应方程。另外,对1930年查德威克发现中子的实验装置、过程和结果也应有个基本的了解。值得指出的是,查德威克在对不可见粒子的判断中,运用了能量和动量守恒定律,科学地分析了实验结果,排除了射线的可能性,确定了是一种粒子——中子,发现中子的核反应方程
,
这同样是应该记住的。
3、核能
(1)核能
由于原子核间存在强大的核力,使得原子核成为一个坚固的集合体,要把原子核中的核子拆散,就得克服核力而做巨大的功;反之,要把核子集合成一个原子核,就要放出巨大的能量。
把核反应中放出的能量称为核能。
(2)核能的计算
原子核释放能量时,要产生质量亏损,物体的能量和质量之间存在着密切的联系。它们之间的关系是:
。
这就是著名的爱因斯坦质能方程。因此在计算核能时,可以通过首先计算质量亏损Δm,再代入质能方程中即可求出核能。必须注意:爱因斯坦质能方程反映的是质量亏损和释放出核能这两种现象之间的联系,并不表示质量和能量之间的转变关系。根据爱因斯坦的相对论,辐射出的γ光子静质量虽然为零,但它有动质量,而且这个动质量刚好等于质量的亏损,所以质量守恒,能量守恒仍成立。
在计算核能时要注意:若m以kg为单位,则按E=mc2 计算;若m原子质量以u为单位,则按E=m931.5Mev计算。(m为反应前后质量亏损)
(3)重核的裂变:使重核分裂成中等质量的原子核的核反应,称为裂变
铀核裂变及链式反应:用中子轰击铀核时,铀核发生裂变,生成中等质量的原子核的同时,总要释放出2-3个中子,这些中子又引起其他的铀核裂变,这样,裂变就会不断地进行下去,释放出越来越多的核能,这就是链式反应,原子弹就是利用链式反应制造的一种大规模杀伤性武器。
例如 铀核裂变的几个核反应方程
(4)轻核的聚变:轻核结合成质量较大的核的过程叫轻核的聚变。
聚变的条件及热核反应:要发生聚变反应,必须使轻核之间的距离十分接近,达到的近距离,用什么办法能使大量原子核获得足够的动能,来克服轻核之间的库仑斥力,使它们接近到这种程度呢?当物质的温度达到几百万摄氏度以上的高温时,剧烈的热运动使得一部分原子核具有足够的动能,足以克服相互间的库仑斥力,在碰撞时发生聚变,可见聚变反应需要高温,因此把聚变反应叫做热核反应。氢弹就是利用热核反应制造的一种大规模杀伤性武器。
例如
『题型解析』
类型题: 核反应与核反应方程的书写问题
1.无论何种反应方程必须遵守电荷数守恒,质量数守恒规律,有些核反应方程还要考虑到能量守恒规律(如裂变和聚变方程常含有能量项)
2.核反应方程中的箭头表示反应进行的方向,不能把箭头写成等号
3.写核反应方程必须有实验依据,决不能毫无根据地编造。
4.注意原子核表示为(A为质量数,z为核电荷数),要熟悉常见的基本粒子的表达式,如中子,质子,氕,氘,氚,电子,正电子,氦核等。
【例题】两种物质混合后发生了化学反应,并放出了热量,则反应前后物质所有微粒之间的万有引力势能,电势能以及核能三种能量中,绝对值变化最大的是( )
A.万有引力势能
B.电势能
C. 核能
D.以上三种能量的变化值几乎相等
★解析:化学反应是原子核不发生变化,只是核外电子的转移,即元素未发生变化,只是元素间重新组合成新的物质,而核反应是原子核发生了变化,可能由一种元素变成了了另一种元素。
化学反应中由于原子核未变,核能不变。在电子转移的过程中电场力做功,电势能发生明显变化,而核反应过程中核能发生了变化
答案:B。
友情提示:请注意原子核反应与化学反应的区别
【例题】美国科研人员正在研制一种新型镍铜长效电池,它是采用半衰期长达100年的放射性同位素镍63()和铜两种金属作为长寿命电池的材料,利用镍63发生β衰变时释放电子给铜片,把镍63和铜片做电池两极外接负载为负载提供电能。下面有关该电池的说法正确的是( )
A.镍63的衰变方程是
B.镍63的衰变方程是
C.外接负载时镍63的电势比铜片高
D.该电池内电流方向是从镍到铜片
类型题: 核能的计算
1.根据爱因斯坦质能联系方程(或)计算
2.根据1原子质量单位(1u)对应931.5Mev能量,即质量亏损1u相当于放出931.5Mev能量。核反应时释放的能量可用原子质量单位数乘以931.5Mev
3.利用动量和能量守恒计算
参与核反应的粒子组成的系统在核反应过程中动量和能量是守恒的,在核反应所释放的核能全部转化为生成的新粒子的动能而无光子辐射的情况下,可以从动量和能量守恒角度计算核能的变化
4.由阿伏加得罗常数NA计算宏观物质释放的核能
若要计算具有宏观物质所有原子核都发生核反应所放出的总核能,应用阿伏加得罗常数计算核能比较方便
现分别举例如下
1、利用爱因斯坦的质能方程计算核能
【例题】一个铀核衰变为钍核时释放出一个α粒子,已知铀核的质量为 kg,钍核的质量为粒子的质量为,在这个衰变过程中释放出的能量等于__________J(保留两位有效数字)。
★解析:由题可得出其核反应的方程为:
其反应过程中的质量亏损为:
所以
即在这个衰变过程中释放出的能量等于。
【例题】假设两个氘核在同一直线上相碰发生聚变反应生成氦同位素和中子,已知氘核的质量为2.0136u,中子的质量为1.0087u,氦的同位素的质量为3.0150u,求该聚变反应中释放的能量(保留两位有效数字)。
★解析:由题可得出其核反应的方程式:
其反应过程中的质量亏损
所以
即在这个衰变过程中释放出3.3MeV的能量。
由上述可知:利用爱因斯坦的质能方程计算核能,关键是求出质量亏损,而求质量亏损主要是利用其核反应方程式,再利用质量与能量相当的关系求出核能。
【例题】裂变反应是目前核能利用中常用的反应。以原子核U为燃料的反应堆中,当U俘获一个慢中子后发生的裂变反应可以有多种方式,其中一种可表示为
U +n → Xe + Sr +3n
235.0439 1.0087 138.9178 93.9154
反应方程下方的数字是中子及有关原子的静止质量(以原子质量单位u为单位)。已知 1 u的质量对应的能量为9.3×102MeV,此裂变反应释放出的能量是________MeV。 1.82×102 MeV
2、利用阿伏加德罗常数计算核能
【例题】四个质子在高温下能聚变成一个α粒子,同时释放能量,已知质子的质量为1.007276 u,α粒子的质量为4.001506 u,阿伏加德罗常数为,求10g氢完全聚变成α粒子所释放的能量。
★解析:由题可得出其核反应的方程式:
其反应过程中的质量亏损
设所释放的能量为△E,由题可知:
所以
即10g氢完全聚变成α粒子所释放的能量为
由此可知:求宏观物体原子核发生核反应过程中所释放的核能,一般利用核反应方程及其比例关系和阿伏加德罗常数。
3、由动量守恒和能量守恒计算核能
【例题】两个氘核聚变产生一个中子和一个氦核(氦的同位素),若在反应前两个氘核的动能均为,它们正面碰撞发生核聚变,且反应后释放的能量全部转化为动能,反应后所产生的中子的动能为2.49MeV,求该核反应所释放的核能。已知氘核的质量为,氦核的质量为,中子的质量为。
★解析:设反应前氘核动量的大小为p,反应后生成的中子和氦核动量的大小分别为和,其动能分别为和,反应所释放的核能为,则:
由动量守恒得:
由能量守恒得:
因为,所以
由<1>、<2>、<3>解得:
即在这个衰变过程中释放出3.26MeV的能量。
由此可知,由动量守恒和能量守恒计算核能,还要和相关知识相结合。
【例题】(2000全国,13)假设在NaCl蒸气中存在由钠离子Na+和氯离子Cl-靠静电相互作用构成的单个NaCl分子。若取Na+与Cl-相距无限远时其电势能为零,一个NaCl分子的电势能为-6.1 eV。已知使一个中性钠原子Na最外层的电子脱离钠原子而形成钠离子Na+所需的能量(电离能)为5.1 eV,使一个中性氯原子Cl结合一个电子形成氯离子Cl所放出的能量(亲和能)为3.8 eV。由此可算出,在将一个NaCl分子分解成彼此远离的中性钠原子Na和中性氯原子Cl的过程中,外界供给的总能量等于______eV。 4.8 eV
【例题】静止状态的原子核X,发生衰变后变成质量为MY的Y原子核,放出的粒子垂直进入磁感应强度为B的匀强磁场,测得其做圆周运动的轨道半径是r,已知质子的电量为e,质量为m,试求:(设衰变过程中没有光子放出)
①衰变后粒子的速度,动能
②衰变后Y核的速度,动能
③衰变前X核的质量MX
★解析:①在核物理中,常利用粒子垂直进入匀强磁场测粒子或原子核的质量,电量,动能等,这里涉及带电粒子在匀强磁场中做匀速圆周运动,由 q=2e,=4m,
得==。
②由动量守恒定律-MY=0,=,则=
③由能量守恒知释放的核能=+,
所以
MX=+MY+= MY+4m+
名师点拨:在应用动量守恒和能量守恒定律时一定要分析原来的原子核有无初动量和处动能是否为零。
【例题】两个动能均为1Mev的氘核发生正面碰撞,引起了如下的核反应:试求:
①此核反应中放出的能量ΔΕ 等于多少?
②若放出的能量全部变成核的动能,则生成的氢核具有的动能是多少?(已知、、的原子核的质量分别为1.0073u、2.0136u 、3.0156u)
★解析:
Δm=2× 2.0136u – 3.0156u- 1.0073u=0.0043u
ΔE =931.5× 0.0043=4.0MeV
由动量守恒定律
m3v3 + m1v1 =0
EK1﹕EK3 =3﹕1
EK1+ EK3 =ΔE + 2 EK2= 6 MeV
EK1=4.5 MeV
EK3=1.5 MeV
高三物理一轮复习精品教案:第17章 物理光学: 这是一份高三物理一轮复习精品教案:第17章 物理光学,共30页。
高三物理一轮复习精品教案:第16章 几何光学: 这是一份高三物理一轮复习精品教案:第16章 几何光学,共20页。
高三物理一轮复习精品教案:第10章 电场: 这是一份高三物理一轮复习精品教案:第10章 电场,共32页。教案主要包含了考纲解读,命题趋势,电荷守恒定律,库仑定律等内容,欢迎下载使用。

