- 1《祖国啊,我亲爱的祖国》第一课时教学设计 教案 2 次下载
- 2 《梅岭三章》教学设计 教案 4 次下载
- 3 《短诗五首》第一课时教学设计 教案 2 次下载
- 3《短诗五首》第二课时教学设计 教案 3 次下载
- 4《海燕》第一课时教学设计 教案 2 次下载
人教部编版九年级下册我亲爱的祖国第二课时教学设计
展开了解诗人生平及朦胧诗的特点,掌握“隧洞”“蜗行”“淤滩”等重点词语。
综合运用默读与朗读的方法学习诗歌,了解诗歌内容,体会诗歌的韵律和节奏。(重点)
品味富有表现力的语言,积累优美抒情的语句。(难点)
把握诗中出现的大量意象,分析诗人的情感脉络,体会诗人深沉真挚的爱国情感。(重点)
教学过程:
第二课时
一、导入新课
在上节课的学习中,我们了解了朦胧诗的相关知识,通过梳理诗歌的结构,把握了作者的情感脉络,还结合诗歌中出现的意象,进一步理解了作者对祖国的情感。这节课,我们将深入阅读文本,品味分析重点词句,从中体会诗歌字里行间蕴含的深情。
二、课文精讲
(一)赏析第一小节:从纵的方面写祖国的历史,重在写实。诗人通过一系列意象,写出祖国落后、贫穷的历史面貌。
1.第一节的意象及其内涵。
破旧的老水车——表现农业生产长期处于原始落后状态
熏黑的矿灯——写出工业生产方式的原始落后
干瘪的稻穗——象征祖国农业的贫困和衰败
失修的路基——象征祖国交通的落后和破败
淤滩上的驳船——暗指祖国的落后
2.学法指导:分析现代诗歌中意象的内涵
(1)常见的考查形式:
这首诗选取了哪些意象?描绘了怎样的画面?
找出诗歌中表达某种情感的意象。
试简要分析诗中“XX”(某意象)的作用。
(2)答题技法:
辨析情感倾向。
借助联想想象。
关注意象内涵的多层面性。
(3) 答题模式:
这首诗运用了……意象,描绘了一幅……的画面(写出了……),表达了……的情感。
(二)赏析第二小节
1.选择一个横切面继续写祖国的历史,重在表现精神。承上启下,揭示出蕴藏在中华民族灵魂中的希望之花从未消亡过。
2.“我是你祖祖辈辈痛苦的希望啊,是‘飞天’袖间千百年来未落到地面的花朵”,你是如何理解“飞天”这个意象的?
“飞天”这个意象奇伟而瑰怪,具有极大的诱惑力,这个意象虽然看起来只是表明美好的希望未变成现实,因而叫人痛苦;但是它又说明了我们这个古老民族曾经有过光辉灿烂的文化,有过极盛的世纪,有着追求理想的光荣传统。这种意象的大幅度跳跃开拓了诗意的空间,引起了我们对现实和历史的思索,迫使我们去追寻那实现希望的途径与答案。
(三)赏析第三小节
1.写现在,写祖国的新生。诗人借助一系列生机勃勃、充满希望的意象,描绘出在新的历史机遇面前,祖国摆脱束缚、蒸蒸日上的状态。
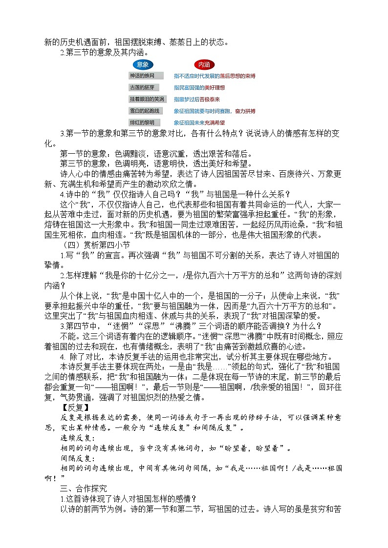
2.第三节的意象及其内涵。
3.第一节的意象和第三节的意象对比,各有什么特点?说说诗人的情感有怎样的变化。
第一节的意象:色调黯淡,语意沉重,透出艰苦和落后。
第三节的意象:色调明亮,语意明快,透出美好和希望。
诗人心中的情感由痛苦转为希望,表达了诗人因祖国苦尽甘来、百废待兴、万象更新、充满生机和希望而产生的激动欢欣之情。
4.诗中的“我”仅仅指诗人自己吗?“我”与祖国是一种什么关系?
这个“我”,不仅仅指诗人自己,也代表那些和祖国有着共同命运的一代人,大家一起从苦难中走过,面对新的历史机遇,要为祖国的繁荣富强承担起重任。“我”的形象,熔铸在祖国这一大形象中。我”和祖国一同走过艰难困苦,一起经历风雨沧桑,“我”和祖国生死相依,血肉相连。“我”既是祖国机体的一部分,也是伟大祖国形象的代表。
(四)赏析第四小节
1.写“我”的宣言。再次强调“我”与祖国不可分割的关系,表达了诗人对祖国的挚情。
2.怎样理解“我是你的十亿分之一,/是你九百六十万平方的总和”这两句诗的深刻内涵?
从个体上说,“我”是中国十亿人中的一个,是祖国的一分子;从使命上来说,“我”要承担起振兴中华的重任,“我”要与祖国融为一体,因而是“九百六十万平方的总和”。这里突出了“我”与祖国血肉相连、休戚与共的关系,表现了“我”对祖国深挚的爱。
3.第四节中,“迷惘”“深思”“沸腾”三个词语的顺序能否调换?为什么?
不能。这三个词语有着内在的逻辑顺序。“迷惘”“深思”“沸腾”中既有时间概念,照应着祖国的过去和现在,也有情绪概念,表明了“我”由痛苦到激越欣喜的心迹。
4. 除了对比,本诗反复手法的运用也非常突出,试分析其主要体现在哪些地方。
本诗反复手法主要体现在两处:一是由“我是……”领起的句式,强化了“我”和祖国之间的情感联系,把“我”和祖国融为一体;二是体现在每一节诗的末尾,前三节的最后都会重复一句“——祖国啊!”,最后一节则是“——祖国啊,/我亲爱的祖国!”,回环往复,气势贯通,强调了对祖国炽烈的热爱之情。
【反复】
反复是根据表达的需要,使同一词语或句子一再出现的修辞手法,可以强调某种意思,突出某种情感。一般分为“连续反复”和间隔反复”。
连续反复:
相同的词句连续出现,当中没有其他词句,如“盼望着,盼望着”。
间隔反复:
相同的词句连续出现,中间有其他词句间隔,如“我是……祖国啊!/我是……祖国啊!”
三、合作探究
1.这首诗体现了诗人对祖国怎样的感情?
以诗的前两节为例。诗的第一节和第二节,写祖国的过去。诗人写的虽是贫穷和苦难,情感中却始终流动着对祖国的挚爱、依恋和赞颂。例如,“我是你河边上破旧的老水车,/数百年来纺着疲惫的歌”,“老水车”这个形象,经历了漫长的岁月,虽然“疲惫”,却仍顽强地存在着。同样,下文的“矿灯”“稻穗”“路基”“驳船”等,都在艰难困苦的环境中依然不屈不挠地坚守。“我是你祖祖辈辈/痛苦的希望啊,/是‘飞天’袖间/千百年来未落到地面的花朵”,这几行,写的是中国人民屡受挫折却从不泯灭希望的精神。以上种种,都是对中华民族生生不息的民族精神的赞扬。
2.这首诗之所以取得巨大成功的原因有哪些?
一是以“小我”之情反映“大我”之情,感情深刻真挚,将历史的纵深感和现实的超越感合二为一,形成了强大的冲击力。二是诗人继承并发展了中国传统诗歌的抒情手法,运用了象征、隐喻的手法,尤其是使用了新鲜、准确、包容性很强的意象,使表述极具张力,给读者的“再加工”提供了广阔的空间,也使文字所负载的信息更加丰富。
3.赏析本诗在意象使用上的妙处。
诗中没有直接的议论,而是选择一系列意象表明“我”和祖国水乳交融的关系,来表达作者的思想感情。这些形象虽然表面上互不相干,但在总体上不仅构成了内在统一的美,而且给读者以更大的驰骋想象的空间。写到祖国的历史时,作者用“破旧的老水车”“熏黑的矿灯”“干瘪的稻穗”“失修的路基”“淤滩上的驳船”等一系列意象,概括了祖国长期处于贫穷和落后的状态。“‘飞天’袖间千百年来未落到地面的花朵”则象征了祖国人民对美好生活的希望,只是世世代代的憧憬千百年来未曾实现,显得新奇准确。在写到祖国的新生时,诗人以“簇新的理想”“古莲的胚芽”“挂着眼泪的笑涡”“新刷出的雪白的起跑线”“绯红的黎明”等作比,把生机勃勃的祖国新貌生动地描绘出来。这一组组形象,是作者内心强烈的感情与客观事物,与对祖国历史、现实和未来的哲理性认识互相渗透而凝成的意象,这种“意象叠加”的方式,所表达的思想内涵更丰富,更深刻,也更广阔,更具有立体感。
4.诗歌每节末尾“祖国啊”的感叹蕴含的感情有何不同?作者发出这种感叹有什么表达效果?
四、课堂总结
这首现代诗采用第一人称,以“我”向“你”(祖国)倾诉的方式,将个体的“我”融入祖国的大形象里,并让“我”承担起为祖国取得“富饶”“荣光”“自由”的重任,表达了诗人强烈的爱国之情和历史责任感。
五、拓展延伸
1.现代诗歌阅读策略
2.诗歌赏析
扬子江
文天祥
几日随风北海游,
回从扬子大江头。
臣心一片磁针石,
不指南方不肯休。
[赏析]这是南宋诗人文天祥创作的一首七言绝句。这首诗前两句记行,叙述他自镇江逃脱,回到长江口的艰险经历。后两句抒情,以“磁针石”比喻忠于宋朝的一片丹心。诗歌语言浅近,运用比兴手法,触景生情,字里行间表现出坚定不移的爱国主义精神,忠肝义胆,昭若日月。
3.仿照课文,在下面的横线处添加一句,使它们尽可能与原诗句承接紧密,和谐一致。
我是干瘪的稻穗,滋养你被劳作压弯的身躯;
是失修的路基,托起你艰难坎坷行进的步履。
我是你雪被下古莲的胚芽,刚从尘封的历史中萌发。
我是你挂着眼泪的笑涡,蕴含着殷切的期盼。
我是新刷出的雪白的起跑线,正等着冲向新的征程。
六、随文写作
运用反复手法写小诗:这首诗运用反复的手法,突出强调了诗人对祖国炽烈的热爱之情。请运用此法写一首小诗,突出表达某种感情。(不少于6行)
写作指导:
①明确反复的概念、类型及其作用。
②反复的词句可以居于一段之首,也可以居于一段之尾,或单独成行,以突出、醒目。
我是一滴水,
愿滴在春天的种子上,
唤醒沉睡,破壳萌芽。
我是一滴水,
愿滴在干涸河床的鱼嘴里,
保留希望,待雨倾洒。
我是一滴水,
愿滴在浮躁者的心头,
滋润身心,绽放光华!
“我是一滴水”“愿滴在”间隔反复,表达了诗人奉献自我,发挥价值的精神。
语文九年级下册我亲爱的祖国第一课时教案: 这是一份语文九年级下册<a href="/yw/tb_c154325_t8/?tag_id=27" target="_blank">我亲爱的祖国第一课时教案</a>,共4页。教案主要包含了导入新课,检查预习,整体感知,课后作业等内容,欢迎下载使用。
初中人教部编版我亲爱的祖国教学设计及反思: 这是一份初中人教部编版我亲爱的祖国教学设计及反思,共6页。教案主要包含了导入新课,走近作者,文体知识,知人论世,识文辨字,欣赏活动,课堂总结,布置作业等内容,欢迎下载使用。
初中人教部编版我亲爱的祖国教案设计: 这是一份初中人教部编版我亲爱的祖国教案设计,共7页。教案主要包含了导入新课,学习目标,作者简介,背景链接,知识链接,字音字形,重音停顿,整体把握等内容,欢迎下载使用。

