广东省阳江市2023-2024学年高一上学期期末考试生物试题
展开生物试题
本试卷满分100分,考试时间75分钟。
注意事项:
1.答卷前,考生务必将自己的姓名、准考证号等填写在答题卡上。
2.回答选择题时,选出每小题答案后,用铅笔把答题卡上对应题目的答案标号涂黑。如需改动,用橡皮擦干净后,再选涂其他答案标号。回答非选择题时,将答案写在答题卡上。写在本试卷上无效。
3.考试结束后,将本试卷和答题卡一并交回。
一、选择题:本题共16小题,共40分。第1~12小题,每小题2分;第13~16小题,每小题4分。在每小题给出的四个选项中,只有一项是符合题目要求的。
1.细胞学说的建立过程,是一个在探究中开拓、继承、修正和发展的过程,充满了曲折。下列有关细胞学说的叙述,错误的是( )
A.细胞学说的建立运用了不完全归纳法这一科学方法
B.细胞学说认为一切动植物都是由细胞发育而来的,并由细胞和细胞产物所构成
C.细胞学说认为新细胞是由老细胞分裂产生的
D.细胞学说揭示了动物和植物的统一性和多样性
2.研究人员发现了一种含有集光绿色体的罕见细菌,每个集光绿色体都含有大量叶绿素。下列说法正确的是( )
A.该细菌和蓝细菌都有叶绿体 B.该细菌和蓝细菌都是自养生物
C.该细菌和酵母菌都是原核生物 D.该细菌的遗传物质可能是RNA
3.用显微镜的一个目镜分别与4个不同物镜组合来观察某一细胞装片。当成像清晰时,每一物镜与载玻片的距离如图甲所示。图乙是选用图甲中d物镜时观察到的视野,下列说法正确的是( )
A.选用a物镜时观察到的细胞最大
B.选用a物镜时视野的亮度比选用d物镜时大
C.由d物镜转换为c物镜观察时,应先将装片向左下方移动
D.选用b物镜比选用c物镜观察到的细胞数目多
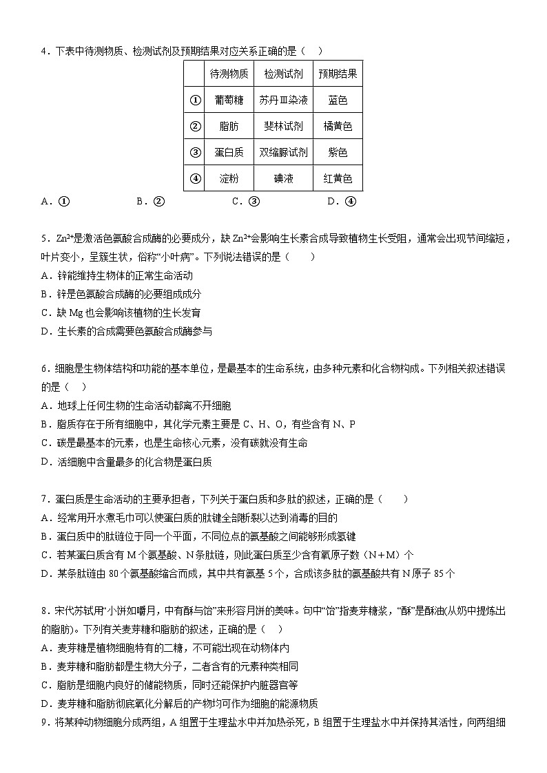
4.下表中待测物质、检测试剂及预期结果对应关系正确的是( )
A.①B.②C.③D.④
5.Zn2+是激活色氨酸合成酶的必要成分,缺Zn2+会影响生长素合成导致植物生长受阻,通常会出现节间缩短,叶片变小,呈簇生状,俗称“小叶病”。下列说法错误的是( )
A.锌能维持生物体的正常生命活动
B.锌是色氨酸合成酶的必要组成成分
C.缺Mg也会影响该植物的生长发育
D.生长素的合成需要色氨酸合成酶参与
6.细胞是生物体结构和功能的基本单位,是最基本的生命系统,由多种元素和化合物构成。下列相关叙述错误的是( )
A.地球上任何生物的生命活动都离不开细胞
B.脂质存在于所有细胞中,其化学元素主要是C、H、O,有些含有N、P
C.碳是最基本的元素,也是生命核心元素,没有碳就没有生命
D.活细胞中含量最多的化合物是蛋白质
7.蛋白质是生命活动的主要承担者,下列关于蛋白质和多肽的叙述,正确的是( )
A.经常用开水煮毛巾可以使蛋白质的肽键全部断裂以达到消毒的目的
B.蛋白质中的肽链位于同一个平面,不同位点的氨基酸之间能够形成氢键
C.若某蛋白质含有M个氨基酸、N条肽链,则此蛋白质至少含有氧原子数(N+M)个
D.某条肽链由80个氨基酸缩合而成,其中共有氨基5个,合成该多肽的氨基酸共有N原子85个
8.宋代苏轼用“小饼如嚼月,中有酥与饴”来形容月饼的美味。句中“饴”指麦芽糖浆,“酥”是酥油(从奶中提炼出的脂肪)。下列有关麦芽糖和脂肪的叙述,正确的是( )
A.麦芽糖是植物细胞特有的二糖,不可能出现在动物体内
B.麦芽糖和脂肪都是生物大分子,二者含有的元素种类相同
C.脂肪是细胞内良好的储能物质,同时还能保护内脏器官等
D.麦芽糖和脂肪彻底氧化分解后的产物均可作为细胞的能源物质
9.将某种动物细胞分成两组,A组置于生理盐水中并加热杀死,B组置于生理盐水中并保持其活性,向两组细胞悬液中加入适宜浓度的台盼蓝染液。一段时间后A组细胞被染成蓝色,B组细胞没有着色。这说明细胞膜具有的功能是( )
A.将细胞与外界分隔开 B.控制物质进出细胞
C.进行细胞间的信息交流 D.保护和支持细胞
10.下列关于蓝细菌和黑藻的说法,不正确的是( )
A.蓝细菌和黑藻都有细胞骨架
B.蓝细菌和黑藻细胞中含有光合色素,均能进行光合作用
C.蓝细菌和黑藻细胞中均有拟核,拟核区域有一环状DNA分子
D.蓝细菌和黑藻的细胞膜结构相似,均以磷脂双分子层为基本骨架
11.将变形虫切割为有核和无核两部分,在培养液中培养一段时间后观察,有核部分恢复了完整结构,并且能继续增殖,无核部分则退化消失。下列叙述错误的是( )
A.该实验结果说明细胞核可以控制细胞的代谢活动
B.变形虫有核部分因含有DNA,能够控制有核部分的结构修复
C.变形虫无核部分因失去细胞核,无法进行核质间的物质交换与信息交流
D.切去了细胞质的有核部分恢复了完整结构,这表明细胞正常的生命活动与细胞的完整程度无关
12.某同学在观察自制淡水生物细胞装片时,结合所学的知识将其细胞绘制成如图。下列说法正确的是( )
A.该细胞为低等植物细胞,可能为根尖成熟区细胞B.在高等动物细胞中不具有的结构是①③④
C.该生物为自养生物,是因为具有④和⑨ D.该细胞的原生质层是指②与④之间的细胞质
13.人体在饥饿时,肠腔的葡萄糖通过SGLT1载体蛋白逆浓度梯度进入小肠上皮细胞;进食后,由于葡萄糖浓度升高,小肠上皮细胞通过GLUT2载体蛋白顺浓度梯度吸收葡萄糖,速率比通过SGLT1载体蛋白快数倍。下列有关叙述正确的是( )
A.人体成熟红细胞膜上有SGLT1载体蛋白
B.上述两种吸收葡萄糖的方式不能体现细胞膜的选择透过性
C.上述两种吸收葡萄糖的方式都需要消耗ATP
D.上述实例说明同一细胞在不同条件下吸收葡萄糖的方式不同
14.2,4-二硝基苯酚(DNP)是一种有毒的化学物质,在酸性环境中,它能结合并携带质子顺浓度梯度跨过线粒体内膜,从而破坏膜内外质子的浓度梯度,使能量以热能形式散失。DNP曾被不良商家作为减肥药售卖,下列说法错误的是( )
A.推测DNP可能是一种脂溶性物质
B.ATP的生成依赖于线粒体内膜两侧的H+浓度差
C.服用DNP后,细胞主要通过消耗更多的葡萄糖以维持ATP的浓度
D.服用DNP后,机体的汗腺分泌可能会增加
15.下图为肾小管上皮细胞重吸收原尿中Na+和葡萄糖的过程示意图。下列说法错误的是( )
A.葡萄糖进入肾小管上皮细胞不需要消耗能量
B.葡萄糖以协助扩散的方式运出肾小管上皮细胞
C.细胞内较低的Na+浓度需要消耗ATP来维持
D.如果转运蛋白1缺陷,可能导致原尿中的葡萄糖无法完全重吸收
16.下列关于细胞生命历程的叙述错误的是( )
A.细胞周期检验点基因发生突变可能导致细胞癌变生长
B.细胞内外部环境诱导细胞分化而发生基因的选择性表达
C.过氧化氢酶可以及时清除过氧化氢,防止氧化性损伤导致的细胞衰老
D.细胞凋亡和细胞坏死往往是基因与内外环境共同作用的结果
二、非选择题:共60分,考生都必须作答。
17.I、如图是几种生物的基本结构单位,请据图回答:
(1)图中属于原核细胞的是 (填字母),原核细胞结构上不同于真核细胞的最显著特点是 ,与真核细胞的统一性表现在 。
(2)图中B可以进行光合作用有关的物质基础是其内含有的 。
(3)生活在湖水中的B,当水质富营养化时会形成 现象。
II、支原体肺炎是一种常见的传染病,其病原体是一种称为肺炎支原体的单细胞生物(见下图),请据图分析回答。
(4)肺炎支原体是 (填“真核”或“原核”)生物。
(5)肺炎支原体的遗传物质是 分子。该种分子位于细胞特定的区域,此区域称为 。
(6)支原体与细菌的细胞结构区别是 。
18.组成细胞的化学元素可以组成多种不同的化合物,这些化合物在生命活动中发挥着各自的重要作用。请回答下列相关问题:
(1)这些化合物中,生物大分子主要包括 (写全给分),构成了细胞生命大厦的基本框架。其中成为人类的“第七营养素”是 (写出化合物的具体名称),可以用于制作人造皮肤和食品包装纸的化合物是 (写出化合物的具体名称)。
(2)北方冬小麦在冬天来临前,自由水的比例会逐渐降低,而结合水的比例会逐渐上升,原因是 。
(3)将某油料作物种子置于温度、水分和通气等条件适宜的黑暗中培养,定期检测萌发种子的脂肪含量和干重,在萌发过程中干重先上升后下降(脂肪含量逐渐减少),导致种子干重增加的主要元素是O,原因是 。
某药物蛋白是一种环状“二十肽”,其化学式为CXHyOzNmSn(z>21,m>20),已知其彻底水解后得到下列几种氨基酸:
(4)该蛋白质中含有半胱氨酸,分子式是C3H7O2NS,其R基有 元素。
(5)该药物蛋白必须保存在10℃以下的冷藏器内,高温处理后不可使用,会失效,原因是 。
19.如图表示细胞的生物膜系统的部分组成在结构与功能上的联系。COPI、COPⅡ是两种被膜小泡,可以介导蛋白质在A与B两种细胞器之间的运输。据图回答以下问题:
(1)由图可知溶酶体起源于 (填细胞器名称)。除了图示的功能外,溶酶体还能 ,以保持细胞内部环境和功能稳定。
(2)细胞器A的功能是作为蛋白质等大分子物质的 场所和运输通道。COPI、COPⅡ等囊泡在细胞中穿梭往来,运输“货物”, (填A或B)在其中起着重要的交通枢纽作用,运输过程所需的能量主要来自 (填细胞器名称)。
(3)分泌蛋白的合成和分泌过程中会影响某些生物膜的面积,其中面积增大的是 (填名称)。有的分泌蛋白会与靶细胞膜上的 结合,引起靶细胞的生理活动发生变化。
20. (一)某兴趣小组以黑藻的叶片作实验材料,进行质壁分离与复原实验,观察到下面甲、乙两个图像。
(1)用0.3ml/L 的蔗糖溶液处理黑藻叶片,黑藻叶肉细胞发生了由甲图到乙图的转变,发生此现象的原因有二: 是 可相当于一层半透膜,细胞通过 作用失水;二是 。图中M处充满了 .
(2)下表是该兴趣小组探究不同浓度的蔗糖溶液对黑藻叶肉细胞的影响的实验结果:
根据实验结果估测黑藻叶片细胞细胞液浓度为 ml•L⁻¹。
(3)此实验还可以选择 为实验材料来进行。
(二) A、B、C、D表示物质,a、b、c、d表示物质跨膜运输方式; 图乙表示三种不同的物质在一个动物细胞内外的相对浓度差异。请据图回答下列问题:
(4)不同细胞的细胞膜选择透过性不同,主要原因是细胞膜上 (填字母)的种类和数量不同。
(5)图中可以表示CO₂跨膜运输方式的是 (填字母),a可以表示乙图中 (填物质种类)跨膜运输的方式。
(6)胰岛B细胞分泌胰岛素的方式和a方式相比较,共同点是 .
21.回答下列Ⅰ、Ⅱ小题。
Ⅰ.科研人员获得一种叶绿素b完全缺失的水稻突变体,该突变体对强光照环境的适应能力更强。请回答:
(1)提取水稻突变体的光合色素,应在研磨叶片时加入 ,以防止色素被破坏。用纸层析法分离该突变体叶片的光合色素,缺失的色素带应位于滤纸条的 。
(2)该突变体和野生型水稻O2释放速率与光照强度的关系如右图所示。当光照强度为n时,与野生型相比,突变体单位面积叶片中叶绿体的氧气产生速率 。
当光照强度为m时,测得突变体叶片气孔开放程度比野生型更大,据此推测,突变体固定的CO2形成 的速率更快,对光反应产生的 消耗也更快,进而提高了光合释放氧气速率。
Ⅱ.研究表明,癌细胞和正常分化细胞在有氧条件下产生的ATP总量没有明显差异,但癌细胞从内环境中摄取并用于细胞呼吸的葡萄糖是正常细胞的若干倍。下图是癌细胞在有氧条件下葡萄糖的部分代谢过程,据图分析回答问题:
(3)图中A代表细胞膜上的 。葡萄糖进入癌细胞后,在代谢过程中可通过氨基转换作用形成非必需氨基酸,也可通过形成五碳糖进而合成 作为DNA复制的原料。
(4)在有氧条件下,癌细胞呼吸作用的方式为 。与正常的细胞相比①—④过程在癌细胞中明显增强的有 (填编号),代谢途径发生这种变化的意义在于能够 ,从而有利于癌细胞的增殖。
(5)细胞在致癌因子的影响下, 基因的结构发生改变而被激活,进而调控 的合成来改变代谢途径,若要研制药物来抑制癌症患者细胞中的异常代谢途径,图中的过程 (填编号)不宜选为作用位点。待测物质
检测试剂
预期结果
①
葡萄糖
苏丹Ⅲ染液
蓝色
②
脂肪
斐林试剂
橘黄色
③
蛋白质
双缩脲试剂
紫色
④
淀粉
碘液
红黄色
试管编号
1
3
4
5
6
蔗糖溶液浓度(ml·L-1)
0.05
0.15
0.20
0.25
0.30
质壁分离状态
未分离
未分离
不显著分离
显著分离
显著分离
2023-2024学年度第一学期高一期末测试
生物试题参考答案及评分标准:
一、选择题:本题共16小题,共40分。第1~12小题,每小题2分;第13~16小题,每小题4分。在每小题给出的四个选项中,只有一项是符合题目要求的。
1.D 2.B 3.A 4.C 5.B 6.D 7.C 8.C 9.B 10.C 11.D 12.B
13.D 14.C 15.A 16.B
二、非选择题:共60分,考生都必须作答。
17.(1) A和B (2分) 原核细胞没有核膜(或没有以核膜包被的细胞核) (2分) 细胞膜,细胞质,遗传物质DNA,核糖体(2分)
(2)藻蓝素和叶绿素(2分)
(3)水华(1分)
(4)原核(1分)
(5) DNA (1分) 拟核(1分)
(6)支原体没有细胞壁(2分)
18.(1) 多糖、蛋白质、核酸(2分) 纤维素(1分) 几丁质(1分)
(2)为了避免气温降低自由水过多导致结冰而损害自身(2分)
(3)等质量的脂肪中的氧元素的含量比糖类少,因此在种子萌发过程中,脂肪转化成糖类,种子干重增加的主要元素是氧。(2分)
(4)C、H、S(2分)
(5)高温处理,会导致蛋白质的空间结构被破坏,活性丧失(2分)
19.(1) 高尔基体 (2分) 分解衰老、损伤的细胞器(2分)
(2) 合成、加工 (1分) B (1分) 线粒体(1分)
(3) 细胞膜(1分) 受体(特异性受体、糖蛋白)(1分)
20.(1) 原生质层(1分) 渗透(1分) 细胞壁的伸缩性比原生质层的伸缩性小 (2分) 蔗糖溶液(1分)
(2)0.15~0.20(2分)
(3)紫色洋葱鳞片叶外表皮(2分)
(4)A(1分)
(5) c (1分) 钾离子(1分)
(6)需要消耗能量(都有膜蛋白参与)(2分)
21.(1) CaCO3(1分) 最下端(从上往下第四条带)(1分)
(2) 较大 (1分) C3 (1分) NADPH、ATP(1分)
(3) 转运蛋白(载体蛋白) (1分) 脱氧核苷酸(1分)
(4) 有氧呼吸和无氧呼吸 (1分) ①②③ (2分) 产生大量的中间产物,为合成DNA和蛋白质等重要物质提供原料(2分)
(5) 原癌 (1分) 酶 (1分) ①(1分)
广东省阳江市2023-2024学年高一上学期期末生物试卷(含答案): 这是一份广东省阳江市2023-2024学年高一上学期期末生物试卷(含答案),共17页。试卷主要包含了单选题,读图填空题,实验探究题等内容,欢迎下载使用。
广东省阳江市高新区2023-2024学年高一上学期1月期末考试生物试卷(Word版附解析): 这是一份广东省阳江市高新区2023-2024学年高一上学期1月期末考试生物试卷(Word版附解析),共25页。试卷主要包含了 血红蛋白, 清洗牙菌斑有利于牙齿健康等内容,欢迎下载使用。
2023-2024学年广东省阳江市高一上学期10月期中考试生物含答案: 这是一份2023-2024学年广东省阳江市高一上学期10月期中考试生物含答案,文件包含生物试题docx、生物答案docx等2份试卷配套教学资源,其中试卷共35页, 欢迎下载使用。

