2024叙永县一中高二上学期1月期末生物试题含解析
展开第1卷 选择题(40分)
一、选择题:本题共20小题,每小题2分,共40分,在每小题给出的四个选项中,只有一项符合题目要求。
1. 下列关于人体内环境的叙述,正确的是( )
A. 淋巴液和血浆中都有淋巴细胞
B. 小肠上皮细胞生活的内环境是消化液和组织液
C. 肾小球发炎会增高血浆渗透压,出现组织水肿现象
D. 高等动物的细胞不能直接与外界环境接触,需通过内环境才能与外界环境进行物质交换
2. 内环境稳态是机体进行正常生命活动的必要条件,稳态让每一个细胞分享,又靠所有细胞共建。下列关于稳态的叙述正确的是( )
A. 清除内环境中的病原微生物,维持内环境的稳态需要免疫系统的调节
B. 内环境的稳态就是指内环境中的渗透压、酸碱度和温度保持相对稳定状态
C. 稳态是在神经系统的调节下,通过器官、系统的协调共同维持内环境的相对稳定状态
D. 中暑是由于神经和体液调节的紊乱导致了高热、恶心、呕吐、心悸和头疼等现象
3. 下列关于动物激素调节的叙述,正确的是( )
A. 激素是微量高效的大分子有机物质B. 激素可以直接参与细胞的新陈代谢
C. 下丘脑既可分泌神经递质也可分泌激素D. 在体液调节下内分泌细胞才能分泌激素
4. T细胞极易被HIV攻击,与其表面特殊蛋白CCR5有关,某医疗团队将一名CCR5基因异常的捐献者的骨髓,移植给同时患有白血病和艾滋病的病人,在治愈白血病的同时,也清除了体内的HIV。下列叙述正确的是( )
A. T细胞被HIV攻击后增殖分化成效应T细胞,进而产生抗体
B. 捐献者T细胞表面因无正常CCR5蛋白而具有抗HIV感染的能力
C. HIV不侵染B细胞的原因是B细胞内无编码CCR5的基因
D. 艾滋病患者的细胞免疫功能严重减退而体液免疫功能不受影响
5. 肿瘤的生物免疫治疗主要分为主动免疫治疗(注射肿瘤疫苗)、被动免疫治疗(注射外源性的免疫效应物质,包括抗体、细胞因子)和肿瘤免疫检测点疗法(主要通过信号刺激来测节辅助性T细胞的活性,以提高肿瘤免疫应答)三种、下列叙述错误的是( )
A. 免疫细胞可依靠其细胞表面的受体来识别病原体
B. 被动免疫治疗中的抗体和细胞因子都是由同一种细胞产生的
C. 主动免疫治疗能激活机体的特异性免疫产生相关的记忆细胞和抗体
D. 细胞因子能够促进B细胞和细胞毒性T细胞的增殖分化
6. 下列关于植物激素叙述正确的是( )
A. 植物激素是通过参与细胞代谢而给细胞传递信息的分子
B. 植物激素可影响植物细胞的基因表达,从而起到调节作用
C. 单侧光既可影响生长素的极性运输又可影响生长素的横向运输
D. 成熟期喷洒一定浓度细胞分裂素溶液可以加速植物正常生长发育和果实成熟
7. 在多种因素的调节下,植物的生长发育才能正常进行,才能更好的适应环境的变化。下列相关叙述正确的是( )
A. 植物生长发育的调控仅是由激素调节和环境因素调节共同完成的
B. 黄瓜茎端的脱落酸与赤霉素的比值较高利于分化成雌花
C. 光敏色素通过吸收、传递、转化光能实现光信号对植物的影响
D. 有些植物的种子在有光条件下才能萌发,是需要光为其提供能量
8. 灰鹤是大型迁徙鸟类,为国家Ⅱ级重点保护野生动物。研究者对某自然保护区内越冬灰鹤进行了调查分析,发现灰鹤种群通常在同一地点集群夜宿,经调查,该灰鹤种群数量为245只,初次随亲鸟从繁殖地迁徙到越冬地的幼鹤为26只。通过粪便分析,发现越冬灰鹤以保护区内农田收割后遗留的玉米为最主要的食物。下列有关叙述正确的( )
A. 统计保护区内灰鹤种群数量可以采用逐个计数法
B. 可由上述调查数据计算出灰鹤种群当年的出生率
C. 灰鹤种群增长速率最大时,种内竞争最小
D. 为保护灰鹤,保护区内应当禁止人类的生产活动
9. 下列有关种群数量模型的叙述中,不正确的是( )
A. 数学模型是用来描述一个系统或它的性质的数学形式
B. “J”型增长的数学模型中λ的含义是种群增长速率
C. 构建数学模型后需通过实验或观察等进行检验或修正
D. 数量增长曲线比数学方程式更能直观反映种群数量的增长趋势
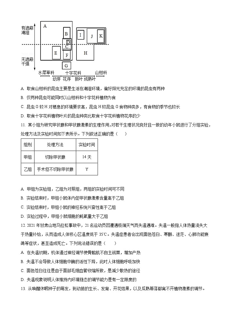
10. 如图是11种昆虫A﹣K的栖息环境特性(Y轴)与寄主植物(X轴)的关系图,图中Y轴中点连线(虚线)表示对栖息环境无所偏好.根据图中的关系,下列选项中错误的是( )
A. 取食山柑科的昆虫主要是生活在潮湿环境,偏好阳光充足的环境的昆虫有两种
B. 仅两种昆虫可能同时以山柑科和十字花科植物为食
C. 昆虫G较H对栖息的环境要求高,昆虫H较昆虫G食物种类多,有食物的季节也较长
D. 取食十字花科植物叶片的昆虫种类比取食十字花科植物花序的少
11. 某小组为研究甲状腺和甲状腺激素的生理作用,对若干生理状况良好且一致的幼年小鼠进行了分组实验,处理方法及实验时间如下表所示。下列叙述正确的是( )
A. 甲组为实验组,乙组为对照组,两组的实验时间可不同
B. 实验结束时,甲组小鼠体内促甲状腺激素含量高于乙组
C. 实验结束时,甲组小鼠的神经系统兴奋性高于乙组
D. 实验过程中,甲组小鼠细胞的耗氧量大于乙组
12. 2021年甘肃山地马拉松事故中,21名运动员因遭遇极端天气而失温遇难。失温一般指人体热量流失大于热量补给,从而造成人体核心区温度低于35℃。失温症患者会出现面色苍白、寒颤、迷茫、心肺功能衰竭等症状,甚至造成死亡。下列说法错误的是( )
A. 在失温初期,机体通过神经调节使骨骼肌不自主战栗,增加产热
B. 失温不会导致人体细胞中酶的活性下降,此时人体细胞呼吸加快
C. 面色苍白往往是由于面部毛细血管收缩所致,是减少散热的途径
D. 失温现象说明人体维持内环境稳态的调节能力是有一定限度的
13. 从唤醒休眠种子的萌发,到幼苗的生长、发育、开花结果,以及瓜熟蒂落都离不开植物激素的调节。下列相关叙述错误的是( )
A. 种子的休眠和萌发,需要脱落酸和赤霉素的同时调控
B. 在幼苗的生长发育过程中,生长素和细胞分裂素具有协同作用
C. 提高黄瓜茎端的脱落酸和赤霉素的比值有利于提高黄瓜的产量
D. “瓜熟蒂落”时植物体内合成的乙烯和脱落酸的量都增加
14. 下列有关环境因素参与调节植物生命活动的叙述,错误的是( )
A. 光既可植物提供能量,也可作为信号调节植物开花
B. 光敏色素分布在类囊体膜上,能吸收红光调节植物生长
C. 年轮的形成主要与温度影响细胞分裂的速度有关
D. 横放植物茎背地生长与重力引起生长素分布不均有关
15. 学习和记忆是脑的高级功能之一。下列有关学习和记忆的叙述,错误的是( )
A. 条件反射的建立是动物学习的过程
B. 感觉性记忆属于短时记忆,第一级记忆到第三级记忆属于长时记忆
C. 长时记忆的形成需要将信息反复运用和强化
D. 学习和记忆涉及脑内神经递质的作用和某些蛋白质的合成
16. 2023年9月27日,男女混合4×100米混合泳接力决赛在杭州奥体中心游泳馆举行。中国队夺得金牌并打破亚洲纪录。下列对该项比赛中运动员机体调节的分析,错误的是( )
A. 运动员的呼吸节奏和心跳速度可受高级中枢调节
B. 运动员划水动作的完成与大脑皮层中央前回有关
C. 运动员的躯体运动神经包括传入神经和传出神经
D. 运动员的脑神经和脊神经都参与支配机体内脏器官
17. 下列有关生物群落演替的叙述错误的是( )
A. 群落演替的根本原因是群落内部因素的变化
B. 群落演替主要有初生演替和次生演替两种类型,火灾后的草原、过量砍伐的森林、冰川泥地上进行的演替都属于次生演替
C. 在群落的发展变化过程中,一个群落被另一个群落代替的过程,就是群落的演替
D. 演替过程中由草本植物阶段渐变为灌木阶段,主要原因灌木较为高大,能获得更多阳光
18. 下列关于植物激素、植物生长调节剂叙述,正确的是( )
A. 吲哚乙酸、萘乙酸、2,4﹣D均是植物生长调节剂
B. 喷施适量的乙烯利,有利于蔬菜水果的储存保鲜
C. 用适宜浓度的赤霉素处理大麦,可以使大麦种子无需发芽就能产生α﹣淀粉酶
D. 在失重状态下植物激素不能进行极性运输,所以根失去了向地生长的特性
19. 听毛细胞是内耳中的一种顶端具有纤毛的感觉神经细胞。声音传递到内耳中引起听毛细胞的纤毛发生偏转,使位于纤毛膜上的K+通道打开,K+内流而产生兴奋。兴奋通过听毛细胞底部传递到听觉神经细胞,最终到达大脑皮层产生听觉。下列说法错误的是( )
A. 静息状态时纤毛膜外的K+浓度低于膜内
B. 纤毛膜上的K+内流过程不消耗ATP
C. 兴奋在听毛细胞上以电信号的形式传导
D. 听觉的产生过程不属于反射
20. 图甲中a部位为神经纤维与肌细胞接头(突触的一种),图乙是a部位的放大图乙酰胆碱(Ach)与肌肉细胞膜上的受体结合会引起肌肉收缩。将2个微电极置于图中b、c两处神经细胞膜外,并与灵敏电流计正负两极相连下列相关叙述中,错误的是( )
A. 在e处给予刺激,电流计的指针会发生两次方向相反的偏转
B. 图乙中的Ach与Ach受体结合后,会引起肌细胞快速吸收Na+,从而使肌肉收缩
C. 图甲中的腓肠肌属于反射弧中效应器的一部分,刺激e引起f的收缩是非条件反射
D. 图乙中的Ach与Ach受体结合后,正常情况下Ach会被灭活或被突触前膜回收
第2卷:非选择题(60分)
21. 内环境稳态是人体进行正常生命活动的必要条件。如图所示为细胞1、2、3和其生活的液体环境Z、X、Y之间的相互关系,请据图回答下列相关问题:
(1)人体内环境的各种化学成分和理化性质会发生变化的原因是_____。内环境的作用主要为:细胞生存的直接环境和_____。
(2)图中X和Z分别表示_____。
(3)科学家用化学分析的方法测得人体血浆的化学组成中,血浆蛋白含量为6.9%,无机盐含量不足1%,但血浆渗透压的大小主要取决于无机盐,原因是_____。
(4)若细胞1表示肾脏,则流出肾脏血浆中明显减少的物质有_____。(填一个)该物质由组织细胞代谢产生,写出此物质从产生到进入血浆的主要途径_____(用箭头、图中字母和相应细胞来表示)。
(5)有些物质会引起免疫系统发生反应而释放一种叫组胺的物质,该物质能增加毛细血管壁的通透性,最终使图中_____(填图中字母)增加,因此在被叮咬的地方就出现了又红又痒的包,并且包会越挠越大,这说明“挠”这种行为刺激可能会使我们的身体分泌更多的_____。
22. 如图表示某种雌性激素的分泌及作用机制。请结合所学知识及图中有关信息,回答下列问题:
(1)结构A是________,结构C是________;结构A、B、C中具有神经传导和激素分泌双重功能的是________(填字母)。物质b是________,物质e是________。
(2)过程①通过细胞膜的方式是________,细胞质受体、核受体与细胞膜上受体的物质属性及功能相似,因此,细胞质受体和细胞核受体的物质成分是________.
(3)如果C细胞分泌甲状腺激素,那么靶细胞能否为垂体细胞?试简要说明______________
23. 图1为种群数量特征的概念图。在调查某林场松鼠的种群数量时,计算当年种群数量与一年前种群数量的比值(?),并得到如图2所示的曲线。请回答:
(1)图1中a表示______。图1中预测种群数量未来变化的主要依据是______(填“a”“b”或“c”)。
(2)分析图2,前4年该林场松鼠种群数量______(填“增大”“减小”或“基本不变”)。第______年松鼠的种群密度最低。第16~20年松鼠种群数量最可能呈______型曲线增长。
24. 图 1 中的甲是反射弧的基本结构示意图,乙是神经纤维的局部放大图。图 2 所示为兴奋性神经递质——多巴胺的释放和转运机理,a 为细胞膜上的结构,多巴胺有传递兴奋、愉悦心情的作用。请回答下列问题:
(1)图 1 的反射弧完成的反射是非条件反射原因是_________。刺激图中的③ 也会引起效应器发生反应, 这种反应不属于反射, 理由是_____。
(2)图 1 乙中 A、B、C 三处,属于兴奋区的是_____,如果将神经纤维置于蒸馏水中,则不会产生这种兴奋区,原因是 _____。
(3)图 2 中的 a 是_____;可卡因可与多巴胺转运载体结合,使其失去回收多巴胺的功能,请据此并结合图 2 分析,吸食可卡因会导致大脑有关神经中枢持续兴奋而获得愉悦感的作用机制可能是_________。
25. 某生物社团开展了探究不同浓度的NAA(α-萘乙酸,生长素类调节剂)对长寿花枝条生根的影响实验,其结果如下表所示,请回答相关问题:
(1)据表分析,长寿花细胞中很可能______(填“含有”或“不含”)与生根有关的激素,理由是______。与生长素相比,NAA生理效应的持续时间较______(填“长”或“短”)。
(2)该实验中检测因变量的指标有______;用NAA处理插条的常用方法有沾蘸法和______。
(3)结合表中数据分析,NAA浓度过高时______(填“会”、“不会”或“无法判断”)抑制长寿花枝条的生根,依据是______。组别
处理方法
实验时间
甲组
切除甲状腺
14天
乙组
手术但不切除甲状腺
Y
NAA溶度(mg/mL)
生根数目(条)
第8天总根长/mm
第4天
第5天
第6天
第7天
第8天
0
1
1.5
3.5
12.5
15.5
115
10-8
2
4
5
11
13
91.5
10-7
7.5
11.5
13.5
18.5
24
216
10-6
3
5.5
7.5
8.5
10.5
119.5
10-5
0
0
0
1
1
5
2024四川省叙永一中高一上学期期末考试生物含解析: 这是一份2024四川省叙永一中高一上学期期末考试生物含解析,共30页。试卷主要包含了 磷脂分子参与组成结构是等内容,欢迎下载使用。
四川省泸州市叙永县一中2023-2024学年高一上学期1月期末生物试题(Word版附解析): 这是一份四川省泸州市叙永县一中2023-2024学年高一上学期1月期末生物试题(Word版附解析),共21页。试卷主要包含了 磷脂分子参与组成的结构是等内容,欢迎下载使用。
四川省泸州市叙永县一中2023-2024学年高二上学期1月期末生物试题(Word版附解析): 这是一份四川省泸州市叙永县一中2023-2024学年高二上学期1月期末生物试题(Word版附解析),共20页。试卷主要包含了选择题等内容,欢迎下载使用。

