专题05+功与功率+功能关系(讲义)-2024年高考物理二轮复习讲练测(新教材新高考)
展开TOC \ "1-4" \h \z \u \l "_Tc154082532" 考点一 功 功率 机车启动问题 PAGEREF _Tc154082532 \h 4
\l "_Tc154082533" PAGEREF _Tc154082533 \h 4
\l "_Tc154082534" PAGEREF _Tc154082534 \h 5
\l "_Tc154082535" 1. 变力做功的分析和计算 PAGEREF _Tc154082535 \h 5
\l "_Tc154082536" 2. 机车启动问题 PAGEREF _Tc154082536 \h 6
\l "_Tc154082537" PAGEREF _Tc154082537 \h 8
\l "_Tc154082538" 考向一 变力做功的计算 PAGEREF _Tc154082538 \h 8
\l "_Tc154082539" 考向二 平均功率与瞬时功率 PAGEREF _Tc154082539 \h 9
\l "_Tc154082540" 考向三 机车启动问题 PAGEREF _Tc154082540 \h 10
\l "_Tc154082541" 考点二 动能定理的理解和应用 PAGEREF _Tc154082541 \h 11
\l "_Tc154082542" PAGEREF _Tc154082542 \h 11
\l "_Tc154082543" PAGEREF _Tc154082543 \h 13
\l "_Tc154082544" 1. 动能定理的进一步理解及简单应用 PAGEREF _Tc154082544 \h 13
\l "_Tc154082545" 2. 应用动能定理解题的一般步骤 PAGEREF _Tc154082545 \h 13
\l "_Tc154082546" 3. 应用动能定理解决多过程问题 PAGEREF _Tc154082546 \h 13
\l "_Tc154082547" PAGEREF _Tc154082547 \h 14
\l "_Tc154082548" 考向一 动能 动能定理的理解及简单应用 PAGEREF _Tc154082548 \h 14
\l "_Tc154082549" 考向二 应用动能定理解决多过程问题 PAGEREF _Tc154082549 \h 14
\l "_Tc154082550" 考点三 功能关系的理解和应用 PAGEREF _Tc154082550 \h 17
\l "_Tc154082551" PAGEREF _Tc154082551 \h 17
\l "_Tc154082552" PAGEREF _Tc154082552 \h 19
\l "_Tc154082553" 1. 各种力的做功特点 PAGEREF _Tc154082553 \h 19
\l "_Tc154082554" 2. 功能关系的理解 PAGEREF _Tc154082554 \h 19
\l "_Tc154082555" 3. 常见力做功与能量变化的关系 PAGEREF _Tc154082555 \h 19
\l "_Tc154082556" PAGEREF _Tc154082556 \h 20
\l "_Tc154082557" 考向一 常见力做功与相应能量的转化 PAGEREF _Tc154082557 \h 20
\l "_Tc154082558" 考向二 功能关系的应用 PAGEREF _Tc154082558 \h 20
考点一 功 功率 机车启动问题
1.(2021·山东·高考真题)如图所示,粗糙程度处处相同的水平桌面上有一长为L的轻质细杆,一端可绕竖直光滑轴O转动,另一端与质量为m的小木块相连。木块以水平初速度出发,恰好能完成一个完整的圆周运动。在运动过程中,木块所受摩擦力的大小为( )
A.B.C.D.
2.(2023·广东·高考真题)(多选)人们用滑道从高处向低处运送货物.如图所示,可看作质点的货物从圆弧滑道顶端点静止释放,沿滑道运动到圆弧末端点时速度大小为。已知货物质量为,滑道高度为,且过点的切线水平,重力加速度取。关于货物从点运动到点的过程,下列说法正确的有( )
A.重力做的功为B.克服阻力做的功为
C.经过点时向心加速度大小为D.经过点时对轨道的压力大小为
3.(2021·北京·高考真题)如图所示,高速公路上汽车定速巡航(即保持汽车的速率不变)通过路面abcd,其中ab段为平直上坡路面,bc段为水平路面,cd段为平直下坡路面。不考虑整个过程中空气阻力和摩擦阻力的大小变化。下列说法正确的是( )
A.在ab段汽车的输出功率逐渐减小B.汽车在ab段的输出功率比bc段的大
C.在cd段汽车的输出功率逐渐减小D.汽车在cd段的输出功率比bc段的大
4.(2023·湖北·高考真题)两节动车的额定功率分别为和,在某平直铁轨上能达到的最大速度分别为和。现将它们编成动车组,设每节动车运行时受到的阻力在编组前后不变,则该动车组在此铁轨上能达到的最大速度为( )
A.B.C.D.
5.(2021·湖南·高考真题)“复兴号”动车组用多节车厢提供动力,从而达到提速的目的。总质量为的动车组在平直的轨道上行驶。该动车组有四节动力车厢,每节车厢发动机的额定功率均为,若动车组所受的阻力与其速率成正比(,为常量),动车组能达到的最大速度为。下列说法正确的是( )
A.动车组在匀加速启动过程中,牵引力恒定不变
B.若四节动力车厢输出功率均为额定值,则动车组从静止开始做匀加速运动
C.若四节动力车厢输出的总功率为,则动车组匀速行驶的速度为
D.若四节动力车厢输出功率均为额定值,动车组从静止启动,经过时间达到最大速度,则这一过程中该动车组克服阻力做的功为
1. 变力做功的分析和计算
1)“微元法”求变力做功: 将物体的位移分割成许多小段,因小段很小,每一小段上作用在物体上的力可以视为恒力,这样就将变力做功转化为在无数多个无穷小的位移上的恒力所做功的代数和,此法适用于求解大小不变、方向改变的变力做功.
【举例】质量为m的木块在水平面内做圆周运动,运动一周克服摩擦力做功
Wf=Ff·Δx1+Ff·Δx2+Ff·Δx3+…=Ff(Δx1+Δx2+Δx3+…)=Ff·2πR
2) “图像法”求变力做功: 在F-x图像中,图线与x轴所围“面积”的代数和就表示力F在这段位移内所做的功,且位于x轴上方的“面积”为正功,位于x轴下方的“面积”为负功,但此方法只适用于便于求图线与x轴所围面积的情况(如三角形、矩形、圆等规则的几何图形).
【举例】一水平拉力拉着一物体在水平面上运动的位移为x0,图线与横轴所围面积表示拉力所做的功,
3) “平均力”求变力做功: 当力的方向不变而大小随位移线性变化时,可先求出力对位移的平均值,再由计算,如弹簧弹力做功.
【举例】弹力做功,弹力大小随位移线性变化,取初状态弹力为0,则
4)应用动能定理求解变力做功:在一个有变力做功的过程中,当变力做功无法直接通过功的公式求解时,可用动能定理W变+W恒=eq \f(1,2)mv22-eq \f(1,2)mv12,物体初、末速度已知,恒力做功W恒可根据功的公式求出,这样就可以得到W变=eq \f(1,2)mv22-eq \f(1,2)mv12-W恒,就可以求出变力做的功了.
【举例】用力F把小球从A处缓慢拉到B处,F做功为WF,则有:
5)等效转换法求解变力做功:将变力转化为另一个恒力所做的功。
【举例】恒力F把物块从A拉到B,绳子对物块做功
2. 机车启动问题
1)基本思路:动力学方程:
2)两类问题
①以恒定功率启动
1)过程分析:机车的运动过程是先作加速度减小的加速运动,后以最大速度作匀速直线运动.
2)转折点:在转折点A,牵引力与阻力大小相等,加速度为零,速度达到最大,为
3)终态:匀速运动,最大速度
②以恒定加速度启动
1)过程分析:机车先作匀加速运动,维持时间,当功率增大到额定功率时速度为,而后开始作加速度减小的加速运动,最后以最大速度作匀速直线运动。
2)转折点:在转折点A,功率达到额定功率,匀加速运动结束,此时;在转折点B,速度达到最大,为
3)终态:匀速运动,最大速度
【技巧点拨】
①无论哪种启动过程,机车的最大速度都等于其匀速运动时的速度,即.
②机车以恒定加速度启动的过程中,匀加速过程结束时,功率最大,但速度不是最大,v=eq \f(P额,F)
考向一 变力做功的计算
1.(2024·河南·校联考模拟预测)如图所示,水平圆盘桌面上放有质量为0.1kg的小铁碗A(可视为质点),一小孩使圆盘桌面在水平面内由静止开始绕过圆盘中心O的轴转动,并逐渐增大圆盘转动的角速度,直至小铁碗从圆盘的边缘飞出,飞出后经过0.2s落地,落地点与飞出点在地面投影点的距离为80cm。若不计空气阻力,该过程中,摩擦力对小铁碗所做的功为( )
A.0.2JB.0.4J
C.0.8JD.1.6J
2.(2023·海南·校联考一模)如图所示,用一个大小不变的力拉着滑块(视为质点)使其沿半径为的水平圆轨道匀速运动半周,若力的方向始终与其在圆轨道上作用点的切线成夹角,则力做的功为( )
A.B.C.D.
3.(2023·贵州黔东南·校考模拟预测)如图,一侧有竖直挡板的足够长的实验台固定在地面上,台面水平且光滑。质量均为的甲、乙两小球用一根劲度系数为的轻质弹簧拴接在一起,小球乙与竖直挡板接触(不固定),用力推压小球甲使弹簧压缩,弹簧压缩量为时锁定小球甲。现解除对小球甲的锁定,同时给小球甲施加一个水平向左的外力F,使小球甲由静止开始向左以的加速度做匀加速直线运动,当小球乙刚要离开竖直挡板时撤掉外力F。有关甲、乙两小球的运动情况的判断,下列说法正确的是( )
A.外力F的最大值为
B.弹簧锁定时弹性势能为
C.小球乙刚离开挡板瞬间小球甲的速度大小为
D.外力F对小球甲做的功为
考向二 平均功率与瞬时功率
4.(2023·陕西延安·校考一模)(多选)如图所示,三个完全相同的小球处于同一水平高度,以水平初速度做平抛运动,由静止开始做自由落体运动,沿固定光滑斜面由静止开始下滑,不计一切阻力,则( )
A.三球运动的时间相等
B.两球到达地面时的速度相同
C.两球到达地面时重力的瞬时功率相等
D.整个运动过程中重力对三球做的功相等
考向三 机车启动问题
5.(2023·河北石家庄·校联考模拟预测)我国自行研制的新一代轮式装甲车已达到西方国家第三代战车的水平,其将成为我国军方快速部署轻型装甲部队的主力装备。设该装甲车的质量为m,若在平直的公路上从静止开始加速,则前进较短的距离s其速度便可达到最大值vmax。设在加速过程中发动机的功率恒为P,装甲车所受阻力恒为f,当速度大小为v(vmax>v)时,所受牵引力为F。以下说法正确的是( )
A.装甲车速度大小为vmax时,牵引力做的功为 Fs
B.装甲车的最大速度
C.装甲车速度大小为v时,加速度大小
D.装甲车从静止开始至达到最大速度vmax所用时间
6.(2023·贵州毕节·统考三模)由于三大常规能源的短缺,新能源汽车成为当下各国研发的主方向。理论上汽车刹车车轮抱死的情况下,刹车距离与速度的平方成正比,与动摩擦因数成反比,当摩擦因数一定时,刹车距离取决于车速。现实生活中,车速一样的情况下,往往车载重越重,刹车距离就越长。为探究这个问题,研究小组对某新能源汽车进行研究,该车质量为,额定功率为,以额定功率在水平路面上启动,受到的阻力恒为。保持额定功率行驶时间时,速度达到最大,随即刹车(防抱死制动装置ABS启动,不考虑反应时间),测得制动距离等于启动到最大速度距离的倍。查得抱死时动摩擦因数为,计算发现防抱死时刹车系统的制动力小于车轮抱死时与地面的滑动摩擦力。由此可知,这就是车载重越重刹车距离越长的原因。求:
(1)该车从启动到最大速度的过程中,汽车行驶的位移大小;
(2)上述刹车过程中刹车系统的制动力。
考点二 动能定理的理解和应用
1.(2022·全国·高考真题)北京2022年冬奥会首钢滑雪大跳台局部示意图如图所示。运动员从a处由静止自由滑下,到b处起跳,c点为a、b之间的最低点,a、c两处的高度差为h。要求运动员经过c点时对滑雪板的压力不大于自身所受重力的k倍,运动过程中将运动员视为质点并忽略所有阻力,则c点处这一段圆弧雪道的半径不应小于( )
A.B.C.D.
2.(2021·辽宁·高考真题)(多选)冰滑梯是东北地区体验冰雪运动乐趣的设施之一、某冰滑梯的示意图如图所示,螺旋滑道的摩擦可忽略:倾斜滑道和水平滑道与同一滑板间的动摩擦因数μ相同,因滑板不同μ满足。在设计滑梯时,要确保所有游客在倾斜滑道上均减速下滑,且滑行结束时停在水平滑道上,以下L1、L2的组合符合设计要求的是( )
A.,B.,
C.,D.,
3.(2022·浙江·高考真题)如图所示,处于竖直平面内的一探究装置,由倾角=37°的光滑直轨道AB、圆心为O1的半圆形光滑轨道BCD、圆心为O2的半圆形光滑细圆管轨道DEF、倾角也为37°的粗糙直轨道FG组成,B、D和F为轨道间的相切点,弹性板垂直轨道固定在G点(与B点等高),B、O1、D、O2和F点处于同一直线上。已知可视为质点的滑块质量m=0.1kg,轨道BCD和DEF的半径R=0.15m,轨道AB长度,滑块与轨道FG间的动摩擦因数,滑块与弹性板作用后,以等大速度弹回,sin37°=0.6,cs37°=0.8。滑块开始时均从轨道AB上某点静止释放,()
(1)若释放点距B点的长度l=0.7m,求滑块到最低点C时轨道对其支持力FN的大小;
(2)设释放点距B点的长度为,滑块第一次经F点时的速度v与之间的关系式;
(3)若滑块最终静止在轨道FG的中点,求释放点距B点长度的值。
1. 动能定理的进一步理解及简单应用
1)动能是标量,功也是标量,所以动能定理是一个标量式,不存在方向的选取问题.当然动能定理也就不存在分量的表达式.例如,将物体以相同大小的初速度不管从什么方向抛出,若最终落到地面时速度大小相同,所列的动能定理的表达式都是一样的.
2)高中阶段动能定理中的位移和速度必须相对于同一个参考系,一般以地面或相对地面静止的物体为参考系
3)动能定理说明了合外力对物体所做的功和动能变化间的因果关系和数量关系,不可理解为功转变成了物体的动能
4)合外力做的功为零时,合外力不一定为零(如匀速圆周运动),物体不一定处于平衡状态
5)动能定理的表达式是在物体受恒力作用且做直线运动的情况下得出的.但它也适用于变力及物体作曲线运动的情况.
6)应用动能定理解题应抓住“两状态,一过程”,“两状态”即明确研究对象的始、末状态的速度或动能情况,“一过程”即明确研究过程,确定在这一过程中研究对象的受力情况和位置变化或位移信息.
7)应用动能定理只考虑初、末状态,没有守恒条件的限制,也不受力的性质和物理过程的变化的影响.所以,凡涉及力和位移,而不涉及力的作用时间的动力学问题,都可以用动能定理分析和解答,而且一般都比用牛顿运动定律和机械能守恒定律简捷.
2. 应用动能定理解题的一般步骤
1)选对象:确定研究对象和研究过程
2)两分析:
①运动分析:运动性质及特点、明确初、末状态动能?
②受力分析:几个力?恒力还是变力?正功还是负功?求总功
3)列方程:分阶段或全过程列动能定理
【技巧点拨】应用动能定理的注意事项
①动能定理中的位移和速度必须是相对于同一个参考系的,一般以地面或相对地面静止的物体为参考系.
②应用动能定理的关键在于对研究对象进行准确地受力分析及运动过程分析,并画出运动过程的草图,借助草图理解物理过程之间的关系.
③列动能定理方程时,必须明确各力做功的正、负,确实难以判断的先假定为正功,最后根据结果加以检验.
3. 应用动能定理解决多过程问题
当物体的运动是由几个物理过程所组成,又不需要研究过程的中间状态时,可以把这几个物理过程看作一个整体进行研究,从而避开每个运动过程的具体细节,具有过程简明、方法巧妙、运算量小等优点.
1)全过程应用动能定理解决问题:当物体的运动包含多个不同过程时,可分段应用动能定理求解;当所求解的问题不涉及中间的速度时,也可以全过程应用动能定理求解,这样更简便.
①重力、弹簧弹力做功取决于物体的初、末位置,与路径无关.
②大小恒定的阻力或摩擦力做功的数值等于力的大小与路程的乘积.
2)动能定理解决往复运动:在有些问题中物体的运动过程具有重复性、往返性,而在这一过程中,描述运动的物理量多数是变化的,而且重复的次数又往往是无限的或者难以确定.此类问题多涉及滑动摩擦力或其他阻力做功,其做功的特点是与路程有关,运用牛顿运动定律及运动学公式将非常繁琐,甚至无法解出,由于动能定理只涉及物体的初、末状态,所以用动能定理分析这类问题可简化解题过程.
3)以下情况不宜全过程用动能定理求解
①若题目需要求某一中间物理量,应分阶段应用动能定理.
②物体在多个运动过程中,受到的弹力、摩擦力等力若发生了变化,力在各个过程中做功情况也不同,不宜全过程应用动能定理,可以研究其中一个或几个分过程,结合动能定理,各个击破.
考向一 动能 动能定理的理解及简单应用
1.(2023·广东佛山·统考模拟预测)(多选)图甲为水上乐园水滑梯,人从高处滑下,最后从末端飞出去,可简化如图乙所示。 其中C点为圆弧的最低点,圆弧轨道的半径为2m,圆弧对应的圆心角θ为 ,AC 的竖直高度差为6m。 质量为50kg的人在A 点从静止开始下滑,不计空气阻力和轨道摩擦,重力加速度 则下列说法正确的是( )
A.人滑到 C 点时对圆弧的压力为3500N
B.人从 A 点运动到 C 点一直处于失重状态
C.人滑到 D 点时速度为大小为 10 m/s
D.人落入水中时的速度方向与水面夹角大于 60°
考向二 应用动能定理解决多过程问题
2.(2023·四川绵阳·统考三模)(多选)从货车上卸载货物时,工人往往在车厢与地面间放置一倾斜的板,如图所示。板与水平地面间的夹角在范围内可调,货物从距地面高H处沿板面由静止开始下滑,再沿水平地面滑动一段距离x后停下。忽略货物下滑到地面时与地面的碰撞,假设货物与板面、货物与地面间的动摩擦因数均相同,货物在板上滑行的时间为,在水平地面上滑行的时间为。则( )
A.若不变,H越大,则x越大B.若不变,H越大,则越大
C.若H不变,越大,则x越小D.若H不变,越大,则越小
3.(2023·河南新乡·统考一模)如图所示,一可视为质点的小滑块从水平轨道上的A点以一定的水平初速度向右运动,沿水平直轨道运动到点后,进入半径的光滑竖直圆形轨道,恰好能通过圆形轨道的最高点,运动一周后自点向点运动,离开点后做平抛运动,落到水平地面上的点。已知A、B之间的距离为,B、C之间的距离为,C、D两点的竖直高度差,滑块与水平轨道间的动摩擦因数为,重力加速度取。求:
(1)小滑块在A点的初速度大小;
(2)C、D两点间的水平距离。
4.(2023·山东济南·统考三模)如图所示,固定的光滑半圆柱面ABCD与粗糙矩形水平桌面OABP相切于AB边,半圆柱面的圆弧半径R=0.4m,OA的长为L=2m。小物块从O点开始以某一大小不变的初速度v0沿水平面运动,初速度方向与OA方向之间的夹角为θ。若θ=0°,小物块恰好经过半圆弧轨道的最高点。已知小物块与水平桌面间的滑动摩擦因数μ=0.1,重力加速度g=10m/s2。求:
(1)初速度v0的大小;
(2)若小物块沿半圆弧运动的最大高度为h=0.4m,求夹角θ的余弦值。
考点三 功能关系的理解和应用
1.(2023·北京·高考真题)如图所示,一物体在力F作用下沿水平桌面做匀加速直线运动。已知物体质量为m,加速度大小为a,物体和桌面之间的动摩擦因数为,重力加速度为g,在物体移动距离为x的过程中( )
A.摩擦力做功大小与F方向无关B.合力做功大小与F方向有关
C.F为水平方向时,F做功为D.F做功的最小值为
2.(2023·浙江·高考真题)一位游客正在体验蹦极,绑上蹦极专用的橡皮绳后从跳台纵身而下.游客从跳台下落直到最低点过程中( )
A.弹性势能减小 B.重力势能减小 C.机械能保持不变 D.绳一绷紧动能就开始减小
3.(2022·广东·高考真题)(多选)如图所示,载有防疫物资的无人驾驶小车,在水平段以恒定功率、速度匀速行驶,在斜坡段以恒定功率、速度匀速行驶。已知小车总质量为,,段的倾角为,重力加速度g取,不计空气阻力。下列说法正确的有( )
A.从M到N,小车牵引力大小为B.从M到N,小车克服摩擦力做功
C.从P到Q,小车重力势能增加D.从P到Q,小车克服摩擦力做功
4.(2021·北京·高考真题)秋千由踏板和绳构成,人在秋千上的摆动过程可以简化为单摆的摆动,等效“摆球”的质量为m,人蹲在踏板上时摆长为,人站立时摆长为。不计空气阻力,重力加速度大小为g。
(1)如果摆长为,“摆球”通过最低点时的速度为v,求此时“摆球”受到拉力T的大小。
(2)在没有别人帮助的情况下,人可以通过在低处站起、在高处蹲下的方式使“摆球”摆得越来越高。
a.人蹲在踏板上从最大摆角开始运动,到最低点时突然站起,此后保持站立姿势摆到另一边的最大摆角为。假定人在最低点站起前后“摆球”摆动速度大小不变,通过计算证明。
b.实际上人在最低点快速站起后“摆球”摆动速度的大小会增大。随着摆动越来越高,达到某个最大摆角后,如果再次经过最低点时,通过一次站起并保持站立姿势就能实现在竖直平面内做完整的圆周运动,求在最低点“摆球”增加的动能应满足的条件。
1. 各种力的做功特点
1)重力、弹簧弹力、电场力做功与位移有关,与路径无关.
2)滑动摩擦力、空气阻力、安培力做功与路径有关.
3)摩擦力做功有以下特点
①一对静摩擦力所做功的代数和总等于零;
②一对滑动摩擦力做功过程中会发生物体间机械能的转移,做功的代数和总是负值,差值为机械能转化为内能的部分,也就是系统机械能的损失量,损失的机械能会转化为内能,内能Q=Ffx相对;
③两种摩擦力对物体都可以做正功,也可以做负功,还可以不做功.
【技巧点拨】三步求解相对滑动物体的能量问题
①正确分析物体的运动过程,做好受力分析.
②利用运动学公式,结合牛顿第二定律分析物体的速度关系及位移关系,求出两个物体的相对位移.
③代入公式计算,若物体在传送带上做往复运动,则为相对路程.
2. 功能关系的理解
1)做功的过程就是能量转化的过程,不同形式的能量发生相互转化是通过做功来实现的.
2)功是能量转化的量度,功和能的关系,一是体现在不同的力做功,对应不同形式的能转化,
3. 常见力做功与能量变化的关系
1)当只有重力(或弹簧弹力)做功时,物体的机械能守恒.
2)重力对物体做的功等于物体重力势能的减少: .
3)弹簧弹力对物体做的功等于物体弹性势能的减少: .
4)电场力对物体做的功等于物体电势能的减少: .
5)克服安培力做的功等于电能增加量:
5)合外力对物体所做的功等于物体动能的变化: (动能定理)
6)除了重力(或弹簧弹力)之外的力对物体所做的功等于物体机械能的变化:
7)一对滑动摩擦力做功等于系统机械能减少(内能增加): .
【技巧点拨】
①物体动能的增加与减少要看合外力对物体做正功还是做负功.
②势能的增加与减少要看对应的作用力(如重力、弹簧弹力、电场力等)做负功还是做正功.
③机械能增加与减少要看重力和弹簧弹力之外的力对物体做正功还是做负功.
考向一 常见力做功与相应能量的转化
1.(2023·山东青岛·统考模拟预测)(多选)冬天的北方,人们常用狗来拉雪橇。一条狗用水平拉力拉着质量为80kg的雪橇(包括内部物品),在水平雪面做半径为24m的匀速圆周运动,速度大小为3m/s,雪橇与地面间的动摩擦因数0.05,重力加速度取10m/s2,。下列说法正确的是( )
A.雪橇受到狗的水平拉力大小为40N
B.狗给雪橇的水平拉力方向与雪橇前进方向成37°
C.狗给雪橇的水平拉力功率为150W
D.狗拉着雪橇转过30°圆弧的过程中,雪橇克服地面摩擦力做功160πJ
考向二 功能关系的应用
2.(2023·四川广安·统考二模)(多选)滑沙运动是继滑冰、滑水、滑雪和滑草之后又一新兴运动,它使户外运动爱好者在运动的同时又能领略到沙漠的绮丽风光。如图所示,质量为50的人坐在滑沙板上从沙坡斜面的顶端由静止沿直线匀加速下滑,经过10s到达坡底,速度大小为20。已知沙坡斜面的倾角为30°,重力加速度g取10,下列关于此过程的说法中正确的是( )
A.人的重力势能减少 B.人的动能增加
C.人的机械能减少 D.人克服阻力做功
3.(2023·湖南·校联考模拟预测)如图,左侧光滑曲面轨道与右侧倾角的斜面在底部平滑连接且均同定在水平地面上,质量为m的小滑块从斜面上离斜面底边高为H处由静止释放,滑到斜面底端然后滑上左侧曲面轨道,再从曲面轨道滑上斜面,滑块第一次沿斜面上滑的最大高度为,多次往复运动。不计空气阻力,重力加速度为g,。求:
(1)滑块与斜面间的动摩擦因数;
(2)滑块第1次下滑的时间与第1次上滑的时间之比;
(3)滑块从静止释放到第n次上滑到斜面最高点的过程中,系统产生的热量。
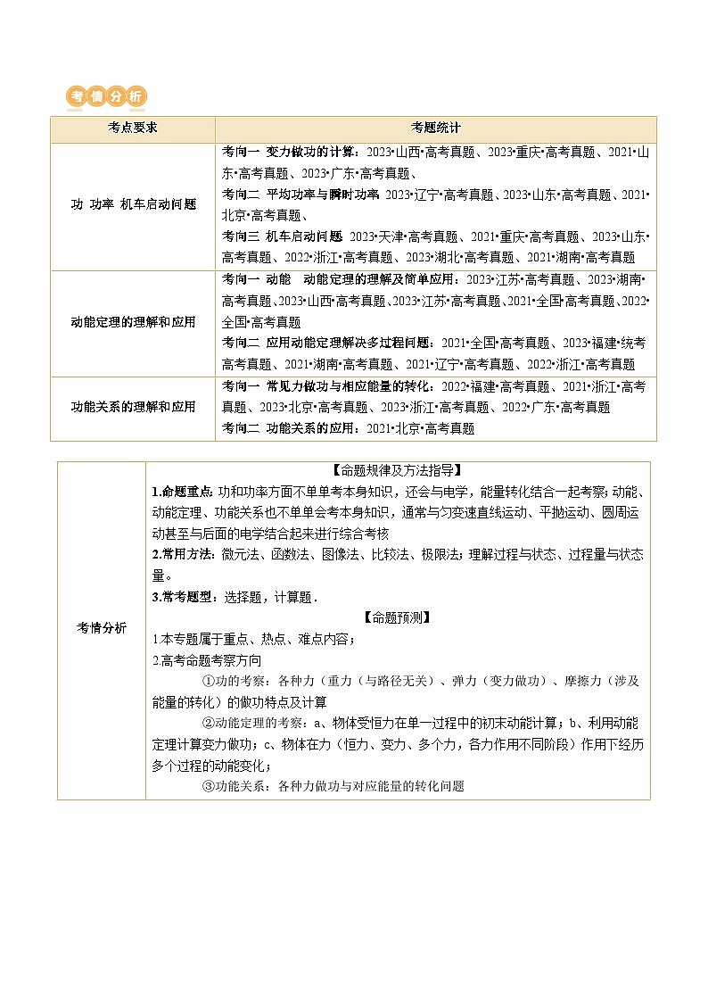
考点要求
考题统计
功 功率 机车启动问题
考向一 变力做功的计算:2023•山西•高考真题、2023•重庆•高考真题、2021•山东•高考真题、2023•广东•高考真题、
考向二 平均功率与瞬时功率:2023•辽宁•高考真题、2023•山东•高考真题、2021•北京•高考真题、
考向三 机车启动问题:2023•天津•高考真题、2021•重庆•高考真题、2023•山东•高考真题、2022•浙江•高考真题、2023•湖北•高考真题、2021•湖南•高考真题
动能定理的理解和应用
考向一 动能 动能定理的理解及简单应用:2023•江苏•高考真题、2023•湖南•高考真题、2023•山西•高考真题、2023•江苏•高考真题、2021•全国•高考真题、2022•全国•高考真题
考向二 应用动能定理解决多过程问题:2021•全国•高考真题、2023•福建•统考高考真题、2021•湖南•高考真题、2021•辽宁•高考真题、2022•浙江•高考真题
功能关系的理解和应用
考向一 常见力做功与相应能量的转化:2022•福建•高考真题、2021•浙江•高考真题、2023•北京•高考真题、2023•浙江•高考真题、2022•广东•高考真题
考向二 功能关系的应用:2021•北京•高考真题
考情分析
【命题规律及方法指导】
1.命题重点:功和功率方面不单单考本身知识,还会与电学,能量转化结合一起考察;动能、动能定理、功能关系也不单单会考本身知识,通常与匀变速直线运动、平抛运动、圆周运动甚至与后面的电学结合起来进行综合考核
2.常用方法:微元法、函数法、图像法、比较法、极限法;理解过程与状态、过程量与状态量。
3.常考题型:选择题,计算题.
【命题预测】
1.本专题属于重点、热点、难点内容;
2.高考命题考察方向
①功的考察:各种力(重力(与路径无关)、弹力(变力做功)、摩擦力(涉及能量的转化)的做功特点及计算
②动能定理的考察:a、物体受恒力在单一过程中的初末动能计算;b、利用动能定理计算变力做功;c、物体在力(恒力、变力、多个力,各力作用不同阶段)作用下经历多个过程的动能变化;
③功能关系:各种力做功与对应能量的转化问题
专题05+功与功率+功能关系(练习)-2024年高考物理二轮复习讲练测(新教材新高考): 这是一份专题05+功与功率+功能关系(练习)-2024年高考物理二轮复习讲练测(新教材新高考),文件包含专题05功与功率功能关系练习原卷版docx、专题05功与功率功能关系练习解析版docx等2份试卷配套教学资源,其中试卷共78页, 欢迎下载使用。
专题05+功与功率+功能关系(测试)-2024年高考物理二轮复习讲练测(新教材新高考): 这是一份专题05+功与功率+功能关系(测试)-2024年高考物理二轮复习讲练测(新教材新高考),文件包含专题05功与功率功能关系测试原卷版docx、专题05功与功率功能关系测试解析版docx等2份试卷配套教学资源,其中试卷共20页, 欢迎下载使用。
第6练 功与功率 功能关系(含解析)--2024年高考物理大二轮复习: 这是一份第6练 功与功率 功能关系(含解析)--2024年高考物理大二轮复习,共12页。

