安徽省六安市金寨县2023-2024学年八年级上学期期末质量监测物理试题
展开
这是一份安徽省六安市金寨县2023-2024学年八年级上学期期末质量监测物理试题,共6页。
时间: 60 分钟 满分: 100 分
一、填空题(每空2 分, 共 38分)
1 小明在测量物体的边长如图所示,则物体长为 cm,该刻度尺的分度值为 mm。
2.用录音机播放盒式录音磁带时,在其他旋钮不动的情况下,按下快进键,比较放出的声音与正常放音时的声音,有明显的不同,不同之处在于声音的 。 (填声音的特征)
3 我们班的子明同学身高 1 68m,他在平面镜中的像高 m,他离平面镜1 8m,则他与像的距离为 m,当他以每秒0 3m的速度远离平面镜时,他的像 (填“变大”、“变小”或“不变”) .
4.眼睛是心灵的窗户,但如果用眼不卫生就容易让眼睛发生病变。如图所示,为近视眼成像情况的是 图,若要矫正视力则要佩戴 透镜。
5.“日光下彻,影布石上”是唐朝诗人柳宗元作品《小石潭记》中的句子。这句话的意思是“阳光照射到潭底,把鱼的影子映在潭底的石头上”。其中“日光下彻”是光的 现象,而“影布石上”是光的 现象。 (以上两空选填“直线传播”、“反射”或“折射”)。
6.“退热贴”属于物理降温用品,被广泛应用于小儿发热退烧、消夏及高温作业等情况,如图所示,“退热贴”中的水分通过 (填物态变化名称),从而 (填“吸收”或“放出”) 热量,可以起到降低体表温度的作用。
7. 2022年4月 28日,君君中午一进家门就激动地喊道:“妈妈快看,太阳好漂亮!”妈妈到阳台往天空一看,原来达州上空出现了漂亮的日晕。日晕,又叫圆虹,是一种大气光学现象。它形成的原因是:在高空中有卷层云时,高空中会飘浮着无数由水蒸气 (填物态变化) 成的冰晶,当光线射入卷层云中的冰晶后会发生反射和 ,太阳光被分解成红、黄、绿、紫等多种色光,这样太阳周围就出现一个巨大的彩色光环,称为晕。
现代宇宙科学告诉我们,恒星在演变过程中会形成密度很大的天体,如中子星、黑洞等。据推测
八年级物理试卷 第1页(共4页)1cm³中子星的质量为 2.2×10⁹t=kg, 则中子星的密度为 kg/m³.
9. 有两个形状不规则的物体A、B,其质量之比为3:1,若将它们分别投入装满水的烧杯之中, 完全浸入水中后溢出的水体积之比为3:2,则它们的密度之比 ρA:ρB=¯。
10. 某瓶内氧气的质量是2.4kg,密度为 4kg/m³,被病人用掉一半质量以后,剩余氧气的体积是 m³, 密度是 kg/m³。
二、选择题(每小题3 分,共30分)
11. 下列长度估计合理的是( )
A.教室课桌高度 2m B.教室黑板长度 800cm
C.正常发育的初中生身高 1.7×10⁶μm D.物理书长度为 1200mm
12. 依据你所学的声现象知识,下列说法正确的是( )
A. 物体只要振动,人一定能听到声音
B. 声音越洪亮,在空气中的传播就越快
C. 人们能辨别不同乐器发出的声音,是因为它们的音调不同
D. 利用超声波给金属工件探伤是利用声波能够传递信息
13.光明是人们祈求的,但有时光也会损害人的视力和身心健康,成为光污染。下列现象中会造成光污染的是 ( )
A. 汽车车窗玻璃上贴防晒膜 B. 城市建筑大面积安装玻璃幕墙
C. 晚上学习时用护眼台灯 D. 用塑料薄膜建造温室大棚
14. 把凸透镜正对着太阳,在距凸透镜10cm的光屏上得到一个最小、最亮的光斑。若将一支点燃的蜡烛放在此凸透镜前15cm处, 在凸透镜的另一侧调节光屏的位置,可得到烛焰清晰的( )
A. 倒立、缩小的实像 B. 倒立、放大的实像
C. 倒立、等大的实像 D. 正立、放大的虚像
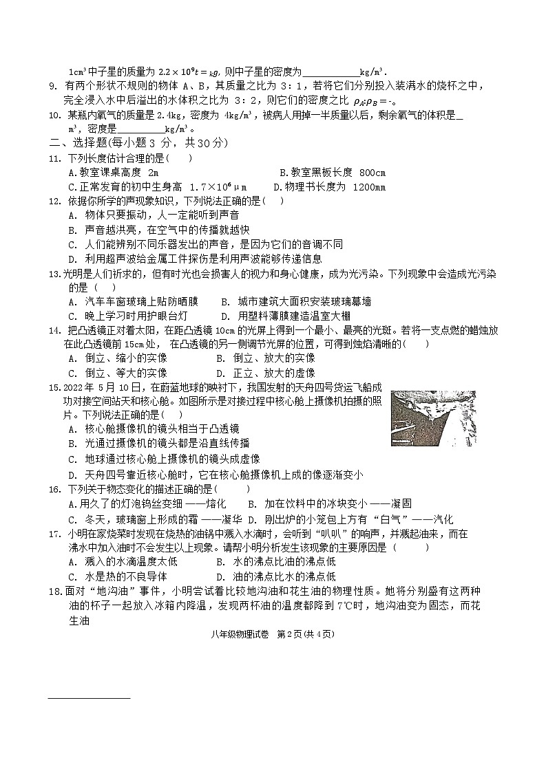
15.2022年 5月 10日,在蔚蓝地球的映衬下,我国发射的天舟四号货运飞船成功对接空间站天和核心舱。如图所示是对接过程中核心舱上摄像机拍摄的照片。下列说法正确的是( )
A. 核心舱摄像机的镜头相当于凸透镜
B. 光通过摄像机的镜头都是沿直线传播
C. 地球通过核心舱上摄像机的镜头成虚像
D. 天舟四号靠近核心舱时,它在核心舱摄像机上成的像逐渐变小
16. 下列关于物态变化的描述正确的是( )
A.用久了的灯泡钨丝变细——熔化 B. 加在饮料中的冰块变小——凝固
C. 冬天,玻璃窗上形成的霜——凝华 D. 刚出炉的小笼包上方有“白气”——汽化
17. 小明在家烧菜时发现在烧热的油锅中溅入水滴时,会听到“叭叭”的响声,并溅起油来,而在沸水中加入油时不会发生以上现象。请帮小明分析发生该现象的主要原因是 ( )
A. 溅入的水滴温度太低 B. 水的沸点比油的沸点低
C. 水是热的不良导体 D. 油的沸点比水的沸点低
18.面对“地沟油”事件,小明尝试着比较地沟油和花生油的物理性质。她将分别盛有这两种油的杯子一起放入冰箱内降温,发现两杯油的温度都降到7℃时,地沟油变为固态,而花生油
八年级物理试卷 第2页(共4页)
仍为液态,这说明地沟油和花生油具有不同的( )
A. 凝固点 B. 沸点 C. 密度 D. 质量
19. 在“用天平称物体的质量”的实验中,张强同学用已调节好的天平在称量时,通过增、减砝码后指针偏在分度盘中央红线左边一点,这时应该( )
A. 把横梁右端螺母向右旋出一些 B.把横梁右端螺母向左旋进一些
C. 把天平右盘的砝码减少一些 D.向右移动游码
20.如图所示是A、B、C三种物质的质量m 与体积V的关系图线,由图可知,A、B、C三种物质的密度ρA、ρB、ρc 和水的密度ρ水之间的关系中正确的是( )
A. ρA>ρB>ρc且ρA>ρ水
B. ρA>ρB>ρc且ρc>ρ水
C. ρA
相关试卷
这是一份安徽省六安市金寨县2023-2024学年物理九年级第一学期期末质量跟踪监视试题含答案,共9页。试卷主要包含了考生要认真填写考场号和座位序号等内容,欢迎下载使用。
这是一份安徽省六安市霍邱县2023-2024学年八年级上学期1月期末物理试题,共7页。试卷主要包含了4s,4km/h>80km/h,超速等内容,欢迎下载使用。
这是一份2023-2024学年安徽省六安市金寨县物理八上期末复习检测模拟试题含答案,共7页。

