内蒙古自治区赤峰市红山区2023-2024学年高一上学期期末生物试题(Word版附解析)
展开注意事项:
本试卷分为试题卷和答题卡两部分,其中试题卷由第Ⅰ卷(选择题)和第Ⅱ卷(非选择题)组成。满分100分,考试时间90 分钟。
注意事项:
1. 答题前,考生务必将自己的学校、班级、姓名用 0.5 毫米黑色签字笔填写清楚,同时用2B铅笔将考号准确填涂在“考号”栏目内。
2. 选择题使用2B铅笔填涂在答题卡对应题目标号的位置上,如需改动,用橡皮擦擦干净后再选涂其它答案;非选择题用0.5 毫米黑色签字笔书写在答题卡的对应框内,超出答题区域书写的答案无效;在草稿纸、试题卷上答题无效。
3. 考试结束后将答题卡收回。
第Ⅰ 卷(选择题)
一、单选题
1. 下列物质能和双缩脲试剂反应出现紫色现象的是( )
A.
B.
C.
D.
2. 大肠杆菌与小麦叶肉细胞结构的主要区别在于前者不具备
A. 细胞壁B. 细胞膜C. 核膜D. 核物质
3. 细胞中含量最多的有机化合物是( )
A. 水B. 淀粉C. 蛋白质D. 糖原
4. 在下列几组化学元素中,构成细胞膜所必须的元素是( )
A. C、H、OB. C、H、O、P
C. C、H、O、ND. C、H、O、N、P
5. 下列关于生命系统结构层次的叙述,错误的是( )
A. 所有的生物都具有生命系统的各个层次
B. 池塘中的水、阳光等环境因素属于生命系统的一部分
C. 大熊猫研究保护中心都江堰基地中的所有大熊猫个体构成一个种群
D. 一株绿萝的生命系统层次从简单到复杂依次包括细胞、组织、器官和个体
6. 慢跑是一种健康的有氧运动。在有氧呼吸的三个阶段中,消耗氧气的是( )
A. 第一阶段B. 第二阶段
C. 第三阶段D. 第二、三阶段
7. 在生物体中脂肪比糖类更适于做储能物质,下列说法错误的是( )
A. 同质量的脂肪比糖类含能量更多
B. 脂肪不能被氧化分解,这样有利于长期保存
C. 脂肪中氧的含量低于糖类,而氢的含量更高
D. 必要时,脂肪可分解供能,并大量转化为糖类
8. 如图表示用放射性元素标记某种氨基酸,追踪不同时间放射性颗粒在细胞中的分布情况,则在此过程中不可能合成的物质是( )
A. 唾液淀粉酶B. 与呼吸作用有关的酶
C. 胰岛素D. 血浆蛋白
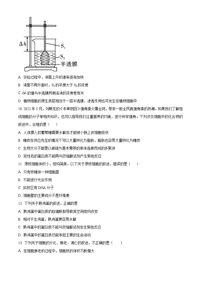
9. 渗透装置中的半透膜只允许水分子通过,S1是蔗糖溶液,S2为蒸馏水,一段时间后漏斗内液面不再升高,长颈漏斗内外液面高度差为Δh。下列相关叙述错误的是( )
A. 实验过程中,液面上升的速率逐渐加快
B. 液面不再升高时,S1的浓度大于S2的浓度
C. Δh的值与半透膜两侧溶液的浓度差有关
D. 植物细胞的原生质层相当于一层半透膜,渗透作用也可发生在植物细胞中
10. 2022年5月,刘畊宏的《本草纲目》健身操火爆全网,带来一股全民跳健身操的热潮。如果我们了解组成细胞的分子等相关知识,也可以指导我们注重营养的均衡,进行科学健身。下列涉及细胞中的化合物的叙述中,合理的是( )
A. 人体摄入的葡萄糖需要水解后才能被小肠上皮细胞吸收
B. 糖类在供应充足的情况下可以大量转化为脂肪,脂肪也容易大量转化为糖类
C. 生物大分子都是以碳链为基本骨架的单体连接而成的多聚体
D. 变性后的蛋白质不能再与双缩脲试剂产生紫色反应
11. 原核细胞体积小,结构简单,以下关于原核细胞的叙述,错误的是( )
A. 只有核糖体一种细胞器
B. 不能进行光合作用
C. 拟核区有DNA分子
D. 细胞壁的主要成分不是纤维素
12. 下列关于熟鸡蛋的叙述,正确的是
A. 熟鸡蛋中蛋白质的肽键断裂导致其空间结构改变
B. 相对于生鸡蛋,熟鸡蛋更容易水解
C. 熟鸡蛋中的蛋白质不能与双缩脲试剂发生紫色反应
D. 熟鸡蛋中的蛋白质仍能承担主要的生命活动
13. 下列关于细胞的分化、衰老、凋亡的叙述,不正确的是( )
A. 在细胞衰老的过程中,细胞核的体积不断增大
B. 高度分化的细胞不具有分裂能力,故细胞核中的DNA不存在解旋的现象
C. 细胞分化是基因选择性表达的结果,但基因选择性表达不一定导致细胞分化
D. 细胞生长过程中体积增大,但相对表面积变小,与外界环境进行物质交换的效率降低
14. 细胞会经历生长、分化、衰老和死亡等生命历程。相关叙述正确的是( )
A. 肝细胞在分裂间期经适度的生长后,细胞的体积有所增大
B. 骨髓干细胞中遗传物质发生改变后,可分化为“胰岛样”细胞
C. 黑色素细胞中酪氨酸酶等所有酶活性下降后,导致细胞衰老
D. 某些被病原体感染的细胞被免疫系统识别后,导致细胞坏死
15. 下列关于细胞或细胞结构的叙述,错误的有( )
A. 高等植物的成熟细胞的液泡和细胞质基质中都含有无机盐和糖类
B. 真核细胞的细胞骨架和生物膜系统都与物质运输、能量转换和信息传递有关
C. 高倍显微镜下的动物细胞,能观察到细胞膜的亚显微结构
D. 线粒体通过形成嵴增加了与有氧呼吸相关的酶的附着位点
16. 下列关于蛋白质的叙述,正确的是( )
A. 蛋白质都含有碳、氢、氧,氮四种元素
B. 蛋白质分子都由多条肽链组成
C. 马铃薯匀浆不含蛋白质,不能作为检测蛋白质的实验材料
D. 蛋白质空间结构发生改变就会不可逆地失去生物学活性
17. 下列关于生物大分子的叙述,错误的是( )
A. 碳骨架是组成生物体有机物的结构基础B. 糖类的作用是仅为生物体提供能量
C. 脂质可用于生物体储存能量D. 核酸是生物体储存遗传信息的物质
18. 下列有关细胞组成、结构和功能的说法,正确的是
A. 生物体内的糖类绝大多数以单糖的形式存在
B. 真核细胞的细胞骨架与物质运输、能量转换等生命活动密切相关
C. 大肠杆菌含有2种核酸分子,但DNA是其主要的遗传物质
D. 酵母菌中能产生水细胞器有线粒体、核糖体和叶绿体
19. 下图为某酶在不同温度下反应曲线和时间的关系,从图中不能获得的信息是
A. 酶反应的最适温度B. 酶活性与时间的关系
C. 酶反应生成物量与时间的关系D. 酶活性与温度的关系
20. 许多科学家认为,线粒体起源于原始真核细胞内共生的细菌。线粒体的祖先:原线粒体则是一种革兰氏阴性菌,当这种细菌被原始真核细胞吞噬后,即与宿主细胞间形成互利的共生关系,原始真核细胞利用这种细菌 (原线粒体) 充分供给能量,而原线粒体从宿主细胞获得更多的原料。具体演化过程可用如图表示。下列相关叙述,不正确的是( )
A. 古代厌氧真核细胞吞噬需氧原核细胞的过程,体现了细胞膜的结构特点
B. 原核细胞和线粒体的 DNA 都是裸露的环状结构,这一事实能支持该学说
C. 利用该学说可解释线粒体的内、外膜的化学成分和功能不同
D. 原始真核细胞吞噬革兰氏阴性菌后使其解体,解体后的物质组装成线粒体
21. 下列关于高等植物细胞内色素的叙述,正确的是( )
A. 所有植物细胞中都含有4种色素
B. 叶绿体中的色素能够溶解在有机溶剂无水乙醇中
C. 叶绿素和类胡萝卜素都可以吸收红光和蓝紫光
D. 叶绿体中只有叶绿素吸收光能才能用于光合作用
22. 下列关于细胞器的叙述错误的是( )
A. 高尔基体是蛋白质等生物大分子合成、加工的场所和运输的通道
B. 中心体在动物细胞有丝分裂间期完成倍增
C. 液泡和叶绿体都具有膜结构,其内含有色素和蛋白质
D. 溶酶体内含有多种酶,能分解衰老、损伤的细胞器
23. 下列关于细胞全能性的叙述,正确的是( )
A. 人体的任何一个细胞都具有全能性
B. 蜥蜴受攻击断尾后重新长出尾部,体现了细胞的全能性
C. 小鼠骨髓造血干细胞形成各种血细胞,体现了细胞的全能性
D. 利用离体的植物组织、细胞培育花卉,所依据的原理是细胞具有全能性
24. 如图表示不同CO2浓度和光照强度对某植物光合作用影响的实验结果,其中甲组处于高CO2浓度下,乙组处于大气CO2浓度下。不考虑CO2浓度和光照强度对呼吸作用的影响。下列叙述错误的是( )
A. 光照强度为 时,甲、乙两组植物主要释放的气体相同
B. 图中两条曲线之间的垂直距离可表示甲、乙两组植物总光合速率的差值
C. 由实验结果可知,CO2浓度较高时会抑制该植物的光合作用
D. 光照强度为 时乙组植物暗反应消耗C3的速率快于光照强度为 时
25. 某多肽有20个氨基酸,其中天门冬氨酸4个,分别位于第5、6、15、20位(如图所示);肽酶X专门作用于天门冬氨酸羧基端的肽键,肽酶Y专门作用于天门冬氨酸氨基端的肽键,下列相关叙述正确的是( )
A. 肽酶X完全作用后产生的多肽中氧原子数目比20肽少了1个
B. 该20肽游离的氨基和羧基至少各为1个和4个
C. 肽酶Y完全作用后产生的多肽共含有氨基酸19个
D. 该20肽含有的氨基酸的种类最多有16种
26. 下列关于生物膜结构的说法,不正确的是( )
A. 真核细胞内相关膜结构之间能相互转化与生物膜的流动性有关
B. 在光学显微镜下可以看到生物膜具有“暗—亮—暗”的三层结构
C. 生物膜的静态结构模型不能解释细胞的生长现象
D. 生物膜的流动性与细胞完成物质运输、生长、分裂、运动等功能密切相关
27. 美国科学家阿格雷和麦金农因研究细胞膜中的通道蛋白获得了诺贝尔奖,通道蛋白分为两大类:水通道蛋白和离子通道蛋白,阿格雷成功分离出了水通道蛋白,麦金农测出了K+通道蛋白的立体结构。下图为肾小管上皮细胞重吸收水分和K+通道蛋白的立体结构的示意图。下列与通道蛋白有关的叙述错误的是( )
A. 水通道蛋白往往贯穿于磷脂双分子层中
B. 抗利尿激素能促进肾小管上皮细胞利用水通道蛋白重吸收水分
C. K+通道蛋白运输物质方式为协助扩散,不需要消耗ATP
D. 通道蛋白运输时没有选择性,比通道直径小的物质可自由通过
28. 气孔是植物表皮所特有的结构之一,通常由两个保卫细胞构成,其结构如下图所示。为观察不同浓度的蔗糖溶液对气孔开闭的影响,制作夹竹桃叶上表皮临时装片,用三种不同浓度的溶液处理一段时间后,水分交换达到平衡,结果如下图所示:①气孔开度不变;②气孔关闭;③气孔开度明显增大(注:实验材料中的保卫细胞细胞液初始浓度相等,整个实验过程中细胞均保持活性且蔗糖不能进入保卫细胞),下列叙述正确的是( )
A. 实验开始时,3种蔗糖溶液浓度高低为②>①>③
B. 水分交换达到平衡时,①②③中细胞液浓度均与外界蔗糖溶液浓度相等
C. 气孔开度增大的过程中,保卫细胞的吸水能力逐渐增强
D. 实验过程中③中最可能观到质壁分离现象
29. 将某油料作物种子置于适宜温度、充足水分和通气的黑暗环境中培养,此过程中干重的变化情况如图。下列分析正确的是( )
A. 用苏丹Ⅲ染液检测种子中的脂肪可观察到橘黄色颗粒
B. 第0~7天,种子长出幼叶进行光合作用导致干重增加
C. 第8天后,种子干重减少是因为细胞中无机盐含量减少
D. 第8~10天中,种子呼吸等代谢过程减弱导致干重下降
30. 将某植物放在透明密闭容器内,给予不同的光照条件,定时检测密闭容器中CO2含量,下列说法错误的是
A. 不同组别的温度必须相同
B. 本实验中该植物生长的适宜光照条件是遮光25%
C. 在遮光75%的条件下,光照强度是限制该植物光合作用的主要因素
D. 100~150s全光照条件下植物固定CO2的总量为4mg
第Ⅱ卷(非选择题)
二、综合题
31. 根据下图所示化合物的结构分析回答下列问题。
⑴该化合物中,①表示___________, ⑦表示________________ 。
⑵该化合物由4个氨基酸失去3个水分子而形成,这种反应叫做________________ 。
⑶该化合物中的氨基酸种类不同,是由R基决定的,其编号是__________________。
⑷该化合物为 ________________,含3个肽键。
32. 翟中和院士在其主编的《细胞生物学》中说到,我确信哪怕一个最简单的细胞,也比迄今为止设计出的任何智能电脑更精巧。表达出了细胞经过数亿年的进化,还有太多的未知等待同学们去探索,请同学们欣赏下面几个细胞,并据图回答下列问题([ ]内填序号,横线上填内容):
(1)从结构上来看,图1细胞与图2细胞的根本区别是图1细胞_____。
(2)与人体胰岛细胞相比,图2细胞没有的细胞结构有_____(填名称)。
(3)图2中含有核酸的细胞器有_____(填序号),[ ]_____与植物细胞壁的形成有关,控制植物性状的物质主要位于[ ]_____中,对细胞核的功能较为全面的阐述是_____,⑧为_____其功能是_____
(4)图3中2为_____其化学本质为_____,图3反映的是细胞膜的_____的功能。
(5)广谱青霉素可抑制细菌的增殖,但图4支原体对其并不敏感,推测青霉素对细菌的作用位点为_____。作用于核糖体小亚基的四环素类抗生素可抑制支原体和细菌的增殖,却不会抑制人体细胞的增殖,原因是_____。
33. 光学显微镜是中学生最常用实验仪器,下图中7mm、0.5mm表示观察清楚时物镜与观察物之间的距离。请回答下列问题:
(1)图一表示显微镜的物镜,在使用时,应先用图中____(填“甲”或“乙”)镜观察。
(2)一个细小物体若被显微镜放大100倍,这里“被放大100倍”的是细小物体的____
A. 体积B. 表面积
C. 物像的面积D. 长度或宽度
(3)图二表示光学显微镜的一组镜头,显微镜的目镜、物镜组合为ad时,视野相较于较高倍镜下更____(填“亮”或“暗”)。
(4)图三表示蓝细菌的细胞模式图,它的DNA分布在①____,它可以进行光合作用,因此为____生物。
三、实验题
34. 为了研究温度对某种酶活性的影响,设置三个实验组:A组(20℃)、B组(40℃)和C组(60℃),测定各组在不同反应时间内的产物浓度(其他条件相同),结果如图。回答下列问题:
(1)生物体内酶的化学本质是_______,其特性有_________(答出两点即可)。
(2)本实验的三个温度条件下,该酶活性最高的是________组。在时间t1之前,如果A组温度提高10℃,那么A组酶促反应速率会________(填“加快”或“不变”或“减慢”),说明判断的理由是_____。
(3)如果在时间t2时,向C组反应体系中增加2倍量的底物,其他条件保持不变,那么在t3时,C组产物总量________,原因是_________。
(4)试简要设计本实验的实验思路:_______。CO2含量(mg)条件
0s
50s
100s
150s
黑暗
340
347
354
361
遮光75%
340
342
344
346
遮光25%
340
332
324
316
全光照
340
336
332
328
红山区 2023-2024学年度第一学期学情监测试卷
高一年级 生物
注意事项:
本试卷分为试题卷和答题卡两部分,其中试题卷由第Ⅰ卷(选择题)和第Ⅱ卷(非选择题)组成。满分100分,考试时间90 分钟。
注意事项:
1. 答题前,考生务必将自己的学校、班级、姓名用 0.5 毫米黑色签字笔填写清楚,同时用2B铅笔将考号准确填涂在“考号”栏目内。
2. 选择题使用2B铅笔填涂在答题卡对应题目标号的位置上,如需改动,用橡皮擦擦干净后再选涂其它答案;非选择题用0.5 毫米黑色签字笔书写在答题卡的对应框内,超出答题区域书写的答案无效;在草稿纸、试题卷上答题无效。
3. 考试结束后将答题卡收回。
第Ⅰ 卷(选择题)
一、单选题
1. 下列物质能和双缩脲试剂反应出现紫色现象的是( )
A.
B.
C.
D.
【答案】D
【解析】
【分析】蛋白质与双缩脲试剂发生作用,产生紫色反应。
【详解】蛋白质与双缩脲试剂发生作用,产生紫色反应的原因是蛋白质分子中含有很多肽键,在碱性NaOH溶液中能与双缩脲试剂中的Cu2+作用,产生紫色反应。ABC中的物种都不含有肽键,D中含有两个肽键。
故选D。
【点睛】本题考查有机物检测,对蛋白质的检测试验原理的掌握是解题关键。
2. 大肠杆菌与小麦叶肉细胞结构的主要区别在于前者不具备
A. 细胞壁B. 细胞膜C. 核膜D. 核物质
【答案】C
【解析】
【分析】原核细胞与真核细胞相比,最大的区别是原核细胞没有被核膜包被的成形的细胞核,没有核膜、核仁和染色体;原核细胞只有核糖体一种细胞器,但原核生物含有细胞膜、细胞质等结构,也含有核酸和蛋白质等物质。
【详解】A、大肠杆菌和小麦叶肉细胞均具有细胞壁,A错误;
B、大肠杆菌和小麦叶肉细胞均具有细胞膜,B错误;
C、大肠杆菌是原核细胞,小麦叶肉细胞是真核细胞,原核细胞与真核细胞的主要区别是原核细胞不具备核膜,C正确;
D、大肠杆菌和小麦叶肉细胞均具有核酸,D错误。
故选C。
3. 细胞中含量最多的有机化合物是( )
A. 水B. 淀粉C. 蛋白质D. 糖原
【答案】C
【解析】
【分析】组成生物体的化合物包括有机物和无机物,有机物包括:蛋白质、核酸、糖类和脂质;无机物包括:水、无机盐。组成生物体的化合物中,水是含量最多的化合物,蛋白质是含量最多的有机化合物。
【详解】组成细胞的各种化合物在细胞中的含量不同,活细胞中含量最多的化合物是水(无机物),约占70%~90%,含量最多的有机物是蛋白质,其含量占细胞鲜重的7%~10%,占细胞干重的50%以上,C正确,ABD错误。
故选C。
4. 在下列几组化学元素中,构成细胞膜所必须的元素是( )
A. C、H、OB. C、H、O、P
C. C、H、O、ND. C、H、O、N、P
【答案】D
【解析】
【分析】细胞膜的成分包括脂质、蛋白质和糖类。
【详解】细胞膜的成分包括脂质、蛋白质和糖类。其中脂质主要是磷脂,磷脂的元素组成是C、H、O、N、P,蛋白质包含的元素是C、H、O、N,糖类含C、H、O,因此构成细胞膜所必须的元素是C、H、O、N、P。
故选D。
5. 下列关于生命系统结构层次的叙述,错误的是( )
A. 所有的生物都具有生命系统的各个层次
B. 池塘中的水、阳光等环境因素属于生命系统的一部分
C. 大熊猫研究保护中心都江堰基地中的所有大熊猫个体构成一个种群
D. 一株绿萝的生命系统层次从简单到复杂依次包括细胞、组织、器官和个体
【答案】A
【解析】
【分析】生命系统的结构层次包括细胞、组织、器官、系统、个体、种群、群落、生态系统。植物没有系统,单细胞生物既属于细胞层次又属于个体层次。
种群:一定自然区域内同种生物的全部个体。
【详解】A、大多数的生物具有生命系统的各个层次,植物没有系统,A错误;
B、池塘中的水、阳光等环境因素属于生命系统的一部分,因为生态系统属于生命系统的层次,而生态系统的组成包括生产者、消费者、分解者和非生物的物质和能量,B正确;
C、根据种群定义:大熊猫研究保护中心都江堰基地中的所有大熊猫个体构成一个种群,C正确;
D、一株绿萝的生命系统层次从简单到复杂依次包细胞、组织、器官和个体,植物没有系统,D正确。
故选A。
6. 慢跑是一种健康的有氧运动。在有氧呼吸的三个阶段中,消耗氧气的是( )
A. 第一阶段B. 第二阶段
C. 第三阶段D. 第二、三阶段
【答案】C
【解析】
【分析】
有氧呼吸的第一阶段是葡萄糖分解产生丙酮酸和还原氢,同时产生少量能量,发生的场所是细胞质基质;第二阶段是丙酮酸和水反应产生二氧化碳和还原氢,释放少量能量,发生的场所是线粒体基质;第三阶段是还原氢与氧气结合生成水,释放大量能量,发生的场所是线粒体内膜。
【详解】A、有氧呼吸的第一阶段的反应物是葡萄糖,不消耗氧气,A错误;
B、有氧呼吸的第二阶段的反应物是丙酮酸和水,不消耗氧气,B错误;
C、有氧呼吸的第三阶段是还原氢与氧气结合生成水,因此氧气消耗发生在有氧呼吸的第三阶段,C正确;
D、有氧呼吸的第一和第二阶段都不消耗氧气,D错误。
故选C。
7. 在生物体中脂肪比糖类更适于做储能物质,下列说法错误的是( )
A. 同质量的脂肪比糖类含能量更多
B. 脂肪不能被氧化分解,这样有利于长期保存
C. 脂肪中氧的含量低于糖类,而氢的含量更高
D. 必要时,脂肪可分解供能,并大量转化为糖类
【答案】B
【解析】
【分析】解答时从元素种类和产生能量来考虑,葡萄糖中只含有C、H、O,脂肪只含有C、H、O,脂肪和葡萄糖相比,脂肪的C、H比例比葡萄糖的含量高,等量的葡萄糖和脂肪氧化分解时,脂肪耗氧量多,产生的能量多。
【详解】A、脂肪的C、H比例比葡萄糖的含量高,同质量的脂肪比糖类含能量多,A正确;
B、脂肪也是能源物质,也能被氧化分解提供能量,B错误;
C、脂肪的C、H比例比葡萄糖的含量高,氧的含量低于糖,C正确
D、必要时脂肪可直接氧化分解供能,也可转化为糖类供能,D正确。
故选B。
8. 如图表示用放射性元素标记某种氨基酸,追踪不同时间放射性颗粒在细胞中的分布情况,则在此过程中不可能合成的物质是( )
A. 唾液淀粉酶B. 与呼吸作用有关的酶
C. 胰岛素D. 血浆蛋白
【答案】B
【解析】
【分析】分泌蛋白合成与分泌过程:核糖体合成蛋白质→内质网进行粗加工→内质网“出芽”形成囊泡→高尔基体进行再加工形成成熟的蛋白质→高尔基体“出芽”形成囊泡→细胞膜,整个过程还需要线粒体提供能量。
【详解】A、唾液淀粉酶是消化酶,属于分泌蛋白,合成依次经过:核糖体的内质网、高尔基体,将蛋白质分泌到细胞外,A正确;
B、与细胞呼吸有关的酶,在核糖体上合成,经内质网加工,在细胞内起作用,不需要高尔基体加工,B错误;
C、胰岛素是蛋白质激素,属于分泌蛋白,合成依次经过:核糖体的内质网、高尔基体,将蛋白质分泌到细胞外,C正确;
D、血浆蛋白属于分泌蛋白,合成依次经过:核糖体的内质网、高尔基体,将蛋白质分泌到细胞外,D正确。
故选B。
9. 渗透装置中的半透膜只允许水分子通过,S1是蔗糖溶液,S2为蒸馏水,一段时间后漏斗内液面不再升高,长颈漏斗内外液面高度差为Δh。下列相关叙述错误的是( )
A. 实验过程中,液面上升的速率逐渐加快
B. 液面不再升高时,S1的浓度大于S2的浓度
C. Δh的值与半透膜两侧溶液的浓度差有关
D. 植物细胞的原生质层相当于一层半透膜,渗透作用也可发生在植物细胞中
【答案】A
【解析】
【分析】渗透作用发生的条件是具有半透膜,半透膜两侧具有浓度差,渗透平衡时液面差△h与浓度差的大小有关,浓度差越大,△h越大;蔗糖是不能穿过半透膜是分子,图中由于漏斗内的蔗糖溶液浓度高,因此烧杯中的水分子或通过渗透作用进入漏斗,使漏斗内液面升高,渗透平衡时△h会产生压力与漏斗内因溶液浓度差产生的压力的大小相等,因此漏斗内的浓度仍然大于漏斗外。
【详解】A、渗透作用的动力来自半透膜两侧液体的浓度差,液面上升过程中S1和S2的浓度差变小,液面上升速率下降,A错误;
B、渗透平衡时△h会产生压力与漏斗内因溶液浓度差产生的压力的大小相等,因此漏斗内的浓度仍然大于漏斗外,为S1的浓度大于S2的浓度,B正确;
C、渗透平衡时液面差△h与浓度差的大小有关,浓度差越大,△h越大,C正确;
D、原生质层是成熟植物细胞内的特有结构,包括细胞膜、液泡膜和之间的细胞质,具有选择透过性,相当与半透膜,所以原生质层也可以相当于半透膜,细胞液与外界溶液存在浓度差时,渗透作用也可发生在植物细胞中,D正确。
故选A。
10. 2022年5月,刘畊宏的《本草纲目》健身操火爆全网,带来一股全民跳健身操的热潮。如果我们了解组成细胞的分子等相关知识,也可以指导我们注重营养的均衡,进行科学健身。下列涉及细胞中的化合物的叙述中,合理的是( )
A. 人体摄入的葡萄糖需要水解后才能被小肠上皮细胞吸收
B. 糖类在供应充足的情况下可以大量转化为脂肪,脂肪也容易大量转化为糖类
C. 生物大分子都是以碳链为基本骨架的单体连接而成的多聚体
D. 变性后的蛋白质不能再与双缩脲试剂产生紫色反应
【答案】C
【解析】
【分析】糖、蛋白质、核酸都是生物大分子,都是由许多基本组成单位连接而成,例如组成多糖的单体是单糖,组成蛋白质的单体是氨基酸,组成核酸的单体是核苷酸。每一个单体都以若干个相连的碳原子构成的碳链为基本骨架,由许多单体连接成多聚体。
【详解】A、葡萄糖是单糖,不能再被进一步水解,故人体摄入的葡萄糖可直接被小肠上皮细胞吸收,A错误;
B、糖类在供应充足的情况下可以大量转化为脂肪,而脂肪一般只在糖类代谢发生障碍,引起供能不足时,才会分解供能,并且不能大量转化为糖类,B错误;
C、生物大分子是由单体构成多聚体,每一个单体都以若干个相连的碳原子构成的碳链为基本骨架,由许多单体连接成多聚体,即生物大分子都是以碳链为基本骨架的单体连接而成的多聚体,C正确;
D、变性后的蛋白质的空间结构发生了不可逆的改变,但肽键仍然存在,故仍可以与双缩脲试剂产生紫色反应,D错误。
故选C。
11. 原核细胞体积小,结构简单,以下关于原核细胞的叙述,错误的是( )
A. 只有核糖体一种细胞器
B. 不能进行光合作用
C. 拟核区有DNA分子
D. 细胞壁的主要成分不是纤维素
【答案】B
【解析】
【分析】原核细胞不具有以核膜为界限的细胞核。原核生物只具有一种细胞器,核糖体。
【详解】A、原核生物有且只有一种细胞器—核糖体,A正确;
B、部分原核细胞含有光合色素,能进行光合作用,如蓝藻(蓝细菌),B错误;
C、原核细胞的拟核区有环状DNA分子,C正确;
D、原核细胞的细胞壁的主要成分是肽聚糖,D正确。
故选B。
12. 下列关于熟鸡蛋的叙述,正确的是
A. 熟鸡蛋中蛋白质的肽键断裂导致其空间结构改变
B. 相对于生鸡蛋,熟鸡蛋更容易水解
C. 熟鸡蛋中的蛋白质不能与双缩脲试剂发生紫色反应
D. 熟鸡蛋中的蛋白质仍能承担主要的生命活动
【答案】B
【解析】
【分析】蛋白质的基本组成单位是氨基酸,氨基酸通过脱水缩合反应形成肽链,进而形成蛋白质。蛋白质受热变性是蛋白质受热时其空间结构发生改变,肽键没有断裂。
【详解】A、蛋白质变性是蛋白质的空间结构改变,不会破坏肽键,A错误;
B、高温会使蛋白质的空间结构变得松散,容易被蛋白酶水解,B正确;
C、熟鸡蛋中的蛋白质的肽键没有被破坏,仍能与双缩脲试剂发生紫色反应,C错误;
D、高温能破坏蛋白质分子的空间结构,使蛋白质发生变性,因此熟鸡蛋中的蛋白质已经失去活性,D错误。
故选B。
13. 下列关于细胞的分化、衰老、凋亡的叙述,不正确的是( )
A. 在细胞衰老的过程中,细胞核的体积不断增大
B. 高度分化的细胞不具有分裂能力,故细胞核中的DNA不存在解旋的现象
C. 细胞分化是基因选择性表达的结果,但基因选择性表达不一定导致细胞分化
D. 细胞生长过程中体积增大,但相对表面积变小,与外界环境进行物质交换的效率降低
【答案】B
【解析】
【分析】1、在个体发育中,由一个或一种细胞增殖产生的后代,在形态结构和生理功能上发生稳定性的差异的过程称为细胞分化。细胞分化是一种持久性的变化,细胞分化不仅发生在胚胎发育中,而是在一生都进行着,以补充衰老和死亡的细胞。
2、对多细胞生物而言,细胞的衰老和死亡与机体的衰老和死亡是两个不同的概念,机体的衰老并不等于所有细胞的衰老,但是细胞的衰老又是同机体的衰老紧密相关的。
3、细胞凋亡:由基因决定的细胞自动结束生命的过程,也常被称为细胞编程性死亡,是一种自然现象。细胞凋亡的意义:完成正常发育,维持内部环境的稳定,抵御外界各种因素的干扰。
【详解】A、在细胞衰老的过程中,细胞减小,细胞核的体积不断变大,A正确;
B、高度分化的细胞不具有分裂能力,但仍能合成蛋白质,而蛋白质的合成包括转录和翻译两个过程,其中转录过程是以DNA分子的一条链为模板的,因此细胞核中的DNA存在解旋的现象,B错误;
C、细胞分化是基因选择性表达的结果,但基因的选择性表达不一定导致细胞分化,如细胞凋亡过程中也有基因的选择性表达等,C正确;
D、细胞生长过程中体积增大,其表面积与体积的比(相对表面积)减小,与外界环境进行物质交换的效率降低,D正确。
故选B。
14. 细胞会经历生长、分化、衰老和死亡等生命历程。相关叙述正确的是( )
A. 肝细胞在分裂间期经适度的生长后,细胞的体积有所增大
B. 骨髓干细胞中遗传物质发生改变后,可分化为“胰岛样”细胞
C. 黑色素细胞中酪氨酸酶等所有酶活性下降后,导致细胞衰老
D. 某些被病原体感染的细胞被免疫系统识别后,导致细胞坏死
【答案】A
【解析】
【分析】1、细胞分化:在个体发育中,由一个或一种细胞增殖产生的后代,在形态、结构、生理功能上发生稳定性差异的过程。
2、细胞凋亡是由基因决定的程序死亡的过程。细胞凋是生物体正常的生命历程,对生物体是有利的,而且细胞凋亡贯穿于整个生命历程。细胞凋亡是生物体正常发育的基础,能维持组织细胞数目的相对稳定,是机体的一种自我保护机制。在成熟的生物体内,细胞的自然更新、被病原体感染的细胞的清除,是通过细胞凋亡完成的。
3、衰老细胞的特征: 细胞内水分减少,细胞萋缩,体积变小,但细胞核体积增大,染色质固缩,染色加深;; 细胞膜通透性功能改变,物质运输功能降低;细胞色素随着细胞衰老逐渐累积; 有些酶的活性降低;呼吸速度减慢,新陈代谢减慢。
【详解】A、细胞在分裂间期会进行适度的生长,同时合成相关蛋白质,进行遗传物质的复制,细胞的体积有所增大,A正确;
B、细胞分化过程中遗传物质不发生改变,B错误;
C、细胞衰老时多种酶活性,C错误;
D、被病原体感染的细胞的清除属于细胞凋亡,D错误。
故选A。
15. 下列关于细胞或细胞结构的叙述,错误的有( )
A. 高等植物的成熟细胞的液泡和细胞质基质中都含有无机盐和糖类
B. 真核细胞的细胞骨架和生物膜系统都与物质运输、能量转换和信息传递有关
C. 高倍显微镜下的动物细胞,能观察到细胞膜的亚显微结构
D. 线粒体通过形成嵴增加了与有氧呼吸相关的酶的附着位点
【答案】C
【解析】
【分析】线粒体是双层膜结构的细胞器,是有氧呼吸的主要场所,其内膜向内突出折叠形成嵴,大大增大了线粒体内膜面积,为与有氧呼吸相关的酶的附着提供位点;液泡是植物细胞具有的细胞器,内有糖类、无机盐、色素和蛋白质等。
【详解】A、高等植物的成熟细胞的液泡中含有糖类、无机盐、色素和蛋白质等;细胞质基质中含有无机盐、糖类、多种酶、多种原料和产物,A正确;
B、真核细胞的细胞骨架与细胞分裂、分化、运动以及物质运输、能量转换和信息传递等生命活动密切相关;生物膜系统在细胞与外部环境进行物质运输、能量转化和信息传递中起决定性作用,B正确;
C、光学显微镜下看不到细胞膜亚显微结构,亚显微结构属于电子显微镜观察的结果,C错误;
D、线粒体是双层膜结构的细胞器,是有氧呼吸的主要场所,其内膜向内突出折叠形成嵴,大大增大了线粒体内膜面积,为与有氧呼吸相关的酶的附着提供位点,D正确。
故选C。
16. 下列关于蛋白质的叙述,正确的是( )
A. 蛋白质都含有碳、氢、氧,氮四种元素
B. 蛋白质分子都由多条肽链组成
C. 马铃薯匀浆不含蛋白质,不能作为检测蛋白质的实验材料
D. 蛋白质空间结构发生改变就会不可逆地失去生物学活性
【答案】A
【解析】
【分析】
1、构成蛋白质的基本组成元素:C、H、O、N(有的还有P、S等)。
2、蛋白质与双缩脲试剂发生作用,产生紫色反应。
3、蛋白质的变性:受热、酸碱、重金属盐、某些有机物(乙醇、甲醛等)、紫外线等作用时蛋白质可发生变性,失去其生理活性;变性是不可逆过程,是化学变化过程。
【详解】A、蛋白质的基本单位氨基酸都含有C、H、O、N等,故蛋白质都含有碳、氢、氧、氮四种元素,A正确;
B、蛋白质分子可以由一条或多条肽链组成,B错误;
C、马铃薯匀浆含有蛋白质,能作为检测蛋白质的实验材料,C错误;
D、结构决定功能,因此蛋白质的空间结构一旦发生改变,便会导致功能改变,但不一定会失去生物学活性,如酶和底物结合时,酶的结构发生改变,但是酶并没有失活,蛋白质的空间结构发生不可逆的改变才会失活,D错误。
故选A。
17. 下列关于生物大分子的叙述,错误的是( )
A. 碳骨架是组成生物体有机物的结构基础B. 糖类的作用是仅为生物体提供能量
C. 脂质可用于生物体储存能量D. 核酸是生物体储存遗传信息的物质
【答案】B
【解析】
【分析】生物大分子包括蛋白质、多糖和核酸等,有的脂质参与生命活动的调节,如性激素的化学本质为脂质,参与生命活动的调节;糖类是生物体主要的能源物质,细胞膜上的糖蛋白具有识别功能。
【详解】A、生物体中的多种有机物如蛋白质、多糖、核酸等,都以碳链为基本骨架,即组成上述有机物的结构基础是碳骨架,A正确;
B、糖类除能为生物体提供能量外,还可参与构成细胞结构,如纤维素可参与构成植物细胞壁,B错误;
C、脂质包括脂肪、磷脂和固醇,其中脂肪可用于生物体储存能量,C正确;
D、核酸是生物体储存遗传信息的物质,包括DNA和RNA两种,D正确。
故选B。
18. 下列有关细胞的组成、结构和功能的说法,正确的是
A. 生物体内的糖类绝大多数以单糖的形式存在
B. 真核细胞的细胞骨架与物质运输、能量转换等生命活动密切相关
C. 大肠杆菌含有2种核酸分子,但DNA是其主要的遗传物质
D. 酵母菌中能产生水的细胞器有线粒体、核糖体和叶绿体
【答案】B
【解析】
【分析】1、生物体内的糖类绝大多数以多糖的形式存在。淀粉和纤维素是植物体内的多糖,糖原是动物体内的多糖。
2、细胞生物可分为真核生物和原核生物。真核细胞和原核细胞的遗传物质都是DNA。大肠杆菌属于原核生物,体内只有核糖体一种细胞器;酵母菌是单细胞真菌属于真核生物,体内有多种复杂的细胞器。叶绿体是光合作用的场所,在光合作用中有水生成。但叶绿体是植物细胞特有的细胞器,酵母菌不含有。线粒体是有氧呼吸的主要场所,有氧呼吸过程中有水生成。核糖体是真原核细胞共有的细胞器,是蛋白质合成的场所,在这一过程中有水的生成。
3、细胞骨架是由蛋白质纤维组成的网架结构,与细胞运动、分裂、分化以及物质运输、能量转换、信息传递等生命活动密切相关。
【详解】A、据分析可知:生物体内的糖类绝大多数以多糖的形式存在,A错误;
B、据分析可知:真核细胞的细胞骨架与物质运输、能量转换等生命活动密切相关,B正确;
C、大肠杆菌是原核生物,细胞中含有DNA和RNA两种核酸,其中DNA是大肠杆菌是遗传物质,C错误;
D、据分析知:线粒体、核糖体和叶绿体三种细胞器上进行的生命活动都能产生水,酵母菌中不含有叶绿体,D错误。
故选B。
19. 下图为某酶在不同温度下反应曲线和时间的关系,从图中不能获得的信息是
A. 酶反应的最适温度B. 酶活性与时间的关系
C. 酶反应生成物量与时间的关系D. 酶活性与温度的关系
【答案】B
【解析】
【详解】A、由以上分析可知,该酶反应的适宜温度为40℃,A正确;
B、该图只能体现酶活性与温度的关系,不能体现酶活性与时间的关系,B错误;
C、图中横坐标为时间,纵坐标为生成物量,所以图示表示的是酶促反应生成物量与时间的关系,C正确;
D、该图能说明酶的活性跟温度的关系,D正确。
故选B。
20. 许多科学家认为,线粒体起源于原始真核细胞内共生的细菌。线粒体的祖先:原线粒体则是一种革兰氏阴性菌,当这种细菌被原始真核细胞吞噬后,即与宿主细胞间形成互利的共生关系,原始真核细胞利用这种细菌 (原线粒体) 充分供给能量,而原线粒体从宿主细胞获得更多的原料。具体演化过程可用如图表示。下列相关叙述,不正确的是( )
A. 古代厌氧真核细胞吞噬需氧原核细胞的过程,体现了细胞膜的结构特点
B. 原核细胞和线粒体的 DNA 都是裸露的环状结构,这一事实能支持该学说
C. 利用该学说可解释线粒体的内、外膜的化学成分和功能不同
D. 原始真核细胞吞噬革兰氏阴性菌后使其解体,解体后物质组装成线粒体
【答案】D
【解析】
【分析】线粒体是半自主性细胞器,线粒体内具有核糖体,能进行某些基因的表达,故存在以mRNA为模板合成肽链的翻译过程。
【详解】A、古代厌氧真核细胞吞噬需氧原核细胞的过程是胞吞,细胞膜内陷,体现了细胞膜的结构特点具有一定的流动性,A正确;
B、原核细胞和线粒体的 DNA 都是裸露的环状结构,被吞噬的细菌演化成线粒体,这一事实能支持该学说,B正确;
C、线粒体的外膜蛋白质种类较少,内膜有有氧呼吸第三阶段的酶,利用该学说可解释线粒体的内、外膜的化学成分和功能不同,C正确;
D、题中材料表明,原始真核细胞吞噬革兰氏阴性菌后使其演化为线粒体,D错误。
故选D。
21. 下列关于高等植物细胞内色素的叙述,正确的是( )
A. 所有植物细胞中都含有4种色素
B. 叶绿体中的色素能够溶解在有机溶剂无水乙醇中
C. 叶绿素和类胡萝卜素都可以吸收红光和蓝紫光
D. 叶绿体中只有叶绿素吸收的光能才能用于光合作用
【答案】B
【解析】
【分析】叶绿体中的色素有4种,胡萝卜素,叶黄素,叶绿素a和叶绿素b;类胡萝卜素吸收蓝紫光,叶绿素可以吸收红光和蓝紫光;叶绿体中色素提取的原理是:叶绿体中的色素能够溶解在有机溶剂中。
【详解】A、绿色植物的叶肉细胞中一般含有4种色素,A错误;
B、叶绿体中的色素能够溶解在有机溶剂无水乙醇中,B正确;
C、类胡萝卜素吸收蓝紫光,叶绿素可以吸收红光和蓝紫光,C错误;
D、类胡萝卜素和叶绿素吸收的光能都可以用于光合作用,D错误。
故选B。
【点睛】熟知叶绿体中色素的种类和功能是解答本题的关键。
22. 下列关于细胞器的叙述错误的是( )
A. 高尔基体是蛋白质等生物大分子合成、加工的场所和运输的通道
B. 中心体在动物细胞有丝分裂间期完成倍增
C. 液泡和叶绿体都具有膜结构,其内含有色素和蛋白质
D. 溶酶体内含有多种酶,能分解衰老、损伤的细胞器
【答案】A
【解析】
【分析】1.内质网是细胞内表面积最大的膜结构。内质网的功能是蛋白质的加工运输以及与脂质合成有关;
2.溶酶体是“消化车间”,内部含有多种水解酶,能分解衰老、损伤的细胞器,吞噬并杀死侵入细胞的病毒或病菌。被溶酶体分解后的产物,如果是对细胞有用的物质,细胞可以再利用,废物则被排出细胞外。溶酶体中的水解酶是蛋白质,在核糖体上合成。
3.中心体存在于动物细胞和低等植物细胞中,与细胞的有丝分裂有关。
【详解】A、内质网是一个单层膜的管道系统,是细胞内蛋白质等大分子物质的合成、加工场所和运输通道,A错误;
B、中心体是一种无膜结构的细胞器,存在于动物和某些低等植物的细胞里,在有丝分裂间期完成倍增,B正确;
C、液泡中含有花青素,叶绿体中含有叶绿素和类胡萝卜素,即二者结构中都含有色素,而蛋白质是几乎所有细胞结构都含有的物质,C正确;
D、溶酶体是细胞的“消化车间”,内部含有水解酶,能分解衰老、损伤的细胞器,并能吞噬并杀死侵入细胞的病毒或细菌,D正确。
故选A。
23. 下列关于细胞全能性的叙述,正确的是( )
A. 人体的任何一个细胞都具有全能性
B. 蜥蜴受攻击断尾后重新长出尾部,体现了细胞的全能性
C. 小鼠骨髓造血干细胞形成各种血细胞,体现了细胞的全能性
D. 利用离体的植物组织、细胞培育花卉,所依据的原理是细胞具有全能性
【答案】D
【解析】
【分析】细胞的全能性是指已经分化的细胞仍然具有发育成完整个体的潜能。细胞具有全能性的原因是细胞含有该生物全部的遗传物质。细胞的全能性以产生个体为标志,若无个体产生,则不能体现细胞的全能性。
【详解】A、人成熟的红细胞没有细胞核和众多细胞器,不具有遗传物质,不具有全能性,A错误;
BC、蜥蜴受攻击断尾后重新长出尾部、小鼠骨髓造血干细胞形成各种血细胞是细胞分化的结果,不能体现细胞的全能性,BC错误;
D、利用离体的植物组织、细胞培育花卉,所依据的原理是细胞具有全能性,D正确。
故选D。
24. 如图表示不同CO2浓度和光照强度对某植物光合作用影响的实验结果,其中甲组处于高CO2浓度下,乙组处于大气CO2浓度下。不考虑CO2浓度和光照强度对呼吸作用的影响。下列叙述错误的是( )
A. 光照强度为 时,甲、乙两组植物主要释放的气体相同
B. 图中两条曲线之间的垂直距离可表示甲、乙两组植物总光合速率的差值
C. 由实验结果可知,CO2浓度较高时会抑制该植物的光合作用
D. 光照强度为 时乙组植物暗反应消耗C3的速率快于光照强度为 时
【答案】A
【解析】
【分析】1、光合作用:①光反应场所在叶绿体类囊体薄膜,发生水的光解、ATP和NADPH的生成;②暗反应场所在叶绿体的基质,发生CO2的固定和C3的还原,消耗ATP和NADPH。
2、影响光合作用强度的外界因素:空气中二氧化碳的浓度,土壤中水分的多少,光照的长短与强弱、光的成分以及温度的高低等,都是影响光合作用强度的外界因素。光合作用强度可以通过测定一定时间内原料消耗量或产物生成的数量来定量地表示。
【详解】A、光照强度为100μml·m-2·s-1时,甲组植物的净光合速率小于0,呼吸速率大于光合速率,主要释放CO2,乙组植物的净光合速率大于0,呼吸速率小于光合速率,主要释放O2,A错误;
B、图中两条曲线之间的垂直距离反映的是甲、乙两组植物净光合速率的差值,由图可知,甲、乙两组植物的呼吸速率相等,所以图中两条曲线之间的垂直距离可表示甲、乙两组植物总光合速率的差值,B正确;
C、甲组处于高CO2浓度下,乙组处于大气CO2浓度下,由图可知,实验过程中乙组植物的净光合速率一直高于甲组植物,说明高CO2浓度能抑制该植物的光合作用,C正确;
D、与光照强度为200μml·m-2·s-1相比,光照强度为500μml·m-2·s-1时乙组植物光反应产生的ATP和NADPH更多,暗反应消耗C3的速率更快,D正确。
故选A。
25. 某多肽有20个氨基酸,其中天门冬氨酸4个,分别位于第5、6、15、20位(如图所示);肽酶X专门作用于天门冬氨酸羧基端的肽键,肽酶Y专门作用于天门冬氨酸氨基端的肽键,下列相关叙述正确的是( )
A. 肽酶X完全作用后产生的多肽中氧原子数目比20肽少了1个
B. 该20肽游离的氨基和羧基至少各为1个和4个
C. 肽酶Y完全作用后产生的多肽共含有氨基酸19个
D. 该20肽含有的氨基酸的种类最多有16种
【答案】A
【解析】
【分析】分析题图:图示为20肽,其中天门冬氨酸4个,分别位于第5、6、15、20位。肽酶X专门作用于天门冬氨酸羧基端的肽键,用该酶可以断裂3个肽键;肽酶Y专门作用于天门冬氨酸氨基端的肽键,用肽酶Y处理,会断开4个肽键。
【详解】A、肽酶X专门作用于天冬氨酸羧基端的肽键,肽酶X完全作用该多肽链后,共断裂3个肽键(分别位于第5和6、6和7、15和16位氨基酸之间),其中第6位天冬氨酸会脱离肽链,其中断裂3个肽键的过程中消耗了3个水分子(所得产物较原20肽增加3个氧原子),而每个天冬氨酸分子中含有4个氧原子,即肽酶X完全作用后产生的多肽中氧原子数目比20肽少4-3=1个,A正确;
B、由题图可知,每个天门冬氨酸的R基中含1个游离的羧基,其他氨基酸的R基中也可能含有游离的氨基或羧基,因此该20肽至少含有游离的氨基=肽链数=1个、至少含有游离的羧基=肽链数+四个天门冬氨酸的R基中的羧基=1+4=5个,B错误;
C、肽酶Y专门作用于天冬氨酸氨基端的肽键,肽酶Y完全作用该多肽链后,共断开4个肽键(分别位于第4和5、5和6、14和15、19和20位氨基酸之间),其中的第5位和第20位天冬氨基酸会脱离肽链,即肽酶Y完全作用后产生的多肽共含有氨基酸数=20-2=18个,C错误;
D、该20肽含有天门冬氨酸4个,其他氨基酸总共16个,则含有的氨基酸的种类最多有17种,D错误。
故选A。
26. 下列关于生物膜结构的说法,不正确的是( )
A. 真核细胞内相关膜结构之间能相互转化与生物膜的流动性有关
B. 在光学显微镜下可以看到生物膜具有“暗—亮—暗”的三层结构
C. 生物膜的静态结构模型不能解释细胞的生长现象
D. 生物膜的流动性与细胞完成物质运输、生长、分裂、运动等功能密切相关
【答案】B
【解析】
【分析】流动镶嵌模型:磷脂构成了细胞膜的基本骨架。蛋白质分子有的镶在磷脂双分子层表面,有的部分或全部嵌入磷脂双分子层中,有的横跨整个磷脂双分子层。三层结构模型认为生物膜结构是蛋白质-脂质-蛋白质,且认为蛋白质在膜中的分布是均匀的、固定的。
【详解】A、由于生物膜的流动性,真核细胞内相关膜结构之间可以相互转化,A正确;
B、只有在电镜下才可看到生物膜“暗—亮—暗”的三层结构,B错误;
C、生物膜的静态结构模型无法解释细胞的生长、变形虫的变形运动等现象,C正确;
D、细胞完成物质运输、生长、分裂、运动等功能依赖于生物膜的流动性,D正确。
故选B。
27. 美国科学家阿格雷和麦金农因研究细胞膜中的通道蛋白获得了诺贝尔奖,通道蛋白分为两大类:水通道蛋白和离子通道蛋白,阿格雷成功分离出了水通道蛋白,麦金农测出了K+通道蛋白的立体结构。下图为肾小管上皮细胞重吸收水分和K+通道蛋白的立体结构的示意图。下列与通道蛋白有关的叙述错误的是( )
A. 水通道蛋白往往贯穿于磷脂双分子层中
B. 抗利尿激素能促进肾小管上皮细胞利用水通道蛋白重吸收水分
C. K+通道蛋白运输物质的方式为协助扩散,不需要消耗ATP
D. 通道蛋白运输时没有选择性,比通道直径小的物质可自由通过
【答案】D
【解析】
【分析】分析题图:水通道蛋白往往贯穿于磷脂双分子层中;K+可从高浓度到低浓度运输,故K+通道蛋白运输物质的方式为协助扩散。
【详解】A、通过左侧的图可知,细胞膜的基本骨架是磷脂双分子层,水通道蛋白往往贯穿于磷脂双分子层中,水分子可借助水通道蛋白运输,A正确;
B、抗利尿激素可以促进肾小管对水的重吸收速度加快,该过程是通过水通道蛋白实现的,B正确;
C、由题图可知,K+可从高浓度到低浓度运输,故K+通道蛋白运输物质的方式为协助扩散,不需要消耗ATP,C正确;
D、通道蛋白运输物质时具有选择性,如水通道蛋白只能运输水分,钾离子通道蛋白只能运输钾离子,D错误。
故选D。
28. 气孔是植物表皮所特有的结构之一,通常由两个保卫细胞构成,其结构如下图所示。为观察不同浓度的蔗糖溶液对气孔开闭的影响,制作夹竹桃叶上表皮临时装片,用三种不同浓度的溶液处理一段时间后,水分交换达到平衡,结果如下图所示:①气孔开度不变;②气孔关闭;③气孔开度明显增大(注:实验材料中的保卫细胞细胞液初始浓度相等,整个实验过程中细胞均保持活性且蔗糖不能进入保卫细胞),下列叙述正确的是( )
A. 实验开始时,3种蔗糖溶液浓度高低为②>①>③
B. 水分交换达到平衡时,①②③中细胞液浓度均与外界蔗糖溶液浓度相等
C. 气孔开度增大的过程中,保卫细胞的吸水能力逐渐增强
D. 实验过程中③中最可能观到质壁分离现象
【答案】A
【解析】
【分析】分析图形:加入蔗糖溶液①后,气孔开度不变,说明细胞液浓度等于蔗糖溶液浓度;加入蔗糖溶液②后,气孔关闭,说明细胞失水,细胞液浓度小于蔗糖溶液浓度;加入蔗糖溶液③后,气孔开度明显增大,说明细胞吸水,细胞液浓度大于蔗糖溶液浓度。
【详解】A、由图可知,①气孔不变,②气孔关闭,细胞失水,③气孔变大,细胞吸水,因此三种蔗糖溶液浓度高低为②>①>③,A正确;
B、③细胞吸水,由于细胞壁的支持和保护作用,细胞体积不再增大,但水分交换达到平衡时,是细胞液的浓度大于外界蔗糖溶液的浓度,B错误;
C、气孔开度增大的过程中,细胞在吸水,则细胞液的浓度在逐渐减小,保卫细胞的吸水能力逐渐减弱,C错误;
D、实验过程中②气孔关闭,细胞失水,最可能观察到细胞质壁分离现象,D错误。
故选A。
29. 将某油料作物种子置于适宜温度、充足水分和通气的黑暗环境中培养,此过程中干重的变化情况如图。下列分析正确的是( )
A. 用苏丹Ⅲ染液检测种子中的脂肪可观察到橘黄色颗粒
B. 第0~7天,种子长出幼叶进行光合作用导致干重增加
C. 第8天后,种子干重减少是因为细胞中无机盐含量减少
D. 第8~10天中,种子呼吸等代谢过程减弱导致干重下降
【答案】A
【解析】
【分析】脂肪中氧的含量远远少于糖类,而氢的含量多于糖类。种子在黑暗环境中萌发需要的能量来自于细胞呼吸,细胞呼吸是指细胞内的有机物经过一系列的氧化分解生成二氧化碳或其他产物,释放出能量并生成ATP的过程。
【详解】A、油料作物种子富含脂肪,苏丹Ⅲ染液可将脂肪染成橘黄色。A正确;
B、第0~7天一直是黑暗环境,干重增加不是来自于光合作用,而是来自于种子中脂肪转化为糖类过程中的氧元素比例增加。B错误;
C、第8天后,种子干重减少,是由于细胞呼吸分解有机物释放能量用于种子萌发。C错误;
D、第8~10天中,曲线斜率不变,细胞呼吸速率不变。D错误。
故选A。
30. 将某植物放在透明密闭容器内,给予不同的光照条件,定时检测密闭容器中CO2含量,下列说法错误的是
A. 不同组别的温度必须相同
B. 本实验中该植物生长的适宜光照条件是遮光25%
C. 在遮光75%的条件下,光照强度是限制该植物光合作用的主要因素
D. 100~150s全光照条件下植物固定CO2的总量为4mg
【答案】D
【解析】
【分析】该植物黑暗中CO2变化量即为该植物的呼吸作用强度,由表可知50s内为347-340=7mg;在不同光照条件下,容器内CO2的含量每小时变化不同,在测定范围内减少值即为净光合速率,在遮光75%、遮光25%、全光照条件下该植物净光合速率50s内分别为-2 mg、8mg、4mg。
【详解】A、该实验中,温度为无关变量,应保持一致,A正确;
B、该植物在遮光25%条件下净光合速率最大,为8mg,最适宜植物生长,B正确;
C、在遮光75%的条件下,光照强度较小,光照强度是限制该植物光合作用的主要因素,C正确;
D、由分析可知,100~150s全光照条件下植物的呼吸强度为7mg,净光合速率为4mg,植物固定CO2的总量为总光合速率,为7+4=11mg,D错误。
故选D。
第Ⅱ卷(非选择题)
二、综合题
31. 根据下图所示化合物的结构分析回答下列问题。
⑴该化合物中,①表示___________, ⑦表示________________ 。
⑵该化合物由4个氨基酸失去3个水分子而形成,这种反应叫做________________ 。
⑶该化合物中的氨基酸种类不同,是由R基决定的,其编号是__________________。
⑷该化合物为 ________________,含3个肽键。
【答案】 ①. 氨基 ②. 羧基 ③. 脱水缩合 ④. ②④⑧⑨ ⑤. 四肽
【解析】
【分析】本题结合肽链的示意图考查氨基酸的形成过程和氨基酸的结构,以考查识图能力和基本知识的掌握情况,是基础题。
【详解】(1)图示为多肽的结构,肽链的一端有一个氨基即①,另一端有一个羧基即⑦。
(2)肽链是由氨基酸通过脱水缩合反应生成的。
(3)R基是氨基酸的侧链基团,不同的氨基酸R基不同,图中的R基有②④⑧⑨。
(4)该肽链含3个肽键,由四个氨基酸脱水缩合而成,称作四肽。
【点睛】一个氨基酸至少有一个氨基和一个羧基,并且都有一个氨基和一个羧基连在同一个碳原子上,在这个碳原子上还有一个氢和一个侧链基团即R基。
32. 翟中和院士在其主编的《细胞生物学》中说到,我确信哪怕一个最简单的细胞,也比迄今为止设计出的任何智能电脑更精巧。表达出了细胞经过数亿年的进化,还有太多的未知等待同学们去探索,请同学们欣赏下面几个细胞,并据图回答下列问题([ ]内填序号,横线上填内容):
(1)从结构上来看,图1细胞与图2细胞的根本区别是图1细胞_____。
(2)与人体胰岛细胞相比,图2细胞没有的细胞结构有_____(填名称)。
(3)图2中含有核酸的细胞器有_____(填序号),[ ]_____与植物细胞壁的形成有关,控制植物性状的物质主要位于[ ]_____中,对细胞核的功能较为全面的阐述是_____,⑧为_____其功能是_____
(4)图3中2为_____其化学本质为_____,图3反映的是细胞膜的_____的功能。
(5)广谱青霉素可抑制细菌的增殖,但图4支原体对其并不敏感,推测青霉素对细菌的作用位点为_____。作用于核糖体小亚基的四环素类抗生素可抑制支原体和细菌的增殖,却不会抑制人体细胞的增殖,原因是_____。
【答案】(1)无核膜包被的细胞核
(2)中心体 (3) ①. ②⑥⑪ ②. ③高尔基体 ③. ④细胞核 ④. 细胞核是遗传信息库,是细胞代谢和遗传的控制中心 ⑤. 核仁 ⑥. 与某种RNA的合成以及核糖体的形成有关
(4) ①. 受体 ②. 蛋白质(糖蛋白) ③. 进行细胞间的信息交流
(5) ①. 细胞壁 ②. 真核细胞(人)和原核细胞(支原体、细菌)的核糖体(小亚基)不同
【解析】
【分析】图1为蓝细菌,图2为植物细胞,图3为两个细胞间进行信息交流,图4为支原体,支原体为原核细胞。
【小问1详解】
图1为蓝细菌,属于原核细胞,图2为植物细胞,属于真核细胞,二者的根本区别是原核细胞没有核膜包被的细胞核。
【小问2详解】
图2是植物细胞,人体胰岛细胞是动物细胞,与人体胰岛细胞相比,图2细胞没有的细胞结构有中心体。
【小问3详解】
图2中含有核酸的细胞器有②线粒体、⑥核糖体、⑪叶绿体,③高尔基体与植物细胞壁的形成有关,控制植物性状的物质是DNA,主要分布在④细胞核中;细胞核是遗传信息库,是细胞代谢和遗传的控制中心,⑧为核仁,与某种RNA的合成以及核糖体的形成有关。
【小问4详解】
图3为两个细胞间进行信息交流,图3中2为受体,其化学本质为蛋白质(糖蛋白),图3反映的是细胞膜的进行细胞间信息交流的功能。
【小问5详解】
支原体与细菌都是原核生物,但支原体没有细胞壁,广谱青霉素可抑制细菌的增殖,但支原体对其并不敏感,故推测青霉素对细菌的作用位点为细胞壁;作用于核糖体小亚基的四环素类抗生素可抑制支原体和细菌的增殖,却不会抑制人体细胞的增殖,原因是真核细胞(人)和原核细胞(支原体、细菌)的核糖体(小亚基)不同。
33. 光学显微镜是中学生最常用的实验仪器,下图中7mm、0.5mm表示观察清楚时物镜与观察物之间的距离。请回答下列问题:
(1)图一表示显微镜的物镜,在使用时,应先用图中____(填“甲”或“乙”)镜观察。
(2)一个细小物体若被显微镜放大100倍,这里“被放大100倍”的是细小物体的____
A. 体积B. 表面积
C. 物像的面积D. 长度或宽度
(3)图二表示光学显微镜的一组镜头,显微镜的目镜、物镜组合为ad时,视野相较于较高倍镜下更____(填“亮”或“暗”)。
(4)图三表示蓝细菌的细胞模式图,它的DNA分布在①____,它可以进行光合作用,因此为____生物。
【答案】(1)甲 (2)D
(3)亮 (4) ①. 拟核 ②. 自养
【解析】
【分析】物镜有螺纹口,而目镜无螺纹口,且物镜长短与放大倍数呈正相关,即物镜越长,放大倍数越大,而目镜长短与放大倍数成相反关系,即目镜越长,放大倍数越小;物镜倍数与装片的距离是相反关系,即距离越大,放大倍数越小。
题图分析,图二中,a和b是目镜,且a是低倍镜,b是高倍镜,c、d是物镜,放大倍数越大物镜与装片的距离越近,反之越远,因此图一中甲的放大倍数小于乙。图三为蓝细菌结构模式图。
【小问1详解】
图一表示显微镜的物镜,在使用时,应先用低倍镜观察,找到目标后,再换用高倍镜,即应先用图中甲镜观察,因为甲镜与装片的距离较远。
【小问2详解】
一个细小物体若被显微镜放大100倍,这里“被放大100倍”的是细小物体的长度或宽度,即为线性的放大倍数,即D正确。
故选D。
【小问3详解】
图二表示光学显微镜的一组镜头,显微镜的目镜、物镜组合为ad时,此时的放大倍数为50×,放大倍数较小,实际观察的面积较大,进光量大,因此,视野相较于较高倍镜下更“亮”。
【小问4详解】
图三表示蓝细菌的细胞模式图,它的DNA分布在①拟核中,因为没有核膜包被的细胞核,因而属于原核生物,其细胞中含有叶绿素和藻蓝素,因此它可以进行光合作用,属于自养生物。
三、实验题
34. 为了研究温度对某种酶活性的影响,设置三个实验组:A组(20℃)、B组(40℃)和C组(60℃),测定各组在不同反应时间内的产物浓度(其他条件相同),结果如图。回答下列问题:
(1)生物体内酶的化学本质是_______,其特性有_________(答出两点即可)。
(2)本实验的三个温度条件下,该酶活性最高的是________组。在时间t1之前,如果A组温度提高10℃,那么A组酶促反应速率会________(填“加快”或“不变”或“减慢”),说明判断的理由是_____。
(3)如果在时间t2时,向C组反应体系中增加2倍量的底物,其他条件保持不变,那么在t3时,C组产物总量________,原因是_________。
(4)试简要设计本实验的实验思路:_______。
【答案】(1) ①. 蛋白质或RNA ②. 高效性、专一性、作用条件较温和
(2) ①. B ②. 加快 ③. 在最适温度前,酶催化反应速率随温度升高而加快
(3) ①. 不变 ②. 60℃条件下,t2时酶已失活,即使增加底物,反应产物总量也不会增加
(4)设置A组(20℃)、B组(40℃)和C组(60℃)三组温度梯度,将底物和酶分别调至相应温度下保温一段时间后再混合,保持pH等其他条件相同且适宜,一段时间后测定各组在不同反应时间内的产物浓度。
【解析】
【分析】1、一般来说,酶是活细胞产生的具有催化作用的有机物,其中绝大多数酶是蛋白质,少数是RNA,其特性有高效性、专一性、作用条件较温和。
2、过酸、过碱或温度过高,会使酶的空间结构遭到破坏,使酶永久失活。在0 ℃左右时,酶的活性很低,但酶的空间结构稳定,在适宜的温度下酶的活性会升高。因此,酶制剂适宜在低温下保存。
【小问1详解】
生物体内绝大多数酶的化学本质是蛋白质,少数酶的化学本质是RNA,其特性有高效性、专一性、作用条件较温和。
【小问2详解】
酶催化特定化学反应的能力称为酶活性,酶活性可用在一定条件下酶所催化某一化学反应的速率表示。本实验中,40 ℃时产物浓度达到最大时所用时间最短,所以B组(40 ℃)时该酶活性最高。从曲线图来看,三个温度条件较适合的是40℃,而A组(20℃)低于最适温度,酶催化反应速率随温度的升高而加快。
【小问3详解】
由图,C组(60℃)产物浓度在t2时已经不发生变化,说明此时酶已失活,即使增加底物,产物总量也不会增加。
【小问4详解】
由图可知,该实验的自变量是温度,因变量是产物的含量,无关变量pH、底物的含量等应相同且适宜,所以实验思路是:设置A组(20℃)、B组(40℃)和C组(60℃)三组温度梯度,将底物和酶分别调至相应温度下保温一段时间后再混合,保持pH等其他条件相同且适宜,一段时间后测定各组在不同反应时间内的产物浓度。CO2含量(mg)条件
0s
50s
100s
150s
黑暗
340
347
354
361
遮光75%
340
342
344
346
遮光25%
340
332
324
316
全光照
340
336
332
328
内蒙古自治区赤峰市红山区赤峰实验中学2023-2024学年高二下学期开学生物试题: 这是一份内蒙古自治区赤峰市红山区赤峰实验中学2023-2024学年高二下学期开学生物试题,共4页。
内蒙古自治区赤峰市红山区2023-2024学年高二上学期期末考试生物试题(Word版附解析): 这是一份内蒙古自治区赤峰市红山区2023-2024学年高二上学期期末考试生物试题(Word版附解析),共39页。试卷主要包含了 考试结束后将答题卡收回等内容,欢迎下载使用。
内蒙古赤峰市红山区2023-2024学年高一上学期期末考试生物试卷(含答案): 这是一份内蒙古赤峰市红山区2023-2024学年高一上学期期末考试生物试卷(含答案),共21页。试卷主要包含了单选题,三阶段等内容,欢迎下载使用。

