2021-2022学年广东省深圳市龙岗区九年级上学期化学期中试题及答案
展开第一部分 选择题(共20分)
一、单项选择题:(共12小题,1~8每小题1.5分,9~12每小题2分,共20分。在每小题给出的四个选项中,只有一项是符合题目要求的。)
1. 化学与人们日常生活中的衣、食、住、行紧密相关。下列过程中涉及化学变化的是
A. 量体裁衣B. 米饭变馊C. 切割瓷砖D. 轮胎爆炸
【答案】B
【解析】
【详解】A、量体裁衣过程,只是形状的改变,没有新物质生成,属于物理变化,故A不正确;
B、米饭变馊过程,有微生物等新物质生成,属于化学变化,故B正确;
C、切割瓷砖过程,只是形状的改变,没有新物质生成,属于物理变化,故C不正确;
D、轮胎爆炸是气体膨胀导致的,没有新物质生成,属于物理变化,故D不正确。
故选B。
2. “绿色化学又称环境友好化学”要求从根本上减少乃至杜绝污染。下列措施或行为符合这一理念的是
A. 实验剩余的药品应放回原瓶B. 研究、开发、利用氢能源
C. 所有垃圾集中焚烧处理D. 工业废水集中直接排入海洋
【答案】B
【解析】
【详解】A、实验剩余的药品放回原瓶,会污染原试剂,不符合“绿色化学”理念,故A错误;
B、氢气燃烧放出大量的热,且燃烧产物是水,不污染环境,所以研究、开发、利用氢能源符合“绿色化学”理念,故B正确;
C、所有垃圾集中焚烧处理,焚烧垃圾会产生大量污染,,不符合“绿色化学”理念,故C错误;
D、工业废水含有有毒、有害物质,直接排入海洋会引起海水的污染,使大量的水生生物死亡,不符合“绿色化学”理念,故D错误。
故选B。
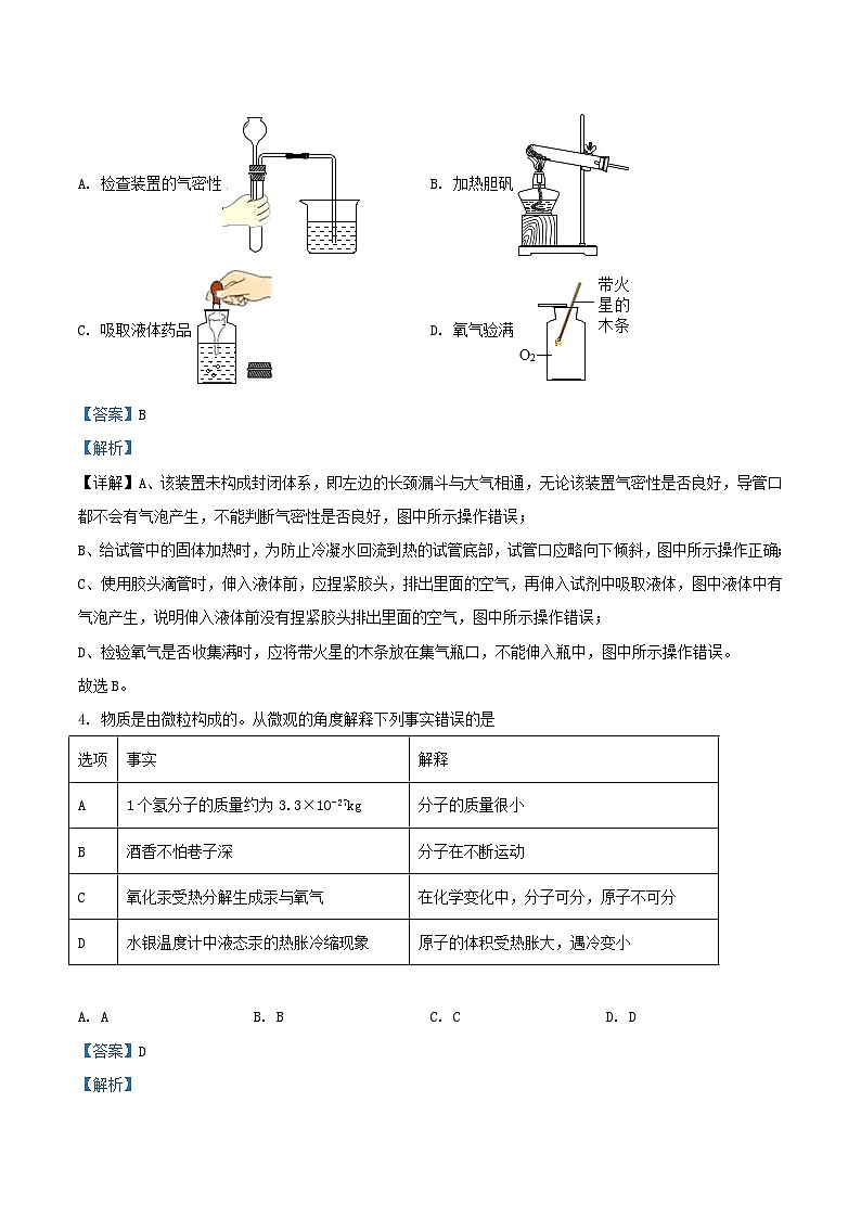
3. 实验是学习化学的一条重要途径。下列实验操作正确的是
A. 检查装置的气密性B. 加热胆矾
C. 吸取液体药品D. 氧气验满
【答案】B
【解析】
【详解】A、该装置未构成封闭体系,即左边的长颈漏斗与大气相通,无论该装置气密性是否良好,导管口都不会有气泡产生,不能判断气密性是否良好,图中所示操作错误;
B、给试管中的固体加热时,为防止冷凝水回流到热的试管底部,试管口应略向下倾斜,图中所示操作正确;
C、使用胶头滴管时,伸入液体前,应捏紧胶头,排出里面的空气,再伸入试剂中吸取液体,图中液体中有气泡产生,说明伸入液体前没有捏紧胶头排出里面的空气,图中所示操作错误;
D、检验氧气是否收集满时,应将带火星的木条放在集气瓶口,不能伸入瓶中,图中所示操作错误。
故选B。
4. 物质是由微粒构成的。从微观的角度解释下列事实错误的是
A. AB. BC. CD. D
【答案】D
【解析】
【详解】A、1个氢分子的质量约为,说明分子的质量很小,该选项解释正确;
B、酒香不怕巷子深,是因为酒精中含有的分子是在不断运动的,向四周扩散,使人们闻到酒香,该选项解释正确;
C、氧化汞受热分解生成汞和氧气,是因为氧化汞分子分裂成了汞原子和氧原子,然后汞原子聚集成金属汞,氧原子重新组合成氧分子,氧分子聚集成氧气,该事实说明在化学变化中分子可分,原子不可分,该选项解释正确;
D、水银温度计中液态汞的热胀冷缩现象,是因为汞原子间的间隔(而不是体积)随温度的变化而改变,该选项解释错误。
故选D。
5. 举握化学用语是学好化学的关键。下列化学用语表述正确的是
A. 铝元素:ALB. 2个氮原子:N2
C. 氧化铁的化学式:Fe2O3D. 2个镁离子:2Mg+2
【答案】C
【解析】
【详解】A、由两个字母表示的元素符号,第一个字母大写,第二个字母小写,则铝元素:Al,故A不正确;
B、由原子的表示方法,用元素符号来表示一个原子,表示多个该原子,就在其元素符号前加上相应的数字,2个氮原子:2N,故B不正确;
C、氧化铁中氧元素的化合价为-2价,铁元素的化合价为+3价,则氧化铁的化学式:Fe2O3,故C正确;
D、由离子的表示方法,在表示该离子的元素符号右上角,标出该离子所带的正负电荷数,数字在前,正负符号在后,带1个电荷时,1要省略。若表示多个该离子,就在其元素符号前加上相应的数字,则2个镁离子:2Mg2+,故D不正确。
故选C。
6. 下列与氧气相关的说法中正确的是
A. 制取:工业上可采用分离液态空气制取氧气,利用了氧气的物理性质
B. 组成:氧气与臭氧的组成元素相同,则两者的化学性质相同
C. 用途:氧气能支持燃烧,可用作燃料
D. 存在:鱼虾能在水中生存,说明氧气易溶于水
【答案】A
【解析】
【详解】A、空气主要是由氮气和氧气组成的,二者沸点不同,因此工业上可以用分离液态空气法制取氧气,这是利用了氧气的物理性质,该选项说法正确;
B、氧气与臭氧的组成元素相同,但是分子构成不同,两者的化学性质不同,该选项说法错误;
C、氧气能支持燃烧,但不具有可燃性,不可用作燃料,该选项说法错误;
D、鱼虾能在水中生存,说明水中溶有氧气,但不能说明氧气的溶解性,氧气不易溶于水,该选项说法错误。
故选A。
7. 下图硒元素在周期表中的信息及其原子结构示意图,对该元素的认识正确的是
A. X=34,m=8B. 硒的相对原子质量为78.96g
C. 元素周期表中,硒元素位于第四周期D. 硒元素属于金属元素
【答案】C
【解析】
【详解】A、在元素周期表中,元素名称左上角数字表示原子序数,原子序数=质子数=34,故X=34,在原子中,质子数=核外电子数,34=2+8+m+6,m=18,不符合题意;
B、在元素周期表中,元素名称下方的数字表示相对原子质量,相对原子质量是一个比值,单位为“1”,常省略不写,故硒的相对原子质量为78.96,不符合题意;
C、硒原子核外有四个电子层,位于第四周期,符合题意;
D、由“石”字旁可知,硒元素属于非金属元素,不符合题意。
故选C。
8. “宏观一微观一符号”三重表征是化学独特的表示物质及其变化的方法。下图为某化学反应的微观模型图,“ ”表示氧原子,“ ”表示碳原子,则下列说法正确的是
A. 该反应前后分子个数不变B. 该反应的两种反应物都为单质
C. 该反应属于化合反应D. 反应前的各物质中氧元素均为-2价
【答案】C
【解析】
【分析】由反应的微观模型图可知,反应为一氧化碳和氧气生成二氧化碳。
【详解】A、由反应的微观模型图可知,反应前有3个分子,反应后有2个分子,则该反应前后分子个数发生变化,故A不正确;
B、反应物为一氧化碳和氧气,一氧化碳为化合物,氧气为单质,故B不正确;
C、反应为一氧化碳和氧气生成二氧化碳,反应符合多变一,该反应属于化合反应,故C正确;
D、反应前氧气中氧元素的化合价为0,故D不正确。故选C。
9. 乙醇俗称“酒精”,可用粮食发酵、蒸馏制得;乙醇的化学式为:C2H5OH。则下列叙述正确的是
A. 乙醇属于氧化物B. 乙醇分子中含有3种元素
C. 乙醇中碳元素的质量分数最高D. 乙醇由碳原子、氢原子与氧原子构成
【答案】C
【解析】
【详解】A、乙醇的化学式为:C2H5OH,由三种元素组成,乙醇不属于氧化物,故A不正确;
B、元素组成物质,乙醇的化学式为:C2H5OH,乙醇中含有3种元素,故B不正确;
C、乙醇中碳、氢、氧三种元素的质量比为,则乙醇中碳元素的质量分数最高,故C正确;
D、乙醇分子由碳原子、氢原子与氧原子构成,故D不正确。故选C。
10. 下列实验方案设计不能达到实验目的是
A. AB. BC. CD. D
【答案】C
【解析】
【详解】A、空气中氧气含量比纯氧少,木炭在氧气燃烧更剧烈,可以探究氧气含量不同对燃烧剧烈程度的影响,故A正确;
B、浓氨水具有挥发性,挥发出氨气,运动到酚酞溶液的试管中,形成氨水,显碱性,使酚酞溶液变红色,和热水相连的导管中的酚酞溶液先变红,可以探究温度对分子运动速率的影响,故B正确;
C、蜡烛燃烧生成二氧化碳和水,二氧化碳补充了消耗的氧气,无法形成准确的压强差,不能测定空气中氧气的含量,故C不正确;
D、氢气在氧气中点燃生成水,干燥的烧杯壁上有水珠出现,说明水是由氢元素和氧元素组成的,能探究水的组成,故D正确。故选C。
11. 下列物质的鉴别与除杂方法正确的是
A. AB. BC. CD. D
【答案】D
【解析】
【分析】鉴别物质时,出现不同现象的才能鉴别。
除杂质需满足条件:①加入的试剂只能与杂质反应,不能与原物质反应;②反应后不能引入新的杂质。
【详解】A、水和酒精都是无色的,通过观察颜色的方法不能鉴别,该选项所选方法错误;
B、二氧化碳能使澄清石灰水变浑浊,所以比较呼出气体与空气中的含量应用澄清石灰水,该选项所选方法错误;
C、带火星的木条分别伸入瓶内只能在盛放氧气的瓶内复燃,空气和二氧化碳不能鉴别开,该选项所选方法错误;
D、KCl易溶于水,难溶于水,可采取加水溶解、过滤、烘干的方法进行分离除杂,该选项所选方法正确。
故选D。
12. 下图为几种初中常见物质的转化关系图。如图所示,以下说法中错误的是
A. 反应①是分解反应
B. 反应②中正极产生的气体具有助燃性
C. 固体C可能是铁,反应现象是剧烈燃烧,火星四射,生成黑色固体
D. 如固体C为硫,则气体D会有刺激性气味
【答案】C
【解析】
【分析】A为暗紫色固体,加热生成氧气,所以A为高锰酸钾;B为无色液体,通电生成氧气,所以B为水;氧气和固体C在点燃条件下生成气体D,可能是碳单质在点燃条件生成二氧化碳气体,或者硫单质在点燃条件下生成二氧化硫气体。
【详解】A、由分析可知,反应①为高锰酸钾在加热条件下分解生成锰酸钾、二氧化锰和氧气,该反应为“一变多”,属于分解反应,故A正确;
B、由分析可知,反应②为水在通电条件下生成氧气和氢气,正极产生的是氧气,具有助燃性,故B正确;
C、铁在氧气中燃烧后的生成物是固体四氧化三铁,而非气体,不符合图中转化关系,所以C不可能是铁,故C错误;
D、由分析可知,如固体C为硫,则气体D为二氧化硫气体,有刺激性气味,故D正确。
故选C。
第二部分 非选择题(共30分)
二、非选择题:本大题包括4小题,共30分。
13. 实验台上现有药品:氯酸钾、过氧化氢溶液、二氧化锰,请结合现有药品与以下装置完成下列填空。
(1)写出仪器①的名称:__________。
(2)实验室利用A装置制取氧气的文字或符号表达式为__________。
(3)实验室选择药品过氧化氢溶液与二氧化锰混合制取氧气,为了获得平稳的气流,应选择的发生装置为________(填序号)。
(4)若选择E装置用排空气法收集氧气,则进气口为__________(填“a”或“b”)。
(5)实验室常用无水醋酸钠固体和碱石灰固体混合加热制取甲烷气体,甲烷密度比空气小难溶于水。选用以上装置制备与收集一瓶较纯净的甲烷,所选装置为_________(填序号)。
【答案】(1)水槽 (2)或
(3)C (4)b
(5)AD
【解析】
【小问1详解】
仪器①的名称:水槽。
【小问2详解】
A装置试管口没有塞一团棉花,为氯酸钾和二氧化锰加热制取氧气,氯酸钾和二氧化锰加热生成氯化钾和氧气,则实验室利用A装置制取氧气的文字或符号表达式为或 。
【小问3详解】
C装置含有分液漏斗,可以控制反应物的滴加速度,进而控制反应速率,故实验室选择药品过氧化氢溶液与二氧化锰混合制取氧气,为了获得平稳的气流,应选择的发生装置为C。
【小问4详解】
氧气密度比空气大,用E装置用排空气法收集氧气,氧气从长管进,空气从短管排出,则进气口为b。
【小问5详解】
实验室常用无水醋酸钠固体和碱石灰固体混合加热制取甲烷气体,反应需要加热,发生装置选A,甲烷密度比空气小难溶于水,收集一瓶较纯净的甲烷,用排水法收集,收集装置选D,故所选装置为AD。
14. 为了“探究影响化学反应速率快慢的因素”,某校化学兴趣小组在老师的指导下,进行了“影响过氧化氢分解速率快慢因素”的实验,记录的相关数据如下表:
(提示:常温通常指20℃:“浓度”指溶质的质量分数)
(1)通过实验①与实验________(填序号)对比可知,化学反应速率与反应物浓度有关。
(2)通过实验③与实验④对比可知,化学反应速率与温度的关系是:_________。
(3)为了完成本实验,该兴趣小组收集氧气的装置可以选用下图中的 。(可多选)
A. B. C. D.
(4)为了完成上述实验,除了需要选用分解过氧化氢溶液制取氧气的相关仪器外,该兴趣小组还要用到的测量仪器有:_______、秒表。
(5)如果要证明MnO2是过氧化氢分解的催化剂,除了将实验②与实验_______(填序号)对比外,还需待实验②中不再产生气泡后,依次进行的实验操作为:过滤→烘干→_______。
(6)该兴趣小组成员通过网上查阅资料获悉:氧化铁、硫酸铜、猪肝、马铃薯等也可以作为过氧化氢分解的催化剂。下列有关催化剂的说法正确的是 。
A. 二氧化锰可作任何反应的催化剂
B. 同一个反应可能有多种催化剂
C. 催化剂一定能加快化学反应速率
D. 没有催化剂,化学反应不能发生
E. 在很多工业反应中,加入催化剂能起到增加生成物质量的效果
【答案】(1)② (2)其他条件相同,温度越高,反应速率越快 (3)CD
(4)托盘天平 (5) ①. ③ ②. 称量剩余二氧化锰的质量 (6)B
【解析】
【小问1详解】
实验①和②可知过氧化氢浓度不同,其他条件相同,浓度5%过氧化氢和浓度30%的制取相同体积氧气反应时间不同,说明化学反应速率与反应物浓度有关。
【小问2详解】
实验③反应温度为20°C和实验④反应温度为90°C,其他条件相同,制取相同体积氧气实验③所用时间比实验④多,故其他条件相同,温度越高,反应速率越快。
【小问3详解】
氧气密度比空气大,可以用向上排空气法收集,但该实验需测定氧气体积,故不能用A收集;氧气是无色气体,故不能用B收集;该实验需要测定氧气体积,氧气不易溶于水,可以用排水法收集,测量排出水的体积则为收集到的氧气的体积。故可以选CD收集。
【小问4详解】
除了需要选用分解过氧化氢溶液制取氧气的相关仪器外,该兴趣小组还要用到的测量仪器有: 托盘天平(称取二 氧化锰)、秒表(记录反应需要的时间)。
【小问5详解】
催化剂的特点是:能改变其他物质的化学反应速率,且化学反应前后,催化剂本身的质量和化学性质都不变。要证明是过氧化氢分解的催化剂,除了将实验②与实验③对比(除有无二氧化锰其他条件相同),证明能改变过氧化氢分解的速率;还需待实验②中不再产生气泡后,依次进行的实验操作为:过滤→烘干→称量剩余的质量是否还是0.2g。
小问6详解】
A、二氧化锰作为氯酸钾和过氧化氢反应的催化剂,改变反应速率,但是不是所有反应都以二氧化锰为催化剂,A错误;
B、查阅资料获悉:氧化铁、硫酸铜、猪肝、马铃薯等也可以作为过氧化氢分解的催化剂,所以同一个化学反应可以有多种催化剂,B正确;
C、有些催化剂可以减缓反应速率,C错误;
D、没有催化剂,化学反应照样发生,只是反应速率不一样,D错误;
E、催化剂不能改变生成物的质量,既不能增多,也不能减少,E错误。
故选B。
15. 深圳某校化学兴趣小组从铁岗水库采集了一瓶浑浊的河水,模拟自来水厂进行水的净化。其实验过程如下图甲所示,请回答下列问题:
(1)过滤操作中玻璃棒的作用为_______,若经过滤操作,液体B仍浑浊可能的原因是_______(填1条即可)。
(2)经物质Y吸附可除去液体B中的一些色素与异味获得液体C,其中物质Y的名称为______,该过程属于_______(填“物理”或“化学”)变化。
(3)该小组同学为弄清楚最终获得的“净化水”是否为硬水,取少量的“净化水”于试管,向其中滴加_______,振荡,观察到有少量泡沫与大量浮渣产生,证明该水为硬水。
(4)小刚同学取用“净化水”加热煮沸后,发现水壶内产生大量水垢(主要成分为CaCO3),请写出:
①CaCO3中阴离子符号为________。
②CaCO3中碳元素的化合价为_______价。
(5)若要将“净化水”转化为“纯水”,应选用的装置是下图乙中_______(填序号)。
【答案】(1) ①. 引流 ②. 滤纸破损(合理即可)
(2) ①. 活性炭 ②. 物理
(3)肥皂水 (4) ①. ②. +4
(5)Ⅰ
【解析】
【分析】根据自来水净化的相关知识分析。
【小问1详解】
①在过滤操作中玻璃棒的作用为引流,故填:引流。
②若经过滤操作,液体B仍浑浊可能的原因有:滤纸破损、漏斗内液面高于滤纸边缘、承接滤液的烧杯不干净等,故填:滤纸破损(合理即可)。
【小问2详解】
①活性炭具有吸附性,能吸附水中的色素、异味,所以物质Y的名称为活性炭,故填:活性炭。
②在吸附的过程中,只是将色素、异味吸附在活性炭中,无新物质生成,属于物理变化,故填:物理。
【小问3详解】
鉴别软水、硬水用肥皂水,所以要弄清楚最终获得的“净化水”是否为硬水,取少量的“净化水”于试管,向其中滴加肥皂水,振荡,观察现象即可,故填:肥皂水。
【小问4详解】
①CaCO3由钙离子和碳酸根离子构成,其中碳酸根离子阴离子,符号为:,故填:。
②CaCO3中钙元素的化合价为+2价,氧元素为-2价,设碳元素的化合价为x,则:,故填:+4。
【小问5详解】
若要将“净化水”转化为“纯水”,应选用的装置是蒸馏装置即下图乙中的装置Ⅰ,故填:Ⅰ。
【点睛】本题考查水净化的相关知识,难度不大,熟练掌握有关知识是解答的关键。
16. 红磷与白磷是磷的两种不同单质,在初中实验中有着广泛的应用。请根据要求回答下列问题:
I、磷的燃烧:(如图1所示)
(1)写出红磷在空气中燃烧的文字或符号表达式:________。
(2)集气瓶内水的作用为_______。
Ⅱ、白磷燃烧测定空气中氧气的含量:
选用50mL的试管作反应容器和量程体积足够大且润滑效果很好的针筒注射器,将足量的白磷放入试管后,用橡皮塞塞紧试管并夹紧弹簧夹。用酒精灯加热白磷,燃烧结束后等到试管冷却后松开弹簧夹,观察现象。
(3)正式开始实验前,该兴趣小组同学打开弹簧夹,将注射器活塞从20mL刻度处推至17ml处,然后松开活塞观察到活塞返回至20mL刻度处。该操作的主要目的是________。
(4)若先夹紧弹簧夹,用酒精灯加热白磷,燃烧结束等到试管冷却后再松开弹簧夹。中间连接管的内空气体积忽略不计,若实验成功,可观察到活塞前缘最终停留在______mL刻度处。
Ⅲ、有关五氧化二磷(P2O5)的计算:
(5)在P2O5中,磷元素与氧元素的质量比为______(填最简整数比)。
(6)计算71kg五氧化二磷(P2O5)中磷元素的质量(写出计算过程)。
【答案】(1)或
(2)防止燃烧产物落下,炸裂瓶底,用水吸收产物五氧化二磷,防止污染空气 (3)检查装置气密性 (4)10
(5)31:40
(6)
答:71kg五氧化二磷(P2O5)中磷元素的质量是31kg。
【解析】
【小问1详解】
红磷在空气中燃烧反应物是红磷和氧气,条件点燃,生成物是五氧化二磷,文字表达式是,符号表达式是;
【小问2详解】
红磷燃烧会放出大量热,生成的五氧化二磷固体小颗粒悬浮在空气中会造成环境污染,在集气瓶内加入水可以有效防止燃烧产物落下,炸裂瓶底,用水吸收产物五氧化二磷,防止污染空气;
【小问3详解】
做与气体相关的实验前必须进行装置气密性检查,该兴趣小组同学打开弹簧夹,将注射器活塞从20mL刻度处推至17ml处,然后松开活塞观察到活塞返回至20mL刻度处,说明推注射器时读数变小是因为气体分子被压缩,不是因为泄露造成的,所以该操作的主要目的是检查装置气密性,故填:检查装置气密性;
【小问4详解】
若先夹紧弹簧夹,用酒精灯加热白磷,此时白磷燃烧,消耗50ml试管内的氧气,氧气约占空气体积的五分之一,所以试管内气体体积减少约,燃烧结束等到试管冷却后再松开弹簧夹。中间连接管的内空气体积忽略不计,若实验成功,整个装置气体体积减少约10ml,反应前活塞前缘停留在20ml处,反应后活塞前缘最终停留在10ml除,故填:10;
【小问5详解】
在P2O5中,磷元素与氧元素的质量比为,故填:31:40;
【小问6详解】
根据题意分析:详情见答案。
选项
事实
解释
A
1个氢分子的质量约为3.3×10-27kg
分子的质量很小
B
酒香不怕巷子深
分子在不断运动
C
氧化汞受热分解生成汞与氧气
在化学变化中,分子可分,原子不可分
D
水银温度计中液态汞的热胀冷缩现象
原子的体积受热胀大,遇冷变小
A.探究氧气含量不同对燃烧剧烈程度的影响
B.探究温度对分子运动速率的影响
C.测定空气中氧气的含量
D.探究水的组成
选项
实验目的
实验方法
A
鉴别水与酒精
观察颜色
B
比较呼出气体与空气中CO2的含量
用燃着的木条
C
鉴别氧气、空气、CO2
用带火星的木条
D
除去MnO2粉末中混有的食盐(NaCl)
加水溶解、过滤、烘干
实验序号
H2O2溶液的浓度/%
H2O2溶液的体积/mL
温度/℃
MnO2的用量/g
收集O2的体积/mL
反应所需的时间/s
①
5
10
20
0.2
100
60
②
30
10
20
0.2
100
6
③
30
10
20
0
100
180
④
30
10
90
0
100
100
广东省深圳市龙岗区2023-2024学年九年级上学期期中测试化学试卷: 这是一份广东省深圳市龙岗区2023-2024学年九年级上学期期中测试化学试卷,共6页。
广东省深圳市龙岗区2023-2024学年九年级化学上学期期中测试化学试卷: 这是一份广东省深圳市龙岗区2023-2024学年九年级化学上学期期中测试化学试卷,共6页。
广东省深圳市龙岗区宏扬学校2023-2024学年九年级上学期期中化学试题: 这是一份广东省深圳市龙岗区宏扬学校2023-2024学年九年级上学期期中化学试题,共6页。试卷主要包含了单项选择题,综合题等内容,欢迎下载使用。

