2023年湖南省永州市中考生物真题
展开一、选择题
1. 使用显微镜观察细胞时,在光线适宜条件下为了让物像更清晰,应调节的结构是( )
A. 遮光器B. 粗准焦螺旋C. 反光镜D. 细准焦螺旋
【答案】D
【解析】
【分析】显微镜的使用步骤包括取镜和安放,对光,观察和回放。
【详解】A.遮光器上有不同大小的光圈,小光圈通过的光线少,视野暗,大光圈通过的光线多,视野亮,故A不符合题意。
B.调节显微镜的精准焦螺旋使镜筒的升降幅度较大,故B不符合题意。
C.显微镜的反光镜是将外界的光线反射进入镜筒内,平面镜只能反射光线不能改变光线强弱,凹面镜使光线汇聚,能提高视野的亮度,用大光圈、凹面镜调节,会使视野变亮,故C不符合题意。
D.调节显微镜的细准焦螺旋能镜筒的升降幅度较小,在光线适宜条件下为了让物像更清晰,故D符合题意。
故选D。
2. 大豆是豆浆的主要原料。下列有关大豆植物体的叙述正确的是( )
A. 大豆种子的营养物质贮藏在胚乳内
B. 大豆荚果是由雌蕊中的子房壁发育而来
C. 大豆根、茎、叶内的导管和筛管属于输导组织
D. 大豆叶片的表皮细胞是与外界进行气体交换的“门户”
【答案】C
【解析】
【分析】大豆属于被子植物中的单子叶植物,具有根茎叶的分化,且有输导组织。大豆种子的结构包括种皮和胚,胚包括胚芽、胚轴、胚根和子叶。
【详解】A.大豆种子的营养物质贮藏在子叶内,A错误。
B.大豆荚果是果实,由子房发育而来,B错误。
C.大豆根、茎、叶内有输导组织,输导组织包括导管和筛管,C正确。
D.大豆叶片与外界进行气体交换的“门户”是气孔,D错误。
故选C。
3. 下列生产措施与所依据的生物学原理匹配正确的是( )
A. 春季早播覆盖地膜——提高温度,促进种子萌发
B. 蔬菜大棚中常增施有机肥——减弱蔬菜的光合作用
C. 移栽幼苗在大棚上盖遮阳网——增强幼苗的蒸腾作用
D. 蔬菜大棚中适当降低夜间温度——增强蔬菜的呼吸作用
【答案】A
【解析】
【分析】(1)光合作用是绿色植物通过叶绿体,利用光能,把二氧化碳和水转化成储存能量的有机物,并且释放出氧气的过程。
(2)呼吸作用是指细胞内的有机物在氧的参与下被分解成二氧化碳和水,同时释放出能量的过程。
(3)蒸腾作用是植物体内的水分以水蒸气的形式散失到体外的过程。
(4)种子萌发的外界条件是适宜的温度,一定的水分和充足的氧气。
【详解】A.种子萌发的外界条件是适宜的温度,一定的水分和充足的氧气。早春播种往往因为温度低而影响出苗,为了解决这一难题,常用塑料薄膜覆盖地面来提高地温,促进出苗早而齐,所以早春播种后,常用塑料薄膜覆盖地面,能够促进早出苗的主要原因是提高土壤的温度,促进种子的萌发,A正确。
B.在蔬菜大棚里增施有机肥,为植物的生长提供无机物,同时增施有机肥料(农家肥),利用微生物分解有机物放出二氧化碳,有利于促进蔬菜的光合作用,B错误。
C.移栽幼苗在大棚上盖遮阳网,主要是降低幼苗的蒸腾作用,减少水分的散失,提高移栽的成活率,C错误。
D.温度能影响呼吸作用,主要是影响呼吸酶的活性。一般而言,在一定的温度范围内,呼吸强度随着温度的升高而增强。 根据温度对呼吸强度的影响原理,夜间,蔬菜不能进行光合作用,还要进行呼吸作用,会适当降低蔬菜大棚内的温度,使蔬菜的呼吸作用减弱,以减少呼吸作用对有机物的消耗,提高蔬菜的产量,D错误。
故选A。
4. 下列有关人体生殖和发育的描述正确的是( )
A. 女性主要的性器官是子宫
B. 性激素刺激下出现第一性征
C. 青春期身高和体重显著增长
D. 男性主要性器官的功能是产生卵子
【答案】C
【解析】
【分析】(1)男性的生殖系统主要由睾丸、附睾、输精管、精囊腺、阴茎、阴囊等构成。女性的生殖系统主要包括卵巢、输卵管、子宫、阴道等。
(2)青春期是从童年到成年的过渡阶段,青春期是一个生长和发育发生重要变化的时期,是人一生中身体发育和智力发展的黄金时期,据此答题。
【详解】A.卵巢是女性的主要性器官,卵巢有产生卵细胞,分泌雌性激素的作用,子宫是胚胎发育的主要场所,A错误。
B.第二性征是指男女出现的除了性器官之外的性别差异,是在性激素刺激下表现出来的,B错误。
C.青春期是一个生长和发育发生重要变化的时期,其中身高突增是青春期的一个显著特点,其次是体重增加,C正确。
D.睾丸是男性的主要性器官,能产生精子和分泌雌性激素,D错误。
故选C。
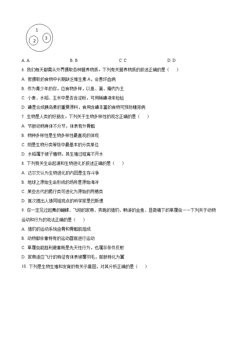
5. 小红同学学习了《人体生命活动的调节》后,尝试用下图表示相关概念之间的关系。下表中的选项与下图相符合的是( )
A. AB. BC. CD. D
【答案】B
【解析】
【分析】如图表示三个圆所构成的关系图,其中1为大圆,2、3分别为大圆之内的两个小圆。圆1包含圆2和圆3的知识,2、3分别为大圆之内的两个小圆,它们是并列关系,据此解答。
【详解】A.神经元是神经系统的结构和功能单位,神经元包括细胞体和突起,突起包括树突和轴突,说明2神经元和3细胞体不是并列关系,故A错误。
B.人体内有许多腺体,其中有些腺体没有导管,它们的分泌物直接进入腺体内的毛细血管,并随着血液循环输送到全身各处,这类腺体叫做内分泌腺。如垂体、甲状腺、胸腺、胰岛、肾上腺、性腺(睾丸和卵巢)等,分析可知,1是内分泌腺,包括2垂体和3甲状腺,垂体和甲状腺是并列关系,故B正确。
C.神经系统由中枢神经系统和周围神经系统组成,其中中枢神经系统包括脑和脊髓,周围神经系统包括脑、脊髓发出的脑神经和脊神经。脑包括大脑、小脑、脑干,均是并列关系,故C错误。
D.耳的结构包括外耳、中耳和内耳,外耳包括耳廓和外耳道,中耳包括鼓膜、鼓室和听小骨,内耳包括半规管、前庭和耳蜗,可知内耳和耳蜗不是并列关系,故D错误。
故选B。
6. 我们每天都需从外界摄取各种营养物质。下列有关营养物质叙述正确的是( )
A. 若摄取的食物中长期缺乏维生素A,会患坏血病
B. 作为青少年的你,应食物多样,以鱼、蛋、瘦肉为主
C. 小麦、水稻、玉米中是否含淀粉,可用稀碘液来检验
D. 碘是合成胰岛素的重要原料,食用含碘丰富的食物可预防糖尿病
【答案】C
【解析】
【分析】合理膳食是指各种营养物质的比例合适,搭配合理,使人获得全面而平衡的营养。人体需要的主要营养物质有:糖类、脂肪、蛋白质、水、无机盐、维生素,青少年的合理膳食应做到主副食合理搭配、粗细粮合理搭配、荤素合理搭配、三餐合理搭配、饮食要定时定量。
【详解】A.若摄取的食物中长期缺乏维生素A,会患夜盲症,坏血病是缺乏维生素C引起的,A错误。
B.青少年饮食应食物多样,谷类为主,谷类为主是指谷薯类食物所提供的能量占青少年膳食总能量的一半以上,因为糖类是生物体的主要能源,B错误。
C.淀粉遇碘液显现蓝紫色,小麦、水稻、玉米中是否含淀粉,可用稀碘液来检验,C正确。
D.碘是人和动物体内合成甲状腺激素的原料,食用含碘丰富的食物可预防大脖子病,D错误。
故选C。
7. 生物是人类的好朋友。下列关于生物多样性的观念正确的是( )
A. 节肢动物身体不分节,体表有外骨骼
B. 物种多样性是生物多样性最直观的体现
C. 纲是生物分类等级中最基本的分类单位
D. 水稻属于被子植物,其生殖过程离不开水
【答案】B
【解析】
【分析】(1)节肢动物的身体许多体节构成的,并且分部,体表有外骨骼,足和触角也分节,如蝗虫。
(2)生物多样性通常有三个主要的内涵,即生物种类的多样性、基因(遗传)的多样性和生态系统的多样性。
(3)生物的分类等级从大到小依次是界、门、纲、目、科、属、种。
(4)被子植物和裸子植物都结种子,同属于种子植物,被子植物与裸子植物的根本区别是种子外面有无果皮包被着,裸子植物的胚珠外面无子房壁发育成果皮,种子裸露,仅仅被一鳞片覆盖起来。
【详解】A.节肢动物的身体许多体节构成的,并且分部,体表有外骨骼,足和触角也分节,故A错误。
B.物种多样性是指生物种类的丰富程度,生物多样性最直观、最基本的认识就是生物物种的多样性;遗传多样性是指物种种内基因组成的多样性;生态系统多样性是指生物所生存的生态环境类型的多样性,故B正确。
C.生物的分类等级从大到小依次是界、门、纲、目、科、属、种,其中界是最大的分类单位,最基本的分类单位是种,故C错误。
D.种子植物能产生种子,用种子繁殖后代,根据种子外有无果皮包被着,我们把种子植物分成裸子植物和被子植物两大类,裸子植物的种子外无果皮,被子植物的种子外有果皮,裸子植物和被子植物的生殖过程都可以离开水,所以水稻属于被子植物,其生殖过程可以离开水,故D错误。
故选B
8. 下列有关生命起源和生物进化的叙述正确的是( )
A. 达尔文认为生物进化的内因是生存斗争
B. 地球上原始生命形成的场所是原始海洋
C. 某些古代的爬行类可进化为原始的两栖类
D. 首次提出人猿同祖观点的科学家是巴斯德
【答案】B
【解析】
【分析】(1)自然界中的生物,通过激烈的生存斗争,适应者生存下来,不适应者被淘汰掉,这就是自然选择。
(2)随着认识的不断深入和各种不同的证据的发现,人们对生命起源的问题有了更深入的研究,其中化学起源说是被广大学者普遍接受的生命起源假说。
(3)在研究生物的进化的过程中,化石是重要的证据,越古老的地层中,形成化石的生物越简单、低等、水生生物较多;越晚近的地层中,形成化石的生物越复杂、高等、陆生生物较多。因此证明生物进化的总体趋势是从简单到复杂,从低等到高等,从水生到陆生。
【详解】A.生物在繁衍的过程中,会不断地产生变异,其中的许多变异是能够遗传的,这些不断发生的可遗传的变异是生物进化的基础。生物在生存过程中,既要与自然环境进行斗争,又要与其他生物进行斗争。自然选择使不断变化的生物适应于不断变化的环境。遗传变异为生物进化提供原始的材料,是生物进化的内因;生存斗争是生物进化的动力和手段;适者生存与不适者被淘汰是生物进化的结果,生物进化的动力是生存斗争,故A错误。
B.化学起源学说认为:原始地球的温度很高,地面环境与现在完全不同:天空中赤日炎炎、电闪雷鸣,地面上火山喷发、熔岩横流;从火山中喷出的气体,如水蒸气、氨、甲烷等构成了原始的大气层,与现在的大气成分明显不同的是原始大气中没有游离的氧;原始大气在高温、紫外线以及雷电等自然条件的长期作用下,形成了许多简单的有机物,随着地球温度的逐渐降低,原始大气中的水蒸气凝结成雨降落到地面上,这些有机物随着雨水进入湖泊和河流,最终汇集到原始的海洋中。原始的海洋就像一盆稀薄的热汤,其中所含的有机物,不断的相互作用,形成复杂的有机物,经过及其漫长的岁月,逐渐形成了原始生命,可见地球上原始生命诞生的场所是原始海洋,故B正确。
C.在地球上最早出现的脊椎动物是古代的鱼类,并逐渐进化为原始的两栖类,古两栖类又进化为爬行类,某些爬行类又进化为原始的鸟类和哺乳类。所以脊椎动物进化的大致历程是:古代鱼类→原始两栖类→原始爬行类→原始鸟类和哺乳类。因此,古代爬行类不可能进化为今天的两栖类,故C错误。
D.托马斯•赫胥黎,英国生物学家、著名博物学家,他用比较解剖等方法证明人和大猩猩的脑部结构具有很大的相似性,通过比较方法,对于人类的起源第一次提出人猿同祖的观点,故D错误。
故选B。
9. 你一定见过起舞的蝴蝶、飞翔的家燕、奔跑的猎豹、畅游的金鱼、显微镜下的草履虫……下列关于动物运动和行为的说法正确的是( )
A. 猎豹的运动系统由骨和骨骼肌组成
B. 动物都依靠特有运动器官进行运动
C. 草履虫能趋利避害既是先天性行为,也属非条件反射
D. 家燕适应飞行的特征有体表被覆羽毛,前肢特化为翼
【答案】D
【解析】
【分析】(1)人体完成一个运动都要有神经系统的调节,有骨、骨骼肌、关节的共同参与,多组肌肉的协调作用,才能完成。
【详解】A.猎豹的运动系统由骨、骨连结和骨骼肌组成,运动系统具有支持,保护和运动的功能,故A错误。
B.不是所有的动物都依靠特有的运动器官进行运动,如草履虫是单细胞动物,只依靠纤毛在水中旋转前进,纤毛不是器官,只是草履虫的一个特殊结构,并且与运动功能相适应,故B错误。
C.草履虫能趋利避害属于先天性行为,这类行为是动物生来就有的,由动物体内的遗传物质所决定的行为,也属于应激性,因为没有神经系统,不属于非条件反射,故C错误。
D.家燕适应飞行的特征有体表被覆羽毛,羽毛既保温又有利于飞行,前肢特化为翼,翼是飞行器官,故D正确。
故选D。
10. 下列是生物生殖和发育的有关示意图,对其分析正确的是( )
A. 图丁中卵白是早期胚胎发育的部位
B. 图甲所示的繁殖方式称为出芽生殖
C. 图丙所示生物的生殖特点是体内受精
D. 图乙所示的生殖与发育过程为完全变态发育
【答案】D
【解析】
【分析】分析可知,图甲表示嫁接,图乙是完全变态发育,图丙是青蛙的发育过程,图丁是鸟卵的结构。
【详解】A.图丁中卵白为胚胎发育提供养料和水分,胚盘中含有遗传物质,是胚胎发育的起点,故A错误。
B.图甲所示的繁殖方式称为嫁接,嫁接是指把一个植物体的芽或枝,接在另一个植物体上,使结合在一起的两部分长成一个完整的植物体,故B错误。
C.图丙所示青蛙的发育过程,生殖特点是体外受精,精子和卵细胞在水完成受精,受精卵发育为新的个体,变态发育,故C错误。
D.图乙所示的生殖与发育过程为完全变态发育,昆虫的发育经过卵、幼虫、蛹和成虫等4个时期,幼虫与成虫在形态构造和生活习性上明显不同,差异很大,故D正确。
故选D。
11. 近期我市出现了新冠病毒核酸检测复阳患者,但接种过相关疫苗的患者症状明显减轻。从免疫角度分析,疫苗和抗原检测试剂分别属于( )
A. 抗原、抗体B. 抗体、抗体C. 抗原、抗原D. 抗体、抗原
【答案】A
【解析】
【分析】非特异性免疫是生来就有的,人人都有,能对多种病原体有免疫作用。包括第一、二道防线。特异性免疫是指第三道防线,产生抗体,消灭抗原,是出生后才有的,只能对特定的病原体有防御作用。
【详解】引起淋巴细胞产生抗体的物质就是抗原。抗原包括进入人体的微生物等病原体、异物、异体器官等。抗体是指抗原物质侵入人体后,刺激淋巴细胞产生的一种抵抗该抗原物质。分析可知,从免疫角度分析,疫苗属于抗原,抗原检测试剂属于抗体。
故选A。
12. 日常生活中,掌握一些常用的急救方法很有必要,下面是一些常用的医用急救方法示意图。据图分析,下列说法正确的是( )
A. 图①中拨打的电话号码是119
B. 进行图②前应先对环境进行消毒
C. 进行图③的频率一般为每分钟100—120次
D. 若大动脉出血,用止血带在图④中的b点进行止血
【答案】C
【解析】
【分析】心肺复苏是指对心跳、呼吸突然停止的患者,采取的一种让他恢复自主呼吸和自主循环的一种紧急的医疗救治措施,一般包括人工呼吸和胸外心脏按压。
人工呼吸是一种常用的急救方法,用于救助溺水、煤气中毒或触电等停止呼吸的病人,以挽救病人的生命.人工呼吸最简单易行的方法是口对口吹气法,吹气的次数为每分钟15~20次。
动脉出血应该在近心端进行压迫止血,静脉出血应该在远心端进行压迫止血。
【详解】A.当人出现意外事故时,我们首先应拨打120急救电话,同时正确的实施一定的急救措施,119是火警电话,A错误。
B.图②为口对口人工呼吸,在人工呼吸时为避免交叉感染,可使用人工呼吸膜进行防护或对口鼻消毒,一般不需要对环境进行消毒,B错误。
C.③胸外心脏按压是心肺复苏的重要组成部分,对于挽救呼吸、心跳停止患者的生命比较重要,胸外心脏按压频率一般为100~120次/分,C正确。
D.动脉出血应该在近心端进行压迫止血,因此图④中应该在a点进行止血,D错误。
故选C。
二、非选择题
13. 思维导图作为新型的学习工具,可以帮助我们建立生物学知识之间的联系,并在此过程中让我们掌握科学的思维方法,请结合所学知识、据图回答下列问题:
(1)生活在干旱环境中的仙人掌,叶退化成刺,以减少水分的散失,这体现了图中生物与环境的关系是生物________________环境。
(2)图中兔取食白菜,狼捕食兔,三者间通过食物关系而形成a,则a是_______________ ,在a中获得能量最少的生物是_______________。
(3)现实生活中,水果放久了就会有酒味,主要是图中_______________发酵的结果。
【答案】(1)适应 (2) ①. 食物链 ②. 狼
(3)酵母菌
【解析】
【分析】食物链反映的是生产者与消费者之间吃与被吃的关系,食物链的正确写法是:生产者→初级消费者→次级消费者,注意起始点是生产者。
酵母菌既能进行有氧呼吸,又能进行无氧呼吸。有氧气时,把葡萄糖分解为二氧化碳和水,释放出大量能量。无氧气时,把葡萄糖分解为二氧化碳和酒精,同时释放出少量能量。
【小问1详解】
仙人掌,扁平宽大的块茎可贮藏水分,叶片退化成刺,可以降低蒸腾作用,减少水分的散失,适应干旱缺水的沙漠环境,因此仙人掌的特征体现了生物适应环境。
【小问2详解】
兔取食白菜,狼捕食兔,三者之间形成的是捕食关系,将它们表示出来是:白菜→兔→狼,这种通过食物关系形成的联系叫食物链,因此a是食物链,在食物链中,能量流动的特点是逐级递减的,营养级越高的生物,获得的能量越少,因此在a中获得能量最少的生物是狼。
【小问3详解】
放久的水果散发出酒味,就是因为水果中的酵母菌在无氧时分解水果中的有机物,产生了酒精的缘故。因此主要是图中酵母菌发酵的结果。
14. 图甲表示人体部分生理活动,A、B表示相关系统,a、b、c表示相关物质,序号①、②、③表示相关生理过程:图乙表示在一个标准大气压下一次平静呼吸过程中肺内气压的变化曲线。据图回答下列问题:
(1)若食物的主要成分为蛋白质,最终在消化系统内彻底分解成a,则a的名称是_______________;a通过图甲中①进入B,B的主要器官是_______________。
(2)图甲A中的肺泡与B内的血液进行b、c交换是通过气体________________作用实现的:图乙中曲线CD段表示吸气过程中肺内气压的变化,此过程中膈肌处于________________(填“收缩”或“舒张“)状态。
(3)b进入B经运输至组织细胞中的线粒体内被利用,为人体的生命活动提供__________________。
(4)正常人的尿液中不含葡萄糖,其原因是通过图甲中的序号_______________全部回到血液中。
【答案】(1) ①. 氨基酸 ②. 心脏
(2) ①. 扩散 ②. 收缩
(3)能量##动力 (4)③
【解析】
【分析】分析可知:A是呼吸系统,B是血液循环系统,CD段表示吸气,DE段表示呼气,b是氧气,c是二氧化碳。
呼吸运动是指人体胸廓有节律的扩大和缩小的运动,包括吸气过程和呼气过程,呼吸运动主要与肋间肌和膈肌的运动有关。
尿的形成要经过肾小球(和肾小囊壁)的滤过和肾小管的重吸收作用。血浆通过肾小球的滤过作用,除了大分子的蛋白质外,其他的如水、无机盐、尿素、葡萄糖会滤过到肾小囊腔形成原尿;原尿流经肾小管时,其中大部分水、部分无机盐和全部的葡萄糖被重新吸收回血液,而剩下的如尿素、一部分无机盐和水等由肾小管流出形成尿液。
【小问1详解】
蛋白质在胃中开始被消化,在胃蛋白酶的作用分解成多肽。进入小肠后,在肠液和胰液的作用下被彻底分解成氨基酸。故若食物的主要成分为蛋白质,最终在消化系统内彻底分解成a,则a的名称是氨基酸;分析可知,B是血液循环系统,所以B系统的主要器官是心脏。
【小问2详解】
从外界到肺泡内的气体氧气浓度高于肺泡毛细血管内的氧气浓度,毛细血管中二氧化碳的浓度高于肺泡内的浓度,根据气体扩散作用的原理,气体总是由浓度高的地方向浓度低的地方扩散,故图甲A中的肺泡与B内的血液进行b、c交换是通过气体扩散作用实现的,分析可知,CD段肺内气压小于外界气压,故表示吸气,当膈肌与肋间肌收缩,引起胸腔前后、左右及上下径均增大,膈顶部下降,胸廓的容积扩大,肺随之扩张,造成肺内气压小于外界大气压,外界气体进入肺内,完成吸气。
【小问3详解】
线粒体是呼吸作用的场所,把有机物中的能量释放出来,为生命活动提供能量,是细胞的发动机。
【小问4详解】
原尿流经肾小管时,其中大部分水、部分无机盐和全部的葡萄糖被重新吸收回血液,所以正常人的尿液中不含葡萄糖,其原因是通过图甲中的序号③全部回到血液中。
15. 研究表明:人体耳垂这一性状受一对基因A、a控制、调查发现,小兵的父亲有耳垂(Aa),母亲无耳垂,小兵有耳垂,下图为小兵体细胞中相关的基因在常染色体上位置关系示意图。请分析并回答下列问题:
(1)小兵体细胞中含有基因A的染色体主要由_______________和DNA组成,据图推测:有耳垂是_______________(填“显性”取“隐性”)性状,
(2)小兵母亲体细胞中相关的基因组成是_______________。小兵通过整容手术变成无耳垂,整容后小兵体细胞中相关的基因组成是_______________
(3)小兵是个帅小伙,他体细胞的性染色体组成是_______________。如果小兵父母给小兵生了个妹妹,他妹妹无耳垂的概率是_______________。
【答案】(1) ①. 蛋白质 ②. 显性
(2) ①. aa ②. Aa
(3) ①. XY ②. 50%
【解析】
【分析】生物体的某些性状是由一对基因控制的,而成对的基因往往有显性和隐性之分,显性基因是控制显性性状的基因,隐性基因是控制隐性性状的基因。当细胞内控制某种性状的一对基因,一个是显性、一个是隐性时,只有显性基因控制的性状才会表现出来;当控制某种性状的基因都是隐性基因时,才会表现出隐性性状。
【小问1详解】
染色体由DNA和蛋白质构成,由图可知,小兵体细胞中基因组成为Aa,小兵性状为有耳垂,因此有耳垂是显性性状。
【小问2详解】
根据第(1)题分析可知,有耳垂是显性性状,基因组成可表示为AA或Aa,无耳垂是隐性性状,基因组成为aa,小兵母亲无耳垂,因此小兵母亲体细胞中相关的基因组成是aa。整容手术只能改变外貌,不能改变遗传物质,因此整容后小兵体细胞中相关的基因组成还是Aa。
【小问3详解】
小兵为男性,其体细胞中性染色体组成是XY。根据小兵的父亲有耳垂,母亲无耳垂,小兵有耳垂且基因组成是Aa,母亲基因组成为aa,题干中提示,父亲的基因组成是Aa,若生出的妹妹无耳垂,则概率为50%,遗传图解如下:
小兵父母生出的妹妹是无耳垂的概率为1/2。
16. 我市双牌县阳明山杜鹃品种多达28种,面积达10万亩之广,花树高矮一致,整齐有序,每年4月底5月初开花最盛,花色斑斓,被誉为“天下第一杜鹃花海”、今年杜鹃开花较去年晚,是不是温度影响了杜鹃开花呢?某校生物学实验小组就此开展了探究,实验设计如下:
请根据上述实验回答下列问题:
(1)该实验探究的变量是_____________________。
(2)选取同一地点、同一品种、花期相同且密度大致相当的杜鹃,其目的是遵循_______________原则。
(3)实验预测:
①若甲组杜鹃开花晚于乙组,则说明在一定温度范围内,高温会___________杜鹃开花;
②若甲组杜鹃开花早于乙组,则说明在一定温度范围内,高温会抑制杜鹃开花;
③若甲、乙两组杜同时开花,则说明温度对杜鹃开花___________(填“有”或“没有“)影响。
(4)为使结论更科学、准确,还应进行重复实验,其目的是减少实验___________。
(5)影响杜鹃开花的因素有很多,若想维续探究光照时间对杜鹃开花的影响,另设计丙组每天光照12小时且与甲组形成对照实验,则丙组设计的温度为___________℃
【答案】(1)温度 (2)单一变量
(3) ①. 促进 ②. 没有 (4)误差 (5)10
【解析】
【分析】对照实验是在研究一种条件对研究对象的影响时,所进行的除了这种条件不同外,其他条件都相同的实验,这个不同的条件,就是唯一变量。一般的对实验变量进行处理的,就是实验组,没有对实验变量进行处理的就是对照组。为确保实验组、对照组实验结果的合理性,对影响实验的其他相关因素应设置均处于相同且理想状态,这样做的目的是控制单一变量,便于排除其它因素对实验结果的影响和干扰。
【小问1详解】
实验变量指的是实验中由实验者所操纵的因素或条件。该实验中探究的问题是温度会影响杜鹃花的开花吗?所以实验变量是温度。
小问2详解】
单一变量原则:在对照试验中,只有一个变量,其他的量完全相同且适宜。因此选取同一地点、同一品种、花期相同且密度大致相当的杜鹃,其目的是遵循单一变量原则。
【小问3详解】
①若甲组杜鹃开花晚于乙组,则说明在一定温度范围内,高温会促进杜鹃开花。
②若甲、乙两组杜同时开花,表明杜鹃花开和温度没有关系,即温度对杜鹃开花没有影响。
【小问4详解】
重复实验:即在相同的实验条件下,做两次或两次以上的独立实验,其目的是减少实验误差。
小问5详解】
想维续探究光照时间对杜鹃开花的影响,实验方案中除了光照时间不同外,其他条件都相同,所以设计丙组每天光照12小时且与甲组形成对照实验,则丙组设计的温度为10℃。选项
①
②
③
A
神经系统
神经元
细胞体
B
内分泌腺
垂体
甲状腺
C
大脑
小脑
脑干
D
耳
内耳
耳蜗
组别
实验思路
实验处理
甲
选取同一地点,生长同一品种、花期相同、密度大致相当、一定数量的杜鹃山地,平均划分为面积相等的甲、乙两块样地,通过建立大棚,人工控温,其它条件适宜且相同情况下培养杜鹃一段时间,观察它们的开花情况
温度10℃,每天光照8小时
乙
温度20℃,
每天光照8小时
2023年湖南省株洲中考生物真题: 这是一份2023年湖南省株洲中考生物真题,文件包含精品解析湖南省株洲中考生物真题原卷版docx、精品解析湖南省株洲中考生物真题解析版docx等2份试卷配套教学资源,其中试卷共39页, 欢迎下载使用。
2023年湖南省永州市中考生物真题(含解析): 这是一份2023年湖南省永州市中考生物真题(含解析),共15页。试卷主要包含了选择题,非选择题等内容,欢迎下载使用。
2023年湖南省株洲中考生物真题: 这是一份2023年湖南省株洲中考生物真题,文件包含湖南省株洲中考生物真题解析版docx、湖南省株洲中考生物真题原卷版docx等2份试卷配套教学资源,其中试卷共39页, 欢迎下载使用。

