辽宁省营口市鲅鱼圈区2023-2024学年三上数学期末学业质量监测模拟试题含答案
展开这是一份辽宁省营口市鲅鱼圈区2023-2024学年三上数学期末学业质量监测模拟试题含答案,共6页。试卷主要包含了神奇小帮手,我是小法官,快乐ABC,勤奋的你来算一算,操作题,解决问题等内容,欢迎下载使用。
学校_______ 年级_______ 姓名_______
一、神奇小帮手。
1.照这样排列,第32个是(__________),第108个是(__________)。
2.用1、2、3、4这四个数组成三位数乘一位数的算式,其中积最大的算式是(________),积最小的算式是(________)。
3.如下图,商场在学校的(________)面,车站在学校的(________)面,医院在学校的(________)面。
4.量一个硬币的厚度,最好用(________)作单位,量它的质量,最好用(________)作单位。
5.小明家有8本故事书,图书馆中故事书的数量是小明家的259倍,图书馆有(______)故事书。
6.用分数表示下面图形的阴影部分
________
________
________
________
________
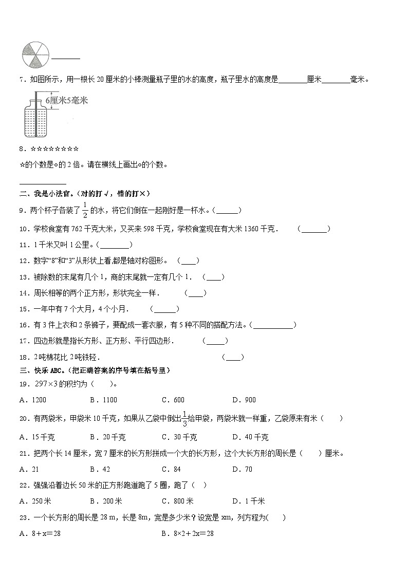
7.如图所示,用一根长20厘米的小棒测量瓶子里的水的高度,瓶子里水的高度是________厘米________毫米。
8.☆☆☆☆☆☆☆☆
☆的个数是○的2倍。请在横线上画出○的个数。
_____________
二、我是小法官。(对的打√,错的打×)
9.两个杯子各装了的水,将它们倒在一起刚好是一杯水。(______)
10.学校食堂有762千克大米,又买来598千克,学校食堂现在有大米1360千克. (_______)
11.1千米又叫1公里。(________)
12.数字“8”和“3”从形状上看,都是轴对称图形。 (____)
13.被除数的末尾有几个1,商的末尾就一定有几个1. (____)
14.周长相等的两个正方形,形状完全一样. (____)
15.一年中有7个大月,4个小月. (______)
16.有3件上衣和2条裤子,要配成一套衣服,有5种不同的搭配方法。(___________)
17.四边形就是指长方形、正方形、平行四边形. (_____)
18.2吨棉花比2吨铁轻. (____)
三、快乐ABC。(把正确答案的序号填在括号里)
19.的积约为( )。
A.1200B.1100C.600D.900
20.有两袋米,甲袋米10千克,如果从乙袋中倒出给甲袋,两袋米就一样重,乙袋原来有米( )
A.15千克B.20千克C.30千克D.40千克
21.把两个长14厘米,宽7厘米的长方形拼成一个大的长方形,这个大长方形的周长是( )厘米。
A.21B.42C.84D.70
22.强强沿着边长50米的正方形跑道跑了5圈,跑了( )
A.250米B.200米C.800米D.1千米
23.一个长方形的周长是28 m,长是8m,宽是多少米?设宽是xm,列方程为( )
A.8+x=28B.8×2+2x=28
C.(28-8)÷2=xD.28-8x=2
四、勤奋的你来算一算。
24.直接写得数。
27+31= 24×2= 81×4≈ 231+452≈
93-58= 52×3= 398×5≈ 802 -199≈
25.用竖式计算。
454-324+206= 106×4=
2.7元+1.5元= 7.3元-4.4元=
26.求下面各图形的周长。(单位:厘米)
五、操作题。
27.小动物们分别看到的是哪一幅图?请你连一连。
六、解决问题
28.小欣一家三口去摘桃子,小欣摘了21个,妈妈摘的桃子个数比小欣的2倍多5个,爸爸摘的桃子个数比小欣的3倍少7个。
(1)妈妈摘了多少个?
(2)爸爸摘了多少个?
29.一个服装厂加工一批服装,已经加工了4天,每天加工560套,还有385套没加工,这批服装共有多少套?
30.有24箱水果,其中是苹果,是橘子,苹果和橘子各有多少箱?
31.选水果。
(1)如果一次拿2种水果,有多少种不同的拿法?
(2)如果一次拿3种水果,有多少种不同的拿法?
32.
(1)一个书包的价钱是一个文具盒的6倍,一个书包多少元?
(2)元元买了1盒油画棒和一些钢笔,一共花了42元,她买了几支钢笔?
参考答案
一、神奇小帮手。
1、
2、
3、西北 东北 东南
4、毫米 克
5、2072
6、
7、13 5
8、○○○○
二、我是小法官。(对的打√,错的打×)
9、×
10、正确
11、√
12、√
13、×
14、√
15、√
16、×
17、×
18、×
三、快乐ABC。(把正确答案的序号填在括号里)
19、D
20、C
21、D
22、D
23、B
四、勤奋的你来算一算。
24、58; 48; 320; 680
35; 156; 2000; 600
; ; ;1
25、336;424
4.2元;2.9元
26、54厘米;84厘米
五、操作题。
27、见详解
六、解决问题
28、(1)47个(2)56个
29、2625套
30、苹果有15箱;橘子有3箱
31、(1)6种
(2)可以用列举法:桃梨香蕉、桃梨苹果、桃苹果香蕉、梨苹果香蕉共4种拿法。
32、(1)96元
(2)3支
相关试卷
这是一份辽宁省鞍山市铁西区2023-2024学年三上数学期末学业质量监测模拟试题含答案,共7页。试卷主要包含了用心思考,我会选,认真辨析,我会判,仔细观察,我会填,认真细致,我会算,动手操作,我能行,生活问题,我会解等内容,欢迎下载使用。
这是一份辽宁省沈阳市和平区2023-2024学年三上数学期末学业质量监测模拟试题含答案,共6页。试卷主要包含了快乐填一填,公正小法官,精挑细选,我是神算手,动手实践,生活问题我能解决等内容,欢迎下载使用。
这是一份费县2023-2024学年数学三上期末学业质量监测模拟试题含答案,共6页。试卷主要包含了快乐填一填,公正小法官,精挑细选,我是神算手,动手实践,生活问题我能解决等内容,欢迎下载使用。

