专题06++化学反应与能量(测试)-2024年高考化学二轮复习讲练测(新教材新高考)
展开一、选择题(本题共15小题,每小题3分,共45分。每小题只有一项是符合题目要求的)
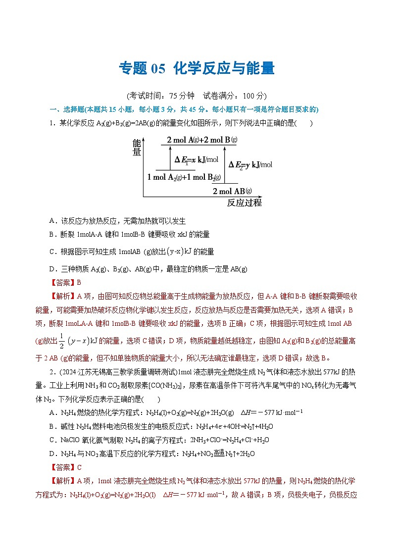
1.某化学反应A2(g)+B2(g)=2AB(g)的能量变化如图所示,则下列说法中正确的是( )
A.该反应为放热反应,无需加热就可以发生
B.断裂1mlA-A键和1mlB-B键要吸收xkJ的能量
C.根据图示可知生成1mlAB (g)放出的能量
D.三种物质A2(g)、B2(g)、AB(g)中,最稳定的物质一定是AB(g)
2.(2024·江苏无锡高三教学质量调研测试)1ml液态肼完全燃烧生成N2气体和液态水放出577kJ的热量。工业上利用NH3和CO2制取尿素[CO(NH2)2],尿素在高温条件下可将汽车尾气中的NOx转化为无毒气体N2。下列化学反应表示正确的是( )
A.N2H4燃烧的热化学方程式:N2H4(l)+O2(g)=N2(g)+2H2O(g) ΔH=-577 kJ·ml-1
B.碱性N2H4燃料电池负极发生的电极反应式:N2H4+4e- +4OH-=N2↑+4H2O
C.NaClO氧化氨气制取N2H4的离子方程式:2NH3+ClO-=N2H4+Cl-+H2O
D.N2H4与NO2高温下反应的化学方程式:N2H4+NO2N2↑+2H2O
3.(2024·河北迁安市高三期中)下列装置能达到实验目的是( )
A.用图Ⅰ所示装置测定55mL1ml/L盐酸与50mL11ml/LNaOH溶液发生中和反应的反应热
B.为探究铁制品生锈,用图Ⅱ所示装置,正极材料是铁
C.图Ⅲ所示装置实现Ag+2HCl=2AgC1↓+H2↑
D.图Ⅳ装置可实现粗铜的精炼
4.(2023·辽宁省名校联盟高考模拟调研卷)“北溪”天然气管道至少泄漏8万吨天然气,近20年间甲烷的温室效应率是CO2的84倍。已知管道接口处有钢铁材料等,海水的pH约为8.0。设NA为阿伏伽德罗常数的值。下列有关叙述不正确的是( )
A.损坏的钢铁材料在海水中主要发生吸氧腐蚀
B.制造管道时表面涂层能起到抗腐蚀作用
C.w g铁在海水中完全发生电化学腐蚀时转移电子数一定为
D.修复管道时在钢管表面镶嵌锌块,这种方法叫牺牲阳极法
5.下图是处理废水中苯酚的装置,回收利用苯后再排放。下列有关说法合理的是( )
A.a为负极,电极附近pH增大
B.该离子交换膜为阳离子交换膜
C.b电极反应式为WO3+ xH++xe-=HxWO3
D.若有0.1ml电子通过导线,A、B两区域中液体质量改变量的和为0.2g
6.(2023·浙江省温州市高三第三次模拟适应性考试)标准状态下,气态反应物、生成物及活化分子[A(B)表示“A+B→产物”的活化分子]的相对能量如表所示:
下列说法不正确的是( )
A.NO2 (g)+SO2(g)NO (g)+ SO3(g) ΔH=-40.8 kJ·ml-1
B.3O2(g)2O3(g)反应不能自发进行
C.相同条件下,SO2 (g)+O3(g)O 2(g)+ SO3(g)比NO (g)+O3(g)O 2(g)+ NO2(g)速率快
D.1ml NO2(g)的总键能大于1ml NO(g)总键能
7.中科院最新研发出的以KOH溶液为电解液, CP和Ni2P纳米片为催化电极材料,电催化合成苯胺的装置如下图所示。下列说法正确的是( )
A.阳极区溶液的pH不断增大
B.若用铅蓄电池作为电源,Ni2P 极应连接铅蓄电池的Pb极
C.CP极的电极反应式为C6H5NO2+ 6e- + 4H2O = C6H5NH2+ 6OH-
D.电解液可换成稀硫酸溶液
8.过硫酸铵[(NH4)2S2O8]可用作氧化剂、漂白剂。利用电解法在两极分别生产过硫酸铵和过氧化氢的装置如图所示。下列说法错误的是( )
A.a为外接电源的负极
B.电解总反应:O2+2H++2SO42- H2O2+S2O82-
C.阴离子交换膜可用阳离子交换膜替代
D.电解池工作时,I室溶液质量理论上逐渐减小
9.一种能在较低电压下获得氢气和氧气的电化学装置如图所示。下列说法正确的是( )
A.电极a与电源的负极相连,电极b为阳极
B.隔膜为阴离子交换膜,OH-从电解池的左室通过隔膜向右室迁移
C.反应器I中发生的反应为4[Fe(CN)6]3-+2H2O4[Fe(CN)6]4-+O2↑+4H+
D.该装置的总反应为2H2O2H2↑+ O2↑,气体N是氢气
10.高铁酸钠(Na2FeO4)是一种新型的消毒剂,以Fe、Ni为电极制取Na2FeO4的原理如图所示。下列叙述错误的是( )
A.Fe电极的电极反应式为Fe-6e-+8OH-=FeO42-+4H2O
B.离子交换膜b为阴离子交换膜
C.通入I室的水中加入少量NaOH,可以加快高铁酸钠的生成
D.每生成0.1 ml Na2FeO4,II室中溶液减少的质量为32.0 g
11.铜基配合物电催化还原CO2的装置原理如图所示,下列说法不正确的是( )
A.石墨烯为阳极,发生电极反应为CO2+2e-+2H+=HCOOH
B.Pt电极附近溶液的pH值减小
C.每转移2ml电子,阳极室、阴极室溶液质量变化量的差值为28g
D.该装置可减少CO2在大气中累积和实现可再生能源有效利用
12.某科研小组利用下图装置完成乙炔转化为乙烯的同时为用电器供电。其中锌板处发生的反应有:①Zn-2e-=Zn2+;②Zn2++4OH-=[Zn((OH)4]2-;③Zn [Zn((OH)4]2-=ZnO+2OH-+H2O。下列说法不正确的是( )
A.电极a的电势高于电极b的电势
B.放电过程中正极区KOH溶液浓度保持不变
C.电极a上发生的电极反应式为C2H2+2H2O+2e-=C2H4+2OH-
D.电解足量CuSO4溶液,理论上消耗2.24L(标准状况)C2H2时,生成6.4gCu
13.一种电解法制备Ca(H2PO4)2并得到NaOH等副产物的示意装置如图,下列说法正确的是( )
A.与a、b相连的分别是电源的负极、正极
B.NaOH溶液中石墨电极上的反应为2H2O+2e-=H2↑+2OH-
C.A膜、C膜均为阴离子交换膜,B膜为阳离子交换膜
D.产品室中的Ca2+和原料室的物质的量浓度同等程度增大
14.中科院福建物构所YabingWang团队首次构建了一种可逆水性Zn—CO2电池,实现了CO2和HCOOH之间的高效可逆转换,其反应原理如图所示:
已知双极膜可将水解离为H+和OH-,并实现其定向通过。下列说法中错误的是( )
A.放电时,负极电极反应式为Zn+4OH--2e-=Zn(OH)42-
B.CO2转化为HCOOH过程中,Zn电极的电势低于多孔Pd电极的
C.充电过程中,甲酸在多孔Pd电极表面转化为CO2
D.当外电路通过2ml电子时,双极膜中离解水的物质的量为1ml
15.(2023·浙江省Z20名校联盟)为了探究Na2CO3、NaHCO3与盐酸反应过程中的热效应,某化学活动小组获得如下实验数据(假设实验中试剂均充分反应,生成的H2CO3完全分解为CO2逸出):
下列说法不正确的是( )
①CO32−(aq)+H+(aq)HCO3-(aq) ΔH1
②HCO3−(aq)+H+(aq)H2CO3(aq) ΔH2
③H2CO3(aq) CO2(g)+ H2O(l) ΔH3
④CO32−(aq)+CO2(g)+ H2O(l)= 2HCO3−(aq) ΔH4
⑤H+(aq)+OH−(aq)=H2O(l) ΔH5
A.ΔH1+ΔH2+ΔH3<0 B.ΔH1<0C.ΔH2>ΔH5 D.ΔH4>0
二、非选择题(本题包括5小题,共55分)
16.(10分)Ⅰ.氯碱工业是高耗能产业,一种将电解池与燃料电池相组合的新工艺,节能超过,在此工艺中,物料传输和转化关系如图,其中电极未标出,所用离子交换膜只允许阳离子通过。
(1)分析比较图示中与的大小:___________(填“>”“<”或“=”)。
(2)写出燃料电池B中的正极的电极反应:___________。
(3)图中Y是___________(填化学式),若电解产生(标准状况)该物质,则至少转移电子___________;X元素的基态原子的电子排布式为___________。
Ⅱ.某实验小组同学利用如图装置对电化学原理进行了一系列探究活动。
(4)甲池装置为___________(填“原电池”或“电解池”)。
(5)甲池反应前两电极质量相等,一段时间后,两电极质量相差14 g,导线中通过___________ ml电子。
(6)实验过程中,甲池左侧烧杯中NO3-的浓度___________(填“增大”、“减小”或“不变”)。
(7)若乙池中溶液为足量的硝酸银溶液,工作一段时间后,若要使乙池中溶液恢复原浓度,可向溶液中加入___________。(填化学式)
17.(13分)(2023·黑龙江省齐齐哈尔市八校联合体高三联考)回答下列问题:
(1)在微生物作用的条件下, NH4+经过两步反应被氧化成NO3-。两步反应的能量变化示意图如图:
①第一步反应是___________(填“放热”或“吸热”)反应。
②1ml NH4+(aq)全部氧化成NO3-(aq)的热化学方程式是___________。
(2)已知H2(g)+Br2(l)=2HBr(g) △H=-72kJ/ml,蒸发1ml Br2(l)需要吸收的能量为30kJ,其他相关数据如表:
则表中a=___________。
(3)下列反应中属于吸热反应的有___________。
①燃烧木炭取暖②C与H2O(g)反应制取水煤气③煅烧石灰石(主要成分是CaCO3)制生石灰④氯化铵晶体和Ba(OH)2·8H2O混合搅拌⑤食物因氧化而腐败
(4)一定条件下,由稳定单质反应生成1ml化合物的反应热叫该化合物的生成热()。图为ⅥA族元素氢化物a、b、c、d的生成热数据示意图。
①非金属元素氢化物的稳定性与氢化物的生成热的关系为___________。
②硫化氢发生分解反应的热化学方程式为___________。
(5)已知,,当放出的热量为nkJ时,该反应转移的电子数为___________(用含m、n的代数式表示)
18.(10分)(2023·宁夏石嘴山市模拟)回答下列问题
(1)“世上无难事,九天可揽月”,我国的航空航天事业取得了举世瞩目的成就。碳酰肼类化合物[Mn(L)3]( ClO4)2是种优良的含能材料,可作为火箭推进剂的组分,其相关反应的能量变化如图所示,已知△H2= -299kJ/ml,则△H1 (kJ/ml )为_____________
(2)我国力争于2030年前做到碳达峰,2060年前实现碳中和。CH4与CO2重整是CO2利用的研究热点之一、该重整反应体系主要涉及以下反应:
(a)CH4(g)+CO2(g)2CO(g)+2H2(g) ∆H1
(b)CO2(g)+H2(g)CO(g)+H2O(g) ∆H2
(c)CH4(g)C(s)+2H2(g) ∆H3
(d)2CO(g)CO2(g)+C(s) ∆H4
(e)CO(g)+H2(g)H2O(g)+C(s) ∆H5
根据盖斯定律,反应a的∆H1=_______(写出一个代数式即可)。
(3)用H2还原SiCl4蒸汽可制取纯度很高的硅,当反应中有1ml电子转移时吸收59kJ热量,则该反应的热化学方程式为___________________________________。
(4)已知含11.2gKOH的稀溶液与1L0.1ml•L-1的H2SO4稀溶液反应放出11.46kJ的热量。请写出KOH的稀溶液与的H2SO4稀溶液发生中和反应,表示中和热的热化学方程式为___________________。
(5)1ml CH4(g)完全燃烧生成气态水的能量变化和1mlS(g)燃烧的能量变化如图所示。在催化剂作用下,CH4可以还原SO2生成单质S(g)、H2O(g)和CO2,写出该反应的热化学方程式:________________。
19.(10分)某实验小组通过以下实验,探究镀件表面镀铜的最佳条件。
【查阅资料】①Cu2++2P2O74-[Cu(P2O7)2]6- K=1×109
②Cu+在溶液中不稳定,容易发生歧化。
【实验设计】用CuSO4·5H2O、Na4P2O7·10H2O(焦磷酸钠)、添加剂配制一定浓度的电镀液,分别用纯铜和镀件作为两极材料,探究电镀液的pH、电流密度、电极板间距对层的影响。
(1)要配制一定体积40g/L的CuSO4溶液,以下仪器不需要用到的是_______(填仪器名称)。
(2)镀件表面的油污可用_______清洗。
(3)电镀时阴极上发生的主要反应的电极反应式为_______。
【实验结果与数据分析】
ⅰ.其他条件不变时,电位10min,pH对电镀的影响如下表:
(4)实验3中,铜镀层的沉积速率v(Cu)=_______ml/min(保留两位有效数字)。
(5)实验1和实验4中,酸性或碱性较强时,镀层出现斑驳的可能原因是_______。
ⅱ.电流密度、电极板间距与镀膜质量的关系
(6)电流密度小于0.50A/dm2时镀膜质量随电流密度增大而增大的原因是_______。
(7)本实验电镀的最佳条件是pH为8.5、_______、_______。
(8)使用最佳条件电镀时,在阳极附近的电镀液中出现红色固体沉积物,其可能原因用离子方程式表示为_______,通空气搅拌可防止红色固体沉积物形成。
20.(12分)(2023·江苏省盐城市高三模拟)电催化还原CO2是当今资源化利用二氧化碳的重点课题,常用的阴极材料有有机多孔电极材料、铜基复合电极材料等。
(1)一种有机多孔电极材料(铜粉沉积在一种有机物的骨架上)电催化还原CO2的装置示意图如图-1所示。控制其他条件相同,将一定量的CO2通入该电催化装置中,阴极所得产物及其物质的量与电压的关系如图-2所示。
①电解前需向电解质溶液中持续通入过量CO2的原因是 。
②控制电压为0.8V,电解时转移电子的物质的量为 ml。
③科研小组利用13CO2代替原有的CO2进行研究,其目的是 。
(2)一种铜基复合电极材料Au/Cu2O的制备方法:将一定量Cu2O分散至水与乙醇的混合溶液中,向溶液中逐滴滴加HAuCl4 (一种强酸)溶液,搅拌一段时间后离心分离,得Au/Cu2O,溶液呈蓝色。写出Cu2O还原HAuCl4的离子方程式: 。
(3)金属Cu/La复合电极材料电催化还原CO₂制备甲醛和乙醇的可能机理如图-3所示。研究表明,在不同电极材料上形成中间体的部分反应活化能如图-4所示。
①X为 。在答题卡上相应位置补充完整虚线框内Y的结构 。
②与单纯的Cu电极相比,利用Cu/La复合电极材料电催化还原CO2的优点是 。
物质
NO(g)
NO2(g)
SO2(g)
SO3(g)
O2(g)
O3(g)
NO(O3)
SO2(O3)
相对能量/
91.3
33.2
-296.8
-395.7
0
142.7
237.2
-96.1
序号
试剂1
试剂2
混合前温度
混合后温度
Ⅰ
35mL2ml·L-1盐酸
含0.03 ml NaHCO3的溶液32.5 mL
20.0℃
19.0℃
Ⅱ
35mL2ml·L-1盐酸
含0.03 ml Na2CO3的溶液32.5 mL
20.0℃
24.2℃
物质
H2(g)
Br2(g)
HBr(g)
lml分子中的化学键断裂时需要吸收的能量(kJ)
436
200
a
实验信号
pH值
镀膜质量/g
镀层外观
1
3
0.0136
表面斑驳
2
7
0.0258
光亮,不光滑
3
8.5
0.0356
光亮,光滑
4
10
0.0216
表面部分斑驳
专题09+化学反应原理综合(题型突破)(测试)-2024年高考化学二轮复习讲练测(新教材新高考): 这是一份专题09+化学反应原理综合(题型突破)(测试)-2024年高考化学二轮复习讲练测(新教材新高考),文件包含专题09化学反应原理综合题型突破测试原卷版docx、专题09化学反应原理综合题型突破测试解析版docx等2份试卷配套教学资源,其中试卷共29页, 欢迎下载使用。
专题07+化学反应速率与化学平衡(测试)-2024年高考化学二轮复习讲练测(新教材新高考): 这是一份专题07+化学反应速率与化学平衡(测试)-2024年高考化学二轮复习讲练测(新教材新高考),文件包含专题07化学反应速率与化学平衡测试原卷版docx、专题07化学反应速率与化学平衡测试解析版docx等2份试卷配套教学资源,其中试卷共31页, 欢迎下载使用。
专题06++化学反应与能量(练习)-2024年高考化学二轮复习讲练测(新教材新高考): 这是一份专题06++化学反应与能量(练习)-2024年高考化学二轮复习讲练测(新教材新高考),文件包含专题06化学反应与能量练习原卷版docx、专题06化学反应与能量练习解析版docx等2份试卷配套教学资源,其中试卷共53页, 欢迎下载使用。

