- 专题01 生物和生物圈(练习)-2024年中考生物一轮复习讲练测(全国通用) 试卷 0 次下载
- 专题01 生物和生物圈(课件)-2024年中考生物一轮复习讲练测(全国通用) 课件 0 次下载
- 专题02 细胞是生命活动的基本单位(练习)- 2024年中考生物一轮复习讲练测(全国通用) 试卷 0 次下载
- 专题02 细胞是生命活动的基本单位(课件)-2024年中考生物一轮复习讲练测(全国通用) 课件 0 次下载
- 专题03 细胞怎样构成生物体(练习)-2024年中考生物一轮复习讲练测(全国通用) 试卷 0 次下载
- 专题03 细胞怎样构成生物体(课件)-2024年中考生物一轮复习讲练测(全国通用) 课件 0 次下载
专题01 生物和生物圈(讲义)- 2024年中考生物一轮复习讲练测(全国通用)
展开TOC \ "1-3" \n \h \u
\l "_Tc8464" 考点一 生物的特征
\l "_Tc6639" 考向01 辨别生物
\l "_Tc9975" 考向02 文学知识或生活常识中包含生物的特征及生物的共同特征判断
\l "_Tc8695" 考向03 生命现象判断
\l "_Tc23647" 考点二 生物与环境的关系
\l "_Tc6313" 考向01 生物与环境的关系判断
\l "_Tc30606" 考向02 判断诗句或常识所描述的是生物因素还是非生物因素
\l "_Tc30401" 考向03 探究实验
\l "_Tc948" 考点三 生态系统的组成
\l "_Tc13865" 考向01 判断实例是否为生态系统
\l "_Tc10840" 考向02 判断生态系统的组成成分
\l "_Tc1639" 考点四 食物链和食物网
\l "_Tc29729" 考向01 食物链写法
\l "_Tc3823" 考向02 食物链中生物数量变化
\l "_Tc1295" 考向03 食物链中物质和能量变化
\l "_Tc9733" 考点五 生物圈是最大的生态系统
\l "_Tc30868" 考向01 生物圈的概念和范围
\l "_Tc12612" 考向02 多种多样的生态系统
考点一 生物的特征
一、生物的共同特征
(1)生物的生活需要 营养 。如海豚捕食大马哈鱼、民以食为天、动物捕食、植物浇水施肥、培养微生物需要有营养的物质。
(2)生物能进行 呼吸 。如鲸需要浮出水面进行换气。
(3)生物能排出身体内产生的 废物 。如落叶、动物排汗、排尿、呼气。
(4)生物能对外界刺激 作出反应 。如含羞草受到碰触时会合拢叶片、葵花朵朵向太阳、望梅止渴。
(5)生物能 生长和繁殖 。如许多植物能产生种子(繁殖)、开花结果、动物产卵、种子萌发长成幼苗并不断长大(生长)、蘑菇生长。
(6)生物都具有 遗传和变异 的特性。如种瓜得瓜,种豆得豆(遗传);同一株碧桃上开出不同颜色的花(变异)。
(7)除 病毒 外,生物都是由细胞构成的。动植物都由细胞构成;②细菌都是由单个细胞构成;③病毒没有细胞结构。
判断生物与非生物的关键
1、 生物的判断:关键看该物体是否具有生物的六大共同(基本)特征。如能繁殖后代一定是生物。
2. 生命现象的判断:生命现象是生物在生长发育、繁殖等活动中所表现出来的现象,判断时关键看表现出该现象的主体是否为生物,只有生物才能表现出生命现象。
考向01 辨别生物
【例1】(2023·西藏·中考真题)下列属于生物的是( )
A.能与人交流的智能机器人B.岩洞里慢慢长大的钟乳石
C.能使计算机瘫痪的木马病毒D.叶子看起来像石头但能开花的生石花
【答案】D
【分析】生物的共同特征有:①生物的生活需要营养;②生物能进行呼吸;③生物能排出身体内产生的废物;④生物能对外界刺激作出反应;⑤生物能生长和繁殖;⑥生物都有遗传和变异的特性;⑦除病毒以外,生物都是由细胞构成的。
【详解】A.机器人的行为受人的操纵,它无生命现象。不属于生物,A不符合题意。
B.钟乳石不具有生物的特征,不属于生物,B不符合题意。
C.电脑病毒不具有生物的特征,不属于生物,C不符合题意。
D.生石花具有生物的特征,属于生物,D符合题意。
故选D。
【例2】(2023·湖南邵阳·中考真题)下列诗句中不含生物的是( )
A. 黄梅时节家家雨,青草池塘处处蛙B. 无可奈何花落去,似曾相识燕归来
C. 飞流直下三千尺,疑是银河落九天D. 银烛秋光冷画屏,轻罗小扇扑流萤
【答案】C
【解析】A.“黄梅时节家家雨,青草池塘处处蛙”中的蛙属于两栖动物,是生物,A正确。
B.“无可奈何花落去,似曾相识燕归来”中的花是植物,燕是动物,B正确。
C.“飞流直下三千尺,疑是银河落九天”中没有生物,C错误。
D.“银烛秋光冷画屏,轻罗小扇扑流萤”中的萤属于动物,是生物,D正确。
故选C。
【变式1】(2022·陕西·中考真题)下列成语中提到生物的是( )
A. 山河无恙B. 风和日丽C. 海枯石烂D. 鸟语花香
【答案】D
【解析】生物的共同特征有:①生物的生活需要营养;②生物能进行呼吸;③生物能排出身体内产生的废物;④生物能对外界刺激作出反应;⑤生物能生长和繁殖;⑥生物都有遗传和变异的特性;⑦除病毒以外,生物都是由细胞构成的。
【详解】A.山河无恙中山和河没有生物的特征,不属于生物,A错误。
B.风和日丽中的风和日没有生物的特征,不属于生物,B错误。
C.海枯石烂中的海和石没有生物的特征,不属于生物,C错误。
D.鸟语花香中的鸟和花具有生物特征,属于生物,D正确。
故选D。
【变式2】(2023·云南·中考真题)下列不属于生物的是( )
A. 滇金丝猴B. 机器人C. 草履虫D. 绿孔雀
【答案】B
【解析】ACD.滇金丝猴、草履虫、绿孔雀都具有生物的特征,属于生物,ACD不符合题意。
B.机器人不具有生物的特征,不属于生物,B符合题意。
故选B。
【变式3】(2023·黑龙江绥化·中考真题)下列选项中,属于生物的是( )
A.机器人B.钟乳石C.小麦D.汽车
【答案】C
【分析】生物的共同特征有:①生物的生活需要营养;②生物能进行呼吸;③生物能排出身体内产生的废物;④生物能对外界刺激作出反应;⑤生物能生长和繁殖;⑥生物都有遗传和变异的特性;⑦除病毒以外,生物都是由细胞构成的。
【详解】ABD.机器人、 钟乳石和汽车都没有生物的基本特征,都不属于生物,错误。
C.小麦有生物的基本特征,属于生物,正确。
故选C。
【变式4】(2023·黑龙江龙东地区·中考真题)学习生物学之后,你一定非常喜欢生物,你能判断出下列属于生物的是( )
A.玻璃门B.含羞草C.机器人D.大理石
【答案】B
【分析】生物的共同特征有:①生物的生活需要营养;②生物能进行呼吸;③生物能排出身体内产生的废物;④生物能对外界刺激作出反应;⑤生物能生长和繁殖;⑥生物都有遗传和变异的特性;⑦除病毒以外,生物都是由细胞构成的。
【详解】结合分析可知:“含羞草”是植物,具有生物的基本特征,属于生物;而“玻璃门”、“机器人”、“大理石”没有生命,不具有生物的基本特征,不属于生物。故B正确,ACD错误。
故选B。
考向02 文学知识或生活常识中包含生物的特征及生物的共同特征判断
【例3】(2023·四川凉山·中考真题)西昌是一座春天栖息的城市,春景里会看到许多生命现象,下列生命现象与生物特征的描述,错误的是( )
A. “大鱼吃小鱼”——生活需要营养
B. “惊起一滩鸥鹭”——能对外界刺激作出反应
C. “岸边柳树发出嫩芽”——能够繁殖
D. “一母生九子,九子各不同”——有变异现象
【答案】C
【解析】A.生物的生活需要营养物质,绿色植物通过光合作用制造出自身所需要的葡萄糖、淀粉等有机物。动物不能制造有机物,只能从外界获取。可见,“大鱼吃小鱼”体现了生物的生活需要营养,A正确。
B.生物在遇到外界刺激时能够作出的规律性反应叫应激性。应激性是生物具有的普遍特性,它能够使生物“趋利避害”,增强生物适应周围环境的能力。“惊起一滩鸥鹭”体现了生物能对外界刺激作出反应,B正确。
C.生物体在能够由小长大;生物体发育到一定阶段,就开始繁殖下一代。“岸边柳树发出嫩芽”体现了生物能够生长,不是能够繁殖,C错误。
D.遗传是指生物亲子间的相似性,变异是生物的亲代与子代之间以及子代的个体之间在性状上的差异性。可见,“一母生九子,九子各不同”体现了生物具有变异现象,D正确。
故选C。
【例4】(2023·湖北宜昌·中考真题)与“植物的向光性”体现出的生物特征相同的诗句是( )
A. 柴门闻犬吠,风雪夜归人B. 锄禾日当午,汗滴禾下土
C. 梁上有双燕,翩翩雄与雌D. 红豆生南国,春来发几枝
【答案】A
【解析】A.“柴门闻犬吠,风雪夜归人”的意思是:柴门外忽传来狗的叫声,原来是有人冒着风雪归家门。可见,该诗句体现了犬能对外界刺激作出反应。向光性是植物在单侧光的照射下,会朝向光源方向生长的现象。“植物的向光性”体现了植物能够对外界的刺激做出反应,A正确。
B.水和少量的无机盐、尿素等代谢废物会以汗液的形式由皮肤排出。可见,“锄禾日当午,汗滴禾下土”体现了生物能排出身体内产生的废物,B错误。
C.鸟类雌雄异体,其生殖和发育过程包括筑巢、求偶、交配、产卵、孵卵、育雏等几个过程。“梁上有双燕,翩翩雄与雌”描绘了鸟卵繁衍后代的景象,体现了生物能够繁殖,C错误。
D.“红豆生南国,春来发几枝”体现了植物能够生长,D错误。
故选A。
【变式1】(2023·江苏宿迁·中考真题)含羞草受到人手指的触碰后,叶子会合拢,这一现象主要体现的生物特征是( )
A.生物生命活动需要能量B.生物能生长发育、繁殖
C.生物能对外界刺激作出反应D.生物具有遗传变异的特性
【答案】C
【分析】生物的共同特征有:①生物的生活需要营养;②生物能进行呼吸;③生物能排出身体内产生的废物;④生物能对外界刺激作出反应;⑤生物能生长和繁殖;⑥生物都有遗传和变异的特性;⑦除病毒以外,生物都是由细胞构成的。
【详解】含羞草受到人手指的触碰后,叶子会合拢,这一现象体现的生物特征是能对外界刺激作出反应。
故选C。
【变式2】(2022·临沂·中考真题)关于生命现象与生物特征的对应关系,下列表述错误的是( )
A.绿色植物利用根吸收水分和无机盐—生物的生活需要营养
B.鲸需要时常浮出水面进行换气—生物能进行呼吸
C.含羞草受到触碰叶片合拢—生物能排出体内的废物
D.猫妈妈一窝生出五只毛色不同的小猫—生物具有遗传和变异的特性
【答案】C
【解析】A.绿色植物利用根吸收水分和无机盐,体现生物的生活需要营养,正确。
B.鲸属于哺乳动物,用肺呼吸,因此,鲸需要时常浮出水面进行换气,体现生物能进行呼吸,正确。
C.含羞草受到触碰叶片合拢,体现生物能对外界刺激作出反应,错误。
D.猫妈妈一窝生出五只毛色不同的小猫体现生物具有遗传和变异的特性,正确。
故选C。
【变式3】(2023·山东滨州·中考真题)我国的多年生水稻,入选国际权威学术期刊《科学》杂志评出的“2022年十大科学突破”。多年生水稻种一次可连续免耕收获3~4年,下列相关生命现象与生物基本特征不相符的是( )
A. 水稻的茎中空——生物适应环境B. 水稻季末落叶——排出代谢废物
C. 草盛则稻苗稀——生物有应激性D. 腋芽来年再生——能生长和繁殖
【答案】C
【解析】A.水稻的茎中空,便于根进行有氧呼吸,这是与水稻水生的生活环境相适应的。可见,水稻的茎中空体现了生物适应环境,A正确。
B.植物的叶片在脱落之前,一方面把植物能再利用的东西和营养物质转移走,另一方面把一些代谢废物转移到落叶中。可见,水稻季末落叶,体现了植物能排出代谢废物,B正确。
C.应激性是指一切生物对外界各种刺激(如光、温度、声音、食物、化学物质、机械运动、地心引力等)所发生的反应。“草盛豆苗稀”描述的是豆苗与草,相互争夺阳光、水分、无机盐和生存的空间等,属于竞争关系,体现了环境中生物因素对生物的影响,没有体现“生物有应激性”,C错误。
D.生物体在能够由小长大;生物体发育到一定阶段,就开始繁殖下一代。芽分为花芽、枝芽和混合芽。可见,腋芽来年再生,体现了植物能生长和繁殖,D正确。
故选C。
【变式4】(2023·湖南衡阳·中考真题)地衣是真菌与藻类共生在一起形成的。藻类为真菌提供有机物,真菌为藻类提供水和无机盐。这体现的生物基本特征是( )
A. 生物的生活需要营养B. 生物能进行呼吸
C. 生物能生长和繁殖D. 生物都有遗传和变异的特性
【答案】A
【解析】由题干“藻类为真菌提供有机物,真菌为藻类提供水和无机盐”,体现了生物的生活需要营养的特征,不能体现生物能进行呼吸、生物能生长和繁殖、生物都有遗传和变异的特性,A符合题意,BCD不符合题意。
故选A。
【变式5】(2023·湖南益阳·中考真题)大雨过后,菜地里爬出许多蚯蚓,几只鸭子忙着享受“美食”。以上没有体现的生物特征是( )
A. 生物的生活需要营养B. 生物能进行呼吸
C. 生物能排出体内产生的废物D. 生物能对外界刺激作出反应
【答案】C
【解析】大雨过后,土壤里缺水空气,菜地里爬出许多蚯蚓,说明生物的生活需要呼吸和能对外界的刺激作出反应,几只鸭子忙着享受“美食”,说明生物需要营养,因此ABD正确,C错误。
故选C。
【变式6】(2023·四川眉山·中考真题)生物能够对来自环境中的各种刺激作出一定的反应是生物的特征之一,下列不属于该特征的是( )
A. 向日葵的花盘受太阳影响会向日转动
B. 感染新冠病毒后机体会产生相应的抗体
C. 人进入寒冷环境中时,会发生“颤栗”现象
D. 晒干的大豆种子浸在水中会膨胀发软
【答案】D
【解析】A.向日葵的花盘受太阳影响会向日转动体现了向日葵对光线做出的反应,A不符合题意。
B.新冠病毒作为抗原,刺激机体后机体会做出反应,即产生相应的抗体,B不符合题意。
C.“颤栗”现象是骨骼肌收缩导致的,能产生更多的热量,是人对寒冷刺激做出的反应,C不符合题意。
D.晒干的大豆种子浸在水中会膨胀发软是吸水引起的,不属于生物对刺激做出的反应,D符合题意。
故选D。
【变式7】(2023·甘肃金昌·中考真题)聊天机器人可以通过学习和理解人类的语言,能够与人进行交流对话。可根据哪一特征判断聊天机器人不是生物( )
A.能否说话B.具有一定结构C.能否运动D.能否繁殖
【答案】D
【分析】生物的共同特征有:①生物的生活需要营养;②生物能进行呼吸;③生物能排出身体内产生的废物;④生物能对外界刺激作出反应;⑤生物能生长和繁殖;⑥生物都有遗传和变异的特性;⑦除病毒以外,生物都是由细胞构成的。
【详解】A.聊天机器人可以通过学习和理解人类的语言,能够与人进行交流对话,能否说话不是生物的共同特征,A不符合题意。
B.具有一定结构不是生物的共同特征,B不符合题意。
C.植物属于生物,但植物不能运动,因此能否运动不是生物的共同特征,C不符合题意。
D.生物能生长和繁殖是生物的共同特征,机器人不能繁殖,D符合题意。
故选D。
考向03 生命现象判断
【例5】(2023·新疆·中考真题)下列不属于生命现象的是( )
A. 蝶恋花B. 鸡打鸣C. 羊吃草D. 风吹雪
【答案】D
【解析】A.蝴蝶是生物,蝴蝶在花朵之间飞舞属于生命现象,A不符合题意。
B.鸡是生物,鸡打鸣属于生命现象,B不符合题意。
C.羊和草都是生物,羊和草之间有吃与被吃的关系,羊吃草属于生命现象,C不符合题意。
D.风和雪不满足生物的特征,风吹雪不属于生命现象,D符合题意。
故选D。
【例6】(2023·山东临沂·中考真题)下列与生命现象无关的诗句是( )
A. 忽如一夜春风来,千树万树梨花开B. 苔痕上阶绿,草色入帘青
C. 小荷才露尖尖角,早有蜻蜓立上头D. 夕阳无限好,只是近黄昏
【答案】D
【解析】A.绿色开花植物的六大器官包括:营养器官(根、茎、叶)和生殖器官(花、果实、种子)。“千树万树梨花开”体现了生物能够繁殖,A错误。
B.苔藓植物和草都是绿色植物,具有生命的基本特征,而“苔痕上阶绿,草色入帘青”反映了生物能够生长,B错误。
C.荷花是植物,蜻蜓是动物,“小荷才露尖尖角,早有蜻蜓立上头”体现了生物能够生长,C错误。
D.“夕阳无限好,只是近黄昏”中没有提到生物,与生命现象无关,D正确。
故选D。
【变式1】(2023·河南·中考真题)风吹麦浪,稻花飘香,夏蝉低吟,鸟儿浅唱……万千生物演绎着生命奇迹,诠释了强大而神秘的生命力量。下列选项中属于生物生命现象的是( )
A.春日和煦 B.夏荷绽放C.秋风送爽 D.冬雪飞舞
【答案】B
【分析】生物的基本特征主要包括:生物的生活需要营养、生物能进行呼吸、生物能排出身体内产生的废物、生物能对外界刺激作出反应、生物能生长繁殖、除病毒以外生物都是由细胞构成的、病毒这个生物,有遗传变异的特点。
【详解】A.春日和煦是自然现象,A不符合题意。
B.夏荷绽放体现了生物的生长现象,B符合题意。
C.秋风送爽是自然现象,C不符合题意。
D.冬雪飞舞是自然现象,D不符合题意。
故选B。
【变式2】(2023·湖南怀化·中考真题)某学校开展春季研学,美好的春色让同学们兴奋不已。下列体现生命现象的是( )
A. 阳光明媚B. 春风和煦C. 鸟语花香D. 高山流水
【答案】C
【解析】阳光明媚、 春风和煦、 高山流水都属于自然现象,鸟语花香意思是鸟叫得好听,花开得喷香,体现了生命的现象,C符合题意。
故选C。
【变式3】(2023·湖南常德·中考真题)生物世界多姿多彩、奥妙无穷。下列不属于生命现象的是( )
A.鲸喷出雾状水柱B.树上叶片变黄
C.珊瑚礁由小长大D.海豚捕食大马哈鱼
【答案】C
【分析】生物的共同特征有:①生物的生活需要营养;②生物能进行呼吸;③生物能排出身体内产生的废物;④生物能对外界刺激作出反应;⑤生物能生长和繁殖;⑥生物都有遗传和变异的特性;⑦除病毒以外,生物都是由细胞构成的。
【详解】A.鲸喷出雾状水柱,说明生物能进行呼吸,A正确。
B.树上叶片变黄,说明生物能排出身体内产生的废物,B正确。
C.珊瑚礁由小长大,珊瑚是珊瑚虫分泌的石灰质外壳年深日久地堆积在一起,慢慢形成千姿百态的珊瑚,因此珊瑚不是生物,也就没有生命现象,C错误。
D.海豚捕食大马哈鱼,说明生物的生活需要营养,D正确。
故选C。
考点二 生物与环境的关系
一、生物和环境的关系
1、生物的生活环境:指生物的 生存空间 ,和存在于它周围的各种 影响因素 。
2、生态因素:环境中直接影响生物 生活和分布 的因素。分为 生物因素 和非生物因素。
生物因素--影响某种生物生活的其他生物;
非生物因素--阳光、空气、水、温度等。
3、生物与环境的关系有 环境影响生物 、 生物适应环境 、 生物影响环境 。
4、环境影响生物--非生物因素对生物的影响:
环境影响生物--生物因素对生物的影响:
捕食关系、竞争关系、合作关系、寄生关系、共生关系
5、生物 适应环境 实例:荒漠中的骆驼尿量少,出汗少;荒漠中的骆驼刺根系发达;寒冷海域的海豹皮下脂肪厚;、保护色;5、拟态;6、警戒色。
6、生物 影响环境 实例:蚯蚓疏松土壤,提高土壤肥力;大树底下好乘凉;千里之堤溃于蚁穴;植物能防风固沙,净化空气;植物使空气变得清新、湿润;鼠破坏森林、草原、农作物。
生物和环境的关系的辨别
解题关键1:谁变化谁被影响
例1:红杏出墙(红杏发生变化,也就是红杏被影响)----环境影响生物
例2:大树底下好乘凉(环境发生变化,也就是环境被影响)----生物影响环境
解题关键2:给出特点是有利于生物生存的特点
例1:仙人掌的叶变成叶刺,骆驼排尿少,企鹅皮下脂肪层厚,还有动物的保护色等----生物适应环境
生物和生物的关系曲线
关系
特点
图示
举例
捕食
呈现“先增先减、后增后减”的不同步变化
兔吃草
竞争
呈现“你死我活”的不同步变化
草盛豆苗稀
寄生
“损人利己”
蛔虫与人
共生
呈现“同生共死、同升同降”变化趋势
大豆与根瘤菌
二、探究实验
1、科学探究实验的一般过程
提出问题→ 作出假设 →制订计划→ 实施计划 → 得出结论 →表达和交流。
2、科学探究实验的原则
单一变量 原则:控制其他因素不变,只改变其中某一实验变量,观察它对实验结果的影响。整个实验过程中除了欲处理的实验变量外,其他实验条件要求前后一致。
对照 性原则:是指除所控因素外其他条件与被对照实验完全相等的实验。对照实验设置的正确与否,关键就在于如何尽量去遵循单一变量原则,保证“其他条件的完全相等”。
可 重复 性原则:一次实验的结果是不能令人信服的,只有经过多次反复的实验都得到相同的实验结果,才可以在此基础上得出正确的结论。
判断对照组和实验组的关键
1.要用10只鼠妇而不是一只鼠妇的原因是:避免偶然性,减小实验误差。
2.正常状态下、自然条件下的是对照组,改变了某一条件的是实验组。如“光对鼠妇生活的影响”实验中,正常状态下,鼠妇生活在阴暗潮湿的环境中,因此阴暗一组为对照组,有光一组为实验组。
对照实验设计要注意的问题
①实验材料要达到一定数量(减小偶然性引起的误差);
②对重复实验的实验测量数值要取平均值(减小误差);
③要注意有些实验只取最大(小)值:如肺活量测定;
④观察法和实验法的最大区别是对实验的研究对象是否施加影响,观察法基本不施加影响,例如珍妮研究猩猩。
考向01 生物与环境的关系判断
【例1】(2023·湖北荆州·中考真题)生物不仅能适应环境,也能影响和改变环境。下列实例属于生物影响环境的是( )
A.荒漠中的骆驼刺,根系非常发达B.寒冷海域中的海豹,皮下脂肪很厚
C.土壤中的蚯蚓,可以使土壤疏松D.炎热荒漠中的骆驼,尿液非常少
【答案】C
【分析】生物与环境的关系:生物适应环境,生物影响环境,环境影响生物。生物适应环境是指生物为了生存下去,在生活习性或者形态结构上力求与环境保持一致。生物影响和改变环境是指由于生物的存在或者某些活动,使得环境有了改观或变化。环境影响生物是指生物的生活受生存空间或生活环境的制约。
【详解】A.在沙漠地区,极度缺水,骆驼刺根系非常发达且地上的枝叶部分很小,这是为了增大对水的吸收同时减少水分的散失,是对干旱环境的一种适应,A错误。
B.脂肪具有保温的作用,故生活在寒冷海域中的海豹,皮下脂肪很厚,体现了生物适应环境,B错误。
C.蚯蚓在土壤中钻洞,使土壤疏松,同时,蚯蚓的粪便可使土壤肥沃,有利于根的生长,体现了生物对环境土壤的影响,C正确。
D.炎热荒漠地区缺少水,故在荒漠中生活的骆驼,尿液非常少,体现了生物适应环境,D错误。
故选C。
【变式1】(2023·新疆·中考真题)胡杨树在肥沃和贫瘠的土壤中都能生长,这体现了( )
A. 环境能改变生物B. 生物能适应环境
C. 生物会影响环境D. 环境会影响生物
【答案】B
【解析】生物与环境的关系:生物适应环境,生物影响环境,环境影响生物。生物适应环境是指生物为了生存下去,在生活习性或者形态结构上力求与环境保持一致。生物影响和改变环境是指由于生物的存在或者某些活动,使得环境有了改观或变化。环境影响生物是指生物的生活受生存空间或生活环境的制约。可见,胡杨树在肥沃和贫瘠的土壤中都能生长,这体现了生物能适应环境。故B正确,ACD错误。
故选B。
【变式2】(2023·湖南衡阳·中考真题)同一品种的结球甘蓝在北京栽培时,叶球重1~3千克;引种到西藏后,叶球的重量可达6.5千克。这一实例说明生物与环境的关系是( )
A. 生物适应环境B. 环境影响生物C. 生物影响环境D. 环境适应生物
【答案】B
【解析】A.生物适应环境是指生物为了生存下去,在生活习性或者形态结构上力求与环境保持一致,A错误。
BD.甘蓝种到北京时,长成后叶球重1~3千克,引种到西藏后,甘蓝由于昼夜温差大,日照时间长,叶球可重达6.5千克,体现了环境影响生物,而不是环境适应生物,B正确,D错误。
C.生物影响环境是指由于生物的存在或者某些活动,使得环境有了改观或变化,C错误。
故选B。
【变式3】(2023·内蒙古赤峰·中考真题)巴林左旗境内数万亩锦鸡儿锁住沙龙,蔚为壮观。锦鸡儿根系庞大,不怕沙埋,还能防风固沙、保持水土,是荒漠草原地区优良的防风固沙植物。从中能体现生物与环境的关系是( )
A.生物适应环境B.环境会影响生物的生存和分布
C.生物影响环境D.生物既适应环境又能影响环境
【答案】D
【分析】生物的适应性是指生物体与环境表现相适合的现象。适应性是通过长期的自然选择,需要很长时间形成的。生物在生活的过程中也会对周围环境形成影响,有有利影响,也有不利的影响。
【详解】锦鸡儿根系庞大,不怕沙埋,体现了对环境的适应;能防风固沙、保持水土,体现了对环境的影响。D符合题意。
故选D。
【变式4】(2023·湖南株洲·中考真题)下列有关生物与环境相适应的说法错误的是( )
A.仙人掌的叶退化成刺,可减少水分散失,适应干旱的陆地环境
B.与苔藓植物相比,蕨类植物更加适应陆地环境的原因是用孢子生殖
C.蜥蜴体表覆盖角质的鳞片,卵外有坚韧的卵壳,适应陆地环境
D.许多动物的体色与周围环境的色彩非常相似,利于躲避敌害与捕食猎物
【答案】B
【分析】现存的各种生物都是对环境相适应的,是长期自然选择的结果,生物在适应环境的同时又在对生活的环境有一定的影响。
【详解】A.生活在干旱地区的仙人掌叶退化成刺以减少水分的散失,A正确。
B.蕨类植物有了根、茎、叶的分化,且体内有输导组织,能为植株吸收和运输营养物质,一般长的比较高大,适应陆地的能力较强,B错误。
C.蜥蜴体表覆盖角质的鳞片,卵外有坚韧的卵壳,起保护和防止水分散失的作用,适应陆地环境,C正确。
D. 许多动物的体色与周围环境的色彩非常相似,属于保护色,利于躲避敌害与捕食猎物,D正确。
故选B。
【变式5】(2023·湖南怀化·中考真题)俗话说“大树底下好乘凉”。这说明( )
A. 环境影响生物B. 生物影响环境
C. 生物适应环境D. 生物相互影响
【答案】B
【解析】“大树底下好乘凉”是因为植物通过蒸腾作用,向空气中散发水分,带走大树周围的一些热量,从而降低了大树周围的温度,使得大树地下比较凉爽。这说明大树影响了周围环境的温度,属于生物影响环境,ACD不符合题意,B符合题意。
故选B。
【变式6】(2023·云南·真题)雷鸟的足部完全被羽,甚至趾底也生有羽毛,有利于其冬季行走于冰雪上。这体现了( )
A. 生物影响环境B. 生物不能影响环境
C. 生物适应环境D. 生物不能适应环境
【答案】C
【解析】生物生存的环境不仅是指生存的地点,还包括环境中影响生物生活的各种因素叫环境因素,生物必须适应环境才能生存,生物也能影响环境。雷鸟的足部完全被羽,甚至趾底也生有羽毛,有利于其冬季行走于冰雪上。这体现了生物适应环境,有利于个体的生存。
故选C。
考向02 判断诗句或常识所描述的是生物因素还是非生物因素
【例2】(2023·湖南株洲·中考真题)以下谚语不能体现非生物因素对生物影响的是( )
A.瑞雪兆丰年 B.千里之堤,溃于蚁穴
C.玉米遇旱穗难伸 D.清明前后,种瓜点豆
【答案】B
【分析】非生物因素对生物影响:对于所有的生物来说,环境中的非生物因素都影响着它们的生活,当环境中一个或几个非生物因素发生急剧变化时,就会影响生物的生活,甚至导致生物死亡。
【详解】A.瑞雪兆丰年指适时的冬雪预示着来年是丰收之年,体现非生物因素对生物的影响,A不符合题意。
B.千里之堤,溃于蚁穴,体现生物因素蚂蚁对环境堤坝的影响,B符合题意。
C.玉米遇旱穗难伸,体现非生物因素水分对玉米生长的影响,C不符合题意。
D.清明前后,种瓜点豆,体现的是非生物因素温度和水分对生物瓜豆的影响,D不符合题意。
故选B。
【变式1】(2023·甘肃武威·中考真题)民勤县盛产蜜瓜,其肉嫩汁多、含糖量高,深受人们喜爱。在瓜田中,影响一株蜜瓜生存的环境因素是( )
A. 阳光、水分B. 杂草C. 其他蜜瓜D. 以上都是
【答案】D
【解析】环境中影响生物的生活和分布的因素叫做生态因素。包括非生物因素和生物因素。因此,在瓜田中,影响一株蜜瓜生存的环境因素是阳光、水分、杂草和其他蜜瓜。故D符合题意,ABC不符合题意。
故选D。
【变式2】(2023·重庆·中考真题)《左氏春秋》记载了稻田杂草——稗草,它与水稻外形相似,严重影响水稻产量,则水稻与稗草的关系是( )
A. 竞争关系B. 寄生关系C. 合作关系D. 捕食关系
【答案】A
【解析】①捕食关系:一种生物以另一种生物为食。如七星瓢虫不是蚜虫、猎豹不是羚羊。②竞争关系:争夺空间、阳光、食物、配偶等。如:水稻和杂草争夺阳光,养料和水分;种豆南山下,草盛豆苗稀。③合作关系:同种生物之间互助。如蜜蜂、蚂蚁群体内的分工与合作。④寄生关系:一种生物生活在另一种生物的体表或体内,并从中获得营养物质。如:人和人小肠内的蛔虫。⑤共生关系:地衣是真菌和藻类的共生体。由题意可知,水稻和稗草之间争夺阳光,养料和水分,是属于竞争关系。
故选A。
【变式3】(2023·黑龙江龙东地区·中考真题)农作物受旱导致出现死苗现象的非生物因素主要是( )
A.水分B.阳光C.温度D.土壤
【答案】A
【分析】环境中影响生物生活的各种因素叫环境因素,分为非生物因素和生物因素。非生物因素包括:光、温度、水、空气、土壤等;生物因素是指环境中影响某种生物个体生活的其他所生物,包括同种和不同种的生物个体。
【详解】近年来,有些地区旱情严重,主要是水极度缺乏,而农作物进行光合作用的必须需要水,水严重不足,导致光合作用减弱,因此严重旱灾造成农作物死苗现象的非生物因素主要是水分。
故选A。
【变式4】(2023·黑龙江绥化·中考真题)沙漠中影响植物分布的主要因素是( )
A.阳光B.水C.温度D.空气
【答案】B
【分析】环境中影响生物生活的各种因素叫环境因素,分为非生物因素和生物因素。非生物因素包括:光、温度、水、空气、土壤等。生物因素是指环境中影响某种生物个体生活的其他所生物。
【详解】沙漠地区干旱、缺水,影响植物的分布,因此影响沙漠植物的环境因素是水分。故B符合题意,ACD不符合题意。
故选B。
【变式5】(2023·湖南张家界·中考真题)二十四节气文化博大精深,它根植于中国悠久的农耕文明,融汇了先进的农学思想,“夏至种豆,重阳种麦”体现了什么因素对生物的影响( )
A.温度B.水分C.阳光D.空气
【答案】A
【分析】环境中影响生物的生活和分布的因素叫做生态因素。生态因素可分为两类:非生物因素:光、温度、水 等;生物因素:影响某种生物生活的 其他生物 。
【详解】夏至种豆,重阳种麦指的是夏至是种豆的好时节,重阳是种麦的好时节,主要原因是不同植物生长所需要的温度不一样。
故选A。
【变式6】(2023·山东滨州·真题)古诗词是中华优秀传统文化中的瑰宝,其中不乏与生命现象相关的佳句。下列诗句中,不能体现非生物因素对生物影响的是( )
A. 停车坐爱枫林晚,霜叶红于二月花
B. 落红不是无情物,化作春泥更护花
C. 人间四月芳菲尽,山寺桃花始盛开
D. 近水楼台先得月,向阳花木早逢春
【答案】B
【解析】A.“停车坐爱枫林晚,霜叶红于二月花”,这句诗描述的是非生物因素温度影响了枫林叶色的变化,A正确。
B.一些细菌和真菌能将植物的残枝落叶和动物遗体、粪便中的有机物分解成无机物,供植物重新利用,被称为生态系统中的分解者。所以,“落红不是无情物,化作春泥更护花”,说的是生态系统成分中的分解者能将花瓣中的有机物转变成简单的物质,并供植物体重新利用,B错误。
C.海拔每升高1千米气温下降6℃左右,因此山上的温度比山下低,山上的桃花比山下的开的晚,才有了“人间四月芳菲尽,山寺桃花始盛开”的自然现象。因此“人间四月芳菲尽,山寺桃花始盛开”,体现了非生物因素温度对生物的长开花的影响,C正确。
D.“近水楼台先得月,向阳花木早逢春”体现了阳光这一非生物因素对生物的影响,D正确。
故选B。
【变式7】(2023·四川成都·真题)阿拉伯胶树和某些蚂蚁长期生活在亚热带森林中,蚂蚁能保护该树免受其他动物的掠食,而该树又为蚂蚁提供树汁和栖息场所。阿拉伯胶树和这些蚂蚁的种间关系是( )
A. 捕食B. 共生C. 寄生D. 竞争
【答案】B
【解析】由题可知,阿拉伯胶树和某些蚂蚁长期生活在亚热带森林中,蚂蚁对阿拉伯胶树起保护作用,而阿拉伯胶树又可为蚂蚁提供食物和栖息场所,故二者为共生关系。
故选B。
考向03 探究实验
【例3】(2023·湖北宜昌·中考真题)下表为“光对鼠妇生活的影响”的实验设计,对它修改正确的是( )
A. 两侧鼠妇的数量可以不同B. 两侧都应是阴暗环境
C. 两侧的温度可以不同D. 两侧的士壤都要是潮湿的
【答案】D
【解析】对照实验设计原则是一个探究实验中只能有一个实验变量,其他因素均处于相同且理想状态,这样便于排除因其他因素的存在而影响和干扰实验结果的可能。当探究“光对鼠妇生活的影响”时,唯一变量是光。所以,选项中“两侧鼠妇的数量”应该相同且适宜、“两侧应是阴暗、明亮的环境”、“两侧的温度”应该相同且适宜、“两侧的士壤都要是潮湿的”。故D修改正确,ABC错误。
故选D。
【变式1】(2021·安徽·中考真题)在讨论“探究湿度对鼠妇分布的影响”实验方案时,同学们进行下列发言,其中错误的是( )
A.除湿度外,其他实验条件应相同且适宜
B.多次重复实验,可提高实验结论的可信度
C.实验数据与其他人不一致时,可以修改数据
D.实验结束后,将鼠妇放归适合其生存的环境中
【答案】 C
【解析】实验数据要实事求是,不能任意修改,C错误
【变式2】关于实验设计的说法:①要设计对照实验;②要遵循单一变量原则;③求多组的平均值,可尽量减小误差;④设计重复组或减少实验对象数量,可减少实验偶然性的发生。正确的是 ( )
A.①②③ B.①②④
C.①③④ D.②③④
【答案】 A
【解析】为避免实验偶然性的发生,需要增加实验对象的数量,④错误。故选A。
考点三 生态系统的组成
1、生态系统的概念:在一定的空间范围内, 生物与环境 所形成的统一的整体叫做生态系统。
2、生态系统的组成:
非生物 部分:指阳光、温度、水分、空气、土壤、湿度等。
生物 部分:生产者(绿色植物)、消费者(动物)、 分解者 (营腐生生活的细菌和真菌)。
判断实例是否是生态系统
方法一:判断一个范围是否是生态系统,先判断它的组成是否同时具备生物部分和非生物部分。再看其生物部分是否完整,即至少具备生产者和分解者。如“一条河内的所有鱼便是一个生态系统”,这种说法是错误的。
方法二:判断一个空间范围是不是生态系统,可是根据生态系统的概念进行判断,看实例中是否包含生物和环境两部分。
植物并不都属于生产者,如营寄生生活的植物菟丝子属于消费者;动物并不都属于消费者,如蚯蚓、蜣螂属于分解者;细菌、真菌并不都属于分解者,有些自养的细菌,如光合细菌、硝化细菌等属于生产者,营寄生生活的细菌、真菌属于消费者,只有营腐生生活的细菌、真菌才属于分解者。
考向01 判断实例是否为生态系统
【例1】(2022·江苏无锡·中考真题) 以下可称生态系统的是( )
A. 一个湖泊中的浮游生物和所有分解者
B. 烧杯中取自池塘的水、泥土和浮游生物
C. 一个池塘中的所有水蚤和分解者
D. 一个鱼缸中的所有金鱼和水草
【答案】B
【解析】试题分析:烧杯中的取自池塘的水,泥土和浮游生物,即包括生物部分,也包括非生物部分,符合生态系统的概念。
考点:生态系统的概念。
【变式1】(2022·四川乐山·中考真题)生态系统是指在一定的空间范围内,生物与环境所形成的统一整体。下列不属于生态系统的是( )
A.绿心公园 B.一块农田 C.一条河流 D.池塘的鱼
【答案】D
【解析】绿心公园、一块农田和一条河流,都包含了生物部分和非生物部分,符合生态系统的定义,可以看成一个生态系统,A、B、C不符合题意。池塘的鱼不能看成一个生态系统,D符合题意。
【变式2】(2020·河南开封·中考真题)下列说法中,能够被看做一个生态系统的是( )
A.一个池塘中的植物、动物和微生物
B.一片麦地里的空气、土壤、阳光等环境因素
C.一片树林中的树木、小草及空气
D.一片草地上的所有生物和环境因素
【答案】D
【解析】在一定的空间范围内,生物与环境所形成的统一整体叫生态系统,它包括生物部分和非生物部分。一个池塘中的植物、动物和微生物,只有生物部分,没有非生物部分,不符合生态系统的概念,A不符合题意;一块麦田里的空气、土壤、阳光等环境因素,只包括了非生物部分,没有生物部分,不能构成一个生态系统,B不符合题意;一片树林中的树木、小草及空气,只包括了部分植物和非生物因素的一部分,不能构成一个生态系统,C不符合题意;一片草地上的所有生物和环境因素,既包括了生物部分,又包括了非生物部分,能构成一个生态系统,D符合题意。
考向02 判断生态系统的组成成分
【例1】(2023·四川成都·中考真题)九寨沟国家自然保护区动植物资源丰富,具有较高的生态保护、科学研究和美学旅游价值(如图)。九寨沟生态系统中,生物与生态系统成分对应关系正确的是( )
A. 草食性动物——生产者B. 肉食性动物——分解者
C. 腐食性动物——分解者D. 腐生性细菌——消费者
【答案】C
【解析】A.草食性动物以生产者为食,属于消费者,A错误。
B.消费者是指不能进行光合作用,必需以现成的有机物为食的动物,肉食性动物属于消费者,B错误。
C.分解者是指生态系统中细菌、真菌和放线菌等具有分解能力的生物,也包括某些原生动物和腐食性动物,C正确。
D.腐生性细菌属于分解者,分解者是指生态系统中细菌、真菌和放线菌等具有分解能力的生物,D错误。
故选C。
【变式1】(2023·黑龙江绥化·中考真题)在生态系统中,下列选项属于消费者的是( )
A.土壤B.空气C.动物D.植物
【答案】C
【分析】消费者是指直接或间接利用生产者所制造的有机物质为食物和能量来源的生物,主要指动物,也包括某些寄生的菌类等。根据食性的不同可分为一级消费者、二级消费者等。
【详解】A.土壤属于非生物部分,A错误。
B.空气属于非生物部分,B错误。
C.消费者是指直接或间接利用生产者所制造的有机物质为食物和能量来源的生物,主要指动物,C正确。
D.植物属于生产者,D错误。
故选C。
【变式2】(2023·湖南长沙·中考真题)沼气池中的某些细菌能分解农作物秸秆和人畜粪尿中的有机物并产生甲烷。这些细菌属于生态系统组成成分中的( )
A.非生物部分B.生产者C.消费者D.分解者
【答案】D
【分析】在一定的空间范围内,生物与环境所形成的统一的整体叫生态系统。一个完整的生态系统包括非生物部分和生物部分,非生物部分包括阳光、空气、水、温度等,生物部分由生产者(主要是植物)、消费者(主要是动物)和分解者(腐生的细菌、真菌)组成。
【详解】分解者是指生态系统中细菌、真菌和放线菌等具有分解能力的生物,也包括某些原生动物和腐食性动物(蚯蚓、屎壳郎和白蚁)。它们能把动植物残体中复杂的有机物,分解成简单的无机物(无机盐、二氧化碳、水),释放到环境中,供生产者再一次利用。可见,沼气池中的某些细菌能分解农作物秸秆和人畜粪尿中的有机物并产生甲烷。这些细菌属于生态系统组成成分中的分解者,故D正确,ABC错误。
故选D。
【变式3】(2023·安徽·真题)某农田中种植着大豆,同时生长着稗草、鸭跖草等杂草,分布有七星瓢虫、大豆蚜等动物和根瘤菌等微生物。下列关于该农田生态系统的叙述,正确的是( )
A. 大豆稗草和鸭跖草都是生产者B. 根瘤菌与大豆之间是寄生关系
C. 七星瓢虫的能量可以流向稗草D. 农田中所有生物构成生态系统
【答案】A
【解析】A.大豆稗草和鸭跖草都是植物,都能进行光合作用制造有机物,在生态系统中属于生产者,A正确。
B.根瘤菌能与豆科植物共生形成根瘤。根瘤菌能将空气中的氮还原成氨供植物利用,使土壤中含氮的无机盐的含量增高;植物能够给根瘤菌提供有机物。根瘤菌与大豆之间是共生关系,B错误。
C.能量是单向流动,逐级递减的。七星瓢虫是消费者,其能量不可以流向稗草,C错误。
D.农田中所有生物及其无机环境构成生态系统,D错误
故选A。
【变式4】(2023·山东菏泽·统考中考真题)鲸落是指鲸死亡后落入深海形成的生态系统。一鲸落万物生,鲸死后成为盲鳗、虾、蟹等生物的食物,某些厌氧细菌分解鲸尸的脂类,产生硫化氢,硫化细菌能利用硫化氢等无机物合成有机物,为其他生物提供能量。下列说法正确的是( )
A.鲸落这个生态系统是由各种动物和微生物共同组成的
B.深海没有阳光,因此鲸落中不存在生产者
C.盲鳗属于鲸落这个生态系统中的分解者
D.科学家研究鲸落,这体现了该生态系统具有生物多样性的间接使用价值
【答案】C
【分析】1.生态系统是指在一定地域内,生物与环境所形成的统一 整体,包括生物部分和非生物部分,生物部分包括植物、动物、微生物,非生物部分包括阳光、空气、水、土壤、温度等。
2.生物多样性的价值:(1)直接价值:对人类有食用、药用和工业原料等使用意义,以及有旅游观赏、科学研究和文学艺术创作等非实用意义的。(2)间接价值:对生态系统起重要调节作用的价值(生态功能)。(3)潜在价值:目前人类不清楚的价值。
【详解】A.生态系统是由生物群落和无机环境构成,各种动物和微生物并不能构成生态系统,A错误。
B.根据题干可知,硫化细菌能利用硫化氢等无机物合成有机物,为其他生物提供能量,因此鲸落中的硫化细菌属于生产者,B错误。
C.鲸死后成为盲鳗、虾、蟹等生物的食物,故盲鳗属于鲸落这个生态系统中的分解者,C正确。
D.直接价值是指对人类有食用、药用和工业原料等实用意义的,以及有旅游观赏、科学研究和文学艺术创作等非实用意义的价值;间接价值主要体现在调节生态系统的功能等方面。科学家研究鲸落属于科研价值,这体现了该生态系统具有生物多样性的直接使用价值,D错误。
故选C。
考点四 食物链和食物网
1、食物链和食物网写法:
(1) 食物链的起始环节都是 生产者 。
(2) →指向 捕食 者,也表示了物质循环和能量流动的方向。
(3)结束于 最高级消费者 。
(4)食物链中不包含 分解者 和 非生物部分 。
2、食物链中生物的相对数量:数量最多的是 生产者 ,最少的是最高级消费者。
如甲乙丙丁四种生物相对数量关系如图所示,请写出该食物链: 丙→丁→乙→甲 。
3、食物链中生物的数量变化关系(以“甲→乙→丙”为例)
a. 短时间:如果乙减少,则甲增加,丙__减少____。
b. 长时间:如果乙减少,则甲先___增加____后__减少____, 丙先减少再增加。
4、物质循环和能量流动
a.生态系统中的物质和能量是沿着__食物链______和_____食物网___流动的。
b.物质是可以循环的,能量流动的特点是___单向流动和逐级递减____________________。
c.所有生物生命活动能量的最终来源是___太阳能 _____。
d.当某些有毒物质进入生态系统后会通过食物链不断积累,营养级别越高的生物体内有毒物质积累得越多。例如,在“草→鼠→蛇→鹰”这条食物链中,体内有毒物质含量最高的是__鹰___。
依据图判断食物链
1、生产者:具有双向箭头并且是所有箭头的起点。
2、无机环境:具有双向箭头并且是所有箭头的终点。
3、分解者:无双向箭头并且是所有箭头的终点。
4、书写食物链:不包括分解者和无机环境。
考向01 食物链写法
【例1】(2023·湖北随州·中考真题)以下谚语所蕴含的食物链书写正确的是( )
A. 鹬蚌相争,渔翁得利:蚌→鹬→人
B. 草尽狐兔愁:草→兔→狐
C. 螳螂捕蝉,黄雀在后:蝉→螳螂→黄雀
D. 大鱼吃小鱼,小鱼吃虾米:植物←虾←小鱼←大鱼
【答案】B
【解析】A.鹬、蚌、渔翁都是消费者,缺少生产者,A错误。
B.草尽狐兔愁:草是生产者,兔、狐是消费者,草→兔→狐,B正确。
C.蝉→螳螂→黄雀,缺少生产者,C错误。
D.食物链的正确写法是:生产者→初级消费者→次级消费者….起始点是生产者,植物→虾→小鱼→大鱼,箭头方向反了,D错误。
故选B。
【变式1】(2023·黑龙江龙东地区·中考真题)下列食物链中,正确的是( )
A.草→兔子→狼B.虫→鸟→鹰
C.光→草→兔子→狼→细菌D.草→虫→鸟→细菌
【答案】A
【分析】食物链的书写原则:食物链中只包含生产者和消费者,不包括分解者和非生物部分;食物链的起点是生产者,终点是最高营养级的消费者;食物链或食物网中,箭头方向指向取食者或捕食者(表示物质和能量流动的方向)。
【详解】A.“草→兔子→狼”符合食物链的书写要求,A正确。
B.每条食物链的起点必须是绿色植物,而“虫→鸟→鹰”起点是动物,不是食物链,B错误。
C.“光→草→兔子→狼→细菌”中,光是非生物、细菌是分解者,都不能参与食物链的组成,C错误。
D.“草→虫→鸟→细菌”中,细菌是分解者,不能参与食物链的组成,D错误。
故选A。
【变式2】(2023·内蒙古包头·中考真题)图示某生态系统的食物网,其中字母表示不同的生物,箭头指向取食者。下列说法正确的是( )
A.a是植食动物B.b是杂食动物C.c是肉食动物D.d是植食动物
【答案】B
【分析】食物网反映的是生物之间的食物关系,一般只包括生产者和消费者。据图可知:a为绿色植物,bcde为消费者。
【详解】A.据图可知:a为绿色植物,A错误。
B.b既吃a绿色植物,也吃c动物,b是杂食动物,B正确。
C.c只吃a绿色植物,c是植食动物,C错误。
D.d既吃a绿色植物,也吃c动物,d是杂食动物,D错误。
故选B。
考向02 食物链中生物数量变化
【例2】(2022·江西·中考真题)如图表示一条食物链中四种生物的相对数量关系。下列叙述错误的是 ( )
A.这条食物链可表示为:丙→丁→乙→甲
B.图中的四种生物和分解者组成了完整的生态系统
C.一段时间内,如果乙的数量增加,会导致甲和丙的数量增加
D.若图中生物的数量能长时间保持相对稳定,说明该生态系统具有一定的自动调节能力
【答案】B
【解析】在食物链中,一般生物的营养级越低,相对数量就越多;营养级越高,相对数量就越少,图中相对数量从多到少依次是丙、丁、乙、甲,因此四种生物构成的食物链是丙→丁→乙→甲,A正确。图中的食物链只包括生产者和消费者,若要构成生态系统,还应有分解者和非生物部分,B错误。根据食物链“丙→丁→乙→甲”可知,一段时间内,如果乙的数量增加,会导致甲的数量增加、丁的数量减少、丙的数量增加,C正确。生态系统中各种生物的数量和所占的比例是相对稳定的,这种平衡是一种动态平衡,说明该生态系统具有一定的自动调节能力,D正确。
【变式1】(2023·河南·二模)图1表示某平衡状态的草原生态系统中部分成分之间的关系,图2表示图1中某食物链四种生物体内有毒物质积累量。下列有关叙述正确的是( )
A.图2中的食物链可写成丁→丙→乙→甲
B.该生态系统由图1所示生物部分和非生物部分组成
C.食物网中生物之间的关系比食物链中复杂
D.若大量捕捉鼠,则蛇的数量先上升后下降
【答案】C
【解析】生态系统中的有毒物质会沿食物链不断积累,营养级越高的生物,其体内积累的有毒物质会越多。图2中的食物链可写成:甲→乙→丙→丁,A错误。生态系统由生物部分和非生物部分组成,生物部分包括生产者、消费者和分解者,因此,该生态系统由图1所示(生产者、消费者)、分解者和非生物部分组成,B错误。食物链中只有捕食关系,而食物网中还有竞争关系,如图1中蛇和鹰,所以食物网中生物之间的关系比食物链中复杂,C正确。若大量捕捉鼠,则蛇的数量会因鼠的减少而先下降,D错误。
【变式2】(2022·四川成都·中考真题)杜甫有诗云:“浣花溪水水西头,主人未卜林塘幽”。浣花溪公园是成都有名的城市公园,某校同学对其进行调查后,绘制了如图所示的食物网。下列叙述正确的是( )
A. 鱼和虾的种间关系只有捕食关系B. 虾的数量变化对鱼的数量没有影响
C. 该食物网中数量最多的生物是白鹭D. 该生态系统具有一定的自我调节能力
【答案】D
【解析】食物链反映的是生产者与消费者之间吃与被吃的关系,所以食物链中不应该出现分解者和非生物部分。食物链的正确写法是:生产者→初级消费者→次级消费者,注意起始点是生产者。
在生态系统中,各种生物的数量虽然在不断地变化着,但是在一般情况下,生态系统中各种生物的数量和所占的比例是相对稳定的。这说明生态系统其有一定的自动调节能力。
生物与生物之间的关系主要有捕食关系、竞争关系、合作关系等。
【详解】A.生物与生物之间的关系主要有捕食关系、竞争关系、合作关系等。根据食物链可知鱼和虾之间的中间关系有捕食和竞争,A错误。
B.图中包含的食物链:植物→虾→白鹭,植物→鱼→白鹭,植物→虾→鱼→白鹭,从中可知虾和鱼之间存在捕食关系,所以虾的数量变化对鱼的数量有影响,B错误。
C.在生态系统中,生物的数量沿着食物链和食物网逐渐减少,所以该食物网中数量最多的生物是植物,C错误。
D.在生态系统中,各种生物的数量虽然在不断地变化着,但是在一般情况下,生态系统中各种生物的数量和所占的比例是相对稳定的。这说明生态系统其有一定的自动调节能力,D正确。
故选D。
考向03 食物链中物质和能量变化
【例3】(2023·四川自贡·中考真题)某生态系统的四种生物构成了一条食物链,这些生物的相对数量如图所示。若有毒物质流入该生态系统,一段时间后,体内积累有毒物质最多的生物可能是( )
A.甲 B.乙 C.丙 D.丁
【答案】D
【解析】食物链中营养级越高,生物的数量越少。由图可知,该食物链可表示为甲→丙→乙→丁。根据有害物质的生物富集作用,若该生态系统被有毒物质污染了,则体内有毒物质积累最多的是该条食物链的最高营养级丁。故选D。
【变式1】(2023·新疆·中考真题)如图是某生态系统的食物网示意图。下列叙述不合理的是( )
A. 该食物网中有四条食物链
B. 食虫鸟和青蛙之间存在竞争关系
C. 该生态系统的自动调节能力是有限的
D. 该生态系统中含有能量最多的生物是草
【答案】A
【解析】A.该食物网中有5条食物链:①草→鼠→猫头鹰;②草→鼠→蛇→猫头鹰;③草→食草昆虫→青蛙→蛇→猫头鹰;④草→食草昆虫→食虫鸟→猫头鹰;⑤草→食草昆虫→食虫鸟→蛇→猫头鹰。故A不正确。
B. 食虫鸟和青蛙都捕食食草昆虫,所以它们之间存在竞争关系。故B正确。
C.在生态系统内,各种生物的数量不是一成不变的,它们之间保持着一种动态平衡。这是由于生态系统具有一定的自我调节能力,在一定程度上能够保持生态系统自身的稳定性。故C正确。
D.生态系统中能量流动的特点是单向流动,逐级递减。能量逐级递减的原因是输入到某一营养级的能量在向下一营养级传递的时候是逐渐减少的,因为上一营养级的生物并不能全被下一营养级的生物所利用,总有一部分能量随着生物的遗体、粪便或残枝败叶被分解者利用。除此之外,还有一部分能量通过自身的呼吸作用以热能的形式散失掉了,因此能量沿着食物链流动时是逐级递减,含能量最多的是草,故D正确。
故选A 。
【变式2】(2023·广东·中考真题)红树林是全球濒危动物勺嘴鹬迁徙途中的“能量补给站”之一。如图为勺嘴鹬在红树林中的食物网,下列有关该食物网的说法正确的是( )
A.勺嘴鹬是生产者B.共有5条食物链
C.箭头可代表能量流动的方向D.构成了一个完整的生态系统
【答案】C
【分析】在一定的空间范围内,生物与环境所形成的统一的整体叫生态系统。一个完整的生态系统包括非生物部分和生物部分,非生物部分包括阳光、空气、水、温度等,生物部分由生产者(主要是植物)、消费者(主要是动物)和分解者(腐生的细菌、真菌)组成。
【详解】A.该生态系统中,藻类能进行光合作用,把二氧化碳和水转化成储存能量的有机物,不仅供自身生长发育的需要,也是其他生物类群的食物和能源的提供者,属于生产者,A错误。
B.该食物网共有4条食物链:藻类→钩虾→勺嘴鹬、藻类→浮游动物→钩虾→勺嘴鹬、藻类→浮游动物→招潮蟹→勺嘴鹬、藻类→招潮蟹→勺嘴鹬,B错误。
C.在一个生态系统中,往往有很多条食物链,它们彼此交错连接,形成食物网。生态系统中的物质和能量就是沿着食物链和食物网流动的。食物网中的箭头可代表能量流动的方向,C正确。
D.生态系统包括生物部分和非生物部分,非生物部分包括阳光、水分、空气等,生物部分包括生产者、消费者和分解者。图中的食物网只包括生产者和消费者,若要构成生态系统还应有非生物部分和生物部分的分解者,D错误。
故选C。
【变式3】(2023·湖南邵阳·真题)“绿水逶迤去,青山相向开”。党的二十大以后,国家更加重视生态文明建设,美丽中国正在变为现实。右图为某生态系统的物质循环模式图(甲、乙、丙表示生物成分,A、B、C是乙中存在着食物关系的三种生物),下列叙述正确的是( )
A. 该生态系统中最长的食物链是A→C→B
B. 在该生态系统中A和C之间存在竞争和捕食关系
C. 该生态系统能量的最终来源是甲
D. 若该生态系统受到重金属汞污染,一段时间后体内积累汞最多的生物是B
【答案】D
【解析】A.ABC三种生物都是消费者,食物链起点应该是生产者,故该生态系统中最长的食物链是甲→A→C→B,A错误。
B.在该生态系统中A和C之间存在捕食关系,不存在竞争关系,B错误。
C.生态系统中,生产者(甲)能够通过光合作用制造有机物,并将光能储存在有机物中,为自身和其他生物提供了食物和能量,因此,能量流动的起点是从植物固定太阳能开始的,所以生态系统能量的最终来源是太阳光能,C错误。
D.有毒物质会沿着食物链传递并逐级富集积累。B是食物链中的顶级消费者,营养级最高。故一段时间后体内积累汞最多的生物是B,D正确。
故选D。
考点五 生物圈是最大的生态系统
1、生物圈的概念:地球上所有的 生物 与其 环境 的总和。
2、生物圈的范围:包括 大气圈的底部 、 水圈的大部 、 岩石圈的表面 。
3、多种多样的生态系统:
森林 生态系统:有“绿色水库”、“地球之肺”之称。
湿地 生态系统:被称为“地球之肾”。
考向01 生物圈的概念和范围
【例1】(2021·江苏连云港·中考真题)生物圈是地球上最大的生态系统,是人类和其他生物共同生活的唯一家园。有关叙述正确的是( )
A.生物圈的资源取之不尽,用之不竭
B.生物圈的范围包括大气圈、水圈和岩石圈
C.生物圈中的生物能影响和适应环境
D.生态系统由生产者、消费者和分解者组成
【答案】C
【解析】生物圈的资源是有限的,并非取之不尽,用之不竭,A错误。生物圈的范围包括大气圈的底部、水圈的大部和岩石圈的表面,B错误。在生物圈中,生物既能适应环境又能影响环境,同时环境也能影响生物的生活,C正确。生态系统的组成包括生物部分和非生物部分,其中生物部分是指生产者、消费者和分解者,非生物部分是指阳光、空气和水等,D错误。
【变式1】(2023·河南安阳·二模)习近平总书记在党的二十大报告中指出,推动绿色发展,促进人与自然和谐共生。旨在倡导我们保护环境、保护我们赖以生存的生物圈。以下有关生物圈的说法不正确的是( )
A.生物圈是地球上最大的生态系统
B.生物圈指整个地球,包括大气圈、水圈和岩石圈
C.有“绿色水库”“地球之肺”之称的是森林生态系统
D.生物圈是一个统一的整体,是所有生物共同的家园,我们要保护它
【答案】B
【解析】生物圈包括大气圈的底部、水圈的大部和岩石圈的表面,B错误。
【变式2】(2022·湖北荆州·中考真题)下列有关生物圈、生态系统和食物链的叙述中,正确的是( )
A. 生物圈是地球上所有生物的总称
B. 荆州城的护城河可以看作一个生态系统
C. “昆虫→青蛙→蛇”是一条完整的食物链
D. 一个鱼池中全部鲫鱼可以看作一个生态系统
【答案】B
【解析】
【分析】在一定的空间范围内,生物与环境所形成的统一的整体叫生态系统。生态系统包括生物成分和非生物成分。一片森林,一块农田,一片草原生态系统,一个湖泊,一条河流等都可以看成一个个生态系统。
【详解】A.生物圈就是生物与环境构成的一个统一的整体,它包括了地球上所有的生物及其生存的全部环境,故A错误。
B.荆州城的护城河,包括这个区域里的所有的生物及其生存的全部环境,因此是一个生态系统,故B正确。
C.食物链反映的是生产者与消费者之间吃与被吃的关系,食物链的正确写法是:生产者→初级消费者→次级消费者,注意起始点是生产者,昆虫是消费者不是生产者,故C错误。
D.一个鱼池中的全部鲫鱼只是生态系统中的一部分,不可以看作一个生态系统,故D错误。
故选B。
考向02 多种多样的生态系统
【例1】(2023·湖南怀化·中考真题)下列选项中可以称为怀化“绿色之肺”的是( )
A. 商业步行街B. 山背梯田C. 五强溪水库D. 雪峰山森林公园
【答案】D
【解析】森林生态系统分布在较湿润的地区,动植物种类繁多,营养结构复杂,森林在涵养水源、保持水土、防风固沙、调节气候、净化空气、消除污染等方面起着重要作用,有“绿色水库”、“地球之肺”之称。称为怀化“绿色之肺”的是雪峰山森林公园,因此ABC错误,D正确。
故选D。
【变式1】(2023·福建·中考真题)下列生态系统最大的是( )
A. 武夷山B. 大金湖C. 福州市D. 生物圈
【答案】D
【解析】地球上所有的生物与其环境的总和就叫生物圈。生物圈的范围:以海平面为标准来划分,生物圈向上可到达约10千米的高度,向下可深入10千米左右的深处,厚度约为20千米左右的圈层,包括大气圈的底部、水圈的大部和岩石圈的表面。生物圈是地球上所有生物与其生存的环境形成的一个统一整体,包括森林生态系统、海洋生态系统、农田生态系统、草原生态系统、淡水生态系统、湿地生态系统、城市生态系统等等,生物圈是一个统一的整体,是地球上最大的生态系统,是所有生物共同的家园。故D正确,ABC错误。
故选D。
【变式2】(2023·湖南长沙·中考真题)“稻花香里说丰年,听取蛙声一片”,诗中描述的生物共同所在的生态系统是( )
A.草原生态系统B.森林生态系统C.农田生态系统D.海洋生态系统
【答案】C
【分析】地球上所有的生物与其环境的总和就叫生物圈。生物圈是地球上所有生物与其生存的环境形成的一个统一整体,包括森林生态系统、海洋生态系统、农田生态系统、草原生态系统、淡水生态系统、湿地生态系统、城市生态系统等。
【详解】A.草原生态系统分布在干旱地区,年降雨量少很。缺乏高大的植物,动植物种类虽然比森林生态系统少,但依然是非常丰富的。“稻花香里说丰年,听取蛙声一片”,描述的不是草原生态系统,A错误。
B.森林生态系统分布在较湿润的地区,动植物种类繁多,“稻花香里说丰年,听取蛙声一片”,描述的不是森林生态系统,B错误。
C.农田生态系统是人工建立的生态系统,其主要特点是人的作用非常关键,人们种植的各种农作物是这一生态系统的主要成员。农田中的动植物种类较少,群落的结构单一,食物链单一且不完善。“稻花香里说丰年,听取蛙声一片”,描述的生态系统是农田生态系统,C正确。
D.海洋生态系统是由海洋生物群落和海洋环境两大部分组成。海洋中的植物绝大部分是微小的浮游植物,由于浮游植物数量极其庞大,它们通过光合作用每年能够产生三百六十亿吨氧气,占全球每年产生氧气总量的70%,因此海洋生态系统是产生氧气最多的生态系统,D错误。
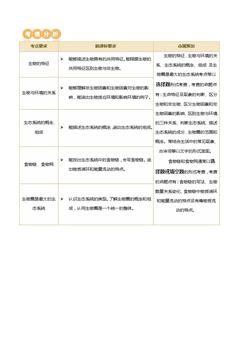
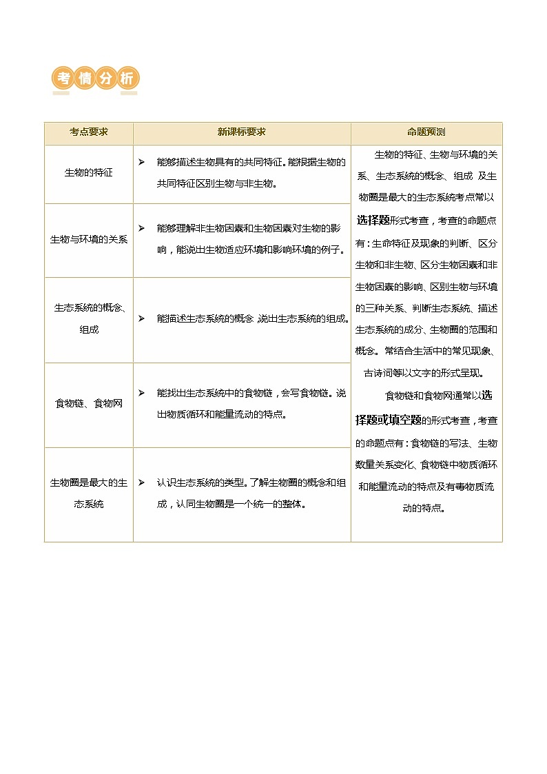
故选C。考点要求
新课标要求
命题预测
生物的特征
能够描述生物具有的共同特征。能根据生物的共同特征区别生物与非生物。
生物的特征、生物与环境的关系、生态系统的概念、组成 及生物圈是最大的生态系统考点常以选择题形式考查,考查的命题点有:生命特征及现象的判断、区分生物和非生物、区分生物因素和非生物因素的影响、区别生物与环境的三种关系、判断生态系统、描述生态系统的成分、生物圈的范围和概念。常结合生活中的常见现象、古诗词等以文字的形式呈现。
食物链和食物网通常以选择题或填空题的形式考查,考查的命题点有:食物链的写法、生物数量关系变化、食物链中物质循环和能量流动的特点及有毒物质流动的特点。
生物与环境的关系
能够理解非生物因素和生物因素对生物的影响,能说出生物适应环境和影响环境的例子。
生态系统的概念、组成
能描述生态系统的概念,说出生态系统的组成。
食物链、食物网
能找出生态系统中的食物链,会写食物链。说出物质循环和能量流动的特点。
生物圈是最大的生态系统
认识生态系统的类型。了解生物圈的概念和组成,认同生物圈是一个统一的整体。
影响生物的主要非生物因素
实例
温度
淮南为橘,淮北为枳;
人间四月芳菲尽,山寺桃花始盛开;
随海拔高度不同,植被类型不同
水
仙人掌的叶变成叶刺;
沙漠上多不毛之地,近水处出现绿洲
光
不同深度的海洋中分布着不同的藻类植物;
猫头鹰白天休息而晚上觅食
春兰秋菊
生态因素
举例
生物因素
捕食
七星瓢虫捕食蚜虫
竞争
草盛豆苗稀
共生
豆科植物和根瘤菌、地衣
寄生
菟丝子寄生在豆科植物上
位置
鼠妇
环境
温度
土壤湿度
纸盒左侧
20只
明亮
30℃
干燥
纸盒右侧
20只
阴暗
30℃
潮湿
专题11 人体的呼吸(讲义)-中考生物一轮复习讲练测(全国通用): 这是一份专题11 人体的呼吸(讲义)-中考生物一轮复习讲练测(全国通用),文件包含专题11人体的呼吸讲义原卷版docx、专题11人体的呼吸讲义解析版docx等2份试卷配套教学资源,其中试卷共27页, 欢迎下载使用。
专题10 人体的营养(讲义)-中考生物一轮复习讲练测(全国通用): 这是一份专题10 人体的营养(讲义)-中考生物一轮复习讲练测(全国通用),文件包含专题10人体的营养讲义原卷版docx、专题10人体的营养讲义解析版docx等2份试卷配套教学资源,其中试卷共44页, 欢迎下载使用。
专题09 人的由来(讲义)-中考生物一轮复习讲练测(全国通用): 这是一份专题09 人的由来(讲义)-中考生物一轮复习讲练测(全国通用),文件包含专题09人的由来讲义原卷版docx、专题09人的由来讲义解析版docx等2份试卷配套教学资源,其中试卷共22页, 欢迎下载使用。

