天津市滨海新区田家炳中学2023-2024学年高二上学期期中考试化学试题含答案
展开可能用到的相对原子质量:H 1 C 12 N 14 S 32
第I卷(选择题)
一、单选题(本题包含12个小题,每小题3分,共36分)
1.下列物质属于强电解质的是( )
A.B.CuC.盐酸D.
2.下列热化学方程式中,能正确表示物质的燃烧热的是( )
A.
B.
C.
D.
3.下列说法中,正确的是( )
A.凡是放热反应都是自发反应B.不自发的化学反应就不能进行
C.凡是熵增大的反应部是自发反应D.判断反应进行的方向,应综合考虑体系的焓变和熵变
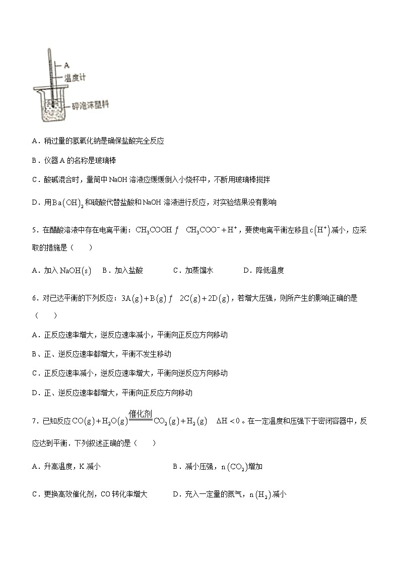
4.分别取50mL的0.50ml/L盐酸与50mL的0.55ml/L氢氧化钠溶液混合进行中和反应反应热的测定,下列说法正确的是( )
A.稍过量的氢氧化钠是确保盐酸完全反应
B.仪器A的名称是玻璃棒
C.酸碱混合时,量筒中NaOH溶液应缓缓倒入小烧杯中,不断用玻璃棒搅拌
D.用和硫酸代替盐酸和NaOH溶液进行反应,对实验结果没有影响
5.在醋酸溶液中存在电离平衡:,要使电离平衡左移且减小,应采取的措施是( )
A.加入B.加入盐酸C.加蒸馏水D.降低温度
6.对已达平衡的下列反应:,若增大压强,则所产生的影响正确的是( )
A.正反应速率增大,逆反应速率减小,平衡向正反应方向移动
B、正、逆反应速率都增大,平衡不发生移动
C.正反应速率减小,逆反应速率增大,平衡向逆反应方向移动
D.正、逆反应速率都增大,平衡向正反应方向移动
7.已知反应 。在一定温度和压强下于密闭容器中,反应达到平衡.下列叙述正确的是( )
A.升高温度,K减小B.减小压强,增加
C.更换高效催化剂,CO转化率增大D.充入一定量的氮气,减小
8.在密闭容器中用一定量的混合气体发生反应:,平衡时测得B的浓度为,保持温度不变,将容器的容积压缩到原来的一半,再达到平衡时,测得B的浓度为,下列有关判断正确的是( )
A.B.A的转化率减小
C.平衡向正反应方向移动D.C的体积分数增大
9.对于反应 ,在不同条件的影响下,水蒸气含量随反应时间变化的趋势如下图:
下列判断正确的是( )
A.,,B.,,
C.,,D.,,
10.合成氨工业的主要反应为 ,在密闭容器中进行。下列说法正确的是( )
A.其他条件不变,及时分离出,会降低的转化率
B.使用催化剂可使的转化率达到100%
C.其他条件不变,增大压强不仅能提高转化率,还能缩短到达平衡的时间
D.其他条件不变,温度越高,氨气的产率越高
11.在25℃时,水的电离达到平衡 ,下列叙述正确的是( )
A.向水中加入稀氨水,平衡向左移动,溶液中降低
B.向水中加入少量固体硫酸氢钠,溶液中减小,不变
C.向水中加入少量固体,溶液中增大,平衡向左移动
D.将水加热,增大,pH减小
12.50℃时水的离子积,则在50℃时,的溶液( )
A.呈酸性B.呈碱性C.呈中性D.无法判断
第II卷(非选择题)
二.非选择题(共64分)
13.(本题共20分)化学反应都伴有能量变化,请回答下列问题:
I.书写下列反应的热化学方程式。(每个热化学方程式3分)
①1L1ml/L稀盐酸跟1L1ml/LNaOH溶液发生中和反应放出57.3kJ热量。
________
②24与足量反应生成和,吸收262.6kJ热量.
________
③已知16g固体硫完全燃烧时放出148.4kJ的热量,写出表示硫的燃烧的热化学方程式:
________。
④如图是298K、101kPa时,与反应过程中能量变化的曲线图.该反应的热化学方程式为:
________
II.比较下列各组热化学方程式中的大小关系。(每空2分)
①
________
②
________
③
________
④煤作为燃料有2种途径:
途径1——直接燃烧:
途径2——先制水煤气:
再燃烧水煤气;
、、、的关系式是________。
14.(每空2分,共24分)一定温度下,在2L的密闭容器中,X、Y、Z三种气体的物质的量随时间变化的曲线如图所示:
(1)写出该反应的化学方程式________,该反应平衡常数表达式为________。
(2)利用如图数据计算,0~10s之内用X表示的平均反应速率为________
(3)为使该反应的反应速率橧大,可采取的措施是________。
a.降低温度b.减小容器的体积
c.保持体积不变,充入一定量Xd.保持压强不变,充入He使容器的体积增大
(4)下列叙述中能说明上述反应达到平衡状态的是________。
a.当X与Y的反应速率之比为1:1b.混合气体的压强不变
c.X、Y、Z的浓度之比为1:1:2d.X的浓度保持不变
e.混合气体的平均摩尔质量不再变化f.混合气体的密度不再变化
(5)该反应的化学平衡常数(K)与温度(T)的关系如下表:
该反应的正反应方向为________反应(填“吸热”或“放热”)。
800℃时,若该容器中含有1mlX、1.0mlY、1.5mlZ,则此时反应所处的状态为________(填“向正反应方向进行”“向逆反应方向进行”或“平衡状态”)。
(6)该反应在一定条件下达到平衡,若改变条件,将变化情况填入空格:
①升高温度,v(正)________,v(逆)________,X的转化率________。(填“增大”、“减小”、“不变”)
②保持温度和体积不变,加入气体Z,则平衡向________移动(填“向左”“向右”或“不移动”),平衡常数K________(填“增大”、“减小”、“不变”)。
15.(每空2分,共20分)如图是用的盐酸滴定某未知浓度的NaOH溶液的示意图。
请回答下列问题:
(1)仪器A的名称是________。
(2)某学生的操作步骤如下:
A.移取20.00mL待测NaOH溶液注入洁净的锥形瓶,并加入2~3滴酚酞;
B.用标准溶液润洗滴定管2~3次;
C.把盛有标准溶液的酸式滴定管固定好,调节滴定管使尖嘴部分充满溶液;调节液面至“0”或“0”以下刻度,记下读数;
D.取标准盐酸溶液注入酸式滴定管至“0”刻度以上23mL;
E.把锥形瓶放在滴定管的下面,用标准盐酸溶液滴定至终点并记下滴定管液面的刻度。正确操作步骤的顺序是________(用字母序号填写)。上述B步骤操作的目的是________。判断到达滴定终点的实验现象是________。
(3)右图为某次滴定前、后盛放盐酸的滴定管中液面的位置。
盐酸的体积读数:滴定前读数为________mL,滴定后读数为________mL。
(4)某实验小组同学的三次实验的实验数据如下表所示,根据表中数据计算出的待测NaOH溶液的平均浓度是________。
(5)对下列几种假定情况进行讨论:
①盛标准溶液的滴定管,滴定前滴定管尖端有气泡,滴定后气泡消失,对测定结果的影响是________(填“偏高”“偏低”或“无影响”,下同);
②若滴定前锥形瓶未用待测液润洗,对测定结果的影响是________;
③标准液读数时,若滴定前俯视,滴定后仰视,对测定结果的影响是________。
滨海新区田家炳中学2023-2024-1高二年级期中考试化学答案
一、单选题(本题包含12个小题,每小题3分,共36分)
二、非选择题(共64分)
13.(本题共20分)
I.(每个热化学方程式3分)
①
②
③
④
II.(每空2分)
①> ②< ③< ④
14.(每空2分,共24分)
答案:(1)
(2)
(3)bc
(4)d
(5)吸热 向逆反应方向进行
(6)①增大、增大、增大 ②向左、不变
15.(每空2分,共20分)
答案:(1)酸式滴定管
(2)BDCAE 洗去附在滴定管内壁上的水,防止其将标准溶液稀释而带来误差 当滴入最后一滴标准液后,溶液由红色变为无色,且半分钟内不恢复红色
(3)0.80 22.80
(4)0.11
(5)偏高、无影响、偏高T/℃
700
800
850
1000
1200
K
0.6
1.0
2.2
4
5.4
实验编号
待测NaOH溶液的体积/mL
滴定前盐酸的体积读数/mL
滴定后盐酸的体积读数/mL
1
20.00
1.20
23.22
2
20.00
1.21
29.21
3
20.00
1.50
23.48
1
2
3
4
5
6
7
8
9
10
11
12
A
A
D
A
D
B
A
B
B
C
D
A
天津市滨海新区田家炳中学2023-2024学年高三上学期期中考试化学试题含答案: 这是一份天津市滨海新区田家炳中学2023-2024学年高三上学期期中考试化学试题含答案,共10页。试卷主要包含了5Fe∶56,1氨水中等内容,欢迎下载使用。
天津市滨海新区重点中学2023-2024学年高二上学期期中考试化学试题含答案: 这是一份天津市滨海新区重点中学2023-2024学年高二上学期期中考试化学试题含答案,共12页。试卷主要包含了单选题,综合题等内容,欢迎下载使用。
天津市滨海新区2023-2024学年高二上学期期末质量检测化学试题: 这是一份天津市滨海新区2023-2024学年高二上学期期末质量检测化学试题,共10页。

