陕西省宝鸡市扶风县法门高中2023-2024学年高二上学期期中考试化学试题含答案
展开命题范围:人教版(2019)选择性必修一第一章至第四章第二节电解池 可能用到的原子量H:1 N:14 O:16 S:32 Na:23 K:39 Cu:64 Fe:56 K:39 Ag:108 Zn:65 Mg:24 Ba:137
一、单项选择题(本题每小题3分,共45分)
1.常温时,0.1ml/L下列溶液显酸性的是( )
A.Ba(OH)2 B.Na2CO3 C.NH4Cl D.NaCl
2.常温时,在0.01 ml·L-1的Ba(OH)2溶液中,水电离出的H+浓度是 ( )
A.5×10-13 ml·L-1 B.0.02 ml·L-1C.1×10-7 ml·L-1 D.1×10-12 ml·L-1
3.。反应达平衡时,下列措施能提高N2转化率的是( )
①降温 ②恒压通入惰性气体 ③增加N2的浓度 ④加压 ⑤催化剂
A.①④ B.①②③⑤ C.②③⑤ D.③④⑤
4、要精确量取20.00 mL酸性高锰酸钾溶液,可选用的仪器是( )
A.100 mL容量瓶 B.100 mL烧杯 C.25 mL碱式滴定管 D.25 mL酸式滴定管
5.将纯水加热至较高温度,下列叙述正确的是( )
A.水的离子积变大、pH变小、呈酸性
B.水的离子积不变、pH不变、呈中性
C.水的离子积变小、pH变大、呈碱性
D.水的离子积变大、pH变小、呈中性
6.在密闭容器中发生反应:xA(g)+ yB(g)zC(g),平衡时测得A的浓度为0.50 ml·L-1,保持温度不变,将容器的容积扩大到原来的两倍,再次达平衡时测得A的浓度为0.30 ml·L-1,有关判断正确的是( )
A.x + y < z B.平衡向正反应方向移动
C.B的转化率增大 D.C的体积分数下降
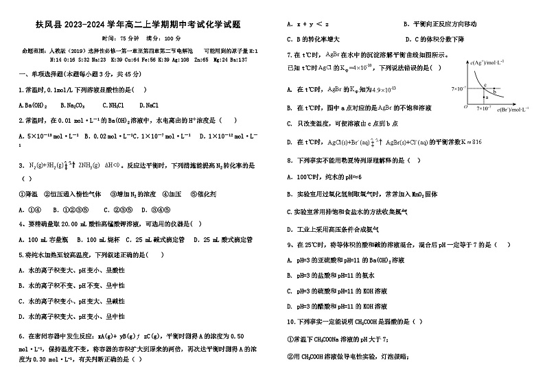
7.在t℃时,在水中的沉淀溶解平衡曲线如图所示。已知t℃时的,下列说法错误的是( )
A. 在t℃时,的知为
B. 在t℃时,图中a点对应的是的不饱和溶液
C. 只改变温度,可使溶液由c点到b点
D. 在t℃时,的平衡常数
8.下列事实不能用勒夏特列原理解释的是( )
A.100℃时,纯水的pH≈6
B.实验室用过氧化氢制取氧气时,常常加入MnO2固体
C.实验室常用排饱和食盐水的方法收集氯气
D.工业上采用高压条件合成氨气
9、在25℃时,将等体积的酸和碱的溶液混合,混合后pH一定等于7的是( )
A. pH=3的亚硫酸和pH=11的Ba(OH)2溶液
B. pH=3的盐酸和pH=11的氨水
C. pH=3的硫酸和pH=11的KOH溶液
D. pH=3的醋酸和pH=11的KOH溶液
10.下列事实一定能说明CH3COOH是弱酸的是( )
①常温下CH3COONa溶液的pH大于7;
②用CH3COOH溶液做导电性实验,灯泡很暗;
③CH3COOH与KCl不能发生反应;
④常温下0.1ml/L的CH3COOH溶液的pH为3;
= 5 \* GB3 ⑤CH3COOH能与Na2CO3溶液反应,产生CO2气体;
= 6 \* GB3 ⑥CH3COOH与水能以任意比混溶
= 7 \* GB3 ⑦3ml/L的CH3COOH水溶液能使紫色石蕊试液变红。
①② = 7 \* GB3 ⑦ B.①④ C.②③ = 5 \* GB3 ⑤ D.③④ = 6 \* GB3 ⑥
11.常温下,向V mL pH = m的硫酸中,滴加10V mL pH = n的KOH溶液,所得溶液
恰好显中性,则m + n的值是( )
A. 13 B. 14 C. 15 D. 不能确定
12.把a、b、c、d四块金属片浸入稀盐酸中,用导线两两相连组成原电池。若a、b相连时,a为负极;c、d相连时,电流由d到c;a、c相连时,c极上产生大量气泡,b、d相连时,b上有大量气泡产生,则四种金属的活动性顺序由强到弱的为( )
A.a > b > c > d B.a > c > d > b
C.c > a > b > d D.b > d > c > a
13.以下图像和叙述错误的是( )
A.图甲:该图像表示的反应方程式为2A=3B+C,反应速率v(A)=0.4ml/(L•s)
B.图乙:某温度下发生反应:,t1时刻改变的条件可以是
加入催化剂
C.图丙:对图中反应升高温度,该反应平衡常数增大
D.图丁:对于反应:,
14. 常温下,下列各组离子在指定条件下可能大量共存的是( )
A. 含有的溶液中:、、、
B. 的溶液中:、、、
C. 的溶液中:、、、
D. 水电离出的的溶液中:、、、
15.“践行双碳目标,助力绿色冬奥”,2022年北京冬奥会使用近700余辆搭载国家电投氢能公司全自主研发“氢腾”燃料电池系统的宇通氢能大巴。某种氢燃料电池的内部结构如下图,下列说法正确的是( )
A.电池工作时,电解质溶液中的H+向电极b移动
B.b极为正极,电极反应式为O2 + 4e- + 2H2O = 4OH-
C.a极为负极,负极每消耗22.4L H2,转移2ml电子
D.装置工作一段时间后,电解质溶液的pH不变
第Ⅱ卷(非选择题,共55分)
16.(每空2分,共14分)
(1)、实验室配制FeSO4溶液,溶解时先要加入少量的稀硫酸,其原因是
;配制完毕后要加入少量铁屑,其目的是 。
(2)、下列盐溶液中能发生水解,用离子方程式表示水解方程式。
①Na2CO3 。
②(NH4)2SO4 。
③泡沫灭火器里盛有Al2(SO4)3溶液和NaHCO3溶液,当灭火时,这两种溶液混合立即喷出大量泡沫,写出水解离子方程式 。
(3)、物质的量浓度均为0.1ml/L的下列溶液:①KNO3 、②K2CO3 、③KHCO3 、④H2SO4 、⑤CH3COOH、⑥NaOH、⑦Ba(OH)2 pH由大到小的顺序为: (填数字代号)。
(4)、写出NH4Cl溶液中各离子浓度由大到小的顺序为 。
17.(每空2分,共12分)
(1)已知25℃时,10mL0.1ml/LHCl与10mL0.2ml/LNaOH混合,该混合溶液的PH值为 。(lg2=0.3)
(2)常温下,将1 mL pH=1的H2SO4溶液加水稀释到100 mL,稀释后的溶液中PH值为 。
(3)某温度时,测得0.01 ml·L-1的NaOH溶液的pH为11,则该温度下水的离子积常数Kw=________。该温度________(填“高于”或“低于”)25 ℃。 在该温度下将pH=a的NaOH溶液VaL与pH=b的硫酸Vb L混合。若所得混合液为中性,且a=12,b=2,则Va∶Vb=________。
(4)写出甲烷燃料电池在碱性电解质溶液中与氧气的反应的负极上发生的电极反应式
是 。
18.(每空2分,共12分)某学生用0.1000ml·L-1的KOH标准溶液滴定未知浓度的盐酸,其操作分解为如下几步:
A.移取20mL待测盐酸注入洁净的锥形瓶,并加入2~3滴酚酞
B.调节液面至“0”或“0”以下某一刻度,记下读数
C.把盛有标准溶液的碱式滴定管固定好,调节滴定管尖嘴使之充满溶液
D.取标准KOH溶液注入碱式滴定管至“0”刻度以上1~2cm
E.用标准溶液润洗滴定管2~3次
F.把锥形瓶放在滴定管的下面,用标准KOH溶液滴定至终点并记下滴定管液面的刻度
就此实验完成填空:
(1)正确操作步骤的顺序是(用序号字母填写)A→ →F;
(2)若无上述E步骤操作,则测定结果会 (填“偏高”、“偏低”或“无影响”,下同);
(3)上述A步骤之前,若先用待测液润洗锥形瓶,则对滴定结果的影响是 ;
(4)判断到达滴定终点的现象是 ;
(5)若甲学生在实验过程中,记录滴定前滴定管内液面读数为2.60ml,滴定后液面如右图,则此时消耗标准溶液的体积为 mL;
(6)乙学生做了三组平行实验,数据记录如下:选取下述合理数据,计算出待测溶液的物质的量浓度为 ;保留四位有效数字
19.(共17分)
I、电解质在水溶液中的行为影响了电解质溶液的性质(以下讨论均在常温时)。
(1)0.1溶液的pH=3
①的电离度 (用百分比表示)。(2分)
②该溶液中由水电离出的浓度是 。(2分)
③计算的电离平衡常数 。(填计算的数值)(2分)
Ⅱ、某铬盐厂净化含Cr(VI)废水并提取Cr2O3的一种工艺流程如图所示。
已知:Ksp[Cr(OH)3]=6.0×10-29 (以下讨论均在常温时)
(2)步骤I中,发生的反应为2H++2+H2O,随着酸的浓度增大B中的浓度会 (“增大”或“减小”)。(2分)
(3)当清液中Cr3+的浓度6×10-5ml·L-1时,可认为已达铬的排放标准。此时清液的pH= 。(2分)
(4)已知NaHSO3溶液显酸性,则溶液中c(H2SO3) c()浓度大小关系为(填“>”“<”)(2分)
= 3 \* ROMAN \* MERGEFORMAT III 、(5)某化学小组用如图装置电解CuCl2溶液制少量漂白液:
①其阳极的电极反应式为 ;(2分)
②导气管W端应与出气口 (填”X"或”Y")连接。(1分)
③若电路中转移0.2ml电子时,阴极质量增重 g。(2分)
扶风县2023-2024学年高二上学期期中考试参考答案
一、单选题(每小题3分,共45分)
1-5 C A A D D 6-10 D C B C B 11-15 A B A C A
16.(每空2分,共14分)
(1) 原因是Fe2+ + 2H2O ⇌ Fe(OH)2+ 2H+,抑制Fe2+水解 。
目的是防止Fe2+被空气中的氧气氧化成Fe3+。
(2) ①CO32- + H2O ⇌ HCO3- + OH-
②NH4+ + H2O ⇌ NH3·H2O + H+
③Al3++3HCO3- = Al(OH)3↓+3CO2↑
(3)⑦⑥②③①⑤④(填数字代号)
(4)C(Cl-)﹥C(NH4+)﹥C(H+ ) ﹥C(OH-)
17、(每空2分,共12分)
(1)12.7 (2) 3(3)1×10-13 高于 1∶10 (4)CH4-8e-+10 OH-=CO32-+7H2O
18、(每空2分,共12分)
(1)EDCB (2)偏高 (3)偏高 (4)当最后半滴标准液滴入后,溶液由无色变为红色,且半分钟内不褪色
(5)24.80mL (6)0.1000ml/L
19、(除(5)的第②小问1分外,其余每空2分,共17分)
(1) ①1% (2分) ② (2分) ③ (2分)
(2)增大(2分)
(3) 6 (2分)
(4)< (2分)
(5) ①2Cl--2e-=Cl2↑ (2分) ② X (1分) ③ 6.4 g(2分)
实验
序号
待测HCl溶液的体积
0.1000ml·L-1的KOH溶液的体积
滴定前刻度
滴定后刻度
1
0.00
25.02
2
0.00
30.00
3
25.98
陕西省宝鸡市渭滨区2023-2024学年高二上学期期末考试化学试题: 这是一份陕西省宝鸡市渭滨区2023-2024学年高二上学期期末考试化学试题,共9页。试卷主要包含了5分,共50分),005等内容,欢迎下载使用。
陕西省宝鸡市渭滨区2023-2024学年高二上学期期末考试化学试题: 这是一份陕西省宝鸡市渭滨区2023-2024学年高二上学期期末考试化学试题,共9页。试卷主要包含了5分,共50分),005等内容,欢迎下载使用。
陕西省宝鸡市渭滨区2023-2024学年高二上学期期末考试化学试题(PDF版含答案): 这是一份陕西省宝鸡市渭滨区2023-2024学年高二上学期期末考试化学试题(PDF版含答案),文件包含陕西省宝鸡市渭滨区2023-2024学年高二上学期期末考试化学试题pdf、高二化学答案docx等2份试卷配套教学资源,其中试卷共7页, 欢迎下载使用。

