【全套精品专题】生物复习专题精讲 安徽省桐城市中考生物试卷解析
展开一.选择题(本题有20小题,每小题2分,共40分,下列各题的四个选项中,只有一项符合题意)
1.(2015•桐城市)下表是显微镜使用过程中要达到的目的和所采用的操作,其中能达成目的操作是( )
A.AB.BC.CD.D
考点:显微镜的基本构造和使用方法.
分析:显微镜包括:目镜、镜筒、粗准焦螺旋、细准焦螺旋、转换器、物镜、压片夹、载物台、遮光器、通光孔、反光镜、镜臂、镜柱、镜座等部分.其中遮光器上有大小不同的光圈,调节光线进入镜筒的多少;转换器是安装物镜部位,转动转换器,可以调换不同倍数的物镜;细准焦螺旋可以小范围的升降镜筒,可以调节物像的清晰,据此解答.
解答:解:A、遮光器上的光圈控制通过光线的多少,因此调节光圈能调节视野的明暗,反光镜也能够调节光线的强弱.A不符合题意;
B、物镜固定在转换器上,因此转动转换器调换不同倍数的物镜,B符合题意;
C、调节细准焦螺旋能使焦距更精确,因此使看到的物像更清晰,C不符合题意;
D、显微镜下形成的物像是一个倒像,物像的移动方向与玻片的移动方向相反,即要向左移动物像,就要向右移动装片.也就是物像在什么地方,就像那个地方移动装片.所以,欲把将视野左上方的物像移到中央,应把装片推左上方移动装片,D符合题意.
故选:BD.
点评:掌握显微镜的各部分名称和功能是解题的关键.
2.(2015•桐城市)构成一株油菜的结构层次依次是( )
A.细胞→器官→组织→植物体
B.细胞→组织→器官→植物体
C.细胞→器官→组织→系统→植物体
D.细胞→组织→器官→系统→植物体
考点:绿色开花植物体的结构层次.
分析:植物体的结构层次由小到大依次是:细胞(受精卵)→组织→器官→植物体.据此解答.
解答:解:细胞是植物体结构和功能的基本单位,植物体的生长发育是从受精卵开始的.受精卵经过细胞分裂、分化,形成组织、器官,进而形成植物体.绿色开花植物是由根、茎、叶、花、果实、种子六大器官组成的.根、茎、叶为营养器官,花、果实、种子为生殖器官.可见,植物体(油菜)的结构层次由小到大依次是细胞→组织→器官→植物体.
故选:B
点评:解此题的关键是理解掌握植物体的结构层次.
3.(2015•桐城市)变形虫是单细胞生物,虽结构简单,但能表现出一系列的生命活动.下列关于变形虫生命活动的叙述,错误的是( )
A.细胞壁对细胞有支持和保护作用
B.细胞膜具有进行物质交换的功能
C.线粒体为生命活动提供能量
D.细胞壁对细胞生命活动起控制作用
考点:单细胞生物的结构和生活.
分析:1、生物可以根据构成的细胞数目分为单细胞生物和多细胞生物;单细胞生物只由单个细胞组成,单细胞生物虽然只由一个细胞构成,但也能完成营养、呼吸、排泄、运动、生殖和调节等生命活动.
2、变形虫是最简单的单细胞生物之一它的结构由外到内:细胞膜,细胞质,细胞核构成!
3、变形虫的结构图如下:
解答:解:A、变形虫是单细胞动物,没有细胞壁,符合题意;
B、细胞膜具有进行物质交换的功能,不符合题意;
C、线粒体是呼吸作用的场所,能为生命活动提供能量,不符合题意;
D、变形虫是单细胞动物,没有细胞壁,符合题意;
故选:AD
点评:掌握变形虫的结构及其功能是解题的关键
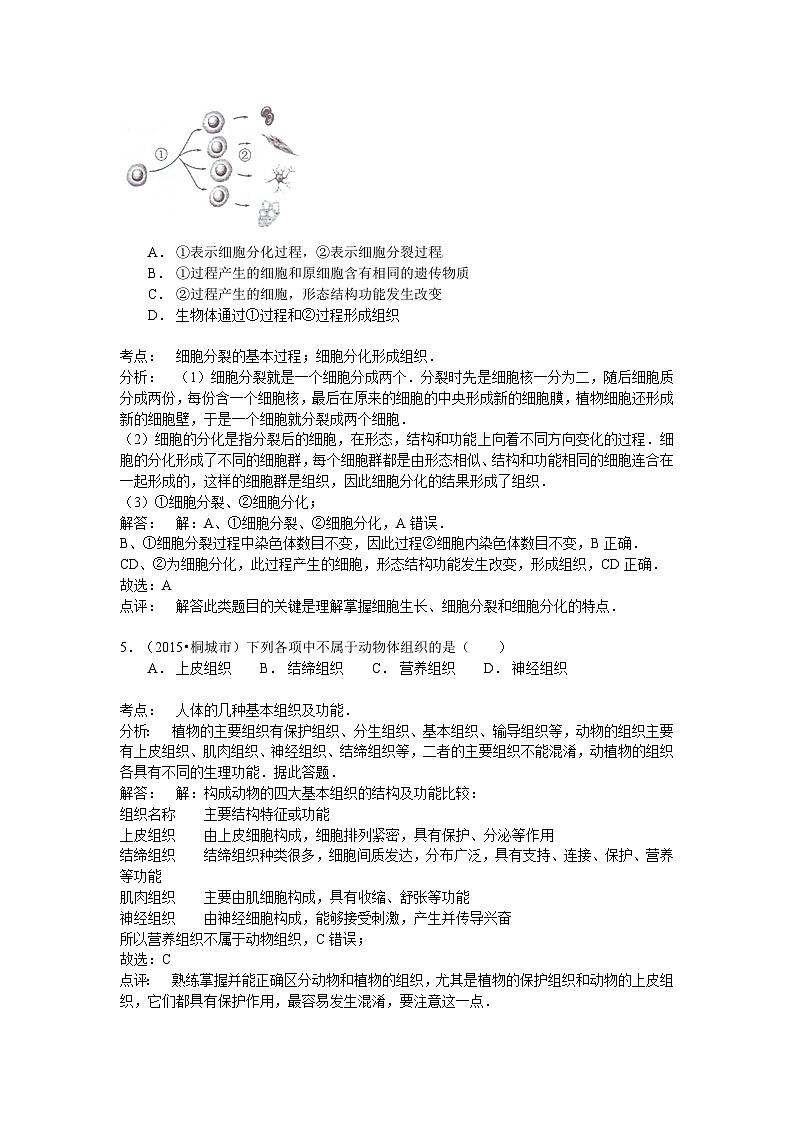
4.(2015•桐城市)如图所示的细胞生命活动的叙述,错误的是( )
A.①表示细胞分化过程,②表示细胞分裂过程]
B.①过程产生的细胞和原细胞含有相同的遗传物质
C.②过程产生的细胞,形态结构功能发生改变
D.生物体通过①过程和②过程形成组织
考点:细胞分裂的基本过程;细胞分化形成组织.
分析:(1)细胞分裂就是一个细胞分成两个.分裂时先是细胞核一分为二,随后细胞质分成两份,每份含一个细胞核,最后在原来的细胞的中央形成新的细胞膜,植物细胞还形成新的细胞壁,于是一个细胞就分裂成两个细胞.
(2)细胞的分化是指分裂后的细胞,在形态,结构和功能上向着不同方向变化的过程.细胞的分化形成了不同的细胞群,每个细胞群都是由形态相似、结构和功能相同的细胞连合在一起形成的,这样的细胞群是组织,因此细胞分化的结果形成了组织.
(3)①细胞分裂、②细胞分化;
解答:解:A、①细胞分裂、②细胞分化,A错误.
B、①细胞分裂过程中染色体数目不变,因此过程②细胞内染色体数目不变,B正确.
CD、②为细胞分化,此过程产生的细胞,形态结构功能发生改变,形成组织,CD正确.
故选:A
点评:解答此类题目的关键是理解掌握细胞生长、细胞分裂和细胞分化的特点.
5.(2015•桐城市)下列各项中不属于动物体组织的是( )
A.上皮组织B.结缔组织C.营养组织D.神经组织
考点:人体的几种基本组织及功能.
分析:植物的主要组织有保护组织、分生组织、基本组织、输导组织等,动物的组织主要有上皮组织、肌肉组织、神经组织、结缔组织等,二者的主要组织不能混淆,动植物的组织各具有不同的生理功能.据此答题.
解答:解:构成动物的四大基本组织的结构及功能比较:
组织名称主要结构特征或功能
上皮组织由上皮细胞构成,细胞排列紧密,具有保护、分泌等作用
结缔组织结缔组织种类很多,细胞间质发达,分布广泛,具有支持、连接、保护、营养等功能
肌肉组织主要由肌细胞构成,具有收缩、舒张等功能
神经组织由神经细胞构成,能够接受刺激,产生并传导兴奋
所以营养组织不属于动物组织,C错误;
故选:C
点评:熟练掌握并能正确区分动物和植物的组织,尤其是植物的保护组织和动物的上皮组织,它们都具有保护作用,最容易发生混淆,要注意这一点.
6.(2015•桐城市)生活在南极寒冷环境中的企鹅,体内脂肪可厚达4厘米,这说明( )
A.环境能够适应生物B.环境能够影响生物
C.生物能够适应环境D.生物能够影响环境
考点:生物对环境的适应.
分析:环境影响生物的生活,生物必须适应环境才能生存下去,每一种生物都具有与其生活的环境相适应的形态结构和生活方式、生物的适应性是普遍存在的.
解答:解:南极地区气候寒冷,温度很低.生活在南极地区的企鹅,体内脂肪可厚达4厘米,脂肪保暖有了利于保持体温维持正常的生长,胸部皮下的脂肪厚可以保护胸内的器官心脏避免冻伤,这说明生物能适应(寒冷)环境.
故选:C
点评:解答此类题目的关键是理解生物对环境的适应是相对的.
7.(2015•桐城市)如图是小明同学在草坪上插的保护语.他认为经常在草坪上行走,会造成土壤板结,从而影响草的生长,请你分析,土壤板结影响植物生长的主要原因是( )
A.植物缺少水分,影响呼吸作用
B.植物缺少水分,影响光合作用
C.气孔关闭,影响蒸腾作用
D.土壤缺氧,影响根的呼吸作用
考点:植物的呼吸与人类生产生活的关系.
分析:细胞内有机物在氧的参与下被分解成二氧化碳和水,同时释放能量的过程,叫做呼吸作用.呼吸作用受水分、温度、氧气和二氧化碳的影响.
解答:解:小草的呼吸作用吸收的是空气中的氧气,经常在草坪上行走会造成土壤板结,使土壤缝隙减少,土壤中的氧气减少,小草的根无法呼吸,从而影响小草的生长.因此不能在草坪上行走,要保护小草.
故选:D.
点评:解答此类题目的关键是会运用所学知识对生活中的某些现象做出科学准确的解释.
8.(2015•桐城市)如图为农田生态系统的食物网示意图,下列关于该生态系统的结构和功能的叙述,正确的是( )
A.生态系统的能量最终来源于太阳能
B.生态系统只包含图中生物
C.该食物网中共有3条食物链
D.青蛙是生态系统中的分解者
考点:生态系统中的食物链和食物网.
分析:(1)在生态系统中能量开始于太阳辐射能的固定,结束于生物体的完全分解,能量流动的过程称为能流,在生态系统中只有绿色植物才能进行光合作用固定太阳能.
(2)生态系统包括生物成分和非生物成分.非生物成分包括阳光、空气、水、土壤等,生物成分包括生产者、消费者和分解者.
(3)食物链是消费者和生产者之间吃与被吃的关系.每条食物链都应从生产者(绿色植物)开始,一直到该生态系统中没有其他消费者吃它为止.
解答:解:A、在生态系统中只有绿色植物才能进行光合作用固定太阳能.绿色植物通过叶绿体,利用光能把二氧化碳和水合成有机物,并储存能量,同时释放出氧气,有机物中储存着来自阳光的能量.因此,生态系统的能量最终来源于太阳能,A正确.
B、一个完整的生态系统是由生物部分和非生物部分组成的,生物部分包括生产者(主要是植物)、消费者(主要是动物)、分解者(细菌和真菌),非生物部分包括阳光、空气、水等,图示中只有生产者和消费者,B错误.
C、每条食物链的起点都是生产者(绿色植物)箭头指向初级消费者(植食性动物)箭头指向次级消费者(食肉动物)箭头指向次级消费者(食肉动物).该图中共有4条食物链:分别是植物→植食性昆虫→吃虫的鸟,植物→植食性昆虫→肉食性昆虫→吃虫的鸟,植物→植食性昆虫→青蛙,植物→植食性昆虫→肉食性昆虫→青蛙,C错误.
D、根据获得营养和能量的方式,生物成分又可以划分为生产者、消费者和分解者.其中生产者主要是指绿色植物;消费者包括各种动物;分解者主要是指细菌、真菌等营腐生生活的微生物,青蛙是生态系统中的消费者,D错误.
故选:A
点评:生态系统的组成是考查的重点,多以选择题或是材料题、填空题的形式出现,难度一般.
9.(2015•桐城市)在探究“种子萌发需要的外界条件”后,生物兴趣小组的同学提出了新的问题:“种子萌发还需要光吗?”以下是该小组同学在实验前进行的对话,对这段对话的分析,错误的是( )
A.乙同学提出了种子萌发不需要光的假设
B.有光和无光是该探究实验控制的变量
C.实验中选择的种子要有完整的有生命活力的胚
D.实验中需给种子提供适量的水、无机盐和空气三个必需的外界条件
考点:探究种子萌发的条件.
分析:由我们所学的知识可以知道:(1)探究实验的步骤:提出问题、作出假设、设计计划、实施计划、得出结论、表达交流.
(2)种子萌发的外界条件:适宜的温度、一定的水分、充足的空气.
(3)对照实验是指在研究一种条件对研究对象的影响时,所进行的除了这种条件不同之外,其他条件都相同的实验.其中这种不同的条件就是实验变量.据变量设置一组对照实验,使实验结果具有说服力.一般来说,对实验变量进行处理的,就是实验组,没有处理是的就是对照组,据此解答.
解答:解:A、探究实验的假设是对提出问题的肯定或否定的回答,因此甲和乙的对话,属于科学探究环节中的做出假设,A正确.
B、除了这种条件不同之外,其他条件都相同,有光和无光是该探究实验控制的变量,B正确.
C、种子的萌发不仅需要适宜的温度、适量的水分和充足的空气等外部条件,而且种子本身必须具有完整的、有活力的胚以及供胚发育的营养物质,C正确.
D、种子萌发的外界条件指适宜的温度、一定的水分、充足的空气,不需要无机盐,D错误.
故选:D
点评:解答此类题目的关键是掌握探究实验的环节和要求.
10.(2015•桐城市)不少年轻人骑车时戴耳机听音乐,这样不仅容易导致交通事故,而且长期使用耳机会损伤对声波敏感的细胞,使听力下降,这些细胞位于( )
A.鼓膜B.外耳道C.耳蜗D.咽鼓管
考点:耳的基本结构和功能.
分析:耳分为外耳、中耳、内耳三部分,外耳包括耳廓和外耳道,中耳由鼓膜、鼓室和听小骨组成,内耳包括半规管、前庭和耳蜗.
解答:解:当外界声波经过外耳道传导鼓膜时,鼓膜的振动通过听小骨传到内耳,刺激了耳蜗内对声波敏感的感觉细胞,这些细胞就将声音信息通过听觉神经传给大脑的一定区域(听觉中枢),这样就产生了听觉;因此感受声波刺激敏感的细胞位于内耳的耳蜗内.
故选:C
点评:回答此题的关键是明确耳蜗内有对声音敏感的细胞.
11.(2015•桐城市)突然抓起一个烫手的馒头,会来不及思考迅速松开.下面关于该缩手反射过程的分析,正确的是( )
A.是非条件反射,由脊髓控制完成
B.是条件反射,由脊髓控制完成
C.是非条件反射,由大脑控制完成
D.是条件反射,由大脑控制完成
考点:非条件(简单)反射和条件(复杂)反射.
分析:非条件反射与条件反射的本质区别是否有大脑皮层的参与.没有大脑皮层参与的,神经中枢在大脑皮层以下的反射是非条件反射,反射的神经中枢在大脑皮层上的反射是条件反射.
非条件反射是指人生来就有的先天性反射.是一种比较低级的神经活动,由大脑皮层以下的神经中枢(如脑干、脊髓)参与即可完成.如膝跳反射、缩手反射.
解答:解:突然抓起一个烫手的馒头,会来不及考虑就迅速松开.这种反射活动是人与生俱来、不学而能的,来不及考虑说明没有经过大脑皮层的参与,因此属于非条件反射.神经中枢在脊髓.
故选:A
点评:解答此类题目的关键是理解条件反射与非条件反射的区别.
12.(2015•桐城市)如图是人体的消化系统部分结构示意图,下列关于叙述错误的是( )
A.①分泌的消化液含消化脂肪的酶
B.淀粉在②中不能分解成麦芽糖
C.③分泌的消化液含多种消化酶
D.④是消化和吸收的主要器官
考点:各种消化腺的位置和功能.
分析:(1)人体的消化系统包括消化道和消化腺两部分;消化道包括口腔、咽、食道、胃、小肠、大肠、肛门;消化腺主要有唾液腺、胃腺、肠腺、胰腺、肝脏等,肝脏是人体内最大的消化腺.
(2)图中结构:①肝脏,②胃,③胰腺,④小肠.
解答:解:A、①是肝脏,能够分泌胆汁,胆汁不含消化酶,对脂肪有乳化作用,A符合题意;
B、淀粉在口腔内被初步消化,然后进入小肠被最终消化为葡萄糖,胃不消化淀粉,B不符合题意;
C、③是胰腺,分泌的消化液含有多种消化酶,C不符合题意;
D、④是小肠,是消化和吸收的主要场所,D不符合题意;
故选:A
点评:解答此类题目的关键是理解掌握人体的主要消化器官和消化腺及其功能.
13.(2015•桐城市)验证某种降血糖药物X能使患糖尿病的小鼠的血糖浓度下降,下列实验和对照组小鼠的选择和操作,正确的是( )
A.AB.BC.CD.D
考点:科学探究的基本环节.
分析:实验目的是验证X的降血糖作用,那么此实验的自变量是有无X,而因变量是血糖的变化,基本思路是,建立一个对照组和一个实验组,测得两组小鼠血糖浓度,在分别注射一定量的生理盐水和等量的X,一段时间之后测两组小鼠的血糖浓度.若实验组相比对照组有明显的血糖下降,则证明X有降低血糖的作用.
解答:解:A:本组有两个变量正常和患病、降血糖药物X,A错误;
B、患病小鼠组和正常小鼠组,注射生理盐水;一个实验组,注射一定量的X;B正确;
C、虽然只有一个变量,但正常小鼠注射降糖药物X,不能体现出药物作用,C错误;
D、改变条件的是实验组,未改变的是对照组,D错误;
故选:B
点评:本题考查血糖调节的实验,意在考查学生分析实验和解决问题的能力,属于中档题.
14.(2015•桐城市)男生和女生主要的生殖器官分别是( )
A.阴茎和子宫B.睾丸和卵巢C.前列腺和卵巢D.睾丸和子宫
考点:人体男性生殖系统的结构和功能;人体女性生殖系统的结构和功能.
分析:本题主要考查人体的生殖器官,可结合人体的生殖器官图示及功能记性记忆,生殖器官是生物体产生生殖细胞用来繁殖后代的器官.
解答:解:男性的生殖系统包括输精管,睾丸,阴茎等;女性的生殖系统包括卵巢,输卵管,子宫,阴道等.其中男性产生生殖细胞﹣﹣精子的器官是睾丸,同时睾丸也可以分泌雄性激素,又属于内分泌器官;女性产生生殖细胞﹣﹣卵细胞的器官是卵巢,同时卵巢也可以分泌雌性激素,又属于内分泌器官,子宫是胎儿发育的场所.
故选:B
点评:本题是一个基础题,本题解题的关键是正确记忆人体生殖系统的结构和功能.
15.(2015•桐城市)修建青藏铁路时,设计了一些可让动物动物穿过的“通道”,如图是其中的一个,这样做( )
①能减少铁路的建设投资②能保障藏羚羊等珍稀野生动物的正常生活、自由迁徙和繁衍③有利于维持生态平衡④有利于保护生物的多样性.
A.①②③B.①③④C.①②④D.②③④
考点:保护生物多样性的基本措施.
分析:生物的多样性面临着严重的威胁,为保护生物的多样性,我们采取了不同的措施,保护生物多样性最为有效的措施是建立自然保护区,建立自然保护区是指把包含保护对象在内的一定面积的陆地或水体划分出来,进行保护和管理;建立自然保护区对于我国生物多样性的保护起到了重要的作用.据此解答.
解答:解:当经济利益与保护生物的多样性发生冲突时,我们以保护生物的多样性为主,如青藏铁路穿过可可西里等自然保护区的线路时采取绕避、设置安全通道等措施,这样做的意义是②有利于保护该自然保护区内的生物的栖息环境,进而保护了当地的野生动物,④有助于保护生物的多样性,③维持生态平衡,体现了人类的环境保护意识的增强.可见D正确.
故选:D
点评:掌握为保护生物的多样性而采取的一定的措施,结合题意,仔细分析,灵活答题.
16.(2015•桐城市)埃博拉病毒是一种能引起人类和灵长类动物产生埃博拉出血热的烈性传染病病毒.2014年初埃博拉病情在西非爆发.共有超过25000人曾与埃博拉病毒抗争.下列对埃博拉病毒的认识正确的是( )
A.用光学显微镜可以观察到埃博拉病毒
B.埃博拉病毒的细胞结构非常简单
C.埃博拉病毒的细胞没有成形的细胞核
D.埃博拉病毒寄生在人和灵长类动物的细胞里
考点:病毒的形态结构及生命活动特点.
分析:病毒结构简单,没有细胞结构,主要由内部的核酸和外部的蛋白质外壳组成,不能独立生存,只有寄生在活细胞里才能进行生命活动.一旦离开了活细胞,病毒就无法生存,就会变成结晶体.
解答:解:A、病毒非常微小,只能用纳米来表示.大约10亿个细菌等于一颗小米粒大,大约3万个病毒等于一个细菌大,一个病毒的大小约为10~300纳米(1纳米=10﹣6毫米 ),因此用光学显微镜不能观察到病毒,必须用电子显微镜才能观察到,A错误;
B、病毒没有细胞结构,因此埃博拉病毒不是一种细胞结构简单的生物,B错误;
C、病毒没有细胞结构,主要由内部的核酸和外部的蛋白质外壳组成,C错误;
D、埃博拉病毒是动物病毒,病毒就无法生存,就会变成结晶体,因此埃博拉病毒寄生在人和灵长类动物的细胞里,D正确.
故选:D.
点评:解答此类题目的关键是熟记病毒的结构特点和生活方式.
17.(2015•桐城市)某生物兴趣小组的同学在进行野外考察时,采回植物标本后拍摄了照片(如图所示),他们将肾蕨、葫芦藓和水绵分成一类,油松、向日葵和玉米分成一类.其分类依据是( )
A.有无根、茎、叶B.能否进行光合作用
C.能否产生种子D.是否生活在水里
考点:植物的分类.
分析:植物学家对植物进行分类时,主要是根据植物的形态结构等方面的特征,从而比较它们的亲缘关系.
解答:解:肾蕨、葫芦藓和葫芦藓等都不结种子,用孢子繁殖后代,属于孢子植物;
向日葵、玉米、油松等都结种子,用种子繁殖后代,属于种子植物.因此它们分类依据是能否产生种子.
故选:C
点评:植物分类的内容在考试中经常出现,注意理解和掌握.能灵活地对植物进行分类.
18.(2015•桐城市)下列关于生物进化的叙述,错误的是( )
A.生物进化的直接依据是化石
B.生物进化的趋势是由简单到复杂
C.生物进化是自然选择的结果
D.生物进化的原因是生物遗传
考点:生物进化的证据-化石.
分析:生物进化是指一切生命形态发生、发展的演变过程,1859年达尔文发表《物种起源》一书,论证了地球上现存的生物都由共同祖先发展而来,它们之间有亲缘关系,并提出自然选择学说以说明进化的原因,从而创立了科学的进化理论,揭示了生物发展的历史规律。Z§X§X§K]
解答:解:A、化石是研究生物进化最重要的、最直接的证据,因为化石是保存在岩层中的古生物遗物和生活遗迹.直接说明了古生物的结构或生活习性.因此研究地球上生物进化的最主要的证据是生物化石,A正确.
B、越古老的地层中,形成化石的生物越简单、低等、水生生物较多.越晚近的地层中,形成化石的生物越复杂、高等、陆生生物较多,因此证明生物进化的总体趋势是从简单到复杂,从低等到高等,从水生到陆生,B正确.
C、达尔文把在生存斗争中,适者生存、不适者被淘汰的过程叫做自然选择.达尔文认为,自然选择过程是一个长期的、缓慢的、连续的过程.由于生存斗争不断地进行,因而自然选择也是不断地进行,通过一代代的生存环境的选择作用,物种变异被定向地向着一个方向积累,于是性状逐渐和原来的祖先不同了,这样,新的物种就形成了.由于生物所在的环境是多种多样的,因此,生物适应环境的方式也是多种多样的,所以,经过自然选择也就形成了生物界的多样性,C正确.
D、自然界中生物进化的原因有两方面:内因是遗传变异,外因是自然选择,D错误.
故选:D
点评:生物进化的原因有两方面:内因是遗传变异,外因是自然选择.
19.(2015•桐城市)某同学在家指导妈妈“用鲜奶制作酸奶”和“用葡萄酸制葡萄酒”,下列指导措施中,正确的是( )
A.制作酸奶需要密封,而制作葡萄酒不需要密封
B.制作酸奶和葡萄酒都需要先通气
C.制作酸奶的菌种属于细菌,酿制葡萄酒的菌种属于真菌
D.制作酸奶和酿制葡萄酒的菌种都属于真菌
考点:发酵技术在食品制作中的作用.
分析:细菌和真菌等微生物的发酵在食品的制作中具有重要意义,制酸奶要用到乳酸杆菌,制酒要用到酵母菌,据此解答.
解答:解:A、制作酸奶和制作葡萄酒都需要密封,A错误.
B、制酸奶时的乳酸菌是厌氧菌,不需要通气,B错误.
C、制作酸奶的乳酸菌属于细菌,酿制葡萄酒的酵母菌属于真菌,C正确.
D、制作酸奶的乳酸菌属于细菌,酿制葡萄酒的酵母菌属于真菌,D错误.
故选:C
点评:多掌握常见的发酵技术在食品制作中的作用的例子,并理解其原理.
20.(2015•桐城市)图中的棉花是基因工程的成果,有关此棉花的叙述错误的是( )
A.它的培育利用了转基因技术B.它的抗虫性状不能遗传
C.它的种植能减少农药的使用D.抗虫棉花品质优良
考点:基因控制生物的性状.
分析:把一种生物的某个基因,用生物技术的方法转入到另一种生物的基因组中,培育出的转基因生物,就有可能表现出转入基因所控制的性状,这项技术叫做转基因技术.
解答:解:抗虫棉运用转基因技术,是指将分离纯化或人工合成的DNA在体外与载体DNA结合,成为重组DNA,导入到宿主细胞中筛选出能表达重组DNA的活细胞并进行纯化,它的种植能减少农药的使用,由于DNA分子上具有特定遗传信息、能够决定生物的某一性状的片段叫做基因,DNA分子很长,其上面有许多个决定生物性状的片段,即每个DNA分子上有许多基因,这些基因分别控制着不同的性状“转基因抗虫棉”具有普通棉花所没有的抗虫特性,这一性状是由其细胞中的DNA分子上的基因所决定的,因此获得了抗虫棉花品质优良,B错误.
故选:B.
点评:正确理解转基因技术的概念和原理是解答此类题目的关键.
二.非选择题(共60分)
21.(2015•桐城市)安徽的天柱山风景区,不仅山水雄奇灵秀,而且动植物种类丰富,堪称天然博物馆.珍贵植物有香果树、红豆杉、天女花等,珍贵动物有花面狸、琴鸟、四声杜鹃、娃娃鱼等,部分生物如图所示:
(1)天女花和红豆杉都能产生种子,但红豆杉的种子裸露,没有 包被,属于裸子植物.
(2)娃娃鱼是现存最大的珍贵的两栖动物,幼体用 呼吸,长大后用 呼吸,是由水生到陆生的过渡类型.
(3)四声杜鹃自己不营巢,通常将卵产于灰喜鹊等其他鸟类的鸟巢中,由义亲代卵代育.这种行为是四声杜鹃生来就有的,由 物质所控制的行为,称为 行为.有人据此认为四声杜鹃没有繁殖行为,你的看法是:这种说法是 (填“正确”或“不正确”)的,原因是 .
(4)花面狸具有胎生、哺乳特征,胚胎在母体内发育,通过 从母体获得营养,并由此排出废物,成熟后从母体产出.
考点:裸子植物的主要特征;鸟的生殖和发育过程;哺乳动物的主要特征;两栖动物的主要特征.
分析:(1)被子植物的胚珠外面有子房壁,能发育成果皮,因此种子外有果皮包被,形成果实;裸子植物的胚珠外面无子房壁,不能发育成果皮,种子外无果皮包被着,裸露.
(2)两栖动物的主要特征:幼体生活在水中,用鳃呼吸;成体生活在水中或陆地上,用肺呼吸,同时用皮肤辅助呼吸.
(3)先天性行为是指动物生来就有的,由动物体内的遗传物质所决定的行为,是动物的一种本能行为,不会丧失.
(4)哺乳动物的主要特征体表有毛,牙齿分化,体腔内有膈,心脏四腔,用肺呼吸,大脑发达,体温恒定,胎生,哺乳.
解答:解:(1)红豆杉的种子裸露,没有果皮包被,因此属于裸子植物.
(2)娃娃鱼是现存最大的珍贵的两栖动物,全长可达1米及以上,体重最重的可超百斤;幼体用鳃呼吸,长大后用肺呼吸,是由水生到陆生的过渡类型.
(3)四声杜鹃自己不营巢,通常将卵产于灰喜鹊等其他鸟类的鸟巢中,由义亲代卵代育.这种行为是四声杜鹃生来就有的,由遗传物质所控制的行为,称为先天性行为.四声杜鹃虽然自己不孵卵和育雏,但仍有求偶、交配和产卵等繁殖行为.因此,四声杜鹃没有繁殖行为的看法是错误的.
(4)花面狸属于哺乳动物,具有胎生、哺乳特征,胚胎在母体内发育,通过胎盘从母体获得营养,并由此排出废物,成熟后从母体产出.
故答案为:
(1)果皮.
(2)鳃;肺.
(3)遗传;先天性;不正确;四声杜鹃虽然自己不孵卵和育雏,但仍有求偶、交配和产卵等繁殖行为.
(4)胎盘.
点评:解答此类题目的关键是熟记所学知识解决实际问题的能力.
22.(2015•桐城市)清明时节,如果你来到安徽的砀山县,你会发现,这里是一片雪白的世界.把大地银装素裹的不是雪花,而是晶莹剔透的梨花(图甲),到八月中秋,砀山又成了果山果海,酥梨硕果累累(图乙)
(1)砀山梨开花后,往往需要对其进行人工授粉,以增加梨的品质产量.方法是先采集 ,然后涂抹或倾撒在需授粉梨花的 上.
(2)砀山酥梨在成熟的过程中,需要大量的水分和无机盐,它们主要是通过梨树根尖的 吸收;成熟的酥梨果大核小、皮薄多汁、酥脆甘甜,其中的糖分主要来源于叶的光合作用.请你用“太阳能、氧气、二氧化碳、叶绿体”这些关键词完成图2概念图.
(3)研究表明,砀山梨在25℃左右易腐烂,难以贮存,最佳贮藏温度为1~5℃,在这个温度范围内越低越好.贮藏温度在1℃左右,可以使梨保持缓慢的 作用,减少营养物质的消耗,延长贮藏期.
(4)冬季,需要对梨树进行修剪,每年修剪下来的枝条达5亿多斤,现在农村多年不用柴禾烧饭了,这些废枝条就成了困扰果农的一个环境问题.请你提出一种既有利于环保,又能利用废枝条的措施: .
考点:根尖结构以及与吸收功能相适应的特点;花的结构;果实和种子的形成;呼吸作用与光合作用的区别和联系.
分析:植物的光合作用是在叶绿体里利用光能把二氧化碳和水合成有机物,释放氧气,同时把光能转变成化学能储存在合成的有机物中的过程.
呼吸作用是细胞内的有机物在氧气的参与下被分解成二氧化碳和水,同时释放出能量的过程.
解答:解:(1)在农业生产上常采用人工辅助授粉的方法,以克服因条件不足而使传粉得不到保证的缺陷,以达到预期的产量.人工辅助授粉的具体方法,在不同作物不完全一样,果农常用人工授粉的方法是先从雄蕊上采集花粉,然后应将花粉涂抹在雌蕊柱头上的过程.
(2)根尖的结构成熟区、伸长区、分生区、根冠.其中成熟区是根吸收水分和无机盐的主要部位。
植物的光合作用是在叶绿体里利用光能把二氧化碳和水合成有机物,释放氧气,同时把光能转变成化学能储存在合成的有机物中的过程.可见A是光能,B是二氧化碳,C是叶绿体,D是氧气.
(3)温度能影响呼吸作用,主要是影响呼吸酶的活性.一般而言,在一定的温度范围内,呼吸强度随着温度的升高而增强. 根据温度对呼吸强度的影响原理,在生产实践上贮藏蔬菜和水果时应该适当降低温度,使蔬菜、水果的呼吸作用减弱,以减少呼吸作用对有机物的消耗、可延长保鲜时间.
(4)作物的秸秆,过去都是一烧了之,现在可铡碎后放入沼气池,经微生物作用产生沼气(主要成分CH4)沼气可用做燃料,发酵后的废弃物可种菜等.
故答案为:(1)花粉;柱头;
(2)成熟区;A光能,B二氧化碳,C叶绿体,D氧气.
(3)呼吸;
(4)粉碎后放入沼气池
点评:熟练掌握生物学的基础知识是关键.
23.(2015•桐城市)霾是悬浮在大气中的大量微小尘粒、烟粒或盐粒的集合体,使空气混浊能见度降低,尤其是PM2.5(大气中直径小于或等于2.5微粒的颗粒物)被认为是造成雾雾霾天气的“元凶”.
(1)霾影响最大的就是人的呼吸系统.人体进行呼吸的主要器官是 ,呼吸道不仅是气体进出的通道,而且还能清洁呼入的气体,但PM2.5却不易被清除,它们进入人体肺后会干忧 与血液之间进行气体交换,引发呼吸系统疾病.
(2)霾天气时,空气流动性差,有害细菌和病毒向周围扩散的速度变慢,导致空气中病原微生物浓度增高,传染疾病传播的风险增高.传染病在人群中的传播必须同时具备 、 和易感人群三个基本环节.外出活动时戴口罩属于预防传染疾病措施中的 .
(3)中药板蓝根对感冒病毒有抑制作用,从如图的“板蓝根颗粒说明书”中可知该药是 .(填“处方药”或“非处方药”).有人认为“中药无副作用”,为了预防感冒,他每天都喝板蓝根冲剂.这种做法是否合理? ,请说明你的理由: .
考点:呼吸道的组成和功能;传染病的预防措施;常用药物的名称和作用.
分析:1、呼吸系统的组成包括呼吸道和肺两部分.呼吸道包括鼻腔、咽、喉、气管、支气管,是呼吸的通道;肺是气体交换的器官.
2、传染病是有病原体引起的,能在生物之间传播的疾病.传染病的特点是传染性和流行性.传染病一般有传染源、传播途径和易感人群这三个基本环节.预防传染病的措施可分为控制传染源、切断传播途径和保护易感人群三个方面.
3、非处方药是不需要医师处方、即可自行判断、购买和使用的药品,简称OTC.
解答:解:(1)肺由许多肺泡构成,外面包绕着丰富的毛细血管和弹性纤维,肺泡的壁和毛细血管壁都很薄,只有一层上皮细胞构成,这些特点都有利于气体交换,因此肺是气体交换的主要场所.呼吸道不仅是气体进出的通道,而且还能清洁呼入的气体,但PM2.5却不易被清除,它们进入人体肺后会干扰肺泡与血液之间进行气体交换,引发呼吸系统疾病.
(2)传染病是有病原体引起的,能在生物之间传播的疾病.传染病的特点是传染性和流行性.传染病一般有传染源、传播途径和易感人群这三个基本环节.外出活动时戴口罩属于预防传染疾病措施中的切断传播途径.
(3)非处方药是不需要医师处方、即可自行判断、购买和使用的药品,简称OTC.板蓝根是非处方药,由药品说明书上标注的“OTC”标志,可知其为非处方药.中药是无副作用的说法是不对的.凡是药物都带有一定的毒性或副作用,如果应用合理,可以防治疾病,反之,则有可能危害健康.
故答案为:(1)肺;肺泡;
(2)传染源;传播途径;切断传播途径;
(3)非处方药;不合理;是药三分毒,所有的药都有一定的毒性和副作用.
点评:回答此题的关键是明确呼吸道的组成和功能以及肺泡里的气体交换.
24.(2015•桐城市)如图是染色体和DNA的关系示意图.请据图回答问题:
(1)图中③ 主要由①DNA和② 组成.
(2)基因是包含遗传信息的 (填序号)片段
(3)人类的有耳垂是由显性基因(D)控制的,无耳垂是由隐性基因(d)控制的.如果一对夫妇,两个都是有耳垂,他们生了一个无耳垂的孩子,这种现象称为 ,这个无耳垂孩子的基因组成是 .
考点:染色体、DNA和基因的关系.
分析:(1)细胞核中能被碱性染料染成深色的物质叫做染色体,它是由DNA和蛋白质两部分组成,DNA是主要的遗传物质,呈双螺旋结构.一条染色体上包含一个DNA分子.一个DNA分子上包含有多个基因,基因是DNA上具有特定遗传信息的遗传片段.每一种生物细胞内的染色体的形态和数目都是一定的.
(2)在一对相对性状的遗传过程中,子代个体出现了亲代没有的性状,则亲代个体表现的性状是显性性状,新出现的性状一定是隐性性状,由一对隐性基因控制.
图中,①DNA,②蛋白质,③染色体.
解答:解:(1)染色体是细胞核中容易被碱性染料染成深色的物质,图中③染色体是由①DNA和②蛋白质两种物质组成;DNA是遗传信息的载体,主要存在于细胞核中,DNA分子为双螺旋结构,像螺旋形的梯子;DNA上决定生物性状的小单位,叫基因.基因决定生物的性状.
(2)生物的主要遗传物质是DNA,基因是①DNA上具有特定遗传信息的遗传片段.
(3)人类的有耳垂是由显性基因(D)控制的,无耳垂是由隐性基因(d)控制的.一对夫妇均有耳垂,却生了一个无耳垂的男孩,这种现象称为变异;说明该夫妇都携带一个控制耳垂的隐性基因d,因此该夫妇的控制耳垂有无的基因组成是Dd,这个无耳垂孩子的基因组成是dd.如图:
故答案为:
(1)染色体;蛋白质.
(2)①.
(3)变异;dd.
点评:这是一道识图题,这类题目需要先看清图示,此图的主要信息就是告诉大家,染色体由DNA和蛋白质组成.弄清了图中信息,再做起题来就容易多了.
选项
目的
操作
A
调节光线强弱
转动细准焦螺旋
B
调换不同倍数的物镜
转动转换器
C
使物象更清晰
转动遮光器和反光镜
D
将视野左上方的物像移到中央
将装片向左上方移动
实验组
对照组
A
正常小鼠,注射降血糖药物X
患糖尿病小鼠,注射等量的生理盐水
B
患糖尿病小鼠,注射降血糖药物X
患糖尿病小鼠,注射等量的生理盐水
C
正常小鼠,注射降血糖药物X
正常小鼠,注射等量的生理盐水
D
患糖尿病小鼠,注射生理盐水
患糖尿病小鼠,注射等量的降血糖药物X
【全套精品专题】生物复习专题精讲 安徽省合肥市包河区中考生物试卷解析: 这是一份【全套精品专题】生物复习专题精讲 安徽省合肥市包河区中考生物试卷解析,共20页。试卷主要包含了选择最佳,判断题,配伍题,识图填空题,与生活实际相联系的知识运用题,实验探究题,资料分析题.等内容,欢迎下载使用。
【全套精品专题】生物复习专题精讲 安徽省亳州市 中考生物试卷解析: 这是一份【全套精品专题】生物复习专题精讲 安徽省亳州市 中考生物试卷解析,共20页。试卷主要包含了单项选择题,填空题等内容,欢迎下载使用。
【全套精品专题】生物复习专题精讲 安徽省宿州市中考生物试卷解析: 这是一份【全套精品专题】生物复习专题精讲 安徽省宿州市中考生物试卷解析,共15页。试卷主要包含了选择题,综合题等内容,欢迎下载使用。

