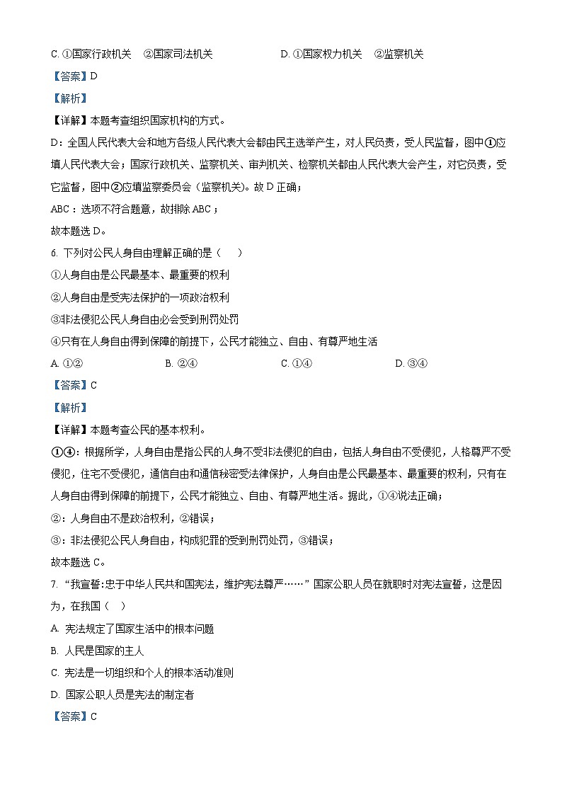
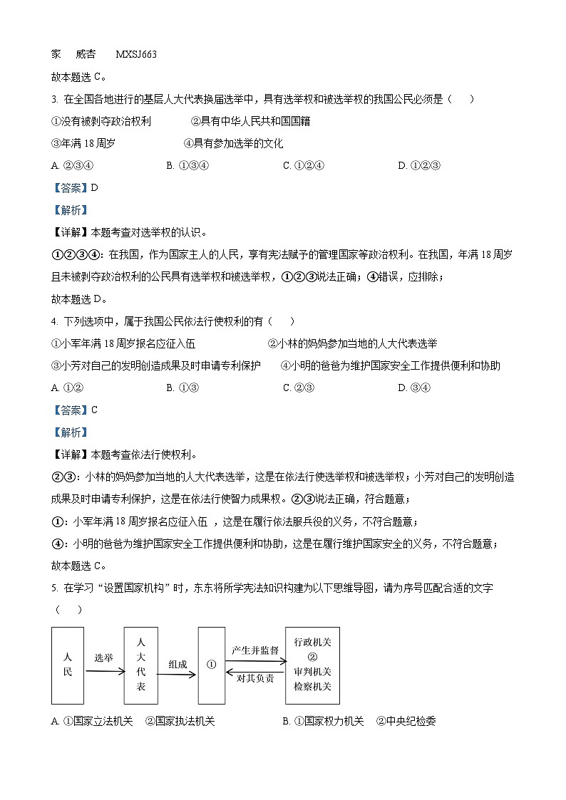
江苏省宿迁市宿城区2022-2023学年八年级下学期期中道德与法治试题(解析版)
展开江苏省宿迁市宿城区+2022-2023学年八年级下学期期末道德与法治试卷: 这是一份江苏省宿迁市宿城区+2022-2023学年八年级下学期期末道德与法治试卷,共15页。试卷主要包含了单项选择题,分析说明题等内容,欢迎下载使用。
江苏省宿迁市宿城区2022-2023学年九年级下学期5月期中道德与法治试题: 这是一份江苏省宿迁市宿城区2022-2023学年九年级下学期5月期中道德与法治试题,共4页。
2022-2023学年江苏省宿迁市宿城区八年级(下)期末道德与法治试卷(含答案解析): 这是一份2022-2023学年江苏省宿迁市宿城区八年级(下)期末道德与法治试卷(含答案解析),共13页。试卷主要包含了如图漫画的寓意是,宪法的生命在于实施等内容,欢迎下载使用。

