2024铜川高三上学期第一次模拟考试物理含解析
展开全卷满分 100 分,考试时间90 分钟。
注意事项:
1.答题前,先将自己的姓名、准考证号填写在试卷和答题卡上,并将条形码粘贴在答题卡上的指定位置。
2.请按题号顺序在答题卡上各题目的答题区域内作答,写在试卷、草稿纸和答题卡上的非答题区域均无效。
3.选择题用2B铅笔在答题卡上把所选答案的标号涂黑;非选择题用黑色签字笔在答题卡上作答;字体工整,笔迹清楚。
4.考试结束后,请将试卷和答题卡一并上交。
一、选择题:本题共 14 小题,每小题4 分,共 56 分.在每小题给出的四个选项中,第1~10 题只有一个选项正确,第11~14题有多个选项正确,全部选对的得4分,选对但不全的得2分,有选错的得0分.
1.某人造地球卫星绕地球做匀速圆周运动,其轨道半径为月球绕地球运动半径的 19,设月球绕地球运动的周期为 27 天,则此卫星的运行周期为
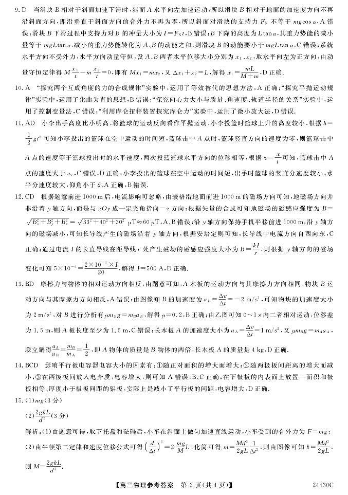
A. 19天 B. 13.天 C.1天 D.9 天
2.如图1所示,一台风力发电机的叶片长度为L,当风吹过叶片时,由于空气动力的效应带动叶轮转动,叶轮通过主轴连结齿轮箱带动发电机发电.图2 是该风力机的扫掠面积示意图(风叶旋转扫过的面积在垂直于风向的投影面积,是风力发电机截留风能的面积).已知空气的密度为ρ,当地风速为 v,风的动能转化为电能的效率为η,则该风力发电机的功率为
A.12πρL2v3η B.12πρL2v2η C.12πρLv3η D.12πρL2vη
3.如图所示,在考虑空气阻力的情况下,一小石子从O点抛出沿轨迹OPQ 运动,其中 P 是最高点.若空气阻力大小与瞬时速度大小成正比,则小石子竖直方向分运动的加速度大小
A. O点最大
B. P 点最大
C. Q点最大
D.整个运动过程保持不变
4.某同学把一体重秤放在电梯的地板上,他站在体重秤上随电梯运动,并在下表中记录了几个特定时刻体重秤的示数(表内时刻不存在先后顺序),若已知 t₀时刻电梯处于静止状态,则
A. t₁ 时刻该同学所受重力发生变化 B. t₂ 时刻电梯可能向上做减速运动
C. t₁ 和 t₂ 时刻电梯运动的方向一定相反 D. t₃ 时刻电梯一定处于静止状态
5.如图所示,小方块代表一些相同质量的钩码,图①中O 为轻绳之间联结的节点,图②中光滑的滑轮跨在轻绳上悬挂钩码,两装置处于静止状态,现将图①中的 B 滑轮或图②中的端点 B沿虚线稍稍上移一些,则关于θ角变化的说法正确的是
A.图①、图②中θ角均增大 B.图①、图②中θ角均不变
C.图①中θ增大、图②中θ角不变 D.图①中θ不变、图②中θ角变大
6.范德格拉夫静电加速器由两部分组成,一部分是产生高电压的装置,叫作范德格拉夫起电机,加速罩(即金属球壳)是一个铝球,由宽度为 D、运动速度为 v的一条橡胶带对它充电,从而使加速罩与大地之间形成稳定的高电压U.另一部分是加速管和偏转电磁铁,再加上待加速的质子源就构成了一台质子静电加速器,如图中所示.抽成真空的加速管由多个金属环及电阻组成,金属环之间由玻璃隔开,各环与电阻串联.从质子源引出的质子进入真空加速管加速,然后通过由电磁铁产生的一个半径为b的圆形匀强磁场区域引出打击靶核.已知质子束的等效电流为 I₁,通过电阻的电流为 I₂,质子的比荷 qm..单位面积上的电荷量叫做电荷面密度.下列说法不正确的是
A.若不考虑传送带和质子源的影响,加速罩内的电场强度为零
B.若不考虑传送带和质子源的影响,加速罩内的电势大小等于 U
C.要维持加速罩上大小为 U 的稳定电压,喷射到充电带表面上的电荷面密度为 I1+I2vD
D.质子束进入电磁铁,并做角度为θ的偏转,磁感应强度 B=tanθb2mUq
7.下表是某共享电动汽车的主要参数,根据信息,下列说法正确的是
A.工作时,电动汽车的电动机是将机械能转化成电池的化学能
B.标准承载下,该电池在使用时的能量转化效率为66.5%
C.标准承载下,电动汽车以 72km/h的速度匀速行驶 10 min,所消耗电能为 3kW·h
D.标准承载下,汽车以 120km/h的速度匀速行驶,汽车电动机输出功率为 30kW
8.如图所示的电容式话筒就是一种电容式传感器,其原理是:导电性振动膜片与固定电极构成了一个电容器,当振动膜片在声压的作用下振动时,两个电极之间的电容发生变化,电路中电流随之变化,这样声信号就变成了电信号,则当振动膜片向左振动时
A.电容器的电容增大
B.电容器带电荷量减少
C.电容器两极板间的场强增大
D.电阻 R 中的电流方向自右向左
9.光滑水平面上放有一上表面光滑、倾角为α的斜面A,斜面质量为 M,底边长为 L,如图所示.将一质量为 m 的可视为质点的滑块B 从斜面的顶端由静止释放,滑块 B 经过时间t刚好滑到斜面底端.此过程中斜面对滑块的支持力大小为 FN,则下列说法正确的是
A.FN=mgcsα
B.滑块下滑过程中支持力对 B 的冲量大小为 FNtcsα
C.滑块到达斜面底端时的动能为mgLtanα
D.此过程中斜面向左滑动的距离为 mM+mL
10.学习物理要理解和掌握物理问题中蕴含的思想和方法,下列说法正确的是
A.图甲所示的“探究两个互成角度的力的合成规律”实验中,运用了等效替代的思想
B.图乙所示的“探究平抛运动规律”实验中,运用了极限的思想
C.图丙所示的“探究向心力大小与质量、角速度、轨道半径的关系”实验中,运用了类比法
D.图丁所示的“利用库仑扭秤装置探究库仑力”实验中,运用了微元法
11.篮球是同学们喜欢的体育运动之一,小明同学站在罚球线上将篮球从 B 点以仰角θ斜向上抛出,篮球恰好以速度 v₀ 垂直击中篮板上的 A 点,如图所示.小李(比小明高)同学站在罚球线上从 B 点正上方将篮球投出,篮球仍然垂直击中篮板上的 A 点,则小李同学投篮时
A.仰角小于θ
B.仰角等于θ
C.篮球击中 A 点的速度小于v₀
D.篮球击中 A 点的速度大于v₀
12.利用智能手机中的磁传感器可以粗测特高压直流输电线中的电流 I.如图所示,一条大致东西方向放置的水平长直输电导线,距地面高度 20m,手机平行放置于水平长直输电导线的正下方,手机显示屏所在平面为xOy面,x轴与导线重合,测量此时的磁感应强度,然后沿y轴方向保持手机平移前进 1000m,再测量此时的磁感应强度,数据记录如下表:
设通有电流 I 的长直导线在距导线r处产生磁场的磁感应强度大小为 B=kIr(其中 k=2× 10⁻⁷T⋅m⋅A⁻¹),该地地磁场为匀强磁场,前进 1000 m后电流影响 西可忽略.忽略其他影响,根据实验数据,下列说法正确的是
A.地磁场方向为沿 y轴方向
B.地磁场的磁感应强度为40μT
C.长导线中电流方向自西向东
D.输电线中电流的大小约为 500 A
13.如图甲所示,长木板 A 静止在光滑水平面上,另一质量为 2k g 的物体 B(可看作质点)以水平速度 v₀=3m/s滑上长木板 A 的表面.由于 A、B间存在摩擦,之后的运动过程中 A、B 的速度一时间图像如图乙所示. g 取 10m/s²,下列说法正确的是
A.长木板 A、物体 B 所受的摩擦力均与各自运动方向相反
B. A、B之间的动摩擦因数μ=0.2
C.长木板 A 的长度至少为 3m
D.长木板 A 的质量是 4kg
14.对于水平放置的平行板电容器,下列说法正确的是
A.将两极板的间距加大,电容将增大
B.将两极板平行错开,使正对面积减小,电容将减小
C.在下板的内表面上放置一面积和极板相等、厚度小于极板间距的陶瓷板,电容将增大
D.在下板的内表面上放置一面积和极板相等、厚度小于极板间距的铝板,电容将增大
二、非选择题:本题共5 小题,共44 分.
15.(6分)某实验小组的同学利用如图所示的实验装置探究小车匀加速运动速度和位移的关系并测量小车(含遮光条)的质量 M.
以下是该实验的主要步骤:
①实验小组的同学用刻度尺测量出遮光条的宽度d;
②挂上托盘和砝码,改变木板的倾角,使小车(含遮光条)沿木板匀速下滑;
③取下托盘和砝码,测出其总质量为 m,让小车从起点由静止出发沿木板下滑通过光电门并通过计算机记录了挡光时间 △t;
④改变砝码质量和木板倾角,重复步骤②③,每次释放小车位置相同且光电门在木板上位置不变,用刻度尺测出小车在起点时遮光条的中点到光电门的距离 L,已知重力加速度为 g.
根据实验步骤回答以下问题(结果均用m、k、g、d、L 表示):
(1)根据步骤③可知,小车受到的合外力为 。
(2)某小组成员通过实验记录的数据作出 m-1Δt2图像,若已知该图像斜率为 k,则小车的质量 M=
16.(12分)电压表 V₁量程为0.25 V,为了准确测量它的内阻(约为 6 kΩ),实验中欲采用图示电路并备有以下器材:
A.电压表 V₂(量程为 1.5 V,内阻; r₂=3.6kΩ)
B.电阻箱R(0~9999 Ω)
C.滑动变阻器R₁(0~20Ω)
D.滑动变阻器 R₂(0~20 kΩ)
E.直流电源(电动势为 2 V,内阻不计)
F.开关S,导线若干
(1)实验中滑动变阻器应该选择 (填“C”或“D”);根据电路图,闭合开关 S 前应将滑动变阻器的滑片调到最 (填“左”或“右”)端;
(2)为使电压表的读数均能达到满偏量程的 23以上,变阻箱的电阻宜调至 (填字母);
A.6Ω B.66 Ω C.660Ω D.6600 Ω
(3)处理数据,若电压表 V₁ 的示数为 U₁,电压表 V₂ 的示数为 U₂,电阻箱的电阻为 R,则电压表
V₁ 的内阻可表示为 (用“U₁”、“U₂”、“R”、“r₂”表示)
17.(7分)一辆值勤的警车停在公路边,当警员发现从他旁边以 12m/s的速度匀速行驶的货车严重超载时,立即前去追赶,以 2m/s²的加速度做匀加速运动,为确保安全,警车的行驶速度必须控制在 72km/h以内.问:
(1)警车在追赶货车的过程中,两车间的最大距离是多少?
(2)警车发动后要多长时间才能追上货车?
18.(9分)如图所示,水平地面放置 A 和 B 两个物块,物块 A 的质量: m₁=2kg,物块 B 的质量 m₂=1kg,物块A、B与地面间的动摩擦因数均为 μ=0.5.现对物块A 施加一个与水平方向成 37°角的外力 F,F=10N,使物块A 由静止开始运动,经过12s物块A 刚好运动到物块B处,A 物块与B 物块碰前瞬间撤掉外力 F,物块 A 与物块B 碰撞过程没有能量损失,设碰撞时间很短,A、B两物块均可视为质点,g取 10m/s²,sin37°=0.6,cs37°=0.8.求:
(1)A、B两物块碰撞前瞬间物块A 的速度大小;
(2)若在物块 B 的正前方放置一个弹性挡板,物块 B 与挡板碰撞时没有能量损失,要保证 A和B 两物块能发生第二次碰撞,弹性挡板距离物块 B 的距离L 不得超过多大?
19.(10 分)如图所示,纸面内存在半径为 L2的圆形和直角三角形 ABC的两匀强磁场(图中均未画出,方向均垂直纸面),AB 边长为 3L,,现有一质量为m、电荷量为q的带电粒子从圆形磁场边界上的P 点正对圆心O 垂直磁场射入,且 ∠EOP=60°,,经偏转恰好从 D 点飞出,并沿DA 方向从A 点进入三角形区域且恰好不从 BC 边界射出.已知 E、O、D、AB 在同一直线上,粒子重力不计.求:
(1)两区域磁感应强度大小的比值;
(2)粒子在两区域运动时间的比值.
时间
t₀
t₁
t₂
t₃
体重秤示数(kg)
45.0
50.0
40.0
45.0
空车质量
800kg
电池能量
60kW·h
标准承载
200kg
标准承载下的最大续航
200km
所受阻力与汽车总重比值
0.09
测量点位置
Bₓ/μT
By/μT
Bₓ/μT
正下方时
33
45
-30
沿地面前进 100m
33
40
-30
2024咸阳高三上学期第一次模拟考试物理含解析: 这是一份2024咸阳高三上学期第一次模拟考试物理含解析,共36页。
陕西省铜川市2024届高三上学期第一次模拟考试物理: 这是一份陕西省铜川市2024届高三上学期第一次模拟考试物理,文件包含2024届陕西省铜川市高三上学期第一次模拟考试物理试题docx、2024届陕西省铜川市高三上学期第一次模拟考试物理试题答案pdf等2份试卷配套教学资源,其中试卷共10页, 欢迎下载使用。
2024届陕西省铜川市高三上学期第一次模拟考试物理试题: 这是一份2024届陕西省铜川市高三上学期第一次模拟考试物理试题,文件包含2024届陕西省铜川市高三上学期第一次模拟考试物理试题docx、2024届陕西省铜川市高三上学期第一次模拟考试物理试题答案pdf等2份试卷配套教学资源,其中试卷共10页, 欢迎下载使用。

