重庆市丰都县2023-2024学年八年级(上)期末地理试题(含解析)
展开地理试卷
(全卷共两个大题,满分50分,与生物合堂共用90分钟)
注意事项:
1.试卷的答案书写在答题卡(卷)上,不得在试卷上直接作答。
2.作答前认真阅读答题卡(卷)上的注意事项。
3.考试结束后,由监考人员将试题的答题卡(卷)收回。
一、单项选择题(下列各小题只有一个正确答案,将其字母代号填涂在答题卡上,每小题1分,共25分)
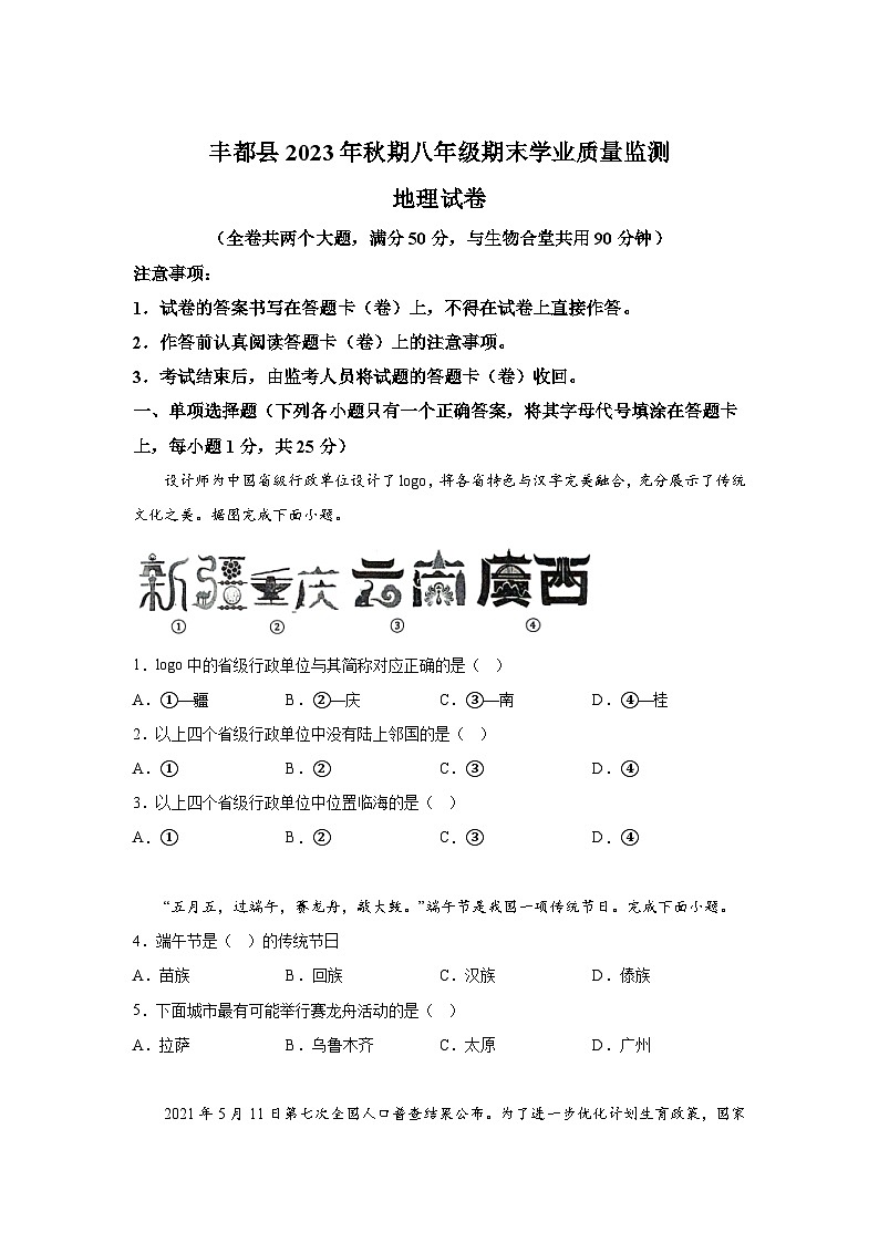
设计师为中国省级行政单位设计了lg,将各省特色与汉字完美融合,充分展示了传统文化之美。据图完成下面小题。
1.lg中的省级行政单位与其简称对应正确的是( )
A.①—疆B.②—庆C.③—南D.④—桂
2.以上四个省级行政单位中没有陆上邻国的是( )
A.①B.②C.③D.④
3.以上四个省级行政单位中位置临海的是( )
A.①B.②C.③D.④
“五月五,过端午,赛龙舟,敲大鼓。”端午节是我国一项传统节日。完成下面小题。
4.端午节是( )的传统节日
A.苗族B.回族C.汉族D.傣族
5.下面城市最有可能举行赛龙舟活动的是( )
A.拉萨B.乌鲁木齐C.太原D.广州
2021年5月11日第七次全国人口普查结果公布。为了进一步优化计划生育政策,国家提倡一对夫妻可以生育三个子女。读图完成下面小题。
6.我国人口数量变化特点是( )
A.人口总数持续增长B.年均增长率持续增长
C.年均增长率持续下降D.2020年人口数开始下降
7.对于一对夫妻可以生育三个子女,下列说法正确的是( )
A.不再属于计划生育政策B.会大大加快我国人口增长速度
C.可有效提升我国人口的素质D.主要是为了缓解人口老龄化问题
秦岭又立功!3月27日,秦岭以北大面积出现沙尘暴天气,仅一山之隔的汉中地区空气质量却为优。下图为秦岭附近地区示意图。读图文材料完成下面小题。
8.秦岭以北的地形区是( )
A.青藏高原B.黄土高原C.华北平原D.四川盆地
9.影响秦岭两侧空气质量差异的主要原因是( )
A.人类活动B.秦岭的阻挡C.汉中纬度更低D.汉中离海更近
10.此时对秦岭南北两侧的河流特点说法正确的是( )
A.黄河径流量较小B.黄河壶口瀑布水势汹涌
C.长江干流进入汛期D.长江宜昌段河面刚刚解冻
如图为新疆地形与城市分布。读图完成下面小题。
11.新疆沙漠面积广的原因是( )
A.全年高温,蒸发量大B.地形以山地、盆地为主
C.深居内陆,降水量小D.经济发达,用水量大
12.下列关于新疆河流的特点说法正确的是( )
A.河流全部属于内流河B.河流没有汛期
C.水量受夏季风影响明显D.水源主要来自高山冰雪融水
13.新疆的城市分布特点是( )
A.主要分布在天山以北地区B.主要沿河流、山麓分布
C.主要分布在盆地周围山区D.主要分布在盆地内部地区
12月13日,马鞍山市十七届人大常委会第十五次会议审议通过相关议案,决定将每年的8月19日设立为“马鞍山长江保护日”。读长江流域图完成下面小题。
14.马鞍山所在的长江河段水文特征是( )
A.冬季结冰期长B.多支流、多曲流
C.水流平稳、江面开阔D.落差大、水流急,水能资源丰富
15.长江中下游地区夏秋多洪涝灾害,为提高鄱阳湖的调蓄能力,下列措施可行的是( )
A.围湖造田B.拓宽河道
C.打坝淤地D.退田还湖
16.长江三峡是世界上最大的水利枢纽,其首要功能是( )
A.发电B.防洪C.航运D.水产养殖
“碳中和”指通过植树造林、节能减排等形式抵消自身产生的二氧化碳排放。6月7日,国家电投江苏如东海上风电项目测试成功,该项目建成后,预计每年可节约标煤约146万吨,相应可减少二氧化碳排放323万吨。根据材料,完成下面小题。
17.下列资源中属于可再生能源的是( )
A.石油B.天然气C.煤炭D.风能
18.下列现象中有利于实现“碳中和”的是( )
①植树造林种草②推广使用新能源汽车
③提高煤炭发电量比重④加大新能源的开发利用
A.①②③B.①②④C.②③④D.①②③④
我国是世界上第一个设立土地日的国家,每年6月25日是全国土地日。下图是我国土地利用类型示意图。读图完成下面小题。
19.林地主要分布在( )
A.干旱地区B.半干旱地区C.半湿润地区D.湿润地区
20.我国土地资源的分布特点是( )
A.我国土地资源均匀分布B.耕地主要分布在东部和南部
C.沙漠、戈壁等面积较小D.内蒙古高原草地面积最广
我国地域辽阔,南北方的农业生产差异明显。读某年我国甲、乙两省区部分农作物的播种面积(单位:千公项)比较表。完成下面小题。
21.甘蔗喜湿热,由此推断乙最有可能分布在( )
A.东北地区B.华北地区C.南部沿海地区D.西北内陆地区
22.下列省区中最符合甲、乙两省区部分农作物播种面积的是( )
A.新疆、西藏B.黑龙江、广东C.湖南、江西D.吉林、辽宁
作为民族品牌旗帜的长春“一汽”,正全面转向新能源汽车、智能网联汽车的研发。读“我国汽车产业群分布示意图”。读图文材料完成下面小题。
23.长春“一汽”位于( )
A.长三角汽车产业群B.京津冀汽车产业群
C.东北汽车产业群D.珠三角汽车产业群
24.从图中可看出我国汽车产业群的分布特点是( )
①空间分布不均衡②大多沿海、沿长江分布
③东部多、西部少④北方多、南方少
A.①②③B.②③④C.①②④D.①③④
25.长春“一汽”从传统汽车生产转向新能源汽车,主要得益于( )
A.高新技术的发展B.劳动力数量的增多
C.传统工业的发展D.新工业基地的产生
二、综合题(每空1分,共25分)
26.歌曲《山河图》中唱到,“到最高点日喀则,矗立喜马拉雅巅,到最东边下大雪,大雪飘在漠河边,到最西边忆狼烟,风在喀什转个圈,到最南边碧海天,龙腾出海浪滔天”。下图为我国省级行政区及疆域空白图。据图文信息完成下面小题。
(1)“到最东边下大雪,大雪飘在漠河边”,我国领土最东端和最北端都位于 (省区),与 (国家)相邻。我国领土最西端位于图中的 (填字母)。
(2)“到最南边碧海天,龙腾出海浪滔天”,我国领土最南端在 ,属于我国四大边缘海中的 海。
(3)“到最高点日喀则,矗立喜马拉雅巅”,我国海拔最高处位于地势第 级阶梯。
27.南方地区夏天晒谷子,东北地区却可见冬天“晒饺子”,即把饺子放在室外自然保存。读图完成下面小题。
(1)东北地区1月平均气温南北温差达 ℃以上,空间分布特点是 ,其主要影响因素是 。
(2)冬天“晒饺子”说明东北地区冬季气温的突出特点是 ;
(3)说出气温对东北地区农业生产的影响。① ;② 。(从农作物熟制/种类/生长条件等方面作答)
28.黄河宁,天下平。黄河是中华民族的母亲河,黄河流域是我国重要的生态屏障和重要的经济地带。据图完成下面小题。
(1)黄河发源于 (地形区),自西向东流入 。
(2)黄河上游流经内蒙古高原,水流平缓,形成了塞上江南的 和 。
(3)黄河中游流经 (地形区),其突出的生态环境问题是 。
(4)黄河下游河道变窄的原因是 。
29.渝贵铁路运营后,动车最高运行速度可达200千米/小时,重庆至贵阳平均时间将由从前的10.5小时缩短至2小时以内。读渝贵高铁路线图,完成下面小题。
(1)与普通铁路相比,高铁最大的优势是 ;
(2)渝贵高铁的大致走向为 ;
(3)贵州地处 。(地形区),其地表特征主要是 ,从自然条件分析渝贵高铁修建过程中可能遇到的困难。① ;② 。
参考答案与解析
1.D 2.B 3.D
【解析】1.①新疆简称“新”,②重庆简称“渝”,③云南简称“云”或“滇”,④广西简称“桂”,ABC错误,D正确;故选D。
2.新疆维吾尔自治区是我国陆上邻国数量最多的省级行政单位,有蒙古、俄罗斯、哈萨克斯坦、吉尔吉斯斯坦、乌兹别克斯坦、塔吉克斯坦、阿富汗、巴基斯坦8个陆上邻国;重庆地处中国内陆西南部,没有陆上邻国;云南的陆上邻国:缅甸、老挝和越南;广西的陆上邻国:越南;所以,以上四个省级行政单位中没有陆上邻国的是②重庆,B符合题意,排除ACD;故选B。
3.新疆维吾尔族自治区位于我国的西北内陆地区,不临海,A错误;重庆地处中国内陆西南部,不临海,B错误;云南是内陆地区,不靠海,云南位于西南地区,C错误;广西壮族自治区位于我国的西南沿海地区,临海,D正确;故选D。
【点拨】我国行政区划基本分为省、县、乡三级,目前共有34个省级行政单位,包括23个省、5个自治区、4个直辖市、2个特别行政区。
4.C 5.D
【解析】4.端午节是汉族人民纪念伟大诗人屈原的传统节日,吃粽子、赛龙舟是端午节的习俗,C正确,排除ABD,顾选C。
5.赛龙舟是水上活动,分布在南方地区,南方地区以亚热带季风气候和热带季风气候为主,降水丰富,河湖众多,适合举行赛龙舟活动。广州位于南方地区,降水丰富,河湖众多,可以举行赛龙舟活动,D正确。拉萨、乌鲁木齐、太原,河湖少,不适合举行赛龙舟活动,所以ABC错误。顾选D。
【点拨】端午节为每年的农历五月初五,端午节是我国传统的重要节日之一,其由来有多种说法,最为广泛接受的说法,是纪念屈原,屈原是战国时期楚国的一位忠臣,因为忧国忧民,遭到了贪官污吏的陷害和流放,最终,他在五月初五投江自尽。
6.A 7.D
【解析】6.读图可知,图中的人口年均增长率都>0,表明我国人口总数持续增长,A正确,D错误;图中年均增长率先增长后下降,BC错误。故选A。
7.2021年5月31日会议指出实施“三孩”政策,其目的就是为缓解当前出现的人口老龄化问题,提升社会消费能力,增加劳动力储备,逐步调整完善现行的生育政策,促进人口长期均衡发展,D正确;一对夫妻可以生育三个子女的政策是对计划生育政策的补充,A错误;一对夫妻可以生育三个子女的政策不会大大加快我国人口增长速度,B错误;与提升我国人口的素质无关,C错误。故选D。
【点拨】20世纪70年代以来,我国实行了计划生育,在控制人口数量方面取得巨大成就,但同时也出现劳动力减少、社会养老负担加重,人口老龄化等问题。
8.B 9.B 10.A
【解析】8.由图可得,秦岭以北的地形区是黄土高原,以南的地形区是四川盆地,所以B正确,排除ACD。顾选B。
9.秦岭是横贯我国中部地区东西走向的巨大的山脉,把我国东部地区分为北方和南方。受秦岭的阻挡的作用,秦岭南北两侧自然地理差异明显。秦岭以北大面积出现沙尘暴天气,仅一山之隔的汉中地区空气质量却为优,由题意可得,秦岭的阻挡影响了秦岭两侧空气质量差异,所以B正确,跟人类活动,汉中纬度和距海远近无关,所以ACD错误,顾选B。
10.由题意可得,此时为3月27日,为春季。黄河流域处于枯水期,径流量较小,A正确,B错误。此时的长江也是枯水期,C错误。长江属于亚热带地区,无封冻期,D错误。顾选A。
【点拨】秦岭—淮河一线是我国最重要的地理分界线,是我国一月份0℃等温线,是800毫米等降水量线,是暖温带和亚热带的分界线,是湿润地区和半湿润地区的分界线,是温带季风气候和亚热带季风气候的分界线,是北方地区和南方地区的分界线。
11.C 12.D 13.B
【解析】11.新疆位于我国西北地区,深居内陆,再加上高山的阻挡,湿润气流难以到达,降水稀少,所以气候干旱,沙漠面积广,故选C。
12.新疆气候干旱,降水稀少,河流多为内流河,而发源于阿尔泰山的额尔齐斯河,流入了北冰洋为外流河,故A项错误;新疆的河流水源主要来自高山上的冰雪融水,所以气温较高的夏季为河流的汛期,故B项错误,D项正确;新疆深居内陆,距海遥远,不能受到夏季风的影响,故C项错误;故选D。
13.由于新疆气候干旱,新疆的城市主要分布在有水源的河流沿岸和山麓地带,故选B。
【点拨】新疆位于我国西北地区,深居内陆,再加上高山的阻挡,湿润气流难以到达,降水稀少,气候干旱,河流稀少,多为内流河。
14.C 15.D 16.B
【解析】14.结合所学知识和读图可知,马鞍山所在的长江河段为下游河段,其河段水文特征是水流平稳、江面开阔,C正确;长江无结冰期,A错误;下游河段并不多支流、曲流,B错误;长江上游河段落差大、水流急,水能资源丰富,D错误。故选C。
15.围湖造田会使得鄱阳湖面积缩小,降低鄱阳湖的调蓄能力,A错误;拓宽河道提高了长江的调蓄能力,与鄱阳湖的调蓄能力无关,B错误;打坝淤地主要适用于水土流失地区,C错误;退田还湖能够扩大鄱阳湖的面积,提高鄱阳湖的调蓄能力,D正确。故选D。
16.长江中下游地区洪涝灾害频繁,长江三峡是世界上最大的水利枢纽,其首要功能是防洪,B正确;河流上的大坝基本上均具有发电、航运、水产养殖、灌溉等基本功能。ACD均不符合题意。故选B。
【点拨】长江发源于青藏高原的唐古拉山,最后注入东海,全长6300千米,是我国第一长河。长江上、中、下游的分界线分别是:湖北省宜昌、江西省湖口。长江上游落差大,江流湍急,水能资源十分丰富。
17.D 18.B
【解析】17.结合所学知识,可再生资源是指被人类开发利用后,可以在较短时间内更新、再生,或者能够重复利用、循环使用的自然资源,如气候资源、生物资源、水资源和土地资源等。选项中,风能属于可再生资源,D符合题意;石油、天然气和煤炭是非可再生资源,ABC不符合题意。故选D。
18.由题可知,“碳中和”指通过植树造林、节能减排等形式抵消自身产生的二氧化碳排放,选项中植树造林种草、推广使用新能源汽车、加大新能源的开发利用,有利于实现“碳中和”,①②④正确;提高煤炭发电量比重会破坏环境,不利于实现“碳中和”,③错误。故选B。
【点拨】我们赖以生存的地球,正在受到人类生产、生活等所带来的严重破坏,保护环境和资源已成为一个世界性的问题,日益被人们所关注。“碳中和”指通过植树造林、节能减排等形式抵消自身产生的二氧化碳排放。
19.D 20.B
【解析】19.结合所学知识和读图可知,林地主要分布在湿润地区,D正确;沙漠、戈壁、高寒荒漠、石山主要分布在干旱地区,A错误;草地主要分布在半干旱地区,B错误;以旱地为主的耕地主要分布在半湿润地区,C错误。故选D。
20.结合所学知识和读图可知,我国土地资源分布不均匀,A错误;耕地主要分布在我国的东部和南部,B正确;沙漠、戈壁等面积较大,C错误;西藏自治区草地面积最广,D错误。故选B。
【点拨】我国各类土地资源齐全,形成了耕地、林地、草地等多种土地类型,这有利于因地制宜,进行多样化的开发利用.然而,我国各类土地资源在土地资源总量中所占的比重是不同的,其中草地面积较广,占的比重大,而耕地、林地所占比重相对偏小。
21.C 22.B
【解析】21.分析表格数据可知,乙的主要粮食作物是水稻,糖类作物是甘蔗,都是主要分布在我国南方地区,即南部沿海地区,C正确,ABD错误;故选:C。
22.由图可知,甲省主要种植的粮食作物是小麦,糖料作物是甜菜说明该省区位于东北三省,乙省区主要的粮食作物是水稻,糖料作物是甘蔗,说明该省区在南部沿海地区,所以甲有可能是黑龙江、吉林、辽宁等,乙省区有可能是广东、广西、海南等,B正确,ACD错误;故选B。
【点拨】各地区应根据当地的自然地理条件和经济社会状况,因地制宜地发展农业。小麦是我国北方的主要粮食作物,主要分布于秦岭淮河的以北区域,一般以长城为界,以北大体为春小麦,以南则为冬小麦。水稻主要分布在南方地区和东北地区。糖料作物中,甘蔗性喜湿热,主要分布在华南地区,广西为最大产区东、云南亦生产较多。甜菜性喜温凉,主要分布在新疆、黑龙江、内蒙古等地。
23.C 24.A 25.A
【解析】23.长春,是吉林省省会,位于东北地区。故长春“一汽”位于东北汽车产业群,C正确,排除ABD。故选C。
24.读图可知,我国汽车产业群的分布不均衡、大多沿海、沿长江分布、东部多、西部少,A①②③正确;南方多、北方少,④错误,排除BCD。故选A。
25.长春“一汽”从传统汽车生产转向新能源汽车、智能网联汽车生产依靠先进的科技,得益于高新技术的发展,A正确;与劳动数量的增多、传统工业的发展、新工业基地的产生无关,排除BCD。故选A。
【点拨】新中国成立前主要分布在沿海地区,新中国成立后发展重心还是在东部地区,后来逐步向西北地区发展,长春一汽从传统汽车生产转向新能源汽车、智能网联汽车生产主要体现在高新技术的广泛运用和体验,依靠先进的科技,得益于高新技术的发展。
26.(1) 黑龙江省 俄罗斯 B
(2) 曾母暗沙 南
(3)一
【分析】本题以我国省级行政区及疆域空白图为材料,共设置三道小题,涉及我国疆域的四至点、邻国、邻海、阶梯分布及特点等内容,考查学生对相关知识的掌握情况。
【解答】(1)我国领土的最东端位于黑龙江省的黑龙江和乌苏里江交汇处,最北端位于黑龙江省漠河以北的黑龙江主航道中心线上,均位于黑龙江省;我国领土的最西端位于新疆维吾尔自治区的帕米尔高原,位于图中B地。
(2)我国领土的最南端在海南省的曾母暗沙,位于我国的南海。
(3)我国地势西高东低,海拔最高处位于地势的第一级阶梯,以青藏高原为主体,平均海拔在4000米以上。
27.(1) 20 由南向北逐渐降低 纬度因素
(2)寒冷
(3) 农作物一年一熟 主要种植春小麦、玉米、大豆、高粱等
【分析】本题以东北地区1月平均气温分布图为材料,涉及东北地区1月气温分布特点、影响气温的因素、气温对东北地区农业的影响等知识点,考查学生对基础知识的掌握能力和综合思维的地理素养。
【解答】(1)读图可知,东北地区最北部的气温是-28℃,南部的气温是-8℃,南北温差在20℃以上,且气温的空间分布规律是由南向北逐渐降低,或者南高北低,故影响因素是纬度因素。
(2)东北地区冬天气温低于0℃,十分寒冷,是天然的大冰箱,故当地人会在冬季“晒饺子”。
(3)读图可知,东北地区冬季过于寒冷,且东北大雪天气较多,不适宜越冬农作物的生长这种气候决定了东北地区的熟制为一年一熟,所以东北地区主要种植春小麦、玉米、大豆、高粱等喜阳耐寒的农作物,大部分地区一年只能种一季。
28.(1) 青藏高原 渤海
(2) 宁夏平原 河套平原
(3) 黄土高原 水土流失
(4)下游的河床高于两岸的土地,形成“地上河”,导致周围的支流无法注入黄河,所以河道变窄
【分析】本题以黄河流域图为材料,涉及黄河的概况、黄河的塑造平原、黄河的问题等知识点,考查学生读图分析能力和综合思维的地理素养。
【解答】(1)根据所学知识,黄河发源于青藏高原的巴颜喀拉山,流经青海、四川等9省区,注入渤海。
(2)黄河在宁夏、内蒙古段,地势比较平坦,水流缓慢,泥沙沉积,形成了宁夏平原和河套平原,被称为“塞上江南”。
(3)黄河中游流经黄土高原,由于黄土高原土质疏松,夏季多暴雨,故最突出的生态环境问题是水土流失严重。
(4)黄河下游河道变窄主要因为河道淤积,河床高于两岸的土地,堤坝加高,形成“地上河”周围河流很难汇入。
29.(1)高铁运行速度更快;运输能力更强;舒适度更高等
(2)南北走向
(3) 云贵高原 地形崎岖,石灰岩广布,多喀斯特地貌 地形崎岖 水流速度快
【分析】本题以渝贵高铁线路图及相关资料为材料,涉及我国的地形、交通路线等知识点,考查学生读图能力和分析问题和解决问题的能力。
【解答】(1)与普通铁路运输相比,高速铁路的优势是运速快,舒适度更高等;与高速铁路相比,普通铁路成本更低、运价更低、运量更大,公路运输具有机动灵活性。
(2)渝贵高铁,是重庆至贵阳的一条高速铁路,由图分析可知,渝贵高铁的大致走向是南北走向。
(3)贵阳是贵州省省会,贵阳地处云贵高原,其景观特征是地形崎岖,石灰岩广布,该地区喀斯特地貌显著。渝贵铁路经过我国的云贵高原,地形崎岖,河流流速快,水流湍急,山区还容易发生滑坡和泥石流。
(省区)
水稻
小麦
甘蔗
甜菜
甲
81
819
—
37
乙
335
—
72
—
重庆市忠县2023-2024学年八年级(上)期末学业水平监测地理试题(含解析): 这是一份重庆市忠县2023-2024学年八年级(上)期末学业水平监测地理试题(含解析),共11页。
重庆市两江新区2023-2024学年八年级(上)期末地理试题(含解析): 这是一份重庆市两江新区2023-2024学年八年级(上)期末地理试题(含解析),共18页。试卷主要包含了图中①②③④省份的简称正确的,下列说法正确的是,我国先后四次调整人口政策是为了,图1表现出等内容,欢迎下载使用。
重庆市垫江县2023-2024学年七年级(上)期末地理试题(含解析): 这是一份重庆市垫江县2023-2024学年七年级(上)期末地理试题(含解析),共13页。试卷主要包含了对图中大洲的特征描述正确的是,南宁市10月18日的天气状况是等内容,欢迎下载使用。

