湖北省孝感市孝南区十校联谊2023-2024学年九年级化学第一学期期末质量跟踪监视试题含答案
展开
这是一份湖北省孝感市孝南区十校联谊2023-2024学年九年级化学第一学期期末质量跟踪监视试题含答案,共9页。试卷主要包含了考生必须保证答题卡的整洁,下列有关金属的说法错误的是等内容,欢迎下载使用。
学校_______ 年级_______ 姓名_______
注意事项:
1.答卷前,考生务必将自己的姓名、准考证号、考场号和座位号填写在试题卷和答题卡上。用2B铅笔将试卷类型(B)填涂在答题卡相应位置上。将条形码粘贴在答题卡右上角"条形码粘贴处"。
2.作答选择题时,选出每小题答案后,用2B铅笔把答题卡上对应题目选项的答案信息点涂黑;如需改动,用橡皮擦干净后,再选涂其他答案。答案不能答在试题卷上。
3.非选择题必须用黑色字迹的钢笔或签字笔作答,答案必须写在答题卡各题目指定区域内相应位置上;如需改动,先划掉原来的答案,然后再写上新答案;不准使用铅笔和涂改液。不按以上要求作答无效。
4.考生必须保证答题卡的整洁。考试结束后,请将本试卷和答题卡一并交回。
一、单选题(本大题共15小题,共45分)
1.2012年5月18日开始,伦敦奥运圣火只在英国境内传递.采集圣火的唯一方式是在奥林匹克的赫拉神庙前利用凹面镜集中阳光来引燃火种.下列说法不正确的是
A.阳光为火种的燃烧提供了热量,使其达到着火点
B.火炬燃烧时,化学能转化为热能和光能
C.强风和大雨下火炬仍可以保持燃烧,是因为火炬燃料的燃烧不受燃烧的条件影响
D.火炬内装的燃料丙烷(C3H8)属于有机物
2.将洁净的铁丝浸入含有Ag(NO3)2和Zn(NO3)2和电镀废水中,一段时间后取出,铁丝表面覆盖了一层物质,这层物质是 ( )
A.Ag、ZnB.AgC.ZnD.Ag、Fe
3.下列化学用语书写正确的是( )
A.两个氮原子:2N2
B.两个氢分子:2H
C.氧化铝的化学式:Al2O3
D.一个钙离子:Ca2 -
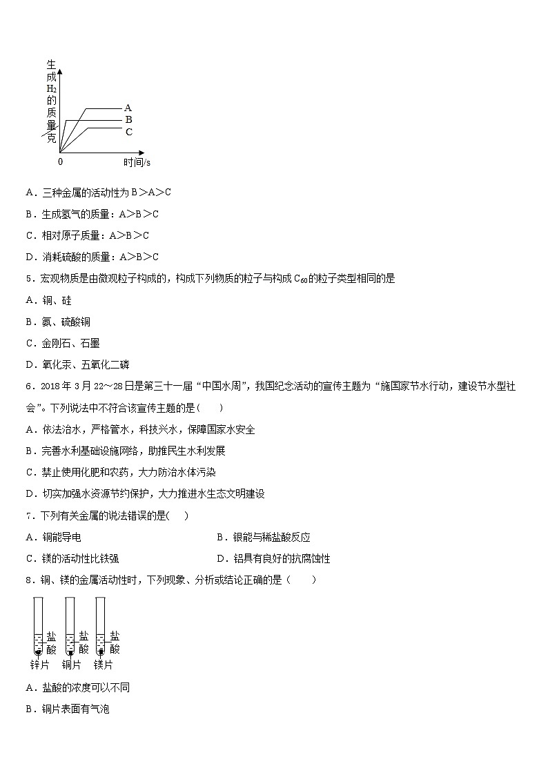
4.等质量的A、B、C三种金属的粉末,与足量的等浓度稀硫酸反应(A、B、C三种金属元素在生成物中都显+2价)生成H2的质量与时间的关系如图所示,下列说法错误的是
A.三种金属的活动性为B>A>C
B.生成氢气的质量:A>B>C
C.相对原子质量:A>B>C
D.消耗硫酸的质量:A>B>C
5.宏观物质是由微观粒子构成的,构成下列物质的粒子与构成C60的粒子类型相同的是
A.铜、硅
B.氨、硫酸铜
C.金刚石、石墨
D.氧化汞、五氧化二磷
6.2018年3月22~28日是第三十一届“中国水周”,我国纪念活动的宣传主题为“施国家节水行动,建设节水型社会”。下列说法中不符合该宣传主题的是( )
A.依法治水,严格管水,科技兴水,保障国家水安全
B.完善水利基础设施网络,助推民生水利发展
C.禁止使用化肥和农药,大力防治水体污染
D.切实加强水资源节约保护,大力推进水生态文明建设
7.下列有关金属的说法错误的是( )
A.铜能导电B.银能与稀盐酸反应
C.镁的活动性比铁强D.铝具有良好的抗腐蚀性
8.铜、镁的金属活动性时,下列现象、分析或结论正确的是( )
A.盐酸的浓度可以不同
B.铜片表面有气泡
C.镁片的试管表面发烫
D.活动性Zn>Mg>Cu
9.晚会上有同学表演小魔术“烧不坏的手帕”——将普通的手帕放在酒精与水的混合物中,浸透后取出点燃,手帕上火光熊熊,火灭后手帕完好无损,此手帕烧不着的直接原因是()
A.手帕的温度未达到它的着火点
B.酒精燃烧时会吸收热量
C.酒精浸过的手帕不是可燃物
D.酒精燃烧生成的CO2隔绝了空气
10.凹陷的乒乓球放入热水中一段时间,会恢复原来的球状,原因是( )
A.分子间的间隔变大
B.分子变大
C.分子可分
D.分子在不断地运动
11.下列说法中,错误的是( )
A.C60可用作超导材料B.木炭可用作电池电极
C.石墨可用于制铅笔芯D.金刚石可用于裁割玻璃
12.下列物质在氧气里燃烧时,能生成有刺激性气味的气体的是
A.铁丝B.硫C.镁条D.木炭
13.下列实验能达到实验目的的是
A.验证合金和其组份中纯金属的硬度大小
B.证明CO2水溶液呈酸性
C.实验室制取并收集少量氢气
D.用带火星木条验证空气与人体呼出气中氧气含量多少
14.某学生欲称4.3g氯化钠,他在左边托盘上放了4g砝码,又把游码移到0.3g处,然后在右边托盘上加氯化钠直至天平平衡,这时托盘上的氯化钠的实际质量是
A.4.3gB.3.7gC.4.0gD.4.6g
15.春节是我国最盛大的传统节日。春节活动的内容丰富多彩、形式多样、热闹喜庆。下列活动过程中一定发生化学变化的是( )
A.打年糕B.剪窗花C.放烟花D.写春联
二、填空题(本大题共4小题,共20分)
16.实验是科学探究的重要方法,通过一年的化学学习,同学们知道了一些常见的化学仪器和化学实验基本操作,请根据图示回答下列问题
(1)仪器的名称①_____;②_____;③_____;④_____;
(2)实验室用高锰酸钾制备并收集氧气,则选用的装置是_____;写出反应方程式:_____;如果制得氧气质量比理论值少,请分析可能的原因(一点)_____;如果用相同的装置、相同质量高锰酸钾制备氧气,但是,采用火焰温度更高的酒精喷灯加热(耐高温试管),则产生的氧气质量比前者多,你认为可能的原因是_____;
(3)氨气密度比空气小,易溶于水,选用_____收集氨气。
17.下面是初中化学中常见的几个基本实验。请回答下列问题。
(1)图A实验中铜片两侧分别放有同样大小的木屑和煤粉,观察到木屑先燃烧,由可以得出燃烧的条件之一________________。
(2)图B实验是在探究铁钉锈蚀的条件,铁钉锈蚀的条件为:铁与___________共同接触。
(3)图C实验是用稀盐酸和碳酸钠反应探究质量守恒定律。请写出该化学反应方程式:_______________。
(4)图D实验是将二氧化碳气体慢慢倒入烧杯中,可观察到蜡烛自下而上依次熄灭。体现了二氧化碳具有__________________的化学性质。
18.某化学兴趣小组的同学做粗盐提纯实验,如图是同学们做粗盐提纯的实验示意图,请回答下列问题:
(1)操作③中玻璃棒搅拌的作用是_____。
(2)操作⑥中的错误是:_____。
(3)粗盐提纯实验中的操作顺序为_____(填操作序号),以及称量精盐并计算产率;发现产率偏低,其可能原因是_____(填序号)
A 过滤时滤纸破损 B.蒸发后, 所得精盐潮湿
C 器皿上沾有的精盐没全部转移的称量的纸上
D 溶解时加入的粗盐过多,未完全溶解
(4)操作④中,当观察到蒸发皿内_____时,停止加热,让余热蒸干剩余液体。
19.某兴趣小组欲探究Fe、Cu、Ag、R四种金属的活动性顺序(R为未知金属),进行了如下实验。
(1)如图1,将四根金属丝同时插入烧杯中,则甲中的现象是_____;乙中发生反应的化学方程式为_____;
(2)一段时间后,将烧杯中四根金属丝依次替换为R、Ag、R、Cu,如图2所示。
①若甲中出现气泡,乙中无明显现象,则烧杯乙中的溶质为_____(填化学式)。可得出Fe、Cu、Ag、R的活动性顺序由强到弱为_____;
②若甲中无明显现象,乙中R表面出现红色固体,则不能推出的结论是_____(填序号)。
A R>Ag B R>Cu C R<Fe D R<H
三、简答题(本大题共2小题,共16分)
20.(8分)小明同学为测定石灰石中碳酸钙的质量分数(杂质不与酸反应),向12.0g石灰石样品中逐滴加入稀盐酸至不再产生气泡为止,共生成二氧化碳气体4.4g。试计算:该石灰石中碳酸钙的质量分数为多少________?(结果精确到0.1%)
21.(8分)华为公司研发了一种以甲醇为原料的新型手机电池,其容量为锂电池的10倍,可连续使用个月才充一次电,其电池反应原理为:
请计算:(1)甲醇中碳元素的质量分数_____。
(2)当产生0.27克水时,理论上需要甲醇的质量。
四、探究题(本大题共2小题,共19分)
22.(9分) “化学就在我们身边,它与我们生活息息相关”。请你用化学知识回答下列问题。
(1)国家推广使用加铁强化酱油,这里的“铁是指的_____(填“元素”或“单质”);
(2)下列生活用品的主要材料中,属于合金的是_____(填序号);
A 塑料盆
B 紫砂壶
C 不锈钢锅
D 木碗
(3)“84消毒液”的主要成分是次氯酸钠NaClO,其中Cl的化合价是_____。
23.(10分)硫酸发现于公元8世纪,在古代中国,稀硫酸被称为“绿矾油”。它是一种无色油状粘稠液体,难挥发,易溶于水,10.36℃时结晶,通常使用的是它的各种不同浓度的水溶液。硫酸是一种最活泼的二元无机强酸,能和许多金属发生反应,在有机合成中可用作脱水剂和磺化剂,是一种重要的工业原料,工业上常用塔式法和接触法制取。高浓度硫酸有强烈吸水性,与水混合时,会放出大量热,它还具有强烈的腐蚀性和氧化性,故须谨慎使用!此外,部分地区的酸雨和金星的上层大气中,均含有硫酸。
(1)下列关于硫酸用途的说法中,正确的是__________。(填序号)
①浓硫酸可作氧气的干燥剂
②稀硫酸可用于中和碱性废水
③浓硫酸主要用于生产化肥
④浓硫酸可用于冶金、制药、石油化工行业等领域
a. ①②
b.③④
c. ①③④
d.以上全部都是
(2)如不慎将浓硫酸沾到皮肤上,应立即用大量水冲洗,然后涂上3%~5%的_______溶液,以防灼伤皮肤。
(3)在化学实验室中,我们往往要根据实际需要,稀释浓硫酸来配制一定溶质质量分数的稀硫酸。稀释浓硫酸的安全操作为___________________。
(4)小瑾同学想测定稀释后所得某硫酸溶液的溶质质量分数,她取了10g样品溶液,向其中滴加了足量的氯化钡溶液,所加氯化钡溶液质量与产生沉淀的质量关系如下图所示:
试回答下列问题:
①当滴入氯化钡溶液ag时(即图中A点),此时所得溶液中的溶质为______(写化学式)。
②试计算该稀硫酸样品的溶质质量分数?(根据化学方程式计算,结果精确至0.1%)_______
参考答案
一、单选题(本大题共15小题,共45分)
1、C
2、B
3、C
4、C
5、D
6、C
7、B
8、C
9、A
10、A
11、B
12、B
13、A
14、B
15、C
二、填空题(本大题共4小题,共20分)
16、锥形瓶 燃烧匙 坩埚钳 蒸发皿 AD或AE 装置漏气(合理即可) 锰酸钾在高温下能分解产生氧气 向下排空气法即C装置
17、可燃物温度达到着火点 水、氧气 Na2CO3+2HCl=2NaCl+H2O+CO2↑ 不能燃烧也不能支持燃烧
18、加快粗盐的溶解速率 缺少玻璃棒引流 ①⑤②③⑥④ CD 出现较多量的固体
19、铁丝表面有气体产生,溶液由无色变为浅绿色 Fe+CuSO4=FeSO4+Cu FeSO4 Fe>R>Cu>Ag D
三、简答题(本大题共2小题,共16分)
20、83.3%
21、(1)37.5%;(2)0.16g
四、探究题(本大题共2小题,共19分)
22、元素 C +1
23、D 碳酸氢钠 将浓硫酸沿杯壁慢慢倒入盛有水的烧杯,并用玻璃棒不断搅拌烧杯中的液体,防止液体飞溅 HCl 9.8%
相关试卷
这是一份湖北省孝感市孝南区2023-2024学年化学九上期末质量检测模拟试题含答案,共7页。试卷主要包含了关于二氧化碳的叙述正确的是等内容,欢迎下载使用。
这是一份湖北省孝感市八校联谊2023-2024学年化学九年级第一学期期末学业质量监测试题含答案,共9页。试卷主要包含了答题时请按要求用笔,小雨同学依据描述书写的化学符号,下列做法符合安全要求的是等内容,欢迎下载使用。
这是一份2023-2024学年湖北省孝感市孝南区八校九上化学期末质量跟踪监视模拟试题含答案,共8页。试卷主要包含了答题时请按要求用笔,下列实验现象描述不正确的是,下列关于氧气的说法中,错误的是等内容,欢迎下载使用。

