浙江省杭州市育才中学2023-2024学年九上化学期末综合测试模拟试题含答案
展开学校_______ 年级_______ 姓名_______
请考生注意:
1.请用2B铅笔将选择题答案涂填在答题纸相应位置上,请用0.5毫米及以上黑色字迹的钢笔或签字笔将主观题的答案写在答题纸相应的答题区内。写在试题卷、草稿纸上均无效。
2.答题前,认真阅读答题纸上的《注意事项》,按规定答题。
一、单选题(本题包括12个小题,每小题3分,共36分.每小题只有一个选项符合题意)
1.碳酸二甲脂(C3H6O3)是一种具有重要应用价值和广阔市场前景的绿色化学试剂,熔点4℃、沸点90.1℃。常温下它是一种无色透明、略有刺激性气味的液体,具有无毒、无腐蚀性、含氧量高,相容性好等特点,下列说法中不正确的是
A.碳酸二甲脂被视为绿色化学试剂与其无毒、无腐蚀性有关
B.一个碳酸二甲脂分子中含有3个碳原子和3个水分子
C.碳酸二甲脂由碳、氢、氧三种元素组成
D.碳酸二甲脂的相对分子质量为90
2.青蒿素的化学式为C15H22O5,下列说法不正确的是
A.该物质由C、H、O三种元素组成
B.一个青蒿素分子由42个原子构成
C.该物质的碳氢氧元素质量比为90:11:40
D.该物质属于氧化物
3.推理是学习化学的一种方法,以下推理正确的是
A.人体中的元素碘,锌,铁,钙是人体中微量元素
B.质子数决定元素种类,所以质子数相同的原子一定属于同种元素
C.有机化合物都含有碳元素,所以含有碳元素的化合物一定是有机化合物
D.置换反应有单质参加反应,有单质参加反应的一定是置换反应
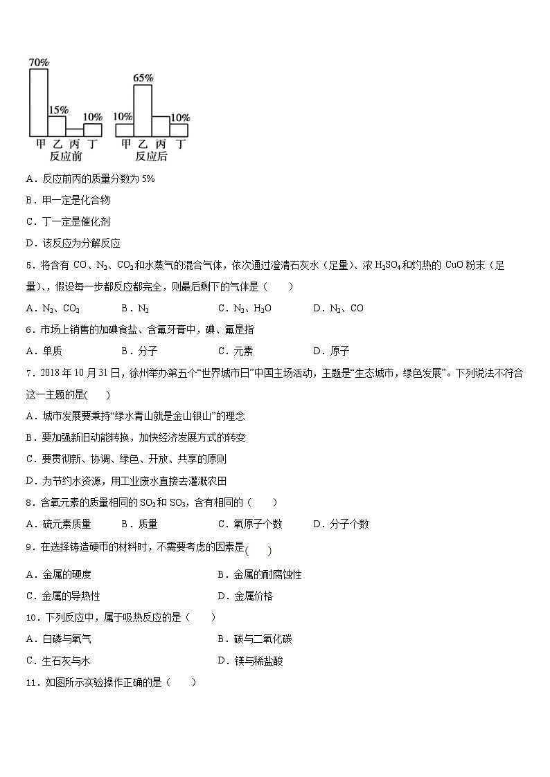
4.甲、乙、丙、丁四种物质在反应前后的质量关系如下图所示,下列有关说法错误的是
A.反应前丙的质量分数为5%
B.甲一定是化合物
C.丁一定是催化剂
D.该反应为分解反应
5.将含有 CO、N2、CO2和水蒸气的混合气体,依次通过澄清石灰水(足量)、浓H2SO4和灼热的 CuO粉末(足量)、,假设每一步都反应都完全,则最后剩下的气体是( )
A.N2、CO2B.N2C.N2、H2OD.N2、CO
6.市场上销售的加碘食盐、含氟牙膏中,碘、氟是指
A.单质B.分子C.元素D.原子
7.2018年10月31日,徐州举办第五个“世界城市日”中国主场活动,主题是“生态城市,绿色发展”。下列说法不符合这一主题的是( )
A.城市发展要秉持“绿水青山就是金山银山”的理念
B.要加强新旧动能转换,加快经济发展方式的转变
C.要贯彻新、协调、绿色、开放、共享的原则
D.为节约水资源,用工业废水直接去灌溉农田
8.含氧元素的质量相同的SO2和SO3,含有相同的( )
A.硫元素质量B.质量C.氧原子个数D.分子个数
9.在选择铸造硬币的材料时,不需要考虑的因素是
A.金属的硬度B.金属的耐腐蚀性
C.金属的导热性D.金属价格
10.下列反应中,属于吸热反应的是( )
A.白磷与氧气B.碳与二氧化碳
C.生石灰与水D.镁与稀盐酸
11.如图所示实验操作正确的是( )
A.检查装置气密性B.往试管中加入锌粒
C.加热液体D.固体药品的取用
12.下列物质的用途,利用其化学性质的是( )
A.石墨作电极B.氢气充灌气球C.稀有气体作保护气D.干冰作制冷剂
二、填空题(本题包括4个小题,每小题7分,共28分)
13.根据下列实验装置图,按要求回答下列问题:
(1)写出标有序号的仪器名称:①_____;②_____。
(2)实验室制取CO2的化学反应方程式为_____;制取并收集该气体应选择的装置是_____(填序号);该气体溶于水生成_____,若想控制反应速率,可以将仪器①用_____代替。
(3)如果选择与制取CO2相同的发生装置来制取O2,则发生反应的化学方程式为_____。
(4)若用A装置作为高锰酸钾制氧气的发生装置,有一不足之处,应该_____,原因是_____;该反应的化学方程式为_____;改进后制取氧气的主要实验步骤有:①加热;②向试管中装药品并固定;③检查装置气密性;④用排水法收集氧气;⑤停止加热;⑥将导管从水槽中取出。正确的实验操作顺序是_____。(填序号)
14.实验是进行科学探究的重要手段。请回答下列问题。
(1)图1实验是借助U型玻璃管探究微粒的性质,打开玻璃旋塞,观察到湿润的红色石蕊试纸从左到右先后变蓝,该实验说明分子___________,湿棉花的作用是_______________。
(2)图2实验,一段时间后会出现明显现象的是试管___________(填序号,下同);可根据观察到____________的现象对比,得出铁生锈需要与氧气接触的结论。
(3)甲同学用图3所示装置探究二氧化碳能否与氢氧化钠发生反应。他向盛满二氧化碳的软塑料瓶中倒入10%的氢氧化钠溶液50mL,迅速拧紧瓶盖,振荡,观察到软塑料瓶变瘪。由此得出结论:二氧化碳能与氢氧化钠发生反应。乙同学认为甲同学的实验方案不严谨,理由是___________。乙同学利用图3所示装置,补做一个对比实验:将甲同学实验中的氢氧化钠溶液换成______________,实验步骤与甲同学完全相同,对比两个实验的现象得出结论:二氧化碳能与氢氧化钠发生反应。
15.下面是几种实验室制取气体的发生装置和收集装置,请回答下列问题。
(1)仪器的名称:b_____。
(2)若用装置A制取O2,其反应的化学方程式为_____,若要收集到较纯净的氧气,收集装置应选_____,反应后试管炸裂的原因可能是________。
(3)实验室制取CO2,反应的化学方程式为_____。若选择发生装置C制气,该装置的优点是_____;用G装置收集CO2气体,CO2应从_____管通入。
(4)实验室也常用A装置制备甲烷气体,由此我们可推测该反应的反应物可能是_____(填序号)。
A 醋酸钠和碱石灰的固体混合物 B 碳酸钠固体和水 C 二氧化碳和氢气
16.某校进行九年级化学实验技能考查,确定了以下三个考题:考查规定由学生抽签确定考题。
考题一:粗盐的提纯;
考题二:实验室制取和收集二氧化碳气体;
考题三:实验室制取和收集氧气。
甲同学抽签后,将监考老师准备了的下列仪器和药品移动到实验台前准备进行实验:
(1)上图中仪器A的名称是_____;分析抽签确定的考题,甲同学发现其中缺少了一种药品,向老师申请补充后完成了实验。请写出该实验的化学反应方程式_____。
(2)以下是甲同学实验时的主要步骤,这些步骤的正确顺序是_____
A 制备气体
B 收集气体
C 检查装置的气密性
D 清洗仪器,整理实验台
(3)乙同学发现,如果甲同学选择的仪器不变,但另选两种药品,就能完成另一个考题。 则这一考题是_____ ,这一考题的化学反应方程式为_____,这一考题中一种生成物能使澄清的石灰水_____ ,其化学反应方程式为_____。
三、实验题(本题包括2个小题,每小题7分,共14分)
17.中国是把香椿当作蔬菜的唯一国家,它不仅营养丰富,而且具有极高的药用价值,如香椿中含有的皂甙,具有抗菌、防癌的作用,皂甙的化学式为C27H42O3,请你计算:
(1)皂甙中各元素的质量之比是________;
(2)含氢元素8.4g的皂甙的质量为_______克。
18.某校学习小组的同学为了测定某石灰石中碳酸钙的质量分数,他们取该石灰石样品8.0g加入烧杯中,再加入22.0g稀盐酸(足量),实验过程中烧杯内反应混合物的总质量变化如图所示(已知石灰石样品中.含有的杂质既不溶于水,也不与稀盐酸反应),试计算:
(1)样品完全反应时,生成气体的质量为_____;
(2)该石灰石样品中碳酸钙的质量分数。_____(写出计算过程,缔果精确到0.1%)
(3)工业上采用高温煅烧石灰石来制取生石灰(CaO),同时会产生CO2。若煅烧80吨上述石灰石样品,最多可制得_____吨生石灰(按CaO纯净物计算。)
四、计算题(本题包括2个小题,共22分)
19.(10分)如图所示,某同学认为是一个空的集气瓶,实际上是用排水集气法收集的一瓶气体.据此,请根据有关信息描述该物质的相关物理性质(“无色气体”除外)答:_______________、____________.
20.(12分)压力是一种非电量的物理量,它可以用指针式气体压力表来测量,也可以用压力传感器把压力转换成电量,用数字电压表测量和监控。气体压力传感器可用于检测气压变化,并以数字、曲线等多种形式显示出来。图l为空气中氧气含量测定的实验装置。连接好实验装置,将压力传感器接入电脑并打开,点燃燃烧匙内的足量红磷伸入集气瓶并立即塞紧橡皮塞。集气瓶内气压一时间关系如图2所示。
(1)写出图1中发生反应的化学方程式_____
(2)图1集气瓶中红磷燃烧的现象是什么?_____
(3)图2中BC段气压突然增大的原因是什么?_____
(4)图2中CD段压强减少原理是什么?_____
(5)该实验得出的结论是什么?_____
参考答案
一、单选题(本题包括12个小题,每小题3分,共36分.每小题只有一个选项符合题意)
1、B
2、D
3、B
4、C
5、A
6、C
7、D
8、C
9、C
10、B
11、A
12、C
二、填空题(本题包括4个小题,每小题7分,共28分)
13、长颈漏斗 水槽 BE 碳酸 分液漏斗 试管口应放一团棉花 为防止高锰酸钾进入导气管堵塞导气管 ③②①④⑥⑤
14、做无规则的运动 吸收氨气防止进入空气,污染环境 Ⅰ Ⅰ、Ⅱ 氢氧化钠溶液中有水,二氧化碳有可能溶于水 等体积的水
15、长颈漏斗 D 先熄灭酒精灯后撤导气管/试管口未略向下倾斜/试管外壁有水(答案合理即可) CaCO3+2HCl=CaCl2+CO2↑+H2O 控制反应的发生与停止 c A
16、水槽 C、A、B、D 二 变浑浊
三、实验题(本题包括2个小题,每小题7分,共14分)
17、(1)C:H:O=54:7:8;(2)82.8
18、(1)2.64g(2)75.0%(3)33.6t
四、计算题(本题包括2个小题,共22分)
19、难(或不易)溶于水 密度比空气大(合理即可)
20、 发出黄色火焰,产生大量白烟,放热 红磷燃烧放热,导致集气瓶中的气体膨胀,压强变大 红磷燃烧消耗瓶中的氧气,且反应后温度逐渐恢复至室温(两因素缺一不得分) 氧气约占空气体积的五分之一
浙江省杭州市下城区朝晖中学2023-2024学年九上化学期末调研模拟试题含答案: 这是一份浙江省杭州市下城区朝晖中学2023-2024学年九上化学期末调研模拟试题含答案,共7页。试卷主要包含了下列物质中,属于纯净物的是,化学变化中的最小粒子是,构成水的微粒是等内容,欢迎下载使用。
浙江省杭州市上城区杭州中学2023-2024学年九上化学期末监测模拟试题含答案: 这是一份浙江省杭州市上城区杭州中学2023-2024学年九上化学期末监测模拟试题含答案,共7页。试卷主要包含了有关空气的叙述中,正确的是,下列物质与化学符号完全符合的是等内容,欢迎下载使用。
浙江省杭州市锦绣育才教育科技集团2023-2024学年九上化学期末质量检测模拟试题含答案: 这是一份浙江省杭州市锦绣育才教育科技集团2023-2024学年九上化学期末质量检测模拟试题含答案,共10页。试卷主要包含了规范实验操作是实验成功的保证,下列有关溶液的说法正确的是,乙硫醇,下列化学实验基本操作正确的是等内容,欢迎下载使用。

