江西省抚州市南城县2023-2024学年九上化学期末复习检测模拟试题含答案
展开学校_______ 年级_______ 姓名_______
注意事项:
1.答卷前,考生务必将自己的姓名、准考证号填写在答题卡上。
2.回答选择题时,选出每小题答案后,用铅笔把答题卡上对应题目的答案标号涂黑,如需改动,用橡皮擦干净后,再选涂其它答案标号。回答非选择题时,将答案写在答题卡上,写在本试卷上无效。
3.考试结束后,将本试卷和答题卡一并交回。
一、单选题(本题包括12个小题,每小题3分,共36分.每小题只有一个选项符合题意)
1.以下实验方法的归纳,正确的是( )
A.给玻璃仪器加热时,均应垫上石棉网B.过滤时,将待过滤的混合物直接倒入漏斗中
C.取用液体药品可用滴管吸取,也可直接倾倒D.用剩下的药品一定要放回原瓶
2. “迎民族盛会,庆七十华诞”。下列做法不利于减少环境污染的是( )
A.进行垃圾分类B.开发和利用新能源
C.工业废水任意排放D.积极植树、造林、种草
3.近年来,人类的经济、生活倡导“绿色、环保、低碳”。其中,“低碳”是指生活、生产中,尽量减少向空气中排放下列哪里物质( )
A.COB.CO2C.SO2D.C
4.下列人体所必需的元素中,缺乏会引起贫血的是
A.铁B.钙C.碘D.锌
5.通过创建卫生城市活动,高碑店市空气状况有了明显改善,但测得目前空气的主要污染物仍是PM2.5,下列做法应该继续提倡的是:①保护青山绿水 ②就地焚烧秸秆 ③发展公共交通 ④减少燃煤使用 ⑤燃放烟花爆竹
A.①③④B.①②④C.①②③④D.②③④⑤
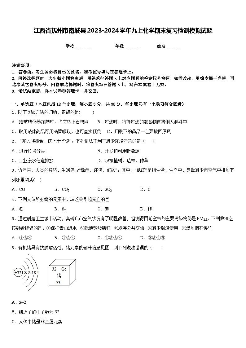
6.有机锗具有抗肿瘤活性,锗元素的部分信息见图。则下列说法错误的( )
A.x=2
B.锗原子的电子数为32
C.人体中锗是非金属元素
D.锗原子的中子数为41
7.2018年世界水日主题:“Nature fr water(借自然之力,护绿水青山)”,下列属于国家节水标志的图标
A.B.C.D.
8.下列实验均与水有关,其相应描述正确的是( )
A.属于化学变化B.净化后可得纯水C.证明水的组成D.吸收大量热
9.芯片是中美经贸摩擦的焦点之一。制造芯片的高纯硅可以用下述方法制取(反应条件略):下列有关说法不正确的是( )
A.反应①、③均为置换反应
B.SiCl4中Si的化合价为+4
C.Si在化学变化中易得电子
D.碳和氢气是反应中的还原剂
10.如图是a、b、c三种固体物质(不含结晶水)的溶解度曲线,下列说法正确的是( )
A.a的溶解度大于b的溶解度
B.P点表示t1℃时a、c两物质溶解度相等
C.将t1℃饱和的c溶液升温到t2℃,得到的是不饱和溶液
D.将t2℃,a、b、c三种物质的饱和溶液降温到t1℃时,所得溶液中溶质质最分数由大到小的顺序为:b>a=c
11.下列物质中,不属于溶液的是
A.矿泉水B.牛奶C.碘酒D.白糖水
12.辨析似是而非的问题可以发展理性思维。下列说法正确的是
A.铁钉能完全溶解在足量的盐酸中 B.汽油洗去油污利用了乳化作用
C.pH小于7的降水属于酸雨 D.蔗糖以分子的形式分散在水中
二、填空题(本题包括4个小题,每小题7分,共28分)
13.请根据下列装置回答有关问题(已知浓硫酸具有吸水性)。
(1)仪器X的名称是____________。
(2)收集氧气不能选择装置_____(填“D”、“E”或“F”)。如果用A装置制取氧气,选择的药品是_______(填序号)。
①硫酸铜溶液、双氧水 ②二氧化锰、氯酸钾 ③高锰酸钾
(3)若用A装置制取CO2,可以用_____来代替块状大理石或石灰石与稀盐酸反应。如果要制取和收集一瓶干燥的二氧化碳气体,其装置接口从左至右的连接顺是(用接口字母表示)______。检验二氧化碳是否集满的方法是______。(填序号)
14.如图所示,用“W”型玻璃管进行微型实验。
(1)描述a处的实验现象_____;
(2)写出b处发生反应的化学方程式_____。
(3)写出a处发生反应提供热量的化学反应方程式_____。
15.根据下列装置,结合所学化学知识回答问题:
(1)写出甲仪器的名称_____。
(2)用高锰酸钾制取氧气的化学方程式为_____;如果用过氧化氢溶液制氧气,应选择的发生和收集装置是_____(填序号,若选用H装置,需要指明连接的导管口序号)。
(3)装置D和C对比,装置D的优点是_____。
(4)如果用H装置收集CO2,发生装置应连接_____(填“a”“b”)口。
(5)实验室可用加热氯化铵和氢氧化钙固体混合物的方法来制取氨气。氨气密度比空气密度小,极易溶于水。则要选择的发生装置和收集装置是_____(填序号,若选用H装置,需要指明连接的导管口序号)。
16.请根据下图回答问题:
(1)用高锰酸钾制氧气,应选用的发生装置是_____(填字母序号),该反应的化学方程式为_____。
(2)常温下,用锌和稀硫酸反应制取氢气,若要随时控制反应的发生和停止,应选用的发生装置是_____(填字母序号),反应的化学方程式为 _____ ;点燃氢气前必须验纯, 为确保安全,最好选用装置 _____ (填字母序号)所示方法收集氢气。
(3)小涵通过观察发现纯锌粒与硫酸的反应明显比粗锌粒慢。通过查阅资料得知粗锌中含有一些不活泼金属,她猜想可能是粗锌中不活泼金属促进了锌与硫酸的反应。为了验证小涵的猜想,你认为应该在盛有纯锌粒和稀硫酸的试管中,加入少量的 _____溶液。
A 盐酸 B 氯化铜 C 氯化钠 D 氯化钙
(4)小川同学想通过用一定质量粗锌与足量的硫酸反应,测量生成氢气的体积来计算粗锌的纯度,于是设计了如图所示的实验装置。
在实线框中应接入如图中的_____,广口瓶上方残留的空气_____(填“会”或“不会”)对氢气体积的测量造成影响。
三、实验题(本题包括2个小题,每小题7分,共14分)
17.某研究学习小组欲测定石灰石中碳酸钙的质量分数,采用的方法如下:取该石灰石样品20g,把80g稀盐酸分四次加入,实验过程所得数据如表(已知石灰石样品中含有的二氧化硅等杂质不溶于水,不与稀盐酸反应)。根据实验数据计算:
(1)表中n的数值为 。
(2)样品中碳酸钙的质量分数是 。
(3)求生成二氧化碳的质量。
18.某碳酸钙样品中含有不和盐酸反应的杂质。某同学取12g该样品于烧杯中,再向烧杯中将100g稀盐酸分五次加入样品中,充分反应使气体全部逸出后,称得烧杯中所盛物质的总质量(不包含烧杯自身质量)如下表所示:
请填空:
(1)碳酸钙和盐酸反应的化学方程式为_____;
(2)m的值为_____g;。
(3)12g石灰石样品中碳酸钙的质量分数等于_____;
(4)求反应完全后,溶液中氯化钙的质量_____(写计算过程,保留两位小数)。
四、计算题(本题包括2个小题,共22分)
19.(10分)泉城”济南,素有“四面荷花三面柳,一城山色半城湖”的美誉。2019 年济南仍将坚决打好蓝天碧水保卫战,力争将济南打造成集山、泉、湖、河、城为一体的“城市绿心”。为了解小清 河的治理状况,某化学兴趣小组的同学进行了实验探究。
①兴趣小组的同学从小清河中取水样,过滤,将少量澄清滤液滴在洁净的玻璃片上,置于酒精灯上加热,水分蒸干后,观察到玻璃片上有少许白色的固体残留,其原因是_____。
②为检测小清河水质情况,兴趣小组的同学需要用pH试纸检测该水样的酸碱度,正确的操作方法是_____。
20.(12分)我们学习化学不仅要建立基本概念,还要构建基本观念,如元素观、粒子观、变化观和分类的观点等。请回答:
(1)从物质分类的角度看,石灰石和碳酸钙有什么不同?_____
(2)从元素的角度看,水和过氧化氢有什么相同点?_____
(3)从粒子角度看,石墨和金刚石的硬度不同的原因是什么?_____
参考答案
一、单选题(本题包括12个小题,每小题3分,共36分.每小题只有一个选项符合题意)
1、C
2、C
3、B
4、A
5、A
6、C
7、B
8、C
9、C
10、B
11、B
12、D
二、填空题(本题包括4个小题,每小题7分,共28分)
13、水槽 F ① 碳酸钠(或其他合理答案) acbg B
14、红色粉末变黑色
15、长颈漏斗 BE或BG或BH或CE或CG或CH(以上装置组合任选择一种,选择H装置收集氧气,氧气由a导管进,不选择D装置作为发生装置,是因为塑料板上空隙太大,二氧化锰的颗粒较小) 可以通过打开和关闭止水夹控制反应的发生和停止 a AF或AH,若选用H装置,与A装置连接的导管口为b
16、A 2KMnO4K2MnO4+MnO2+O2↑ C Zn+H2SO4=ZnSO4+H2↑ D B ② 不会
三、实验题(本题包括2个小题,每小题7分,共14分)
17、(1)10
(2)样品中碳酸钙的质量分数
(3)解:设生成二氧化碳质量为x
答:二氧化碳质量4.4g。
18、(1)CaCO3+2HCl=CaCl2+H2O+CO2↑(2)68.7(3)93.75%(4)12.49g.
四、计算题(本题包括2个小题,共22分)
19、小清河水中含有可溶性固体杂质 用玻璃棒蘸取水样滴到pH试纸上,把试纸显示的颜色与标准比色卡对比,读出该水样的pH
20、石灰石是混合物,碳酸钙是纯净物 组成元素相同 碳原子的排列方式不同
实验次数
加入稀盐酸的质量/g
剩余固体的质量/g
1
20
16
2
20
12
3
20
10
4
20
n
实验序号
第1次
第2次
第3次
第4次
第5次
加入稀盐酸的质量/g
20
20
20
20
20
烧杯中所盛物质的总质量/g
30.90
49.80
m
87.60
107.05
江西省南昌市2023-2024学年九上化学期末复习检测模拟试题含答案: 这是一份江西省南昌市2023-2024学年九上化学期末复习检测模拟试题含答案,共9页。试卷主要包含了下列实验操作不正确的是,下列突发事件处理方法正确的是,下列物质属于纯净物的是等内容,欢迎下载使用。
江西省抚州市金溪县2023-2024学年九上化学期末经典模拟试题含答案: 这是一份江西省抚州市金溪县2023-2024学年九上化学期末经典模拟试题含答案,共9页。试卷主要包含了下列物质中,含有氧分子的是,对生活中下列现象的解释错误的是,下列对实验现象的描述正确的是等内容,欢迎下载使用。
2023-2024学年江西省抚州市南城县九年级化学第一学期期末学业水平测试试题含答案: 这是一份2023-2024学年江西省抚州市南城县九年级化学第一学期期末学业水平测试试题含答案,共10页。试卷主要包含了考生必须保证答题卡的整洁,下列物质中,由原子构成的是,下列说法正确的是等内容,欢迎下载使用。

